点击蓝字
关注我们
文:权衡财经研究员 李力
编:许辉
权衡财经iqhcj
截至9月17日,三利谱收盘41.48元,距7月15日的58.95的股价高位已经跌近三分之一,作为一家从事偏光片生产的企业,其8月27日公告的2020年上半年年报业绩却颇为良好。营业收入比上年同期增长25.21%,归母净利润更是上涨2,264.09%,扣非后也增长394.87%,可见偏光片的市场需求仍为巨大。
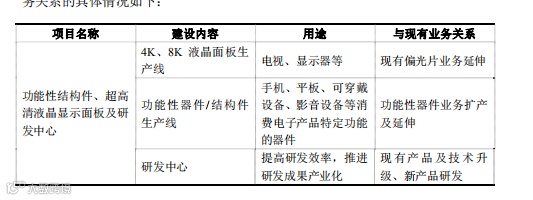
位于南京经开区的南京冠石科技股份有限公司(下称:冠石科技)7月3日申请上交所主板上市为证监会受理,拟公开发行1,827.5万股,占发行数量不低于发行后公司总股本的25%。本次欲募集资金5.0亿,全部用于功能性结构件、超高清液晶显示面板及研发中心,建设期三年,由安信证券余额包销。
冠石科技在偏光片市场需求仍大的行业情况下,最近两年才尝试自购原料而不是委托加工,产能利用率不足却募集大笔资金用于偏光片的应用下游,延伸领域,市场风险或为不小;打折引入战投,研发人数才38人,公司报告期内才扩员扩产,欠缴公积金,原材料采购越发集中等一系列问题的存在,联系到9月14日询价发行的上纬科技报出2.49元的"地板价",险险贴着最低市值10亿元而出,即使冠石科技勉强过关,最终募资结果也未知。
冠石科技对赌协议打折引战投
权衡财经iqhcj
张建巍直接持有冠石科技83.60%的股份,并通过镇江冠翔间接控制4.11%的股份,合计控制冠石科技87.71%的股份,系控股股东及实际控制人。
冠石科技成立于2002年1月15日,2017年经南京市玄武区人民法院两起诉讼解除股权代持后,张建巍控制100%股权,在2018年底以未分配利润作实缴将注册资本从100万增至1100万元。
之后经过了几次有趣的增资,先是2018年8月门芳芳以货币资金方式认缴注册资本34万元,王顺利认缴注册资本12万元,增资价格均为1元/元出资额,注册资本从1,100万元增加至1,146万元。不到一年时间的2019年6月9日,此增资入股价格调整为25元/元出资额,调整后,门芳芳补缴出资816万元,王顺利补缴出资288万元。
十二天之后,冠石科技又将注册资本从1,146万元增至1,200万元,新增注册资本全部由镇江冠翔以货币资金方式认缴,增资价格为25元/元出资额,镇江冠翔为核心员工实施股权激励平台。
员工和现有股东都认可的25元/元出资额并不一定为外部机构认可,数月后的2019年12月2日,冠石科技新增注册资本482.4561万元,由祥禾涌原、涌杰投资、涌济铧创、泷新投这4名新股东以货币资金方式共同认缴,增资价格为18.24元/股,比起数月前的25元每出资额,或可谓打了7折引入外部战略投资者,这一切都发生在IPO递交之前的报告期内,可谓突击入股,精准之极。
尽管如此,冠石科技还得搭上一份对赌协议:入股同日,冠石科技及张建巍与祥禾涌原、涌杰投资、涌济铧创、泷新投资四家投资人签署了《增资协议之补充协议》,该协议存在对赌条款:如冠石科技不能在2020年12月31日之前完成IPO申报并被中国证监会受理,或该次IPO申请最终被否决、终止、主动撤回,则投资人有权要求张建巍以约定价款(投资人本次增资金额加8%年息)回购投资人在本次增资中取得的全部或部分公司股权。对赌协议的存在,会对IPO公司后续的经营产生不稳定因素,所以很少能得到监管部门的豁免,在2020年4月10日,上述对赌条款全部解除。
员工自愿放弃缴存公积金占近半,研发人员38人占总数6%
权衡财经iqhcj
打折引入战投,或是冠石科技追求快速壮大企业规模的一种无奈之举,从报告期各年末员工总数来看,冠石科技与子公司总人数分别为为212人、335人、570人,可谓增长迅猛;或许正因为其扩张过速,导致社保缴交的比例保持在84%到95%之间,没能达到稳定的覆盖。
比起住房公积金的缴存比例,社保缴交的不足反而是微不足道。冠石科技报告期内未缴存比例分别达到63.55%、65.03%、47.78%,这在IPO企业中非常少见。时代进步,企业的现代化经营越来越规范,员工最低工资和"五险一金"都在法规之内。我国《住房公积金管理条例》对住房公积金的提取和使用亦有明确规定,住房公积金的缴存具有强制性、义务性和专属性,为单位职工缴存住房公积金是用人单位的法定义务。
冠石科技对此的解释是,公司为部分自愿放弃缴纳公积金的境内员工提供住房和宿舍,导致缴纳住房公积金比例较低,且已取得所在地住房公积金管理中心出具的证明文件。保荐机构及律师认为:冠石科技及其重要子公司在报告期内不存在因违反住房公积金相关法律、法规而受到行政处罚的情形。
权衡财经iqhcj.com翻阅裁判文书网,有意思的案件有(2019)粤行申1693-1823号,深圳法院认为深圳市住房公积金管理中心因大大电子公司未为吴花花等131人缴存住房公积金的事实,责令大大电子公司限期为吴花花等131人补缴住房公积金,具有充分的事实根据和法律依据。深圳市人民政府经法定程序复议后予以维持,亦无不当。从地方政府和法院角度上,以员工自愿放弃缴存住房公积金为理由,与职工的协商并不能免除用人单位的缴存的法定义务。一旦员工诉及法律或公众机关介入,都会引发纠纷。
从人员专业结构来看,截至2019年12月31日,冠石科技及其子公司研发及技术人员38人,占总数比例为6.67%。而受教育程度上,本科及以上59人,占员工总数比例10.35%。这对一家主营业务为偏光片、功能性器件、信号连接器、液晶面板等半导体显示器件及特种胶粘材料的研发、生产和销售的科技型公司来说,未免显得研发过于薄弱。
从研发投入看,报告期内,公司研发费用分别为1,141.27万元、1,535.24万元和2,089.77万元,2018年和2019年分别较上期增长34.52%和36.12%。冠石科技的研发费用投入数额上有所增加,但比起营业收入来,占比反而不断下降,从3.64%下降至3.41%至2.5%。
取冠石科技的业务招待费增幅做对比,报告期内分别为60.22万元、101.44万元和216.42万元,2018年、2019年分别较上年同期增长68.45%与113.35%。研发投入占比减少,业务招待却翻倍,这或许是冠石科技虽冠以科技的名头,拥有8亿多的营收,却未选择现在正热的科创板去上市的一个原因。
查阅三利谱的研发费用,其2018年、2019年研发投入占营业收入比例分别为5.67%、3.73%研发人数数量分别为148人、123人,两者还是颇有差距。
业务越倚重偏光片,原料由委托改自购
权衡财经iqhcj
报告期内冠石科技偏光片产品占主营业务收入的比重逐年增长,由2017年度的10.54%提升至2019年度的54.62%。报告期内,偏光片销售收入分别为0.32亿元、1.38亿元和4.56亿元,呈显著增长态势。乍一看,爆发式的发展,其实际的原因是,偏光片业务由原来的受托加工模式向原料自购模式转型,由于产品售价中包含原材料成本,使得销售收入相应增加;两个子公司咸阳冠石、成都冠石建成投产,偏光片加工产能大幅提升也有影响。
原材料自购就直接考验着冠石科技的经营能力,从毛利率上看,2017年、2018年和2019年公司主营业务毛利率分别为34.07%、29.53%和22.07%,呈逐年下降态势。冠石科技押宝所在的偏光片远落后于同行,仅为可比同行的一半。
冠石科技的存货周转率逐年提高并高于可比上市同行,报告期各期间,存货周转率分别为6.92次、8.12次和9.4 次,固然有招股书所展示的存货管理高效,产品畅销,具有较高的营运效率外,近两年才涉足原料自购更是一大原因。报告期内,公司资产减值损失主要为计提的坏账损失以及对部分存货计提的存货跌价损失,分别为-251.97万元、-542.36万元、-263.78万元,从另一方面也提示了公司的存货管理并未如招股书所说的那么优秀。截至2019年末,冠石科技应收账款达2.79亿元,坏账准备高达1,401.94万元。
资产负债率高于同行一大截,产能充足却募资近净资产两倍
权衡财经iqhcj
表现在现金及现金等价物净增加额上,经营活动现金流虽然增加,但投资活动和筹资活动现金流为净流出,致2019年末现金最后为流出1,225.73万元,显不断失血的状态。一旦失血,为经营所需,借款势在难免,利息支出则随之而至。
从资产负债率上看,冠石科技利息支出随银行贷款基数的变化而波动,报告期各期末,公司银行借款规模分别为1,550万元、3,144.63万元和4,900万元,利息支出因公司借款规模增长而增加。
偏光片、功能性器件、信号连接器及特种胶粘材料等四种产品合计收入占比已超过80%,是冠石科技生产经营的主要产品。报告期内,各项产能利用率并没有很充足得以利用:偏光片加工产能利用率分别为70.54%、78.65%、61.87%;偏光片卷材加工产能利用率56.53%、96.89 %、73.15%;功能性器件产能利用率 96.20%、65.71%、95.76%。
要么不足,要么波动大,如此的产能利用率之下,再看看冠石科技如何规划其募投项目的。此次募投项目为"功能性结构件、超高清液晶显示面板及研发中心"项目,募集资金高达5个亿,项目投资回收期为5.98年,建设期3年。
查阅冠石科技的财务状况,截至2019年12月 31日,其净资产额为2.82亿元,每股净资产为5.14 元。本次募集资金投资项目预计新增固定资产总额为3.68亿元,每年新增固定资产折旧费用0.3亿元,所募集资金近两倍于净资产,投资者想得到回报或需要相当久的时间。
而募投项目所用的土地南京市经济技术开发区新港大道11号,冠石科技却尚未取得土地使用权,已参与土地使用权的挂牌竞买,只与南京市规划和自然资源局签订了《国有建设用地使用权出让合同》。
供应商集中,经营有待规范
权衡财经iqhcj
2017年、2018年及2019年,公司向前五大供应商采购额占当期采购总额的比重分别为59.05%、59.03%和 78.03%。由于偏光片卷材的采购价格较高,因此 2019 年公司前五大供应商中,LG 和 奇美两家偏光片卷材供应商的合计采购占比达到 64.83%。
其中五大供应商之一的江苏科森光电科技有限公司,冠石科技占股1.5%。科森光电为冠石科技提供代工服务,2019年末营业收入4,155万元,其中有3,510万元为冠石科技贡献,占冠石科技采购额的5.32%。而科森光电当年亏损为3,115万元,此关联交易的存在,侧面反映了冠石科技的经营规范。
受罚方面,2017年4月21日,据(苏汇检罚[2017]第9号《行政处罚决定书》,国家外汇管理局江苏分局对金世通给予警告并处以罚款 3 万元的行政处罚。据宁经公(消)行罚决字[2017]0054 号《行政处罚决定书》南京市公安消防支队经济技术开发区大队对金世通处以罚款1万元的行政处罚。2019年营业外支出主要为补缴2017年度企业所得税产生的滞纳金支出125.2万元。
一边是现金流显失血状态不得不借款致利息支出,一边却是大额的突击分红,2018年12月冠石科技将截至2017年12月31日形成的未分配利润中的1,000万元分配给股东张建巍先生用于实缴出资。半年后的2019年6月,再次将其中1.5亿元以现金分红的方式分配给股东张建巍先生。两次分红额度达到了净资产的一半还多,也是募集资金的三分之一多,2019年度冠石科技扣非归母净利润才为8,935.62万元。冠石科技的突击分红,着实让投资者困惑,投资者指望IPO企业上市能做到苟宝贵勿相忘可谓一厢情愿。
声明:此文为《权衡财经》原创文章,转载请注明来源于权衡财经。文章出于传递更多信息之目的,内容仅供参考,不构成投资建议。投资者据此操作,风险自担。
扫码权衡财经
微信号 : iamqhcj
新浪微博:@权衡官方
扫码关注权衡财经
商务合作 · qhzhuoyixun@163.com
联系手机:公众号发送 联系手机
官方网站 · www.iqhcj.com
权衡财经更多原创文章
益客食品IPO:鸡鸭屠宰创收80% 自然人采销过半至数亿
华绿生物董事长董秘曾吃警告函,向零人供应商采购数千万
元琛环保IPO:现金流承压难阻突击分红供应商质量或堪忧
族兴新材募投项目”旧瓶装新水”,信披违规受罚供应商集中依旧
财经求实
权衡财经iqhcj
权衡价值
谨携全体员工敬谢尊贵读者,不吝点赞在看!

