点击蓝字
关注我们
文:权衡财经研究员 朱莉
编:许辉
上周,兴业证券出具医药板块调研报告,对重点覆盖的57家医药上市公司2021年中期业绩进行了预测,预计增幅50%以上的公司共23家;同比增幅0-50%的公司共26家,而预计同比下滑的公司共7家。报告称2021中期医药板块多数公司业绩弹性得到释放,可加注CXO、医疗服务、部分生物制品、医院端处方药,以及医疗器械中子行业(如手术产业链、IVD等)。
医药原料供应商诚达药业股份有限公司(简称:诚达药业)拟创业板上市,于5月7日对第二轮问询进行了回复,保荐机构为光大证券。本次拟发行新股不超过2,417.4035万股,发行完成后公开发行的股份占公司股份总数的比例不低于25%,拟使用募资5.13亿元用于医药中间体项目、原料药项目及研发中心扩建项目、补充流动资金。
诚达药业此次IPO或仍面临不少问题,家族控股,IPO前集中终止对赌协议;净利润与毛利率波动大,主营业务市场占有率低;研发费用率低于同行均值,研发人员离职创业持股公司成客户;存数人供应商和客户;募投项目产品生产许可证、GMP证书获得曾遭问询;处罚不断,操作工死亡事故赔偿超百万元。
家族控股,IPO前集中终止对赌协议
权衡财经iqhcj
诚达药业前身为浙江嘉善诚达药化有限公司,成立于1999年3月25日,系自然人葛建利、黄洪林、郑土才共同出资设立的有限责任公司,法定代表人为葛建利,设立时注册资本为50万元,经营范围为丁胺卡那霉素原料生产销售。股份公司成立于2009年12月,股份公司设立时,李强持有公司31.19%的股份,为公司第一大股东;葛建利女士持有公司26.61%的股份,为公司第二大股东;李强先生系葛建利女士之女卢瑾女士之配偶,李强与葛建利两人合计持有公司57.80%股份,并签署了《一致行动协议书》。李强先生和葛建利女士为当时公司实际控制人。股份公司成立以来,公司股权结构存在部分调整变动,但是公司实际控制人始终为葛建利家族。
截至招股说明书签署之日,葛建利直接持有公司36.22%的股份,为公司的控股股东。卢刚通过嘉善汇诚间接控制公司2.87%的股份;卢瑾通过嘉善和诚间接控制公司2.27%的股份。卢刚系葛建利之子,卢瑾系葛建利之女。葛建利、卢刚和卢瑾三人合计直接和间接控制公司本次发行前41.36%的股份,为公司共同实际控制人。
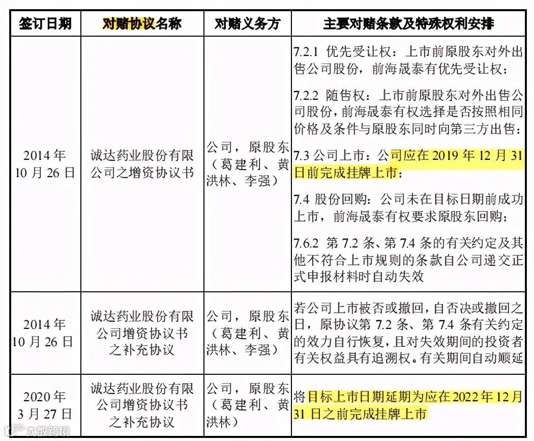
值得注意的是,公司在IPO前终止5份对赌协议。公司历史上涉及对赌协议的外部股东主要包括前海晟泰、诚合善达、九恒投资、嘉兴麦尔特和海南富久荣五家,分别签订了对赌协议,其协议内容涉及优先受让权、随售权及诚达药业需在约定时间前完成上市等。值得注意的是,2020年3月27日,前海晟泰和诚达药业及原股东再次签订补充协议,将目标上市日期延期为应在2022年12月31日之前完成挂牌上市。然而在2020年5月,这份对赌协议便终止。
净利润与毛利率波动大,主营业务市场占有率低
权衡财经iqhcj
诚达药业主要为跨国制药企业及医药研发机构提供关键医药中间体CDMO服务,并从事左旋肉碱系列产品的研发、生产和销售。2018年-2020年公司的营业收入分别为2.03亿元、2.94亿元和3.73亿元,净利润分别为671.01万元、5418.49万元和1.2亿元,值得注意的是,净利润大幅变动,特别是2018年的净利润大幅下滑,相较于2008年第一次申报时的净利润2,684.12万元,降幅达75%,而2019年和2020年分别增长7倍和1.2倍。
除了净利润变动幅度巨大之外,值得关注的还有公司的毛利率的波动。诚达药业2010年第一次IPO申请,于2011年3月被中国证监会发行审核委员会否决;2012年第二次IPO申请,于2014年4月撤回。诚达药业首次申报报告期为2008年、2009年和2010年,公司主营业务毛利率分别为30.84%、33.25%和31.79%;第二次申报报告期2010年、2011年和2012年,主营业务毛利率分别为31.79%、33.28%和36.21%;本次申报报告期内,主营业务毛利率分别为34.65%、45.10%和50.14%,公司2020年的毛利率较最早首次2008年申报时的毛利率提升了近20个点。对比同行2018年-2020年毛利率均值41.96%、42.23%和42.18%,公司2019年和2020年毛利率均高于同行均值。
报告期内,公司医药中间体和左旋肉碱产品收入合计占主营业务收入比例分别为92.65%、93.03%和94.97%。
报告期内,诚达药业直接或间接对美国出口的金额分别为5,070.68万元、8,599.10万元和10,731.74万元,占公司主营业务收入的比例分别为 24.96%、29.28%和28.77%。公司直接向美国销售的左旋肉碱系列产品自2019年5月10日起加征关税至25%。若未来中美间的贸易环境进一步趋紧,客户要求关税互相分担或降低产品售价,则可能对公司产品出口及与客户的合作关系产生严重影响,从而对公司经营造成不利影响。
从出口数据来看,广州南沙龙沙有限公司、东北制药集团股份有限公司、开原亨泰营养科技有限公司、辽宁科硕营养科技股份有限公司和诚达药业为我国出口左旋肉碱的前五大供应商,2019年出口的左旋肉碱总金额占全球59.95%的市场份额,诚达药业2019年出口金额占全球市场份额的6.35%,与可比同行存在一定差距。
权衡财经注意到,2019年公司国内CDMO市场份额为0.76%,还不足1%,远低于可比同行药明康德的17.93%,凯莱英的11.75%,博腾股份的7.22%和九洲药业的3.62%。
研发费用率低于同行均值,研发人员离职创业持股公司成客户
权衡财经iqhcj
截至报告期末,诚达药业拥有核心技术人员9名,占员工总数的2.01%;研发人员62名,占员工总数的13.87%,2018年-2020年,公司的研发费用率分别为4.67%、4.12%和5.09%,同行均值分别为6.49%、6.81%和7.62%,研发费用率低于同行均值。
2008年5月,为推进当时公司创新药业务发展战略,公司引进王喆担任研发中心负责人,但因后来国内新药研发环境、公司新药战略实施进度与王喆先生对其个人职业发展规划的预期未能完全匹配,经双方友好协商,王喆于2009年6月离职。离职后,王喆于2009年8月至2010 年1月进行创业准备工作,2010年2月至今同时任职于上海长林化学科技有限公司、天津长森药业有限公司、上海长森药业有限公司,担任董事长、总经理职务;王喆继续持股诚达药业200万股,持股比例为2.76%。
值得注意的是,上海长森药业有限公司为诚达药业2018年和2019年第二大客户、2020年第一大客户,向其销售收入分别为1118.25万元、1776.68万元和4845.62万元,占当期营收比例分别为5.5%、6.04%和12.99%。
2017年9月,公司因研发工作管理需要,引进施裕华先生先后担任公司研发中心主任、技术总监等职务,负责公司研发有关工作;2020年6月,施裕华先生因个人原因离职。
存数人供应商和客户
权衡财经iqhcj
诚达药业主要原材料为基础化工产品,生产过程有严格的投料配比关系,其价格波动对产品成本影响较大。黄冈华阳药业有限公司为诚达药业2018年第三大供应商,向其采购金额为384.05万元。查公开资料显示,此供应商曾受到多次环保处罚。
舒兰市金马化工有限公司为诚达药业2018年-2020年第一大供应商,向其采购金额分别为1208.26万元、1680.66万元和1441.86万元。查公开资料显示,2018年-2020年社保缴纳人数分别为7人、7人和5人。
高唐县利国化工厂为公司2020年新增第五大供应商,采购金额为460.44万元。查公开资料显示,此供应商2020年社保缴纳人数为0人。
对于诚达医药的客户,诚达医药向江苏汇鸿及其关联方、江苏艾睿、杭州所善医药科技有限公司、张家港市天一化工有限公司、常州对外贸易有限公司、上海祥源生物科技有限公司和苏州六元环医药科技有限公司等主要贸易商的销售金额合计为6,146.42 万元、1.35亿元和 1.42亿元,占公司向贸易商销售总额的比例分别67.91%、76.18%和74.63%。
苏州六元环医药科技有限公司成立于2019年4月17日,成立当年便开始与公司合作,主要向公司采购医药中间体产品,2020年便成为公司第四大客户,对其销售金额为2771.42万元,占当期营收比例为7.43%。查公开资料显示,此客户2020年社保缴纳人数为1人。
杭州所善医药科技有限公司为诚达药业2018年-2020年医药中间体产品客户之一,交易金额分别为856.28万元、637.86万元和360.32万元。查公开资料显示,其2018年-2020年社保缴纳人数均为1人。
张家港市天一化工有限公司为公司2018年-2020年左旋肉碱系列产品的前五名客户,销售收入分别为931.31万元、574.87万元和1753.42万元。2018年-2020年此客户社保缴纳人数均为0人。
募投项目产品生产许可证、GMP证书获得曾遭问询
权衡财经iqhcj
上文已提到,这并非诚达药业首次申报IPO,早在2011年和2013年诚达药业曾两次提交招股说明书(申报稿),但最终第一次IPO因募集资金用途存在不确定性被否、第二次则因企业主动撤回IPO而终止。
权衡财经注意到,公司2011年申报的发审委否决意见和要求落实的主要问题中涉及募投项目问题,公司募集资金拟继续投入1000 吨左旋肉碱扩建项目,计划使用资金占拟募集资金总额的44.44%,且对新增产能消化有较大作用的原料药批准文号、GMP证书等尚未取得,存在不确定性;公司募集资金拟继续投入150吨福韦酯类中间体-DESMP及10吨恩曲他滨扩建项目,计划使用资金占拟募集资金总额的27.77%,且10吨恩曲他滨原料药的原料药批准文号、GMP证书尚未取得,存在不确定性。
本次为第三次申报IPO,申报的募集资金拟用于投资建设医药中间体项目、原料药项目及研发中心扩建项目和补充流动资金;本次募投项目建设内容与前次申报时的1000吨左旋肉碱扩建项目、150吨福韦酯类中间体-DESMP及10吨恩曲他滨扩建项目无任何关系。并且公司称,本次募集资金投资项目亦不存在取得原料药批准文号、GMP证书等具有重大不确定性问题。
但值得关注的是,目前,公司持有的浙江省药品监督管理局发放的《药品生产许可证》(编号:浙20100526) 的许可范围中已经增加了原料药布瓦西坦,但本次募投项目中的原料药项目的恶拉戈利产品仍然未出现在许可内容里。
处罚不断,操作工死亡事故赔偿超百万元
权衡财经iqhcj
2018年,公司因安全生产事故,废水、废气排放超标,消防不合规等事项受到罚款处罚。报告期内,诚达药业分别因厂区污水处理站的废气排放浓度问题、201 实验楼旁雨水管网内渗透至厂区北侧河道的积水COD浓度问题和老厂区102生产车间的废气排放浓度问题,受到三项行政处罚。
2017年4月13日,嘉善县环境保护局的执法人员对公司新厂区污水处理站产生的废气进行了三次采样监测,经监测臭气浓度分别为9,772kg/h、4,121kg/h和5,495kg/h。公司废气恶臭应执行《恶臭污染物排放标准》(GB14554-93)表二级新改扩建标准,排气筒高度25米臭气浓度标准应为6,000kg/h。嘉善县环境保护局的执法人员监测的公司新厂区污水处理站的臭气排放浓度中,一次超过国家排放标准,平均浓度也超过国家排放标准。对公司处罚款10万元。
2017年4月27日,嘉善县环境保护局的执法人员对公司新厂区进行执法检查,发现公司201实验楼旁雨水管网内积水渗透至厂区北侧河道。执法人员对北侧围墙外渗漏废水进行采样,经检测,水样中COD浓度为532mg/L。公司相应的废水排放执行《污水综合排放标准》(GB 8978-1996),COD最高允许排放浓度为100mg/L;前述的检测浓度超出国家规定排放标准。2017年7月23日,嘉善县环境保护局认定公司201实验楼旁雨水管网内渗透至厂区北侧河道的积水COD浓度超出国家规定排放标准,对公司处罚款6.8万元。
2018年1月10日,嘉善县环境保护局执法人员对公司老厂区进行检查,102车间正在组织生产,执法人员对排放的废气进行三次采样监测,经监测臭气浓度分别为17,378(无量纲)、13,032(无量纲)、13,032(无量纲)。公司三次检测浓度均超过国家排放标准。2018年4 月13日,嘉善县环境保护局认定公司老厂区102生产车间的废气排放浓度超过国家标准对公司责令改正并处罚款18万元。
2017年10月7日,嘉善县公安消防大队向公司认定公司消防控制室未实行二十四小时值班制度,对公司处罚款2千元。
2017年9月1日,嘉善县安全生产监督管理局认定公司102车间发生一起离心机破裂转鼓飞出致现场操作工1人死亡的事故,系公司生产设备离心机选材不当且未严格按照相关说明书进行安装和维护保养,对公司处罚款28万元。安全事故发生后,经协商,2017年4月28日,公司与员工家属签署了《协议书》。按照协议约定,公司已向员工家属支付了补助金等所有费用共计105万元。
此外,权衡财经注意到,2018年和2019年,公司转贷累计发生金额分别为1.733亿元、1.273亿元。累次冲刺资本市场未果,整体净利润和毛利率波动大,研发核心技术人员变动频繁,生产批准文号和GMP资格存在不确定性,对诚达药业的整体经营构成不利因素,诸多不利因素,或无法借IPO从获取资本层面得以改观。
声明:此文为《权衡财经》原创文章,转载请注明来源于权衡财经。文章出于传递更多信息之目的,内容仅供参考,不构成投资建议。投资者据此操作,风险自担。
扫码权衡财经
微信号 : iamqhcj
新浪微博:@权衡官方
扫码关注权衡财经
商务合作 · qhzhuoyixun@163.com
联系手机:公众号发送 联系手机
官方网站 · www.iqhcj.com
权衡财经更多原创文章
财经求实
权衡财经iqhcj
权衡价值
谨携全体员工敬谢尊贵读者,不吝点赞分享!

