点击蓝字
关注我们
文:权衡财经研究员 李力
编:许辉
上海英方软件股份有限公司(简称:英方软件)拟在上交所冲科上市,保荐机构为兴业证券,兴业证券通过股东毅达鑫业和中小企业发展基金间接持有公司0.87%的股份。本次股票的发行总量不超过2,094.6737万股,且不低于本次发行上市后公司股份总数的25%,发行后总股本不超过8,350万股。
拟投入募集资金5.744亿元用于行业数据安全和业务连续性及大数据复制软件升级项目、云数据管理解决方案建设项目、研发中心升级项目和营销网络升级项目。这一募资额超过了公司总资产,超过了最近一年营业收入的3.5倍。截至2021年12月31日,英方软件固定资产账面原值为1,235.35万元,累计折旧为427.60万元,固定资产账面净值为807.74万元。
英方软件报告期股权变动频繁,2019年合并未分配利润仍为负;市场空间、公司规模和市占率小,营收增幅刚过线;客户来源相对集中,人力成本不断上涨,第三方代缴比例高;客户海通证券入股,对赌协议签订方由公司转为实控人个人。
报告期股权变动频繁,2019年合并未分配利润仍为负
权衡财经iqhcj
2011年7月5日,胡龙岩、周华、张建宇及吴开宇共同设立英方有限,注册资本为50万元,由各股东以货币认缴。2016年5月25日-2017年12月1日一年半的时间,公司在新三板挂牌,证券简称为“英方股份”,股份代码为“837417”。
胡军擎持有上海爱兔公司56.60%的财产份额并担任上海爱兔的执行事务合伙人,其配偶江俊持有上海爱兔公司10.00%的财产份额,二人合计控制公司46.29%的股份;胡军擎担任公司董事长兼总经理、江俊担任公司董事兼副总经理;胡军擎、江俊夫妇为公司的共同实际控制人。
根据(天健审〔2015〕6-100号)《审计报告》,截至股改基准日2015年5月31日,英方有限经审计后的净资产为2,823.25万元,其中实收资本800万元,股本溢价形成的资本公积2,420万元,未分配利润为-396.75万元。未分配利润为负,主要系公司在发展前期研发及营销投入较高而产品销售未达规模效应所致。而这一现象,直到2020年才改变,截至2021年12月31日,公司合并口径未分配利润为5,600.57万元,合并未分配利润为负的情形已经消除。
2018年12月14日,英方软件股东吴开宇因病去世,根据其生前意愿,其所持有英方软件5.88%的股权(3,248,126股)分别由其妻子胡艳红、父母以及其同事陈勇铨受让。2019年1月25日,股东吴祥禧夫妇将其所持1.94%的股份共107.01万股以12.00元/股,分别转让给邢建华、陈勇铨、杜环、朱潇琛、胡迪升、刘鸿羽等6人。
半年后的2019年6月25日海通旭初增资5,000万元、周警伟增资600万元,本次增资价格为19.00元/股。而公司与海通证券及其下属公司的业务合作,早于2015年就开始并持续至今。通过此次增资,客户海通证券成为公司的重要股东,持有公司4.53%的股权。
2019年12月17日,英方软件增资200万元,由紫健兰舟以5,000.00万元认购,本次增资价格为25.00元/股。半年后的2020年6月24日,紫健兰舟将这200万股以25.78元/股的价格转让给紫光云坤。
2020年11月27日,公司引入毅达鑫业、中小企业发展基金和楼希三家新股东,本次增资价格为33.25元/股。同期,胡艳红将其所持公司2.57%的股份共160.51万股以33.25元/股的价格,分别转让给王虹、毅达鑫业、中小企业发展基金、俞俊、应远航。
股东好望角启航、好望角越航和好望角苇航的执行事务合伙人均为好望角投资,好望角投资的实际控制人为黄峥嵘。截至上会稿签署日,好望角启航、好望角越航、好望角苇航分别持有公司4.86%、4.00%、2.27%的股份,合计持有公司11.12%的股份。至于好望角和黄峥嵘,有兴趣的投资者可以适当搜一搜,其资本运作能力非一般。
市场空间、公司规模和市占率小,营收增幅刚过线
权衡财经iqhcj
英方软件所处的数据复制软件行业,产品通常以纯软件和软硬件一体机两种形态交付客户。相较国外,我国的数据复制软件行业整体起步较晚,市场空间相对较小。根据IDC统计,2020年公司产品涉及的灾备市场规模约4.92亿美元(约合人民币31.0亿元),其中纯软件和一体机市场分别约2.17亿美元(约合人民币13.7亿元)和2.75亿美元(约合人民币17.2亿元)。市场空间相对较小,作为第三方数据复制软件企业,存在市场空间拓展难度较大。
根据IDC统计数据,公司在2020年国内数据复制与保护的纯软件市场排名第四,市占率10.6%,仅次于Veritas、DellTechnologies和华为(市占率分别为15.8%、13.1%和11.1%)。公司目前的产品形态以软件交付为主,在竞争中处于不利地位,软件产品单价相比结合存储硬件的软硬件一体机较低,因此公司收入规模偏小且难以快速扩张到与软硬件一体机厂商相近水平。
报告期内,公司营业收入为1.021亿元、1.285亿元和1.598亿元,2020年较2019年增幅为25.86%,2021年较2020年增幅为24.36%。从公司满足科创属性来看,要求最近三年营业收入复合增长率≥20%,或最近一年营业收入金额≥3亿元,公司最近一年的营业收入并没有超过3亿元,而公司最近三年营业收入复合增长率为25.08%。
公司产品主要面向党政机关、教育、科研、医疗、交通等公共事业机构、大型金融机构、国有企业以及电信运营商等。2019年至2021年,公司主营业务收入中执行预算制客户收入占比分别为79.80%、84.76%及82.17%。因此,公司营业收入具有明显的季节性特征,销售收入集中在下半年尤其是第四季度,导致年末应收账款余额较大。
报告期各期末,公司应收账款账面价值分别为3,489.73万元、6,010.97万元及9,272.14万元,占同期流动资产比重分别为17.02%、19.04%及25.97%。应收账款余额2021年末较2020年末增长55.12%,2020年末较2019年末增长72.84%,应收账款余额占当期营业收入比例分别为36.38%、49.95%和62.33%。
由于收入规模增加、四季度收入集中度较高及客户资金普遍偏紧等因素影响,期末应收账款余额不断增加。报告期各期末,英方软件应收账款账面余额中逾期金额分别为849.03万元、1,885.61万元和3,751.32万元,占各期应收账款余额比例分别为22.86%、29.37%和37.66%,各期应收账款回款周期分别为106.33天、143.91天和187.10天。
截至2022年4月30日,报告期各期末应收账款期后回款比例分别为81.88%、71.31%和22.61%。公司2020年末期后回款情况欠佳,下游项目资金未回款导致经销商资金处于紧张状态,对公司的回款周期亦进一步拉长。
南京雅和信息技术有限公司为公司2019年第二大和2020年第四大客户,分别向公司采购了571.91万元和481.16万元,查阅其公开资料,2018年至2021年参保人数分别为5人、5人、6人和4人。
西安华海易联信息技术有限公司为公司2019年第五大客户,向公司采购了290.44万元,查阅其公开资料,其注册于2017年3月,迄今实缴为0元,2018年至2021年参保人数分别为7人、6人、7人和0人。
客户来源相对集中,人力成本不断上涨,第三方代缴比例高
权衡财经iqhcj
报告期内,英方软件来自金融行业客户收入占主营业务收入的比例分别为20.94%、31.00%和27.32%,为公司产品第一大行业客户群体。其中包括了关联方海通证券。服务的代表性客户包括工商银行、上海清算所、海通证券、国泰君安、太平保险、广发基金、永安期货、东证资管、长安信托等。
在政务领域持续增长,报告期各期,公司在政务领域实现收入2,439.29万元、2,747.30万元和3,438.94万元。在医疗领域实现收入1,362.68万元、2,211.98万元和1,713.14万元,占主营业务收入比例分别为13.61%、17.75%和11.09%。
公司以经销为主,经销模式贡献的营收在六成以上,报告期内,公司主要向金融行业客户直接销售。公司产品为数据复制软件,可用于各行各业,仅靠自身力量难以覆盖全部市场机会,因此与经销商共同开发行业市场。
不过,同一份招股书里,英方软件又称报告期各期,公司主要通过商务谈判方式获得的订单,订单金额占主营业务收入的比例分别为97.37%、93.36%和89.38%。这里的商务谈判,或谈判主体或主要是经销商,其中的表述或令人不解。
报告期内,公司其他业务主要以云资源业务为主,这块的盈利体现为云资源供应商的返利,实质上属于经销业务活动,公司凭借其主营的大数据、云灾备系列产品在上云的经验,推广华为、腾讯、阿里等云资源供应商的产品及服务。
报告期内,公司经营活动产生的现金流量净额分别为578.76万元、1,968.75万元和1,471.53万元。公司主要提供软件产品及相关服务,整体人工成本较高。报告期各期,公司应付职工薪酬发生额分别为5,991.70万元、7,073.32万元和9,864.38万元,人力成本快速上升,对公司经营业绩影响较为显著。
报告期各期末,公司员工人数分别为311人、358人和439人。其中,销售及研发人员数量合计占员工总数比分别为91.96%、92.46%和94.31%,数量及占比均呈上升趋势。为保障员工享有社会保险及住房公积金的待遇,并尊重员工在其实际工作地缴纳社会保险及住房公积金的意愿,公司及其子公司通过众大亚洲人才资源开发(上海)有限公司、上海易铭天企业管理有限公司等无关联第三方机构代缴的方式为相关员工在其实际工作地缴纳社会保险及住房公积金。
报告期内,英方软件董事、监事、高级管理人员及核心技术人员的薪酬总额占各期公司利润总额的比重曾一度占到了25.97%。
公司的其他收益主要为政府补助,公司将与日常活动相关的政府补助,按照经济业务实质,计入其他收益;与日常活动无关的政府补助计入营业外收入。报告期内,公司收到的政府补助计入当期损益(不含增值税即征即退)的金额分别为219.11万元、987.87万元和365.49万元,占利润总额的比例分别为12.12%、24.51%和10.92%。若政府补助政策发生变化,公司未来无法获得财政补贴,将对公司的业绩产生不利影响。
2019年末、2020年末和2021年末,公司交易性金融资产金额分别为1.599亿元、1,400.61万元和0.28万元,主要系公司购买的结构性存款等理财产品。而2019年,公司合并报表中,期末未分配利润仍为负,而理财产品却高达1.599亿元之多。
客户海通证券入股,对赌协议签订方由公司转为实控人个人
权衡财经iqhcj
2019年6月,海通旭初向公司进行增资,持有公司4.21%股份并向公司推荐一名董事,海通证券系海通旭初实际控制人。公司与海通证券及其下属公司的业务合作始于2015年并持续至今,交易内容包括软件产品、软件相关服务以及云资源充值业务。其中云资源充值业务以净额法核算,未体现收入、成本,报告期各期对海通证券云资源充值金额分别为840.38万元、1,034.76万元和1,369.16万元。
除此云资源充值业务外,公司向海通证券销售软件产品及软件相关服务的关联交易金额分别为268.44万元、514.76万元及520.19万元,占主营业务收入的比例分别为2.68%、4.13%及3.37%。截至2022年末,公司与海通证券合作持续进行,相关合同正常履行。未来,公司仍可能继续通过招投标或商务谈判方式获取海通证券业务订单,与海通证券的关联交易规模变动可能对公司的经营业绩产生较大影响。
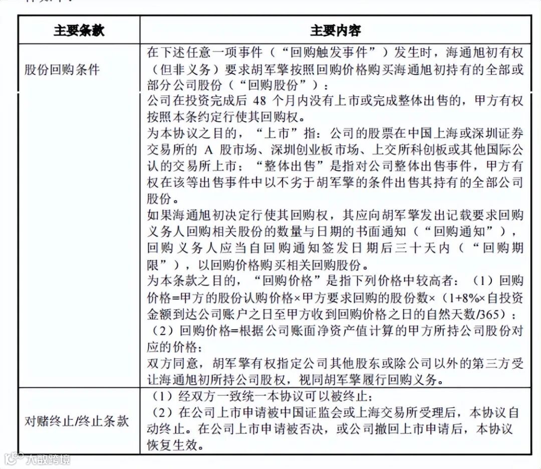
2019年6月,英方软件及其彼时全体股东与海通旭初、周警伟签订对赌协议,约定若公司在投资完成日后48个月内未实现合格上市或合格整体出售,海通旭初有权要求英方软件和胡军擎按照投资本金加每年8.00%的利息与公司账面净资产值计算的所持公司股份价值孰高价格回购其持有的全部或部分股份。
2021年5月,英方软件、胡军擎与海通旭初各方一致同意终止原对赌协议。2021年10月25日,在去掉英方软件这个约定方后,海通旭初转为与胡军擎个人签订对赌协议。
虽然公司称,此次对赌协议附条件终止/恢复,且上述对赌条款协议方为胡军擎与海通旭初,公司英方软件未作为对赌协议当事人;不会对公司的控制权产生影响;未与公司市值挂钩;不存在严重影响公司持续经营能力或者其他严重影响投资者权益的情形。
不过,鉴于胡军擎、江俊夫妇为英方软件的共同实际控制人,其个人财务的状况也关系着英方软件股权的处置情况,一旦触及股权回购,或将对英方软件的经营产生不利影响。
查阅裁判文书网,报英方软件曾与康世杰、陈甫和郭某某等多名员工产生过劳动合同纠纷。公司招股书中称公司通过持有6.67%、3.87%股份的员工合伙企业博誉美伦、海誉久菱来进行股权激励,吸引和留住优秀人才,这或有所背离。
免责声明:此文为《权衡财经》原创文章,转载请注明来源于权衡财经。上市公司和拟上市公司具有公众公司属性、有法定义务公开披露投资者关注的信息,经权衡财经研读其信息,信源包括但不限于传统媒体采编平台、临时公告、定期报告和官方互动平台等,出具的独立第三方研究文章;系出于传递更多信息之目的,内容仅供参考,不构成投资建议。投资者据此操作,风险自担。
扫码权衡财经
微信号 : iamqhcj
新浪微博:@权衡官方
扫码关注权衡财经
商务合作 · qhzhuoyixun@163.com
联系手机:公众号发送 联系手机
官方网站 · www.iqhcj.com
权衡财经更多原创文章
财经求实
权衡财经iqhcj
权衡价值
谨携全体员工敬谢尊贵读者,不吝点赞分享!

