点击蓝字
关注我们
文:权衡财经研究员 余华丰
编:许辉
按各国现行标准看,墙壁开关插座等电器附件主要可以分为欧标、美标、国标、英标和南非标,其中欧标与美标市场最大,国标和英标市场次之。国内涌现一批聚焦于出口业务或细分市场的电器附件产品制造商。服务于某一标准的电器附件,如MK、BG、SCOLMORE等公司,亦可通过OEM、ODM甚至OBM自有品牌模式参与市场竞争。
紧跟着SCOLMORE的杭州鸿世电器股份有限公司(简称:鸿世电器)拟在创业板上市,保荐机构为东方证券。公司首次公开发行股份总数不超过3,000万股,占发行后总股本的比例不低于25%,拟4.41亿元用于智能家居生产基地二期项目、智慧工厂改造项目和研发中心建设项目。
鸿世电器实际控制人持股超六成,股权曾遭冻结,子公司均亏损;增收已减利,外销占比高,2021年毛利率下降6个点;贴牌生产为主,无发明专利在手,管理费用率高于同行;客户集中,第一客户占比过半,存在客户兼供应商;现金流失仍大额分红,年报数据与招股书不一,新增产能或难消化。
实际控制人持股超六成,股权曾遭冻结,子公司均亏损
权衡财经iqhcj
鸿世有限设立于2002年7月10日,由杭州富阳通用工具厂(股份合作制企业)及蔡如乾、李少华等24位自然人共同出资设立,公司初始设立时注册资本金为人民币1,000万元,法定代表人为蔡如乾。
截至招股说明书签署之日,永谐投资持有公司5,369万股股权,持股比例为59.66%,为公司控股股东,臻通投资持有公司2,301万股股权,持股比例为25.57%,为公司第二大股东。
实际控制人为刘金贤先生。截至招股说明书签署之日,刘金贤先生持有永谐投资70.90%的股份,通过永谐投资控制公司59.66%的股份;持有赛捷维5.68%的出资份额并担任执行事务合伙人,通过赛捷维控制公司1.96%的股份,合计控制公司61.62%的股份。
赛捷维为公司员工持股平台,科州信息为公司董事、总经理、董事会秘书YonggenHu(胡永根)持股公司。截至招股说明书签署日,赛捷维、科州信息分别持有公司1.96%、3.04%的股权。2019年12月13日,鸿世有限召开股东会,全体股东一致同意,鸿世有限以净资产折股的方式整体变更为股份有限公司。
报告期内,实际控制人刘金贤及配偶潘水珍与广德小贷的实际控制人黄金祥合作开发地产项目,并就相关债权债务结算达成协议,后在协议执行过程中产生纠纷并引致诉讼,广德小贷对刘金贤持有的永谐投资股权进行了冻结。截至2022年1月25日,刘金贤、潘水珍已偿还广德小贷全部借款及利息,2022年2月25日,法院已解除对刘金贤所持有的永谐投资股权冻结。广德小贷诉刘金贤、潘水珍借款纠纷案已结案。
2019年引入姜立中、俊军股权投资、嘉兴鸣航、凌旭投资时,签订了对赌协议,约定了股权回购条款和自动终止条款。对赌协议触发的因素是,鸿世电器未能于2022年12月31日前申报上市申请材料,并在2023年12月31日前实现首次公开发行股票并上市。对照证监会的要求:发行人不作为对赌协议当事人、对赌条款不存在可能导致发行人控制权变化、不存在与市值挂钩、不存在严重影响发行人持续经营能力或者其他严重影响投资者权益的情形,公司又约定了自动终止条款,前述回购权利可自行恢复,且对失效期间的相关权益具有追溯权。
截至招股说明书签署之日,公司有2家控股子公司,1家全资子公司,无分公司与参股公司。其中希智电子成立于2018年10月31日,2021年末总资产1.799亿元;净资产2,328.73万元,净利润为-6.20万元。鸿橙创意由鸿世电器持股51%,昆山御橙持股49%,成立于2020年9月27日,2021年末总资产为287.64万元,净资产为-571.78万元,净利润为-596.89万元。昆山御橙的实际控制人为袁鑫,袁鑫控制或施加重大影响的企业昆山伊斯科特电子科技有限公司、常州全橙智能科技有限公司、江苏全橙智能科技有限公司为公司客户。于2019年12月开始通过ODM等方式向公司采购智能家居产品。鸿越贸易成立于2021年6月16日,2021年末总资产81.56万元,净资产为74.26万元,净利润为-5.74万元。
增收已减利,外销占比高,2021年毛利率下降6个点
权衡财经iqhcj
鸿世电器的主营业务为电器附件和智能家居产品的研发设计、生产制造及销售。2019年-2021年,公司营业收入分别为3.959亿元、4.043亿元和6.251亿元,净利润分别为6435.57万元、5972.99万元和5211.74万元;扣非归母净利润分别为5,045.40万元、5,198.23万元和5,246.22万元,报告期已出现增收反降利的情况。
对于原因,公司解释为,受原材料价格迅速上涨和人民币升值等因素影响,净利润下滑,扣非净利润增长幅度低于营业收入增幅,如果未来原材料进一步大幅上涨,人民币持续升值,公司业绩可能会产生一定波动风险。从另一方面也看出,依赖出口外销,汇率难控,毛利率受限,鸿世电器对消化原材料涨价的能力也有限。
公司产品主要包括固定式电器附件、移动式电器附件、智能家居产品,报告期内,固定式电器附件主要包括插座、开关、熔断器座等产品,占主营业务收入比重分别为69.14%、57.82%和53.68%;移动式电器附件主要为引线产品等,占主营业务收入比重分别为18.25%、17.28%和16.50%;智能家居产品主要包括智能能源管理、智能家电控制、智能模组及PCBA等产品,占主营业务收入比重分别为12.61%、24.89%和29.82%。
报告期内,公司境外销售收入分别为2.964亿元、2.641亿元和4.1亿元,占公司主营业务收入的比例分别为75.33%、66.79%和69.76%,境外收入占比较高,公司境外客户主要位于英国、中东、俄罗斯、非洲和南美等国家和地区,合作关系较为稳定。
报告期内,公司境外销售收入占主营业务收入的比例分别为75.33%、66.79%和69.76%,外销占比较大,公司外销主要采用美元、港币等货币进行结算,汇率的波动将对公司利润产生一定影响。人民币汇率上涨的情况下,一方面,会产生汇兑损失,另一方面,在外币售价不变的情况下,也会导致人民币售价下跌,毛利率下降。
报告期内,公司的汇兑损失金额分别为-120.94万元、521.95万元和81.78万元,外销主营业务的毛利率分别为31.47%、31.09%和24.07%,2021年由于人民币汇率的大幅上涨,外销业务的毛利率有所下滑。
公司客户INTERTECHSERVICESAG(原名YANDEXSERVICESAG)是俄罗斯搜索引擎巨头,公司向其销售智能家居产品。2021年度公司对其销售金额为2,103.56万元,近期其市场有所生变。
2019年度、2020年度和2021年度公司主营业务毛利率分别为27.69%、28.06%和22.05%。报告期内,公司固定式电器附件业务毛利率分别为32.47%、30.30%和23.94%。2019至2020年,该业务毛利率亦维持在稳定水平。2021年,受金属配件、组合配件和化工原料等原材料价格上涨、人民币升值等因素影响,公司固定式电器附件毛利率降幅较大。
与可比同行公司的毛利率相比,鸿世电器前两年略高于行业平均值,2021年比2020年大降了6个点,已低于同行均值,与行业龙头公牛集团相比,更是低了12个到14个点。
贴牌生产为主,无发明专利在手,管理费用率高于同行
权衡财经iqhcj
鸿世电器以ODM定制为主、OBM自主品牌运营为辅,其中,ODM模式下公司主要为中高端品牌客户提供设计与开发、生产与制造、销售与售后等一站式服务;OBM自主品牌模式下公司主要通过经销商、智能全屋、智能楼宇、“未来社区”项目等进行自主品牌的推广。公司通过OBM经销模式在境内外国家和地区进行自主品牌推广。报告期内,经销收入各期占比分别为8.47%、7.04%和6.98%,占比相对较低。
按各国现行标准看,墙壁开关插座等电器附件主要可以分为欧标、美标、国标、英标和南非标,其中欧标与美标市场最大,国标和英标市场次之。公司主要生产的是英标电器附件产品。
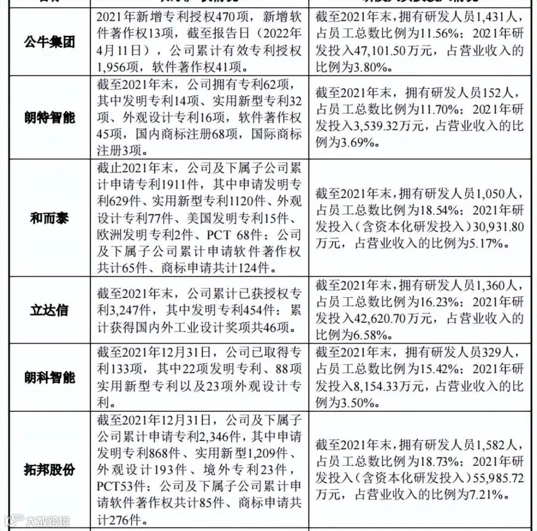
A股上市公司中,综合考虑主营业务、产品用途以及主要业务模式的相似性,公司同行业可比上市公司主要为公牛集团、朗特智能、和而泰、立达信、朗科智能和拓邦股份。
相比之下,鸿世电器并无已授权的发明专利在手,在报告期内,突击进行发明专利的申请,其中3项已申请,8项等待实审提案,显现为上市而应急的状态。
公司核心技术人员共3人,分别为周加良先生、单伟校先生、FENGHUIJUN(冯惠军)先生。报告期内,公司每年的研发费用金额为1,780.99万元、2,186.84万元和2,888.10万元,呈逐年上升趋势,占总收入的比例分别为4.50%、5.41%和4.62%。
与管理费用率相比,研发费用率不如管理费用率,报告期各期,报告期内,公司管理费用分别为2,185.46万元、2,174.73万元和3,728.84万元,主要包括职工薪酬、折旧摊销、办公费、会务费、中介咨询费等。公司管理费用率分别为5.52%、5.38%和5.97%,扣除股份支付费用的影响后,报告期内公司管理费用率分别为5.47%、5.38%和5.97%。而同行业可比公司平均仅为4.43%、4.22%和3.81%。
公司目前享受的税收优惠主要为高新技术企业所得税优惠、研发费用加计扣除优惠。报告期公司的税收优惠总计1,021.67万元、1,078.90万元和1,030.75万元。报告期内,公司享受的税收优惠金额占当期利润总额的比例分别为14.07%、16.01%和17.62%。
报告期公司计入当期损益的政府补助分别为567.08万元、959.25万元和404.53万元,税收优惠政策、政府补助等因素亦会对公司利润产生一定影响。报告期各期,公司归属于母公司股东的非经常性损益净额分别为1,493.30万元、807.38万元和258.62万元,占归属于母公司股东的净利润比例分别为22.84%、13.44%和4.70%。
客户集中,第一客户占比过半,存在客户兼供应商
权衡财经iqhcj
鸿世电器与境内外知名客户建立合作关系,包括SCOLMORE、涂鸦智能、施耐德、摩托罗拉、松下电器等。要成为这些优质客户的合格供应商,一般需要通过严格的认证程序,一旦通过审核,会与供应商建立长期战略合作关系。
报告期内,公司前五大客户的合计销售额占当期营业收入的比例分别为78.43%、72.51%和71.96%,其中第一大客户SCOLMORE占比分别为54.64%、48.41%和50.53%,该公司是英国市场知名的专业电工企业,主要从事英标电器附件、照明产品的设计、开发和销售。双方的合作时间超过30年,SCOLMORE是公司英标电器附件产品的主要客户,公司亦是SCOLMORE最主要供应商。SCOLMORE业务范围覆盖英国、爱尔兰、中东和非洲等诸多使用英标电器的国家和地区,产品在英国电器附件市场占有率位居前列。
公司与前五大客户合作较为稳定,与电器附件产品客户合作时间均超过10年,智能家居产品客户主要为互联网科技上市公司,上述客户均为各自行业中知名的企业。如果公司主要客户经营出现严重不利变化,合作关系发生重大变化,或合同到期不能续签,都可能会给公司的生产和销售带来不利影响。
公司第三方回款主要来自客户同一集团内企业代付货款,主要出于资金调配、商业习惯等考虑,通过其子公司、分公司或同一集团内其他单位支付货款。非同一集团第三方回款主要为分布在伊拉克、苏丹、也门、孟加拉等地区的境外客户。报告期第三方回款金额分别为1,933.02万元、2,018.86万元和2,179.24万元,占营收比例分别为4.88%、4.99%和3.49%。
报告期内,存在少量客户与供应商重叠情况,其中主要重叠的客户和供应商,为涂鸦智能和松下电器。报告期内,涂鸦智能既是公司智能家居产品主要客户,又是公司第一大供应商。2021年公司向涂鸦智能采购过亿元。
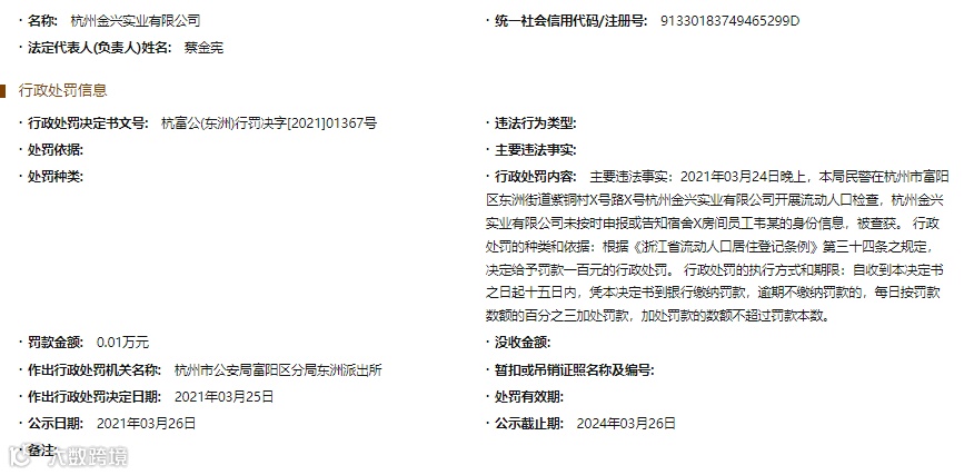
查阅公开资料,前五大供应商之一富阳市金兴电器附件有限公司2015年因其迁扩建项目未验先投被要求整顿规范,2021年3月还曾受过行政处罚。
报告期各期末,公司应收账款账面余额分别为8,143.96万元、8,629.21万元和1.443亿元。报告期各期末,公司存货账面余额分别为6,741.39万元、9,156.73万元和2.107亿元,公司存货主要为原材料和库存商品,占各期末流动资产的比例分别为18.89%、30.16%和55.47%
现金流失仍大额分红,年报数据与招股书不一,新增产能或难消化
权衡财经iqhcj
从鸿世电器的现金流量表来看,报告期经营活动产生的现金流量净额分别为-881.14万元、5,144.97万元和-353.69万元,2019年和2021年公司经营活动产生的现金流量净额为负且与当期净利润存在较大差异。
2019年和2021年现金及现金等价物净增加额均大额为负,显现现金流失的状态,报告期分别为-6,945.48万元、8,995.61万元和-8,287.21万元。尽管如此,公司仍在2021年现金分红3000万元,导致了2021年末公司货币资金余额较上年末大幅下降至仅2,281.24万元。
2021年度,由于希智电子业务规模扩大,临时工用工需求增加,公司聘用了44人劳务派遣工,占比为4.46%。从公司的社保缴纳程度来看,鸿世电器2019年有较大的差额,2019年除82名退休返聘外,尚有58名应缴未缴。
不过与工商年报提供的社会保险缴纳人数也并不一致。报告期鸿世电器连同子公司的社保缴纳人数分别为497人、618人和838人,与招股书记载的578人、670人和833人也并不匹配。
截至招股说明书签署日,德冠薄膜拥有4家全资
而由鸿世电器自主提供并保证真实性的2020年和2021年工商年报里,显示的公司的营收利润总额与招股书记载的母公司的营收与净利润也不一致。
智能家居生产基地二期项目总投资3.061亿元,建设期24个月。本项目拟新建智能家居生产线,引进先进且自动化程度更高的生产设备,生产智能遥控、智能电工、智能安防传感、智能通讯模块以及智能PCBA板等智能家居产品,进一步扩大公司在智能家居领域的布局,促进公司盈利能力提高。项目建成达产后,将形成年产5,400万个智能家居产品的产业规模。
公司智能家居销售现状表现为,报告期其智能家居产品销售额分别为4,962.33万元、9,843.84万元和1.753亿元,占比分别为12.61%、24.89%和29.82%。销量分别为535.64万件、1,165.55万件和2,125.72万件,单价则一路下滑从9.26元/件、8.45元/件到8.25元/件。
从智能家居产品的产能来看,其报告期产能翻倍增长,但产能利用率仅从77.76%提升到86.06%,并未得到百分百的利用。报告期其产销率也仅保持在93.65%、94.54%和95.27%附近。
虽然公司称大力拓展智能家居业务,不断开发新的客户资源,智能家居产品业务高速发展。此次新建智能家居生产线,在单价下滑的情况下,其新增的产能能否顺利消化或存在疑问。
免责声明:此文为《权衡财经》原创文章,转载请注明来源于权衡财经。上市公司和拟上市公司具有公众公司属性、有法定义务公开披露投资者关注的信息,经权衡财经研读其信息,信源包括但不限于传统媒体采编平台、临时公告、定期报告和官方互动平台等,出具的独立第三方研究文章;系出于传递更多信息之目的,内容仅供参考,不构成投资建议。投资者据此操作,风险自担。
扫码权衡财经
微信号 : iamqhcj
新浪微博:@权衡官方
扫码关注权衡财经
商务合作 · qhzhuoyixun@163.com
联系手机:公众号发送 联系手机
官方网站 · www.iqhcj.com
权衡财经更多原创文章
财经求实
权衡财经iqhcj
权衡价值
谨携全体员工敬谢尊贵读者,不吝点赞分享!

