点击蓝字
关注我们
文:权衡财经研究员 朱莉
编:许辉
id: iqhcj
IPO规定要求,发行人的股权清晰,控股股东和受控股股东、实际控制人支配的股东持有的发行人股份不存在重大权属纠纷。发行人应当在招股说明书中披露对股权结构、生产经营、财务状况、未来发展等可能产生较大影响的诉讼或仲裁事项,应当充分披露发行人涉及诉讼或仲裁的有关风险。正因为如此,创始人有股权纠纷时,有志于IPO的企业往往选择了直接换壳的途径。
3月3日由主板平移至注册制的广州三晶电气股份有限公司(简称:三晶股份)拟在沪市主板上市,保荐机构为民生证券。本次发行新股不超过1,764万股,占发行后总股本25%,拟投入募集资金12.04亿元用于三晶新能源年产约47万台数字能源产品与系统智能制造建设项目、研发中心建设项目、全球营销服务网络建设项目和补充流动资金。
在中山三晶时有伪造签名嫌疑,姐夫与小舅子合计持股超6成;2021年外销占比近7成,对比同行市场份额低,规模小;销售费用率高于同行均值,研发费用率一路走低;客户集中度突显,第一大供应商2020年经营异常;产能利用率起伏,报告期诉讼不断。
在中山三晶时有伪造签名嫌疑,姐夫与小舅子合计持股超6成
权衡财经iqhcj
2005年7月20日,三晶有限设立,注册资本为50万元,其中卢和英出资30万元,卢雪明出资20万元。2015年3月10日,卢和英将其持有的公司23.60%股权赠予股东幸志刚,将其持有的公司9.90%股权赠予新股东幸志萍。2015年9月,三晶有限整体变更为股份公司。2016年4月,三晶股份在股转系统挂牌。2018年4月,三晶股份在股转系统终止挂牌。
公司成立时,主要发起人为卢雪明、幸志刚、海汇财富、李明智。公司改制设立前,卢雪明拥有的主要资产为持有公司前身三晶有限36.90%的股权;幸志刚拥有的主要资产为持有公司前身三晶有限30.00%的股权。卢雪明、幸志刚拥有的其他资产还包括广州超禹膜分离技术有限公司的股权。
三晶股份控股股东、实际控制人为卢雪明、幸志刚,两人已签署《一致行动协议》。截至招股说明书签署日,卢雪明、幸志刚分别持有公司1,766.02万股、1,418.80万股的股份,占公司股份总数的33.37%、26.81%;另外,卢雪明通过晶英荟间接持有公司0.04%的股份并控制晶英荟。二人合计持有本公司60.22%的股份,实际可支配公司表决权比例为64.94%。卢雪明为幸志刚姐姐之配偶,与幸志刚为一致行动人;卢雪明为晶英荟和晶汇投资执行事务合伙人;董事幸志萍为卢雪明之配偶、幸志刚之姐姐。
李明智直接持有公司5.71%的股份,通过海汇财富间接持有公司0.36%股权,合计持有公司6.07%股权。欧阳家淦直接持有公司3.66%股份,通过三晶投资、晶英荟间接持有公司1.88%股份,合计持有公司5.54%的股权。
从以上的股权结构并未看出三晶股份在股权上有多复杂,不过从裁判文书网(2016)粤01民终16972号可知,围绕三晶股份与江苏锦程高科电子科技有限公司、董景慧、杨娟买卖合同纠纷一案,还可发现三晶股份的创始人股权之争。2013年8月22日,三晶股份授权锦程公司作为张家港地区的特约经销商,销售三晶股份所生产的SAJATV13、8000B系列变频器。从锦程公司案情辩解中,之前还存在着一家中山三晶公司,由朱荣华与卢雪明、幸志刚一块创办。
朱荣华是三晶公司的创始股东之一。朱荣华与卢雪明、幸某刚在中山市南头镇创办中山三晶公司,法定代表人为朱荣华。2005年6月朱荣华保留股东身份,辞去中山三晶公司的工作,并从2011年开始,任某公司经理。2005年9月卢雪明与幸某刚在朱荣华不知情的情况下成立广州三晶公司,并将中山三晶公司的所有资产转移到广州三晶公司继续经营,再于2005年11月25日在朱荣华不知情的情况下,持伪造朱荣华签名的《股东会决议》、《清算报告》、《公司申请登记委托书》、《注销登记申请事项》,到中山市工商局将中山三晶公司非法注销。
2013年8月,三晶公司与锦程公司开始业务往来,并于2013年8月22日签订一份有效期至2013年12月的短期《销售合作协议》。后因产品质量不佳,价格偏高等原因,锦程公司在2013年11月终止了和三晶公司的合作,并将己销售的产品货款付清,未销售的和有问题的产品退还给三晶公司,并将三晶公司所开具的发票也一并退还。2014年1月,三晶公司的销售人员提出,因三晶公司正在筹备新三板挂牌工作,希望开具一些增值税发票给锦程公司,锦程公司当时并未表示反对。在2014年1月和2014年3月,三晶公司向某公司开具了5张发票,锦程公司也将发票进行认证。
上诉还显示,三晶股份在新三板挂牌前还收到查询函。朱荣华通过向中山市工商局及广州市工商局查询,最终发现了卢雪明的违法事实,后朱荣华多次向卢雪明主张股权,均被卢雪明无理拒绝。朱荣华于2014年11月向新三板举报卢雪明的违法情况,并向三晶公司发律师函,卢雪明在收到新三板的查询函后,于2014年12月在广州市黄埔区人民法院向某公司提起诉讼。2015年4月,新三板以卢雪明的伪造签名行为是发生在中山三晶,而不是广州三晶为由,通过了广州三晶的挂牌申请。
广州三晶正式在新三板挂牌后,立即申请了对锦程公司的财产保全,查封了锦程公司的账户。三晶公司与锦程公司之间并非只有简单的买卖关系,锦程公司经理朱荣华和三晶公司法人代表卢雪明之间不仅是亲属关系,还存在股权法律纠纷,三晶公司的根本目的是想让朱荣华放弃继续追索其在三晶公司的合法权益,并掩盖卢雪明伪造签名的违法行为。
2021年外销占比近7成,对比同行市场份额低,规模小
权衡财经iqhcj
三晶股份专业从事光伏并网逆变器、储能逆变器及系统、电机驱动与控制产品的研发、设计、生产和销售。2019年-2022年1-6月,公司营业收入分别为3.619亿元、4.262亿元、7.157亿元和6.387亿元,2020年和2021年营收增幅分别为17.77%和67.93%;各期净利润分别为2389.14万元、5550.00万元、9868.89万元和8704.92万元,2020年和2021年净利润增幅分别为132.3%和77.82%。
公司产品主要包括光伏并网逆变器、储能逆变器及系统、电机驱动与控制产品三大系列,其中光伏并网逆变器、储能逆变器及系统在2021年销售收入占比超75%,为公司主要收入来源。
报告期内,三晶股份光伏并网逆变器销售收入持续增长,主要原因是全球光伏行业景气度高,光伏装机量持续增长;2021年公司储能逆变器及系统销售收入大幅增长,主要原因是欧洲家储市场爆发,公司户用储能一体机产品需求增加;2022年上半年,欧洲家储市场景气度进一步提升,公司户用储能一体机产品销售收入持续快速增长。
报告期各期,三晶股份外销收入金额分别为1.27亿元、2.008亿元、4.832亿元和3.985亿元,占主营业务收入比例分别为35.38%、47.38%、68.03%和62.45%,境外销售收入占比较高。公司外销区域主要集中在欧洲,报告期各期在欧洲区域销售收入占外销收入比例分别为64.48%、67.78%、80.32%和79.57%。
随着光伏发电技术持续进步和发电成本持续下降,世界各国补贴政策也将逐步下降或取消,若行业内企业无法有效提升技术,降本增效,提高核心竞争力,则无法应对补贴政策退坡带来的不利影响。
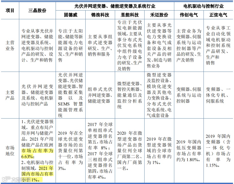
目前光伏逆变器行业市场竞争较为充分,竞争格局相对稳定。在光伏逆变器行业,华为、阳光电源近年来一直处于全球市场前两名,市场占有率较高;在组串式光伏并网逆变器以及储能逆变器领域,锦浪科技、固德威、古瑞瓦特等出货量较大,市场占有率相对较高,且与公司存在直接的竞争关系。
报告期内,三晶股份综合毛利率分别为29.10%、33.36%、35.37%和33.23%。2022年1-6月公司综合毛利率下降主要系欧元兑人民币汇率下降引起的光伏并网逆变器和储能逆变器及系统境外销售单价下降,以及电池模组单位采购成本上升所致。
三晶股份光伏并网逆变器主要应用于户用、中小工商业等分布式光伏发电场景,储能逆变器及系统主要应用于家庭光伏储能场景。公司整体的出货规模相对较小,全球市场占有率相对较低。行业龙头企业在资金实力、销售渠道、客户资源等方面拥有较大的优势,使得包括公司在内的行业内其他厂商面临一定的市场竞争压力。
销售费用率高于同行均值,研发费用率一路走低
权衡财经iqhcj
报告期各期,三晶股份期间费用合计分别为8,140.86万元、7,896.62万元、1.344亿元和1.042亿元,占营业收入的比重分别为22.50%、18.53%、18.77%和16.32%。其中,公司研发投入金额分别为2,686.47万元、2,808.80万元、3,753.49万元和3702.36万元,占营业收入的比例分别为7.42%、6.59%、5.24%和5.80%。截至2022年6月30日,公司拥有164名研发与技术人员,其中4名核心技术人员,分别为欧阳家淦、李云、李鑫与罗剑洪。
三晶股份研发费用分别为4431.57万元、3532.00万元、5732.56万元和3917.43万元,研发费用率分别为12.25%、8.29%、8.01%和6.13%,研发费用率一路走低。2019年-2021年,公司销售费用率高于同行业可比上市公司均值11.08%、7.42%和6.78%。
此次募投项目中,研发中心建设项目投资总额2.772亿元,建设期3年,建筑面积10,448.00m2。本项目计划购置研发、检测、试验、办公等硬件设备共1,823台(套/座)及677套(次)软件系统,新增项目定员144人,以满足公司技术研发需求。
全球营销网络建设项目投资总额为9,950.14万元,建设期2年,拟新增23个营销网点及营销中心和4个展厅;拟在广州利用现有闲置空地新建办公大楼(内含本项目所需营销总部办公区及总部展厅),占地面积1,306.00m2,建筑面积1,306.00m2,拟购置189台(套/组)硬件设备及264套软件系统,项目建成后定员共计131人。
客户集中度突显,第一大供应商2020年经营异常
权衡财经iqhcj
报告期内,三晶股份向前五名客户的销售金额合计分别为7009.11万元、1.295亿元、2.75亿元和3.772亿元,占比分别为19.52%、30.55%、38.72%和59.10%,占比上升较快。
前十名客户主要为外国经销商,Zonneplan B.V.、Kleventa Import B.V.、SolarToday Franchise B.V. 为荷兰光伏系统安装商、集成商或经销商;Solar Profit Energy Services SL、Sonne PV Systems SL、Brass & Fittings SL是西班牙光伏系统安装商、集成商或经销商;Eco-Tronic BV为比利时光伏系统集成商,Engemetal Comercio E Manutencao LTDA、Serrana Sistemas De Energia LTDA、 Joining Comercio Eletro-Eletricos LTDA、DRC Solar E Suprimentos De Informatica LTDA为巴西光伏系统集成商;EKO Capital SP Z.O.O是波兰光伏设备经销商或集成商,Genertec Italia SRL为意大利光伏设备经销商, One Stop Warehouse Pty Ltd为澳大利亚光伏设备经销商。
报告期各期,公司外协加工商的数量分别为9家、10家、8家和9家,外协加工费分别为1,002.84万元、1,494.57万元、1,641.30万元和1,266.41万元,外协加工金额逐年增加,主要原因是公司订单需求增加,产品产销量增长。
报告期各期末,公司应收账款净额分别为2,243.82万元、2,938.60万元、1.101亿元和1.677亿元,占各期末资产总额的比例分别为7.92%、8.08%、20.45%和21.72%,占报告期各期营业收入的比例分别为6.20%、6.90%、15.38%和26.25%。
报告期内三晶股份主要供应商较为稳定,前五名供应商采购金额分别为6,570.49万元、8,226.53万元、1.672亿元和2.556亿元,占采购总额的比例分别为28.19%、27.12%、37.20%和46.48%。
厦门信和达电子有限公司为公司2019年和2020年第一大供应商和2021年、2022年1-6月第三大供应商,公司向其采购功率半导体、集成电路、磁性器件金额分别为1881.86万元、2556.84万元、2885.15万元和2482.03万元,占比分别为8.08%、8.43%、6.42%和4.51%。查公开资料显示,此供应商2020年12月22日因通过登记的住所或者经营场所无法联系被列入经营异常名录。
报告期各期末,公司存货账面价值分别为8,948.98万元、1.22亿元、1.363亿元和2.813亿元,占流动资产的比例分别为40.48%、43.34%、31.44%和44.34%。报告期各期末,公司应付职工薪酬分别为699.51万元、1,534.29万元、2,300.32万元和2,197.76万元,占负债总额的比例分别为5.00%、7.92%、9.32%和5.77%。
2019年-2022年1-6月,公司的流动比率分别为1.72,、1.54、1.88和1.78,低于同行均值1.88、2.23、4.74和6.19;速动比率分别为1.50、1.75、4.19和5.53,低于同行均值1.02、0.87、1.29和0.99;资产负债率分别为53.61%、58.18%、43.35%和41.95%,高于同行均值44.66%、34.15%、32.35%和28.49%。
报告期内,公司子公司江西三晶曾存在劳务派遣用工人数占其用工总数的比例超过10%的情形。
产能利用率起伏,报告期诉讼不断
权衡财经iqhcj
三晶股份此次募投项目中,三晶新能源年产约47万台数字能源产品与系统智能制造建设项目拟新增各类设备合计3,213台(套/台/个)。此外,本项目拟购置509套软件系统辅助厂区运营、生产,新增项目定员910人。
本项目总投资6.773亿元,建设期3年,项目建成达产后,可实现年产47.72万台光储逆变器和电机驱动与控制产品的生产能力,其中光伏并网逆变器13.01万台,储能逆变器及系统11.74万台,电机驱动与控制产品22.97万台。
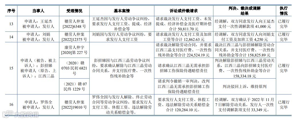
据裁判文书网(2020)粤01民终18060号显示,三晶股份在报告期违法解除员工钟雪静的劳动合同,钟雪静在奖励假后依法可享受哺乳期。因三晶公司违法解除劳动合同,导致钟雪静待遇损失,故三晶公司应向钟雪静支付奖励假和哺乳期工资损失。钟雪静于2012年12月17日入职三晶公司,三晶公司应向钟雪静支付违法解除劳动关系赔偿金68312.16元(4879.44元×7个月×2)。
据穗劳人仲案[2022]19010号文件显示,罗伟全因与三晶股份因解除、终止劳动合同等劳动争议纠纷,要求公司支付工资、休假工资、违法解除劳动关系赔偿金等。双方确认于2022年11月7日解除劳动关系,公司一次性支付调解款项支付33,349元。
三晶股份及其子公司报告期内发生的诉讼、仲裁多达16条之条,多涉及到员工的劳动争议纠纷和与客户的货款纠纷。
免责声明:此文为《权衡财经》原创文章,转载请注明来源于权衡财经。上市公司和拟上市公司具有公众公司属性、有法定义务公开披露投资者关注的信息,经权衡财经研读其信息,信源包括但不限于传统媒体采编平台、临时公告、定期报告和官方互动平台等,出具的独立第三方研究文章;系出于传递更多信息之目的,内容仅供参考,不构成投资建议。投资者据此操作,风险自担。
扫码权衡财经
微信号 : iamqhcj
新浪微博:@权衡官方
扫码关注权衡财经
商务合作 · qhzhuoyixun@163.com
联系手机:公众号发送 联系手机
官方网站 · www.iqhcj.com
权衡财经更多原创文章
三联锻造现增收不增利隐患,产能充足毛利率下滑,处罚不断
中信金属大额现金分红,大比例关联采购,年薪超三百万多达六人
财经求实
权衡财经iqhcj
权衡价值
谨携全体员工敬谢尊贵读者,不吝点赞分享!

