点击蓝字
关注我们
文:权衡财经研究员 钱芬芳
编:许辉
id: iqhcj
合肥恒信动力科技股份有限公司(简称:恒信动力)拟在创业板上市,保荐机构为中银国际证券。本次发行新股不超过1,169.00万股,占发行后股本总额比例不低于25.00%。拟投入4.5亿元用于汽车动力总成零部件生产建设项目和补充流动资金(9000万元)。
恒信动力一家三口控股90%以上,先分红后补流,恒信商号共用众多;产品配套传统燃油汽车,产品结构较为单一,规模较小毛利率反超;研发费用率下降,发明专利少于同行,税补占比高;客户集中度较高,应收款项和存货双双走高;原材料单价对毛利率影响大,存在数人供应商。
一家三口控股90%以上,先分红后补流,恒信商号共用众多
权衡财经iqhcj
恒信有限成立于2007年6月13日,注册资本为1,200万元,其中恒信投资货币出资852万元,宗华甫货币出资144万元,赵玉秀货币出资144万元,陈仰帆货币出资60万元。2020年11月,恒信有限整体变更为股份公司。
截至招股说明书签署日,恒信投资持有公司69.10%的股份,为公司的控股股东。宗华甫、赵玉秀直接持有公司股份合计540万股,占本次发行前公司总股本的15.4059%;宗华甫通过合肥久长间接控制公司股份150万股,占本次发行前公司总股本的4.2794%;此外,两人还通过恒信投资间接持有公司股份2,422万股,占本次发行前公司总股本的69.0982%。宗柏含直接持有公司股份58万股,占本次发行前公司总股本的1.6547%。宗华甫和赵玉秀系配偶关系,宗柏含系宗华甫和赵玉秀之女。宗华甫、赵玉秀和宗柏含直接和间接方式控制公司股份3,170万股,占公司本次发行前总股本的90.4382%。报告期内,上述三人直接及间接合计控制公司的股权比例均超过90%,公司股权的集中度较高。
此外,宗华甫作为公司的创始人,报告期内一直担任公司的董事长职务,赵玉秀、宗柏含陆续担任公司董事职务,宗华甫、赵玉秀夫妇及女儿宗柏含系公司实际控制人。宗华甫早年在安徽省计划委员会任职,九十年代初期下海经商。宗华甫、赵玉秀夫妇早年从事建筑工程装饰装修行业,先后注册成立了苏州恒信国际装饰和安徽恒信装饰工程,开展建筑工程装饰装修业务。2000年后,进入汽车零部件制造行业,并延续“恒信”字号先后开办了芜湖恒信和公司前身恒信有限等一系列公司,实控人可谓华丽转型。
芜湖恒信成立于2003年,主营业务为乘用车车身前端模块、后尾门等内外饰零部件的研发、生产和销售,2006年8月,芜湖恒信成功获得奇瑞汽车的产品定点,于2007年开始向奇瑞汽车供货。证监会特别关注能不能芜湖恒信与恒信动力不存在同业竞争的依据是否充分。
关联方众多,也带来了关联方资金占用,恒信动力2020年收回关联方资金占用款及利息5,939.01万元;2021年收回第三方借款99.09万元、收回关联方资金占用款利息139.56万元。
2019年-2022年1-6月,恒信动力与苏州安拓力精密部件有限公司及余姚市维高五金电器有限公司之间存在转贷行为,公司为满足贷款银行受托支付的相关要求,将其向商业银行申请的流动资金贷款转给供应商,再由供应商在短期内将上述款项转回至公司的账户。上述转贷情况均发生在2019年5月至9月,涉及转贷的款项金额合计为1,430.00万元。
2020年和2022年1-6月,公司现金分红金额分别为6702.68万元和2804.12万元,合计分红金额为9506.8万元,而此次拟使用募集资金9000万元用于补流。
产品配套传统燃油汽车,产品结构较为单一,规模较小毛利率反超
权衡财经iqhcj
恒信动力主要从事动力总成系统零部件的研发、生产和销售,产品属于动力总成系统关键零部件。产品包括发动机塑料进气歧管、气门室罩盖总成、油气分离器、发动机动力输出连接盖板、发动机油底壳等。2019年-2022年1-6月,公司的营收分别为1.376亿元、1.799亿元、2.4亿元和1.218亿元,净利润分别为2107.58万元、3305.59万元、5533.06万元和8845.72万元。对比同行,公司生产规模较小。
从产品结构看,公司主营业务收入主要由发动机塑料进气歧管、气门室罩盖总成及油气分离器构成,报告期内销售收入合计占主营业务收入的比例分别为91.28%、92.99%、91.05%和92.15%,占比较高。2019-2022年上半年,公司发动机塑料进气歧管销售金额分别为1.026亿元、1.041亿元、1.142亿元和5,918.37万元,占主营业务收入的比例分别为78.00%、61.96%、50.84%和49.64%。公司发动机塑料进气歧管产品各年销售金额较为稳定,销售占比逐年下降,主要系公司产品结构变化,气门室罩盖总成及油气分离器产品销量的上升间接导致发动机塑料进气歧管销售占比下降。
公司气门室罩盖总成及油气分离器销售金额分别为1,747.26万元、5,212.42万元、9,036.10万元和5,068.59万元,占主营业务收入比例分别为13.28%、31.03%、40.21%和42.51%,占比持续增加。
汽车零部件行业受下游汽车行业影响较大,下游汽车年产销量的增长速度将直接影响汽车零部件行业的景气程度。公司现有产品主要是传统燃油汽车动力系统零部件,产品结构较为单一。公司成立时间较长但在发展前期业务规模增长速度较慢,随着传统燃油汽车在汽车整体中占比的进一步降低,如果公司未能持续开拓新产品并实现量产,公司传统燃油汽车产品的收入规模将可能出现下滑。
同时,报告期内,公司新能源汽车产品包括进气歧管、油气分离器、电子油泵和电子驻车执行器,新能源汽车产品形成的收入分别为182.74万元、152.06万元、256.06万元和72.84万元。如果公司新能源汽车客户开拓不及预期,或者新能源汽车产品未能满足客户需求,则公司业绩可能会受到不利影响,面临业绩增长放缓甚至业绩下降的风险。
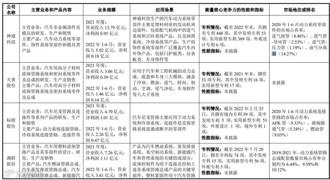
恒信动力选取了神通科技、天普股份、标榜股份和创业板已过会公司溯联股份作为本公司的同行业可比公司。相较于可比公司,公司收入规模较小,但各期综合毛利率均高于可比公司均值,公司称主要受客户差异、主要产品差异及成本控制因素影响;可比公司中神通科技主营产品与公司存在一定相似性,神通科技综合毛利率显著低于公司。
报告期各期末,恒信动力流动比率分别为1.64、1.16,、1.52和1.63,低于可比同行均值1.84、2.80、2.52和4.19;速动比率分别为1.35、0.85、1.07和1.24,2020年-2022年1-6月低于同行业可比公司平均水平2.22、1.84和3.45;合并资产负债率高于同行业可比公司平均水平。
2022年1-6月,公司资产处置收益金额上升较多,主要系公司位于合肥市包河区的老厂土地被政府收储。获得土地收储处置收益达7,570.44万元。
研发费用率下降,发明专利少于同行,税补占比高
权衡财经iqhcj
恒信动力研发模式包括自主研发和与主机厂配套开发。报告期内,核心技术人员的平均薪酬较低。报告期各期,公司研发费用分别为937.00万元、1,089.82万元、1,269.12万元和547.70万元,占比分别为6.81%、6.06%、5.29%和4.50%,研发费用率逐期下降,与可比公司均值变动趋势不一致,且2021年已低于可比公司均值。
截至2022年6月30日,恒信动力共有核心技术人员7名,占公司员工总数的比例为3.06%;共有研发人员34名,占公司员工总数的比例为14.85%,核心技术人员共7人,其中4人入职超过5年,3人为2021年新入职。
截至招股说明书签署日,恒信动力共拥有专利64项,其中,发明专利8项,实用新型专利55项,外观设计专利1项。8项发明专利取得时间在2017年-2022年。与可比同行相比,公司的市场占有率垫底,专利数较少。
报告期内,恒信动力的税收优惠分别为247.20万元、397.80万元、555.07万元和1,063.69万元,公司享受的税收优惠占净利润的比例分别为10.19%、10.42%、8.69%和10.29%。
报告期内,公司其他收益主要为设备补贴摊销、贴息补助等,均为公司收到的政府补助。报告期内,公司其他收益金额分别为186.26万元、224.32万元、463.64万元和496.66万元。2021年度,公司营业外收入增幅较大,主要系收到地方政府上市辅导奖励款700万元。2022年1-6月,公司因审计调整导致补缴以前年度的企业所得税产生了167.68万元较大金额的税收滞纳金。
客户集中度较高,应收和存货双双走高
权衡财经iqhcj
恒信动力采用直销模式,主要客户包括上汽、奇瑞、吉利、沃尔沃、美国水星等,报告期内,公司前五名客户的合计销售收入占营业收入的比例分别为88.17%、82.49%、84.39%和83.94%,客户集中度相对较高。2020年新增前五大客户潍柴动力和奇瑞汽车,2021年新增玉柴机器。
上汽集团为公司2019年和2020年第一大、2021年和2022年1-6月第二大客户,公司向其销售金额分别为4697.48万元、4867.14万元、5222.84万元和2453.20万元,占比分别为34.13%、27.05%、21.76%和20.14%;奇瑞汽车为公司2020年第二大、2021年和2022年1-6月第一大客户,公司向其销售金额分别为3811.36万元、7859.85万元和5034.86万元,占比分别为21.19%、32.75%和41.34%。
2019年末-2022年6月末,公司应收账款和应收票据(含应收款项融资)合计账面价值分别为7,714.36万元、9,189.15万元、1.237亿元和1.387亿元,占流动资产的比例分别为36.42%、54.00%、55.71%和38.64%,占营业收入的比例分别为56.05%、51.08%、51.55%和113.86%。报告期内公司业务规模逐渐扩大,营业收入不断增长,公司应收账款及应收票据呈上升趋势。
其中,恒信动力前五大应收账款余额合计分别为3,120.68万元、6,254.36万元、8,527.89万元和8,835.68万元,占应收账款期末余额比例分别为61.71%、70.26%、78.45%和76.06%。恒信动力的应收账款周转率分别为2.66、2.58,、2.43和2.17,低于可比同行均值4.94、4.77、4.53和4.45。
重庆比速云博动力科技有限公司、重庆凯特动力科技有限公司、铜陵锐能采购有限公司及东风裕隆汽车有限公司因出现经营困难,导致相关应收账款面临无法回收的风险,故公司全额计提坏账准备。浙江远景汽配有限公司为公司2019年和2020年前四大应收账款客户,查阅其2021年被列入经营异常企业名录。
报告期内,随着公司生产经营规模的扩大,期末存货金额持续上升。报告期各期末,公司存货账面价值分别为3,585.70万元、4,251.76万元、6,364.42万元和7,839.59万元,占总资产的比例分别为11.52%、14.71%、17.48%和15.86%;存货跌价准备分别为142.35万元、224.03万元、170.56万元和204.94万元,占各期末存货余额比例分别为3.82%、5.01%、2.61%和2.55%,略低于同行业的平均水平。
原材料单价对毛利率影响大,存在数人供应商
权衡财经iqhcj
恒信动力生产所需的原材料主要为塑料粒子、橡胶件、五金件等,公司产品中原材料占营业成本的比重较大,如原材料受宏观经济、供求关系等因素影响导致价格上涨,则公司经营成本将会增加,从而对公司的盈利能力造成不利影响。报告期内,公司原材料采购中占比最高的为塑料粒子,各期占原材料采购比例分别约为47.41%、43.27%、44.77%和41.75%,假设其他条件不变的情况下,若报告期内塑料粒子单价上涨10%,公司综合毛利率将分别下降2.33%、2.12%、2.15%和2.41%。
韩现(天津)商贸有限公司为恒信动力2019年第二大、2020年-2022年1-6月第一大供应商,公司向其采购塑料粒子的金额分别为1034.57万元、1470.91万元、3669.87万元和2064.29万元。2020年和2019年社保缴纳人数分别为4人和2人。
合肥久长成立后至招股说明书签署日,7名有限合伙人因离职等个人原因退伙,16名其他核心员工入伙。部分合伙人在恒信动力职务为顾问、司机或已离职。
恒信动力募投项目为汽车动力总成零部件生产建设项目,但尚未取得募投用地。1项募投子项目无环评批复文件。截至目前,“动力总成电控电驱系统零部件研发及产业化项目”因尚未取得土地使用权而未正式开工建设。其经备案的计划开工时间为2022年,计划竣工时间为2025年。根据项目投资协议,若公司因自身原因不能按时开工和完成项目建设进度、达产目标及相关经济指标,安徽肥西经济开发区管理委员会将取消给予公司的优惠政策支持,已经给予的,公司应当全额予以退还并按照同期贷款市场报价利率(LPR)支付利息。其中,税收经济指标按每年每亩30万元考核,公司项目全部建成达产后,每年税收未达到每亩30万元最低要求的,还须将其差额部分以现金形式在3个月内补齐。
2020年12月,肥西县公安局下发肥公(桃)行罚决字〔2020〕13849号《行政处罚决定书》,因公司未制定单位内部消防安全管理制度,未制定员工安全教育培训制度,被予以警告并处责令限期整改。
免责声明:此文为《权衡财经》原创文章,转载请注明来源于权衡财经。上市公司和拟上市公司具有公众公司属性、有法定义务公开披露投资者关注的信息,经权衡财经研读其信息,信源包括但不限于传统媒体采编平台、临时公告、定期报告和官方互动平台等,出具的独立第三方研究文章;系出于传递更多信息之目的,内容仅供参考,不构成投资建议。投资者据此操作,风险自担。
扫码权衡财经
微信号 : iamqhcj
新浪微博:@权衡官方
扫码关注权衡财经
商务合作 · qhzhuoyixun@163.com
联系手机:公众号发送 联系手机
官方网站 · www.iqhcj.com
权衡财经更多原创文章
云汉芯城重金用于销售,近半募资为补流,客户散小诉争不断
财经求实
权衡财经iqhcj
权衡价值
谨携全体员工敬谢尊贵读者,不吝点赞分享!

