
国内工程机械市场仍处于下行调整期,在此背景下,2023年三一重工营收规模增长继续受到压制,然而,归母净利润却出现了逆周期增长,经营上的降收增利在管理上也可初步概括为新三化——“全球化、数智化、低碳化”战略转型的成功。
来源:经理人传媒旗下《经理人》杂志 本刊记者/李启辉
俗话说,万丈高楼平地起,要想富先修路,而工程机械广泛应用于地产、基建等领域,因此,工程机械的市场表现往往可被视为经济的晴雨表。
挖掘机集传动、电控、液压等核心技术于一身,可谓是工程机械的代表。根据中国工程机械工业协会数据,2023年12月挖掘机销量16698台,同比下降1.01%,2023年全年挖掘机销量195018台,同比下降25.4%。此外,三一挖掘机指数①显示2023年全国工程机械开工率为58.57%,指标有企稳趋势。但不可否认的是,国内工程机械市场仍处于下行调整期。
行业不景气,置身其中的企业的发展压力更是不言而喻。三一重工(600031.SH)作为头部企业之一,正通过开展全球化、数智化、低碳化转型带领企业穿越行业周期起伏。
内拓+外购延伸产品线
三一重工成立于1994年,于2003年成功上市,是中国股权分置改革首家成功并实现全流通的企业,主要从事工程机械的研发、制造、销售和服务。发展初期,公司主要生产混凝土机械产品,随后通过内部拓展——拓展挖掘机械、路面机械、整合专业汽车制造等,到外部并购——并购北京三一重机(拓展桩工机械)、奥地利帕尔菲格(拓展起重机械)、德国普茨迈斯特(拓展混凝土机械)等,途经三十余年高速发展,最终确立了在工程机械领域里的头部地位。
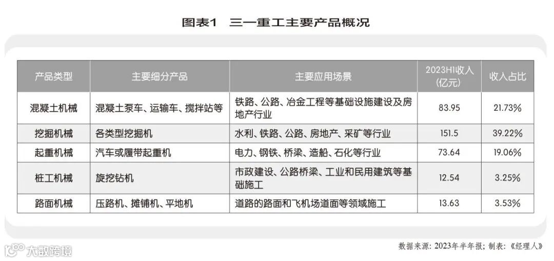
现阶段三一重工核心产品包括混凝土机械、挖掘机械、起重机械、桩工机械、路面机械。据2023年半年报披露,报告期内,混凝土机械收入83.95亿人民币,稳居全球第一品牌;挖掘机械收入151.5亿人民币,国内市场上连续第13年蝉联销量冠军,超大型挖掘机国内市占率第一;起重机械收入73.64亿人民币,履带起重机国内整体市占率超40%,大中型履带起重机市场份额居全国第一。(图表1)

产品竞争优势很大程度上源自于两个方面——创新+服务。一方面,公司秉承的“一切源于创新”的理念,致力于研发世界工程机械最前沿技术与最先进产品,2023年前三季度,三一重工研发费用支出42.28亿元,占当期营业收入比重为7.53%,与公司宣称每年将销售收入的5%以上投入研发的目标相匹配。持续不断的高研发投入,让公司拥有集群化研发创新平台,包括国家级企业技术中心、国家级博士后科研工作站、院士专家工作站、国家认可试验检测中心等多个研发创新平台。
研制出世界第一台全液压平地机、亚洲首台1000吨级全路面起重机、中国首台混合动力挖掘机、全球首款全路面风电专用汽车起重机、全球首款5G技术遥控挖掘机SY415等多款代表中国高端装备制造产品。截至2023年上半年,目前累计申请专利17442件,授权专利12614件,同时,加大对海外专利的布局,覆盖欧美亚等主要海外市场。
另一方面,布局渠道之余升级服务。在国内,通过投资公司持股核心经销商,实现利益绑定的同时,对接消费者提升企业服务能力。在海外,推行“以我为主、本土经营、服务先行”的经营策略,“以我为主”:海外成立超过400家子公司、合资公司、代理商,直接面对消费市场;“本土经营”:雇佣国际员工,部分海外事业部本土化员工率超过90%,快速响应当地市场;“服务先行”:国际服务网点突破1200个,打造后端快速配套服务体系。
得益于产品+服务的持续深化,让三一重工的国内扩张与国际化发展得以快速推进。不过,由于工程机械行业与基建行业贝塔相关性较强,受制于基建行业周期性波动,三一重工的盈利表现也呈现出周期特征。
盈利能力获得提升
国家统计局数据,2023年全国房屋新开工面积9.54亿平方米,同比下降20.4%;其中住宅新开工面积约6.93亿平方米,同比下降20.9%。关键终端需求市场——地产行业持续不景气,导致工程机械行业景气度同步下滑,以挖掘机为例,据中国工程机械工业协会数据,2022-2023年国内挖掘机销量分别为151889台、89980台,同比下降44.6%、40.8%,这也拖累了三一重工的业绩表现。
自2021年营业收入达1069亿元创记录高点以来,三一重工营业收入连续两年回撤,2022年营业收入808.2亿元,同比下降24.38%,归母净利润42.73亿元,同比下降64.49%,毛利率至高点的32.69%下滑至24.02%。期间主要面临宏观经济增速放缓、工程有效开工率不足、原材料价格大幅上涨等因素影响。
2023年上半年,行业延续下行调整趋势,期间营业收入399.1亿元,同比下降0.33%。值得注意的是,归母净利润为34亿元,同比提升29.07%,即出现了降收增利的情况,从财务指标上进行分析:
毛利率、净利率小幅提升。2023年以来,三一重工的毛利率逐步出现改善情况,2023H1毛利率为28.21%,较2022年提升了4.19个百分点,其中,挖掘机械毛利率达34.29%,同比提升9.19个百分点;混凝土机械毛利率22.07%,同比提升1.16个百分点;起重机械毛利率25%,同比提升9.33个百分点。同期竞争企业的毛利率也有所改观,2023年上半年徐工机械(000425.SZ)、中联重科(000157.SZ)毛利率分别为22.86%、27.90%,较2022年分别提升2.65个百分点和6.07个百分点,三一重工毛利率水平位列前茅。此外,2023年上半年三一重工的净利率也提升至8.85%,相比2022年提升了3.35个百分点,行业恶性竞争环境有所抑制,企业盈利能力有企稳回升迹象。(图表2)

费用端管控略有成效。三一重工2022年期间费用率为19.27%,同比提升4.44个百分点,2023H1期间费用率为15.47%,同比下降0.44个百分点,环比2022年降低了3.8个百分点。具体来看,2023H1研发费用率、销售费用率、管理费用率分别为7.20%、7.48%、3.26%,均出现了环比小幅下降情况,而财务费用为-9.89亿元,主要是因为海外收入提升,汇兑产生大幅收益。
2023年行业延续低迷的情况下,降本增效逐步发挥作用,使得公司的盈利能力有所提升,在经营质量上也体现出了足够的韧性。2020-2023前三季度经营现金流净额分别为134.2亿元、119亿元、40.99亿元、50.62亿元,同期归母净利润为154.3亿元、120.3亿元、42.73亿元、40.48亿元,净现比基本保持1以上,风险管控得当。关于回款方面,2011-2015年期间,行业生态恶化,景气度低迷,期间公司应收账款周转天数达到300天以上,回款能力非常差,随时有坏账的风险。2021年以来,即本轮行业景气下行周期中,公司的应收账款周转天数也有所拉长,从低点的71天上升至120天,不过,上升的幅度有限,不至于去到最糟糕的境地。
面对复杂多变的经营环境,公司坚持高质量经营发展的举措在2023年取得了不错的成绩,表现为盈利水平大幅提升、经营稳健及风险可控、主导产品保持市场份额领先等。经营表现上的降本增利在管理上也可初步概括为公司新三化——“全球化、数智化、低碳化”战略转型的成功。
新“三化”战略助力转型升级
2024年1月26日,三一集团第六届供应商联盟峰会上,轮值董事长向文波表示,“面对行业诸多挑战,三一正在全力开展全球化、数智化、低碳化转型。”同过去对比,国际化战略升级为全球化战略,电动化战略升级为低碳化战略,数智化战略维持不变。新“三化”战略的实施,对公司的定位、经营策略等方面作出优化,在推动公司降本增效方面发挥着巨大成效。
● 全球化符合“第三增长曲线”
公司将“国际化”升级为“全球化”。定位来看,国际化主要是让国内的业务走向海外,全球化则是国内的业务只是公司业务的一部分,三一将定义成一家全球性企业。
2023年上半年,公司实现国际销售收入224.66亿人民币,同比大幅增长35.87%,占总营业收入比重达56.88%。海外产品销售覆盖180多个国家与地区,亚澳区域增长22.07%、欧洲区域增长71.56%、美洲增长22.65%、非增长14.14%。对应毛利率达31.01%,较上年同期的24.42%上升6.59个百分点,高于公司整体毛利率。不管是收入、利润率、还是规模增速,海外市场均表现出高质量经济性。
与之相反的是,国内工程机械行业受下游需求萎靡影响,景气度持续下行,如上述提及的挖掘机械,国内的需求增速已经连续两年同比降幅超过40%,其他类型机械也呈现出需求下滑趋势。国内外需求巨大落差对比发现,三一重工这步棋——“全球化”战略,完美助力了逆周期调节,全球化中的海外市场将有望成为公司穿越周期的增长引擎。
● 数智化引导降本增效
数智化战略包括智能制造、智能产品、智能运营三大方面。首先,持续发力打造绝对领先的智能化产品及技术。在产品上,运用智能化技术,如智能驾驶、辅助作业与维修等;在场景上,如围绕矿山、搅拌站等特殊作业场景,实现少人和无人驾驶及作业协同。以数字化平台为载体,为客户提供更优质的智能服务。
其次,打造智能化制造平台、自研高效系统以及持续推进工业互联网平台iIoT基础连接建设,实现制造资源共享与协同、高效运营、生产制造全量全要素连接等,最终形成集群效应。
最后,推动全球化制造布局,将国内智能制造技术推广到海外制造,从产品出海到产业出海,打造“全球制造”核心竞争力。目前印尼、印度和美国三大海外智能制造工厂已经投产。海外灯塔工厂复制推广自动分拣、机器人焊接、机加一键装夹、自动喷涂、自动拧紧、无人配送等100余项国内先进制造技术,并通过MOM、WMS、APS、数字孪生等数字化系统实现生产在线化管理。轮值董事长向文波表示,2023年在销售基本持平的情况下,利润大幅增长与这些大规模智能化改造存在很大关系。
● 低碳化战略之电动化
低碳化包括产品低碳化、工厂和供应商低碳化,重要方向之一就是产品电动化。据Interact Analysis数据,2022年全球27%的非道路设备已经实现电动化,主要以叉车、高空作业平台为主,挖掘机、推土机、装载机等电动化渗透率不足1%。以电动装载机为例,2023年1-11月装载机销售94494台,同比下降17.8%,其中电动装载机销售3079台,同比增加199%,电动化在工程机械行业发展中存在重大机遇。(图表3)

三一重工全面推进工程车辆、挖掘机械、装载机械、混凝土机械、起重机械、路面机械等产品的电动化。2023年上半年,公司攻克20多项电动化关键技术,累计获得电动化专利800余项,聚焦纯电、混动、氢燃料三大技术路线,期间完成50余款电动产品的开发,上市超40款电动化产品。在当前可商业化落地的电动化工程设备领域,公司取得了行业领先的地位,如电动搅拌车、电动自卸车、电动起重机、电动泵车销售市占率均居行业第一。
正如财报所披露,工程机械长期技术上行周期叠加第四次工业革命、第三次能源革命,行业处在一个前所未有的超级技术窗口期,而三一重工正采取新“三化”战略来应对这场变局与机遇,以数智化、低碳化战略构建高质量、差异化产品,全球化战略确保市场规模的持续增长。
① 三一挖掘机指数由三一重工基于树根互联根云平台打造,通过对海量工程机械设备的工况状态进行数据分析,如每日作业量、开工率等,协助分析全国各省市基建投资热度的变化,反映出基建、固定资产投资等经济变化的风向。
*特别提示
本文所载的资料、工具、意见、信息等只提供给阅读与参考之用,不构成任何投资、法律、会计或税务的最终操作建议,本刊不就本文内容对最终操作建议做任何担保;本文研究的时间截点为2024年2月1日。

