“根据互联网行业合规现状,需要重点关注16个领域,逐步构建相应的企业合规管理体系。”
来源 | 《经理人》杂志
作者 | 景川
2024年是中国接入国际互联网30周年。三十年来中国互联网从无到有,从有到强。根据国务院新闻办在2024年一季度工业和信息化发展情况新闻发布会中披露的数据,截至2023年年底,我国网民规模已达到10.9亿、联网普及率达到77.5%。
在互联网行业综合实力显著增强的背后,不得不正视行业发展的现实转变——随着平台经济的迅猛发展,一系列风险与挑战也悄然浮现,亟待正视与应对。
实际上,就在三年前,平台经济快速发展下的风险与隐患已不容忽视。根据新华网报道,当时互联网行业存在:强迫实施“二选一”、滥用市场支配地位、实施“掐尖并购”、烧钱抢占“社区团购”市场、实施“大数据杀熟”、漠视“假冒伪劣”、“信息泄露”以及实施涉税违法行为等多重问题。
面对平台经济领域资本任性、无序扩张等突出问题,2021年市场监管总局、中央网信办、税务总局联合召开互联网平台企业行政指导会,明确提出互联网平台企业要知敬畏守规矩,限期全面整改问题,建立平台经济新秩序。
随后几年里,互联网平台企业监管体系逐渐健全,互联网行业企业合规管理也越发受到企业的重视。行业生态秩序也在不断完善——新型监管体系不断健全,企业经营合规性、行业生态开放性和安全保障稳健性明显提升。
近年来,不仅是中国互联网行业法律法规和监管政策不断完善,全球针对信息通信和互联网行业的监管也在日益加强,企业合规的要求和复杂程度日益提高,行业迫切需要指导企业开展合规工作的标准、指南、指引。
2023年3月2日,《信息通信及互联网行业企业合规管理体系 指南》(简称《指南》)发布,《指南》中规定了信息通信及互联网企业建立、实施、评估、维护及改进企业合规管理体系的总体要求,适用于开展合规管理相关工作的信息通信及互联网企业。《指南》主要起草单位包括中国信息通信研究院、华为、百度、小米、OPPO、抖音、阿里巴巴、新浪等。
对于信息通信及互联网企业合规管理,《指南》中一共列举了采购管理、网络安全合规、数据安全与管理、个人信息保护、出口管制、移动互联网应用程序(APP)、反洗钱/反恐怖融资、第三方/供应链管理、反腐败、反垄断、反不正当竞争、知识产权、广告合规、内容合规、网络游戏合规、算法合规16个重点领域。相关企业可以结合企业业务领域,从《指南》所罗列的16个领域中找到指引。
16个重点领域中,网络安全合规、数据安全与管理、个人信息保护、知识产权这4类重点领域的合规管理,已在本刊既往“合规管理”栏目中详细阐述,在此不再赘述。以下,本文将结合互联网行业合规管理实例,选择其中部分重要领域进行分析。
总体而言,企业主动合规的动力来自两方面:市场驱动下的合规、监管驱动下的合规。其中,监管驱动型合规管理,是通过合规整改,企业说服行政机关免除或者减轻行政处罚,说服司法机关作出不起诉决定或者其他宽大刑事处理,或者说服国际组织解除制裁,恢复企业的市场准入资格。
无论是出于市场驱动还是监管驱动,企业建立有效的合规体系可以帮助企业在“出海”时预防、减轻,甚至免于海外监管机构处罚,同时也是避免企业受到国际金融机构制裁的一种有效措施。
以反腐败合规领域为例,美国《反海外腐败法》中,若企业能证明已建立了完整的合规管理体系以降低发生贿赂行为的风险,且该体系有效,则可以减轻甚至免除发生贿赂案件时企业的责任。
而对于我国互联网企业来说,反腐败的核心合规内容包括:禁止对外行贿(与公职人员的往来、礼品招待、捐赠与赞助、与商业伙伴交往、差旅资助、外部索贿与勒索)和禁止内部腐败(索贿与受贿、职务侵占、人事腐败、利益冲突)两大板块。这需要企业建立反腐败管理体系、定期进行腐败风险评价、培训、调查和处理腐败等。
此外,随着大数据、人工智能、云计算及物联网等尖端技术在广告行业的深度融合与日益强化的应用趋势,互联网广告已崛起为驱动广告业持续繁荣与创新发展的核心引擎,同时,这一变革也对广告监管体系提出了更为严苛与前瞻性的要求,促使监管工作不断适应并引领行业的新发展。
市场监管总局结合互联网监管实际问题和互联网广告具体业务场景,正在对互联网广告加强监管,其中“软文”“探店”“直播营销”等互联网广告新模式,正是违规广告的重要部分。《互联网广告管理办法》(简称《办法》)自2023年5月1日施行已经超过一年,据不完全统计,《办法》施行一年多来,全国市场监管系统共查办各类互联网虚假违法广告案件2.82万件。查办“软文”广告违法案件3058件、短视频广告违法案件576件、直播营销中广告违法案件260件(数据截至2024年7月3日)。
根据《指南》,广告合规包括平台广告合规和企业自行发布广告合规。以平台广告合规为例,互联网平台要遵守平台广告合规基准原则,设立广告合规管理部门或广告合规管理岗位,负责广告合规制度建设、广告审核规范制定,同时应设立专业的广告审核团队/岗位,向广告合规管理部门/岗位汇报,负责依据国家法律法规、平台广告合规/审核规范对平台广告内容进行审核及复核。此外,广告审核人员或机构宜独立于广告销售团队。
当下,直播带货快速兴起,已成蓬勃发展态势,成为互联网广告监管的重要领域。但在前期“野蛮生长”的过程中,相关的互联网平台如抖音、淘宝、拼多多也面临监管压力。实际上,超大型互联网平台更应该重视自身的行为规范,承担合规管理的义务和责任。

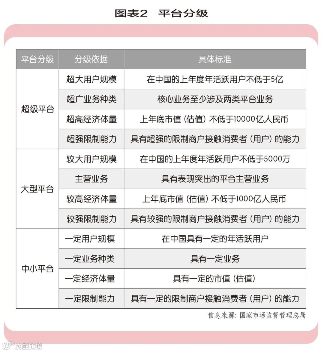
2021年10月29日,国家市场监督管理总局发布了关于对《互联网平台分类分级指南(征求意见稿)》(简称《分类分级指南》)《互联网平台落实主体责任指南(征求意见稿)》(以下简称《主体责任指南》)公开征求意见的公告。
《分类分级指南》将互联网平台进行分类分级。互联网平台分为超级平台、大型平台和中小平台。按照分类标准,超级平台在中国的上年度年活跃用户不低于5亿、核心业务至少涉及两类平台业务、上年底市值(估值)不低于10000亿元人民币、具有超强的限制商户接触消费者(用户)的能力,在这样的标准下,微信、淘宝、抖音、支付宝、美团等APP都将按照超级平台管理。(图表1、图表2)


对于超级平台落实主体责任,《主体责任指南》35条的前9条直指超大型平台——公平竞争示范、平等治理、开放生态、数据管理、内部治理、风险评估、风险防控、安全审计、促进创新。
在第五条“内部治理”中,《主体责任指南》就明确指出,超大型平台经营者应当设置平台合规部门,不断完善平台内部合规制度和合规机制,积极响应监管部门的监管要求。应当建立平台内部预防腐败机制,有效防范平台内部人员商业贿赂等违法行为。应当建立平台内部定期教育培训机制,提高平台整体依法合规经营意识。
超大型平台因其规模、数据、技术等优势成为监管的重点,但对于所有互联网行业企业来说,都应该建立相应的合规管理体系,结合《指南》中对于合规管理制度建设内容,将其总结为以下7点:
设置合规管理部门
建立科学完备的合规管理体系,明确合规管理要求和流程。
明确义务与流程。根据各方面合规要求,梳理形成产品合规义务清单,将合规控制点嵌入业务流程,采用信息化自动控制。
加强平台合规
完善服务协议、平台运营、资质管理、流量分配等交易规则,客观中立设定搜索、排序等算法,公平公正使用数据资源,依法保护个人信息和隐私,切实提高平台治理规则的公平性和透明度。
建立监督和审查机制,重视内容合规
完善自动化初筛、人工复检、日常巡检并定期向监管部门报告的内容合规审核与管控机制,确保平台内容的合规性。建立消费者、平台用户、社会专家对平台企业的外部评价机制,自觉接受社会监督,不断完善平台内部治理规则。
重视合规风险评估、识别、应对
定期委托第三方独立机构开展关于主体合规情况的外部审计,定期就平台的内容审核系统、广告定向推荐系统、内容推荐与分发系统进行内部合规风险评估,并采取相关风险防控措施。
完善信息化建设
对平台内经营者管理、平台内容管理、平台交易管理等事项进行记录存档,并确保信息的完整性、保密性、可用性,以供内部核查或向监管部门报告平台运营合规情况。
开展合规培训
定期开展公司高管和工作人员合规系统培训,制定合规实践应急预案,进一步增强合规意识,提升合规能力。

