
近日,南京2022年中考各批次分数线公布
江宁、浦口等五区也陆续公布各区投档控制线,
一起来看!
2022年全区实际参加中考的初中毕业生有4754人,中考成绩总分为700分。根据今年的招生计划,经南京市招委会批准,我区高中阶段学校各类投档控制线如下:
科技特长生、学科特长生投档控制线为560分。
投档分相同时,需按排序规则录取。
1.六合区第一批次普通高中投档控制线为552分。
2.第二批次普通高中投档控制线,将于第一批次录取结束后进行划定,并于第二批次录取前(7月17日前)向社会发布。
2022年中考江宁区内第一批次普通高中学校统招生最低投档控制线为548分,各招生学校的预测分数线将在7月12日前发布。
第一批次录取时间为7月12日至15日,学校有四星级及经批准在第一批次招生的普通高中,中职与普通本科“3+4”分段培养专业班、五年制高职与本科“5+2”分段培养专业班。
江宁区内在第一批次招生的各类高中阶段学校投档控制线如下:
科技特长生和学科特长生投档控制线为560分。
原市区普通高中指标生录取控制线为587分。
江宁高级中学、秦淮中学、临江高级中学、天印高级中学的指标生投档控制线为572分。投档分相同时,需按排序规则录取。
市招考院于7月9日后,在南京市教育局网站上公示指标生录取名单,接受社会监督,投诉电话52310667。
普通高中体育特长生投档控制线为455分,艺术特长生投档控制线为490分。投档分相同时,需按排序规则录取。
1.第一批次原市区普通高中投档控制线为557分。
2.第一批次中外合作办学项目及国际课程班投档控制线为557分。
3.江宁区内第一批次普通高中的投档控制线为548分。
4.完成招生计划的民办学校可按规定在7月13日进行增招。
5.第二批次普通高中投档控制线将于第一批次录取结束后进行划定,并于第二批次录取前(7月17日前)向社会发布。
1.第一批次中职与本科“3+4”分段培养专业班和五年制高职与本科“5+2”分段培养专业班投档控制线为545分。
2.第二批次各类职业学校投档控制线将于第一批次录取结束后进行划定,并于第二批次录取前(7月17日前)向社会发布。
3.第三批次中等专业学校和技工学校按志愿投档。职业学校招生计划充足,所有参加中考的考生,只要志愿填报得当,服从分配,均可满足升入高中阶段学校的愿望。
为提高达线考生的录取率,我市提前批次、第一批次和第二批次招生期间,将分别在7月10日、14日、19日的上午9时起至11时止,征求相应批次控制线上未被录取的考生志愿,请考生及时留意南京市教育局网站上的有关征求志愿信息。
南京市江宁区教育招生考试中心
2022年7月8日
高淳区2022年高中阶段学校招生工作(简称中招)将于7月9日开始。根据《南京市2022年中招工作录取意见》,按照招生计划、考生志愿、中考成绩以及平行志愿投档规则,从高分到低分排序(尾数同分按排序规则)依次投档,划定我区第一批次普通高中投档控制线。现通告如下:
一、科技、学科特长生
科技特长生、学科特长生和数理人才贯通培养实验项目特长生投档控制线为560分。
二、体育、艺术特长生
普通高中体育特长生投档控制线为455分,艺术特长生投档控制线为490分。投档分相同时,需按排序规则录取。
三、普通高中指标生
高淳高级中学指标生投档控制线为569分。投档分相同时,需按排序规则录取。
四、普通高中统招生
1.我区第一批次普通高中投档控制线为544分。
说明:投档控制线非录取分数线。投档分相同时,需按排序规则录取。
2.我区第二批次淳辉高中投档控制线,将于第一批次录取完成后进行划定,并向社会发布。
五、工作日程
7月9日至10日,提前批次学校录取。
7月10日9时至11时,提前批次征求志愿。
7月12日至15日,第一批次学校录取。
7月14日9时至11时,第一批次征求志愿。
7月17日至20日,第二批次学校录取。
7月19日9时至11时,第二批次征求志愿。
7月21日至22日,第三批次学校录取。
各批次录取工作将按日程依次进行,请广大考生关注录取信息,可通过市教育局网站(http://edu.nanjing.gov.cn/)或区教育局网站(http://www.gcjy.info/)招生考试板块查询,也可向毕业学校和招生学校咨询相关情况。据预测,今年我区所有参加中考的考生,只要志愿填报得当,均可实现升入高中阶段学校的愿望。
南京市高淳区招生考试中心
2022年7月8日
依据《南京市 2022 年中招工作录取意见》, 按照学校招生计划、考生成绩、学生志愿以及 “分数优先、遵循志愿”的平行志愿投档规则, 从高分到低分(出现尾数同分时,按排序规则) 排序,依次投档。
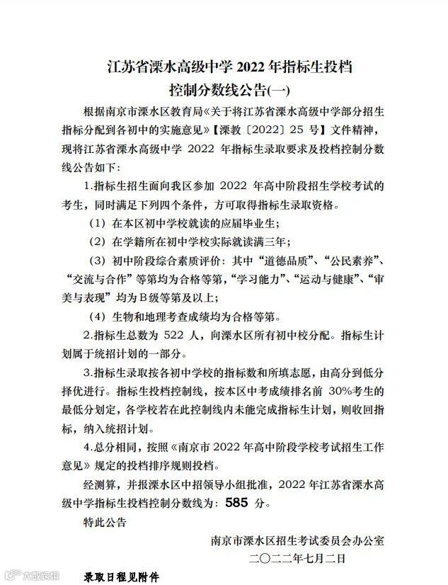
溧水区第一批次普通高中学校(含省溧中和二高中)招生投档控制分数线为:567(并列分数 要比小分)。
特别说明:第一批次投档控制线并非具体学 校录取控制线。
特此公告
南京市溧水区招生考试委员办公室
2022 年7月8日


END
探讨未来的无限可能,
寻找当下适合的教育。

