點擊上方「罐子藝術網」關注我們⬆
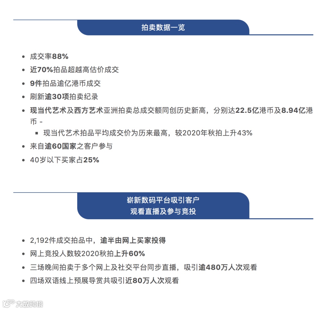
4月中旬的香港蘇富比現代藝術拍賣已經塵埃落定,在疫情陰霾下仍取得11億5389萬港元成交額的漂亮成績,這是香港蘇富比亞洲歷史上第二高的佳績。
2020年10月郭東杰就任蘇富比亞洲區現代藝術部主管,今次春拍繳交11.5億港元佳績,創下部門歷史第二高的紀錄,僅次於2018年秋拍的12億港元。
拍賣後 與香港蘇富比「亞洲區現代藝術部」
主管郭東杰有段總結性的對話
2020年10月,香港蘇富比秋季拍賣落幕之際,郭東杰接掌了「亞洲區現代藝術部」主管職位。作為八〇後的藝術從業人員,在拍賣前特別接受《亞洲藝術新聞》專訪,並暢談上任後蘇富比香港亞洲藝術部門的調整,並看好香港作為世界交易平台的戰略佈局與視野。如今拍賣已結束,他交出了接掌香港蘇富比「亞洲區現代藝術部」主管職位第一份優異的成績單,所謂香港蘇富比亞洲歷史上第二高的佳績。拍賣後,我在電話上向他祝賀,並就今次拍賣的成果與其有段總結性的對話。
香港拍賣後
呈現東西方現代藝術大師共冶一爐拍賣市場新局面
郭東杰說:過去二十年蘇富比在香港一直是以經營華人藝術家作品市場為主,近10年則擴大在亞洲藝術家的板塊。今次蘇富比把東西方現代藝術名家放在一起,組成一場成功的 「超限界Beyond Legend」夜拍,不再像以前就只能介紹華人及亞洲的藝術家。將西方戰後現代藝術家作品介紹到香港拍賣市場,除可以持續推動華人、亞洲藝術家市場,更可以讓亞洲藏家可以近距離的接觸到西方藝術大師作品。另外我們也強化了東南亞現代藝術拍品,讓西方、華人、亞洲(強化東南亞)三個原本不相干的市場結合在一起,得到1+1+1大於3的結果。郭東杰說,他很開心見證到這個策略的成功;並笑著說:就好像以前大家只愛吃中菜,現在發覺有西餐推出,大家都會想嚐一嚐吧!
我們結論是:過去香港拍賣好像是開東亞運動會,現在提升到了開奧運會。香港蘇富比當代夜場拍賣,成交排行前三名都是西方藝術家作品,在西方拍賣公司的積極運作下,香港名符其實已是西方藝術作品進入亞洲的重要跳板。例如西方現代藝術巨匠包括畢加索、賈柯梅蒂、蘇拉吉等人作品都創下個人亞洲拍賣最高成交價。而今東西方現代藝術完全可以放在香港這個平台,建構出以亞洲觀點的全球藝術市場。相信此現象會在五月中旬即將到來的佳士得香港拍賣更為明顯。
亞洲有錢人
已逐漸把藝術品看成抗通膨的投資標的
過去一年在新冠疫情下,各國大量印鈔貨幣供給非常驚人,股市被熱錢推升一路走高,熱錢也讓藝術品市場應聲而上,藝術品成為許多有錢人資產配置的一環。尤其是新世代的有錢人對最貴及最好的藝術品需求變得更為強勁,他們與過去的有錢人不同,這些新晉買家的眼光更為廣闊、更國際化,尤其對國際頂尖藝術品有著濃厚的興趣。郭東杰說:這也是蘇富比推動西方現代藝術大師引入亞洲現代藝術拍賣的原因,因為頂級藏家已經完全出得起這個價錢。他補充說到:香港的新一代藏家近年有突發崛起的氣勢,老藏家也大幅回湧,您在台灣不一定感覺到這個勢頭,但一年多來的疫情,香港藏家的表現確實勇猛。
我們的結論是:2020年亞洲的市場力量顯著提升,年輕新買家的數量穩步增長,更多的買家收藏跨門類藝術品。特別是兩岸三地的觀眾對藝術的審美近年不斷在提升,藏家的購買資金和能力有著驚人的提升,品味也變得愈來愈開闊,此趨勢將在往後繼續發展茁壯。至於疫情持續、美中對抗 ,中國市場只能採取「內循環」因應 ,而香港因地緣優勢,有機會在「外循環」、「內循環」兩者兼顧得利。未來香港將持續扮演西方藝術進入亞洲的窗口,東西方藝術市場所激起的波濤將更為強烈,而這會是亞洲及全球藝術市場的新趨勢。
《亞洲藝術新聞》
2021 / 05 No.196
近期報導
今日藝術書推薦
丁衍鏞油畫全集
微信製作、推送、咨詢服務
請洽罐子小秘書
長按二維碼
追蹤亞洲藝術新聞INS
長按二維碼
瀏覽更多藝術書

