搜索
首页
大数快讯
大数活动
服务超市
文章专题
出海平台
流量密码
出海蓝图
产业赛道
物流仓储
跨境支付
选品策略
实操手册
报告
跨企查
百科
导航
知识体系
工具箱
更多
找货源
跨境招聘
DeepSeek
首页
>
南京期末考试时间又有调整!
>
0
0
南京期末考试时间又有调整!
南京晨报小记者
2023-06-07
1
昨天,
建邺区、江宁区相继通知了
最新的期末考试
时间
!
建邺区:
根据最新通知,
建邺区1-5年级期末考试时间调整为
6月21日
!
据家长反馈,建邺区6年级期末考试时间是6月19日,
初中期末考时间是6月19日-20日。
江宁区:
江宁区之前期末考试时间顺延到6月25-26日,昨天中午,已有学校接到通知期末考时间调整为:
1-3年级:6月20日
4-6年级:6月21日
其他区期末考时间汇总如下>>>>>
栖霞区:
小学:6月20日-21日
初中:6月25日-26日
鼓楼区:
6月19日:6年级期末考试
6月19日-20日:1-2年级期末调研
6月21日:3-5年级期末考试
6月25日-26日:初中
玄武区:
6月16日:6年级期末考试
6月21日:5年级期末考试
溧水区:
6月20日:4-6年级期末考试
6月21日:1-3年级期末考试
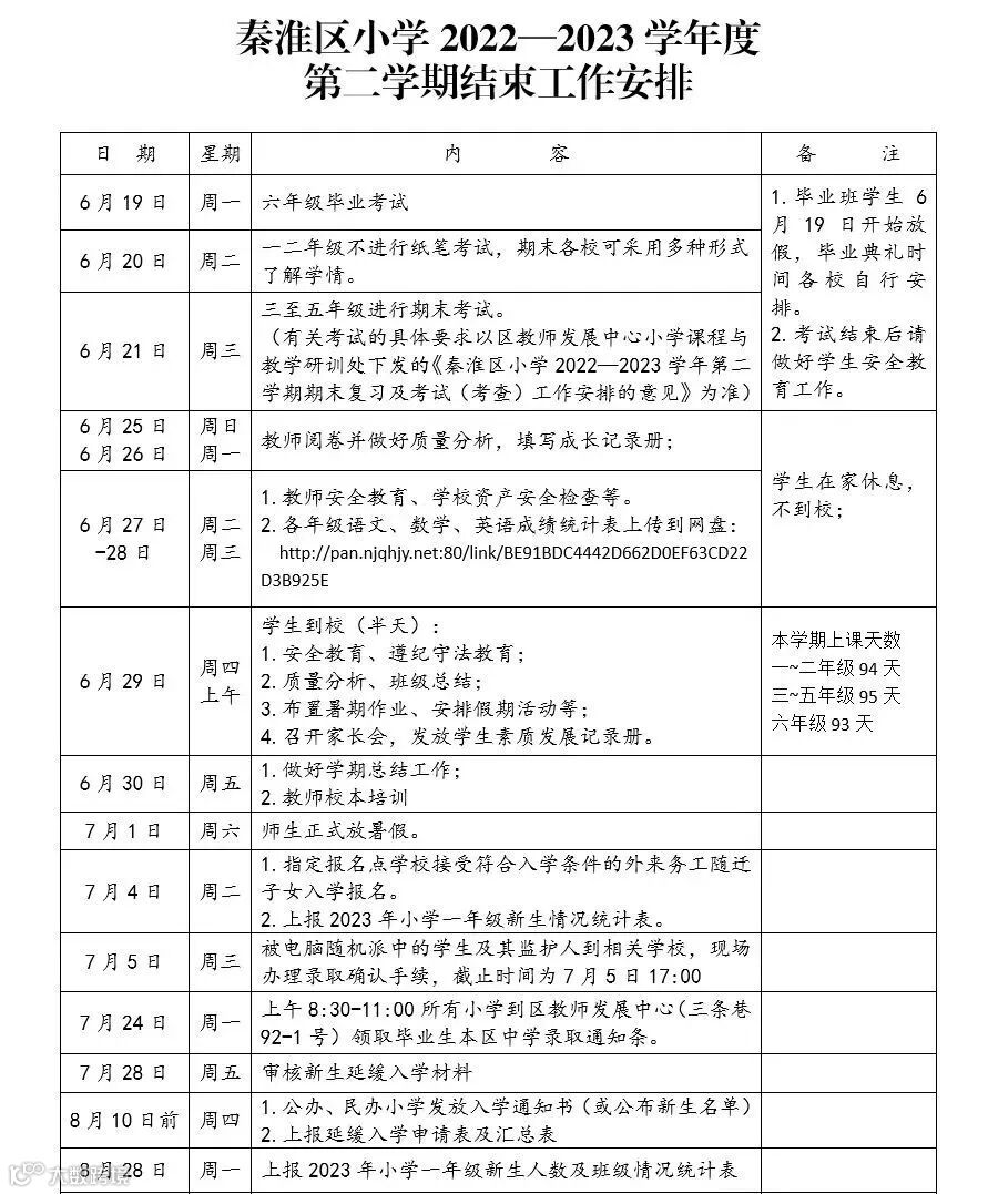
秦淮区:
6月19日:6年级毕业考试
6月20日:1-2年级期末检测
6月21日:3-5年级期末考试
6月25日-26日:初中
秦淮区小升初工作通知如下:
江北新区:
根据期末工作安排,6月20日21日,小学3-6年级期末考试。
25日校级阅卷,26日区级阅卷。@所有人
初中:6月25日-26日期末考试
其他区期末消息:
六合区:小学6月20日左右,初中6月25日-26日(如下图)
雨花台区:预计6月20日、21日
END
来源
南京
探校帮、家长群
编辑 奔奔
【声明】内容源于网络
0
0
南京晨报小记者
专注于打造高端教育公众平台,致力于晨报小记者服务!热线电话:025-58682336,15366114394
内容
1312
粉丝
0
关注
在线咨询
南京晨报小记者
专注于打造高端教育公众平台,致力于晨报小记者服务!热线电话:025-58682336,15366114394
总阅读
533
粉丝
0
内容
1.3k
在线咨询
关注