
继上周多所高中启动招生工作后
今天
南京又一批高中宣布中招启动
↓ ↓ ↓
01
中华中学


中华中学兴隆校区北门招生办公室
(建邺区月安街50号)
中华中学雨花校区1号门南侧
(雨花台区育德路28号)
兴隆校区:025-52689097
025-52689098
025-52689085
025-52689086
雨花校区:025-52681085
025-52681086
025-52681097
025-52681098
中华中学创建于1899年,办学历史悠久,文化底蕴丰厚,师资队伍优良。学校是南京市教育局直属学校。早在1953年就被确定为江苏省首批重点中学。
中华中学近年来高考持续丰收,高考成绩稳居南京市前列,推进率在同类学校中名列前茅。每年都有大批学生考入清华、北大等C9高校。近年来,学校连续获得南京市教学质量评估综合奖。2014、2016、2018、2019、2020、2021、2022、2023年获南京市高中教学最高奖“教学质量突出奖”。
2020年,文科叶**同学高考分数超北大分数线,理科陈*同学达清华录取线。
2021年,徐*、徐**两位同学被清华大学录取。
2022年,尚**同学被北京大学数学系录取。
2023年,葛**被中国科学院大学录取,唐**、周**被复旦大学录取。

在2023年全国中英赛中,
一举获得33个国一

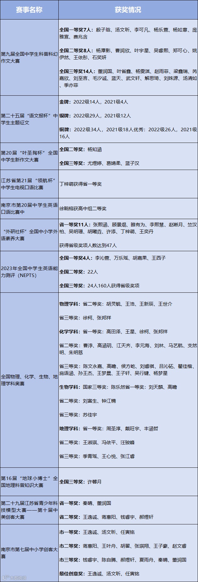
近几年的赛事获奖情况
学校是多所高校的优质生源基地
(以上排名不分先后)
学校聚集了一批教有特长的著名教师,有全国及省劳动模范、特级教师、教授级高级教师、江苏省“333高层次人才培养工程”中青年科学技术带头人、省“有突出贡献的中青年专家”、南京市学科带头人、市青优等百余人,共13位教师被评为江苏省正高级教师。


02
金陵中学河西分校

一、
信息登记须知
01

⬆️金陵中学河西分校高中部介绍视频
二、
高考成绩耀眼
金陵中学河西分校是在南京市委市政府的主导下,于2003年由金陵中学和南京河西新城国资集团共同创建的十二年一贯制学校。
近年来学校高考成绩稳居南京市前列。培养出一文一理两位南京市高考第一名学子,为清华大学、北京大学、复旦大学、浙江大学、南京大学、东南大学等全国重点高校输送了一大批优秀毕业生。在金中河西2023届高三341名毕业生中,有316人达到了本一线,本一达线率92.6%,本科达线率100%,600分以上121人,超过总人数的1/3。
学校在南京市普通高中教育发展性评估中,连续多年取得“规范办学奖、素质教育奖、内涵发展奖、质量优秀奖、推进发展奖、特色发展奖、教学管理奖”等八项大奖,教育教学质量进入南京市高中第一方阵。
03
宁海中学
电话咨询
招生办公室:025-83237311
加入宁海招生QQ群
关注宁海微信公众号
招生登记平台:微信扫码填写信息
成绩——气贯长虹
高考成绩喜人
学校勇于进行教学改革,文化高考连续五年大幅推进、高位发展。
2023年高考纯文化参考人数为393人,一本上线人数为367人,纯文化特殊类型(一本)达线率为93.4%。高分段人数成果丰硕,物理方向最高分669分,全省排名1163名;历史方向最高分615分,全省排名2114名。985、211、双一流高校录取人数达172人。
美术班:本科上线率继续保持100%。省统考均分256.4分,继续蝉联全省第一。在全省四万多名美术类考生中,有6人综合分进入全省前50名。八大美院、985、211、双一流高校录取人数达185人。
师资——底气十足
学校名师辈出,现有南京市先进教研组9个,正高级教师及特级教师9位、市学科带头人11位、市优秀青年教师26位、区学科带头人及区优青100多位。
2023年部分竞赛获奖情况

来源 学校官微
编辑 奔奔


