

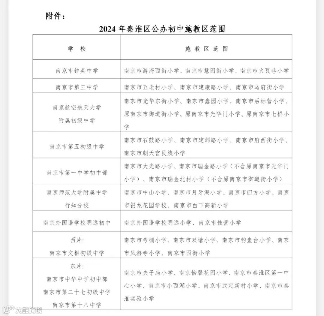
秦淮初中施教区范围有变:
取消了红花片:二十七初级中学和十八中的施教区范围,原本纳入这两所学校的秦淮实验小学和原七桥小学,则分别纳入东片三所初中(南京市中华中学初中部、南京市第二十七初级中学、南京市第十八中学)和南京航空航天附中。
同时一中初中部的3所施教小学,其中瑞金路和瑞金北村小学都有额外标注:
瑞金路小学(不含原光华门小学)、瑞金北村小学(不含原御道街小学)。

新增中华中学附属雨花台初级中学
中华中学附属雨花初级中学坐落于南京雨花台区“数字城”核心地段,是雨花台区教育局与中华中学深度合作、倾力打造的新兴学府。


新增金陵中学江北分校:

新增江北芳草园小学
正荣润锦城、江与城、大江悦府。代招花语熙岸府、映樾里、长江时代(雍澜悦府、雍澜和府、琨玉府、宸光府)、天宸云筑、天宸江樾花园、江悦光年花园、和光锦棠府、锦绣江来花园、长江凌云府(待相关区域配建小学建成开办后再行调整)。
新增江北新区七里河中学
正荣润锦城、江与城;代招扬子江金茂悦(悦茂花园)、绿地海悦、大江悦府、云江印月花园、锦方栖苑、花语熙岸府、映樾里、琨玉府、江悦光年花园、和光锦棠府、宸光府、锦绣江来花园、长江凌云府、天宸江樾花园、雍澜悦府、雍澜和府、天宸云筑、明发云庭、明发阅山悦府、林景熙园、香漫山花园、国信自然天城、云曜府、水岸云际花园、顶山街道胡桥路社区未拆迁自建房、金地浅山艺境、山水金盾花园、林景兰园、林景紫园、栖樾府、润辰府、顶山街道石佛社区联合组自建房片区、四机一村、二村(待相关片区配建中学建成开办再行调整)。
新增滨江开发区学校(暂定名)(东山外国语学校分校):地铁S2号线以西,北至江宁河,西至长江,南至牧龙河。
新增上坊新城中学(暂定名)(东山外国语学校分校):长深高速-G104道路以北,东麒路以东(含高桥社区),北与众彩物流、麒麟街道接壤,东与淳化街道接壤。
新增金穗路学校校区,开办浦口区实验学校桥林新城分校(暂定名),招收桥林街道金鼎路以东片区适龄学生入学,含水沐云筑、时代艺境、兰花雅苑、兰桥雅居东区、兰桥雅居西区、上江府、春江苑、科成苑等小区符合入学政策条件的初一年级新生。
新增南京市第一中学浦口分校小学部(暂定名)启动招生,利用中华中学浦口城南中学校舍过渡办学。代招范围为城南中心北区含正荣润棠府、望江悦府、嘉品美寓、天悦锦麟等小区符合入学政策条件的一年级新生。
以下为南京部分行政区详细的施教区范围:

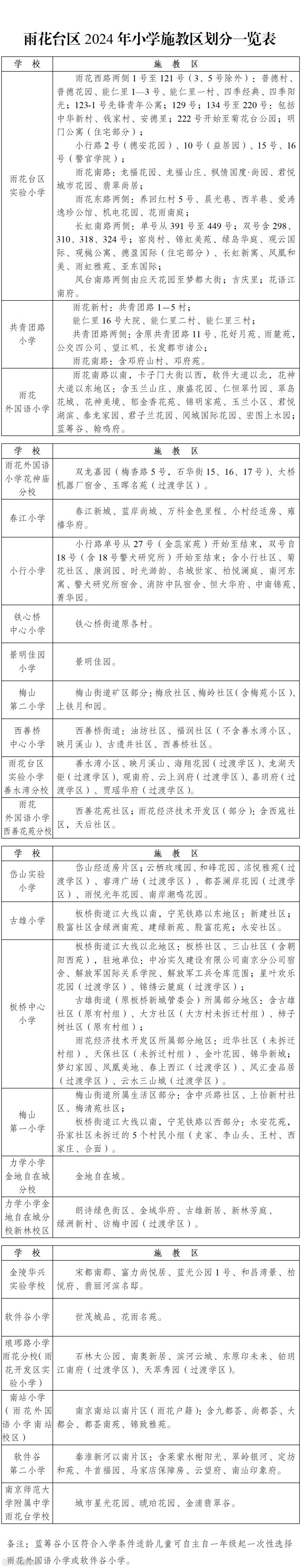
雨花台区(小学)

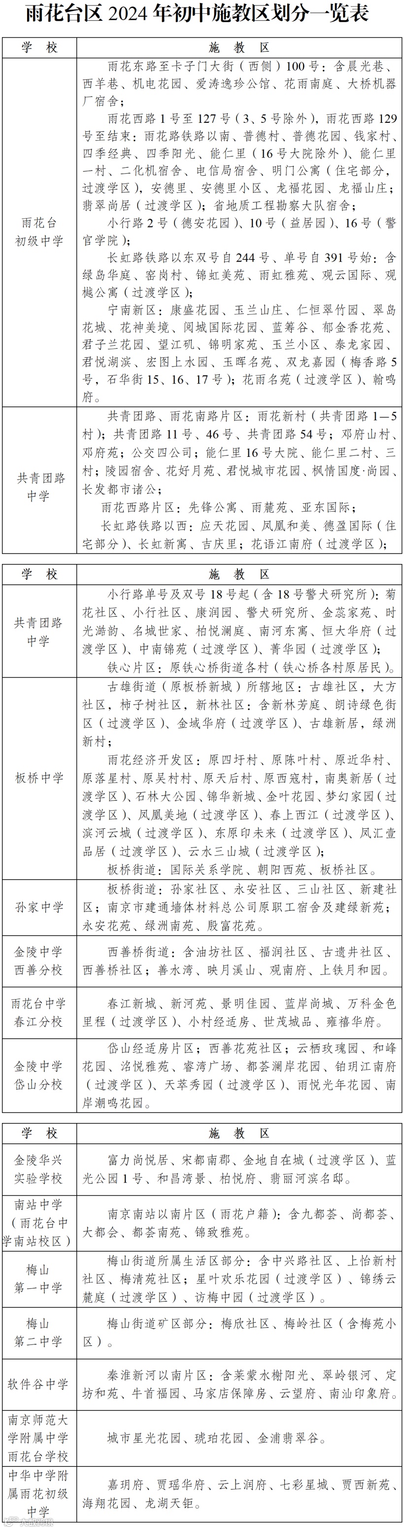
雨花台区(初中)

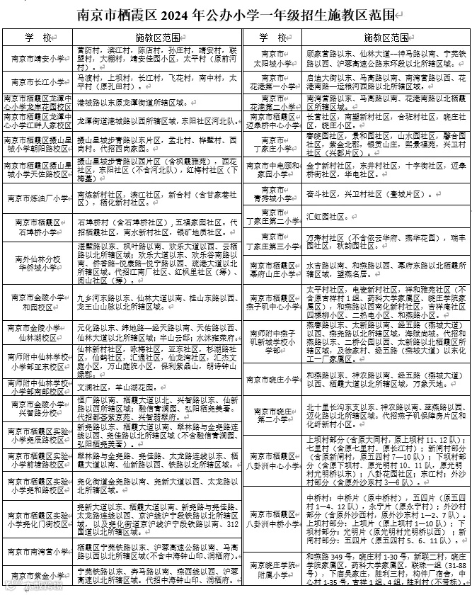
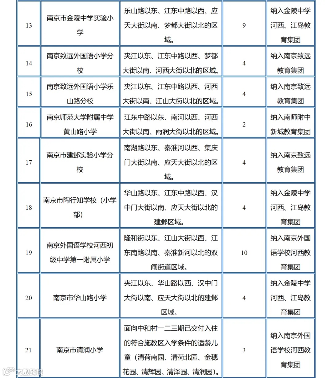
栖霞区(小学)

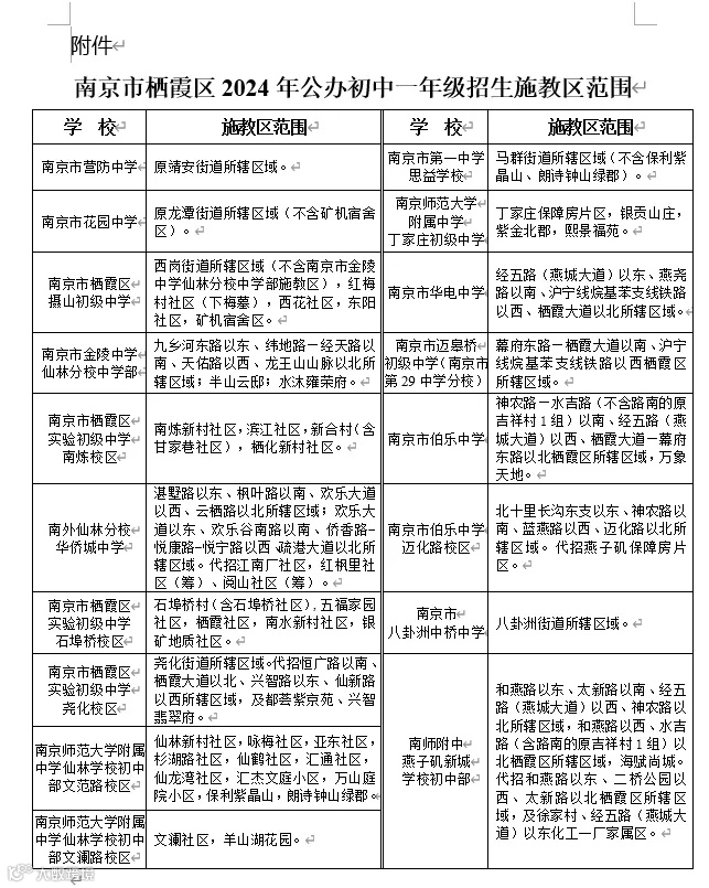
栖霞区(初中)

一、百家湖小学
二、岔路学校(东山外国语学校分校)
三、诚信小学(百家湖小学分校)
四、翠屏山小学
五、东山小学
六、芳园西路小学(东南大学附属小学)
七、宏运学校(东山外国语学校分校)
八、将军山小学(百家湖小学分校)
九、江宁开发区学校(北京东路小学分校)
十、江宁实验小学
十一、科学园小学
十二、觅秀街小学(东山小学分校)
十三、南京晓庄学院滨河实验学校(东山外国语学校分校)
十四、南京晓庄学院弘景实验小学
十五、南京晓庄学院实验小学
十六、齐武路小学(东山外国语学校分校)
十七、清水亭学校(南师附中江宁分校分校)
十八、上坊小学(南师附中江宁分校分校)
十九、上坊新城小学(琅琊路小学分校)
二十、上元小学
二十一、潭桥小学(江宁实验小学分校)
二十二、未来科技城小学(游府西街小学分校)
二十三、文靖东路小学
二十四、永泰路小学(东山小学分校)
二十五、月华路小学(力学小学分校)
二十六、竹山小学(东南大学附属小学)
二十七、梅龙湖学校(竹山中学分校)
二十八、淳化小学
二十九、滨江开发区学校(暂定名)(东山外国语学校分校)
三十、空港小学(百家湖小学分校)
三十一、禄口第二小学(百家湖小学分校)
三十二、礼尚路学校(江宁开发区学校分校)
三十三、禄口小学(百家湖小学分校)
三十四、东吉湖小学(拉萨路小学分校)
三十五、思学街小学(江宁实验小学分校)
三十六、东善桥小学(江宁实验小学分校)
三十七、秣陵小学(东山外国语学校分校)
三十八、上秦淮小学(东山外国语学校分校)
三十九、谷里庆兴路小学(江宁实验小学分校)
四十、谷里小学(江宁实验小学分校)
四十一、东郊小镇小学(游府西街小学分校)
四十二、汇通路小学(暂定名)(南外仙林分校分校)
四十三、麒麟科创园学校(南外仙林分校分校)
四十四、麒麟小学(南外仙林分校分校)
四十五、智康路小学(力学小学分校)
四十六、紫东江宁学校(南外仙林分校分校)
一、百家湖中学(东山外国语学校分校)
二、滨河实验学校(东山外国语学校分校)
三、宏运学校(东山外国语学校分校)
四、江宁高新区中学(苏派教育实验学校)
五、江宁开发区学校(江宁高级中学分校)
六、将军山中学(东山外国语学校分校)
七、齐武路中学(东山外国语学校分校)
八、清水亭学校(南师附中江宁分校分校)
九、上坊新城中学(暂定名)(东山外国语学校分校)
十、上元中学
十一、竹山中学
十二、梅龙湖学校(竹山中学分校)
十三、淳化中学
十四、礼尚路学校(江宁开发区学校分校)
十五、禄口中学(竹山中学分校)
十六、觅秀街中学(竹山中学分校)
十七、麒麟科创园学校(南外仙林分校分校)
十八、麒麟中学(南外仙林分校分校)
十九、紫东江宁学校(南外仙林分校分校)

来源 南京家长说、各区教育局
编辑 奔奔
↓ ↓ ↓ ↓ ↓ ↓


2024初小衔接
2024初升高

