9月17日,广东2021年高考体育/美术/舞蹈/广播电视编导术科统考说明公布
18日,广东2021年音乐法术科统考考试说明也公布了,有重要改革!
关于广东省2021年普通高校招生音乐类专业术科统一考试内容调整的通知
粤考院函〔2020〕95号
各地级以上市招生办公室(考试中心),各有关高校:
根据《广东省人民政府关于印发广东省深化普通高校考试招生制度综合改革实施方案的通知》(粤府[2019]42号)精神,为统筹做好我省2021年普通高校招生音乐类专业术科统一考试工作,确保各项考试招生工作平稳有序进行,经研究决定,我省对2021年音乐类专业术科统一考试内容作了适当调整,现将有关事项通知如下。
一、音乐类专业术科统考分为三个类别
广东省2021年音乐类专业术科统考分为音乐类(音乐学)专业术科统考、音乐类(音乐表演-声乐)专业术科统考、音乐类(音乐表演-器乐)专业术科统考三个类别。
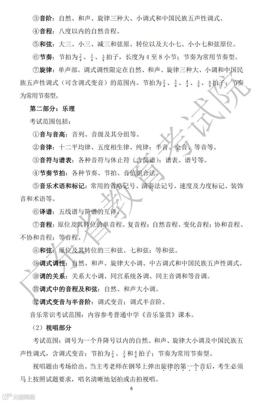
音乐类(音乐学)专业术科统考科目为声乐演唱、乐器演奏、视唱练耳与乐理。音乐类(音乐表演—声乐)专业术科统考科目为声乐演唱、视唱练耳与乐理。音乐类(音乐表演—器乐)专业术科统考科目为乐器演奏、视唱练耳与乐理。
我省将根据考生考试情况,确定音乐类(音乐学)、音乐类(音乐表演—声乐)、音乐类(音乐表演—器乐)省统考合格线,对合格考生分别发放音乐类(音乐学)、音乐类(音乐表演—声乐)、音乐类(音乐表演—器乐)省统考合格证。
考生可根据所获得的音乐类专业各类别省统考合格证报考对应的音乐学或音乐表演专业。音乐类(音乐学)专业省统考合格的考生,若也达到音乐类(音乐表演—声乐)、音乐类(音乐表演—器乐)专业省统考合格线,可报考音乐学或音乐表演专业。若考生仅音乐类(音乐表演—声乐)、音乐类(音乐表演—器乐)专业统考成绩合格,只可报考对应的音乐表演专业。
二、音乐类专业术科统考限定乐器由18种调整为33种
音乐类专业术科统考限定乐器由18种调整为33种,分别是:钢琴、长笛、单簧管、双簧管、大管、萨克斯管、小号、圆号、长号、中音号、大号、小提琴、中提琴、大提琴、低音提琴、竖琴、竹笛、唢呐、笙、二胡、高胡、古筝、阮、琵琶、柳琴、三弦、扬琴、双排键电子琴、手风琴、电贝斯、电吉他、古典吉他、打击乐(爵士鼓、玛林巴、排鼓、颤音琴)。其中,有下划线标记的乐器为新增乐器。
考生应试乐器为33种限定乐器之外的,不再列入我省音乐类专业统考,只能报考招生院校组织的相应专业校考。
三、练耳与乐理的计算机考试时间由90分钟调整为75分钟
为进一步优化考试流程,根据考生的作答情况,2021年起,我省将练耳与乐理的计算机考试时间由90分钟调整为75分钟。
具体考试内容要求和招生办法将另文通知。请各市及时通知本辖区内的各有关中学和考生。
广东省教育考试院
2020年9月16日
关于印发《广东省2021年普通高等学校招生统一考试音乐术科考试说明》的通知
粤考院函〔2020〕96号
各地级以上市招生办公室(考试中心、考试院),各普通高校招生办公室:
为做好我省2021年普通高等学校招生统一考试音乐术科考试有关工作,我院制定了《广东省2021年普通高等学校招生统一考试音乐术科考试说明》和《广东省普通高等学校招生统一考试音乐术科练耳与乐理在线考试系统(模拟)-考生端操作手册》,现印发给你们。请你们及时转发各中学和高校有关院系,并做好宣传解读工作。
附件:
1.广东省2021年普通高等学校招生统一考试音乐术科考试说明
2.广东省普通高等学校招生统一考试音乐术科练耳与乐理在线考试系统(模拟)-考生端操作手册
广东省教育考试院
2020年9月16日











