点击蓝字关注我们

城市应该是繁忙的——人潮拥挤、车水马龙。在经历了按下“暂停键”后,我们从拥挤的车流中看到了生活的常态,从忙碌的办公室看到了工作的日常。这个特殊的“周一”堵车,又传递出更多一层意思——城市的正常运转,正在给疫情底色下的市民传递更多的信心和力量。
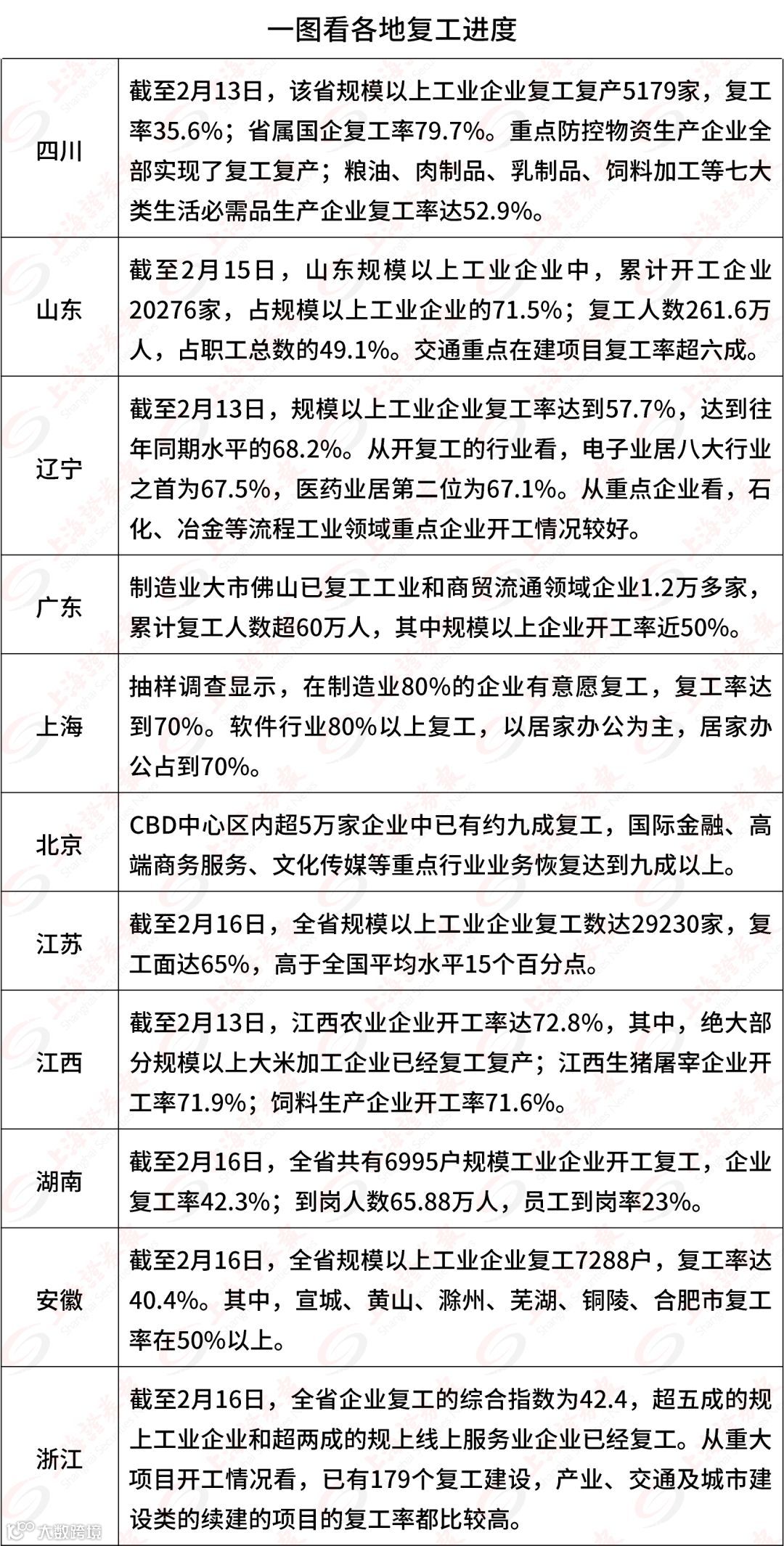
从另一层意义上讲,车流量变大,意味着复工复产的企业在逐步增加。而复工复产,并不意味着防疫防控的放松。戴口罩、勤洗手、做好个人防护,依旧是生活的必须;全面消毒、量体温、做好企业防疫,务必要落地落实。
城市是一个复杂的综合体,需要我们生活其间的每一个人共同努力。疫情期间,一手抓防疫,一手抓经济,不能顾此失彼。只有“两手抓”“两手硬”,才能保障疫情防控工作推进和保证城市经济平稳运行。
相信,坚持科学防疫、精准施策,城市的经济发展和疫情防控一定能实现“双赢”。只有“双赢”,才能在这场大考面前拿“高分”。
听,车如流水;看,百花盛开。久违的正常,慢慢呈现在我们面前。
(本文来源:每日经济新闻综合上海证券报、红星新闻、四川新闻网)
《中国周刊》是由共青团中央主管的综合新闻杂志。全国发行,每月5号出版。邮发代号2-11 。
合作&订阅:微信ywb775521
持续关注!▼

