
日前,新型冠状病毒感染的肺炎诊疗方案(试行第五版)发布。试行第五版内容包括冠状病毒病原学特点、临床特点、病例定义、鉴别诊断、病例的发现与报告、治疗、解除隔离和出院标准、转运原则和医院感染控制等内容。
《新型冠状病毒感染的肺炎诊疗方案》
(试行第五版)(滑动可查看全文)











今天,国家卫健委网站发布了第五版诊疗方案的解读,要点如下:

冠状病毒对紫外线和热敏感,大部分消毒剂可有效灭活病毒,但氯己定不能有效灭活病毒,应避免使用含有氯己定的手消毒剂。
传染源改为“目前所见传染源主要是新型冠状病毒感染的患者。无症状感染者也可能成为传染源。”
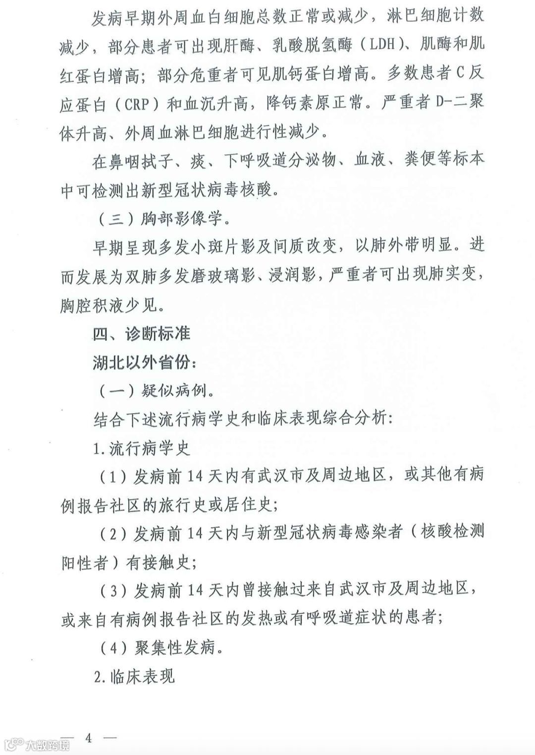
潜伏期1至14天,一般为3至7天。以发热、乏力、干咳为主要表现。少数患者伴有鼻塞、流涕、腹泻等症状。
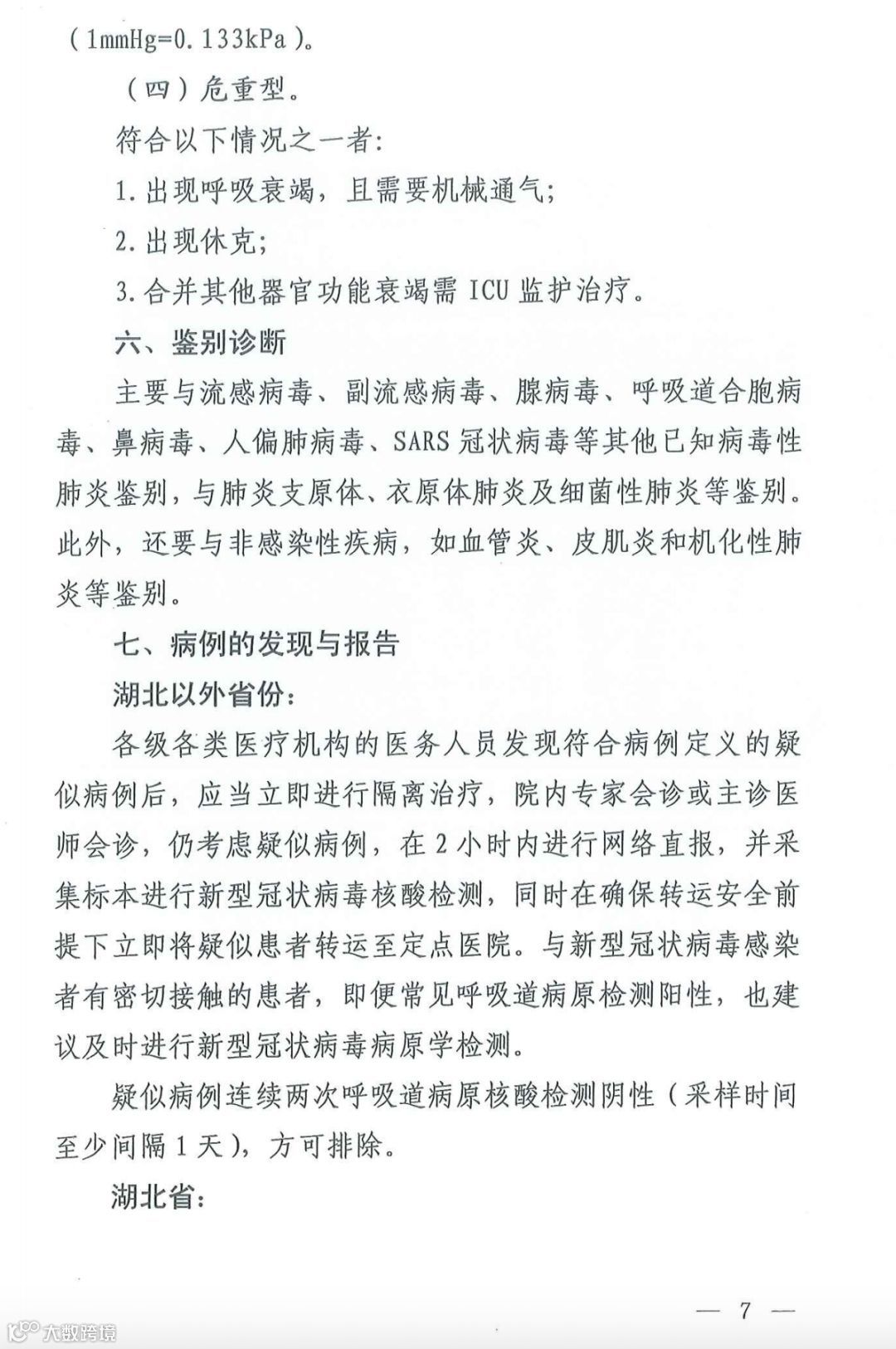
湖北省增加“临床诊断”分类。而且“疑似病例”标准修改为:无论有没有流行病学史,只要符合“发热和/或呼吸道症状”和“发病早期白细胞总数正常或降低,或淋巴细胞计数减少”这2条临床表现,便可考虑为疑似病例。相当于疑似病例标准放宽了。疑似病例具有肺炎影像学特征者,为临床诊断病例。
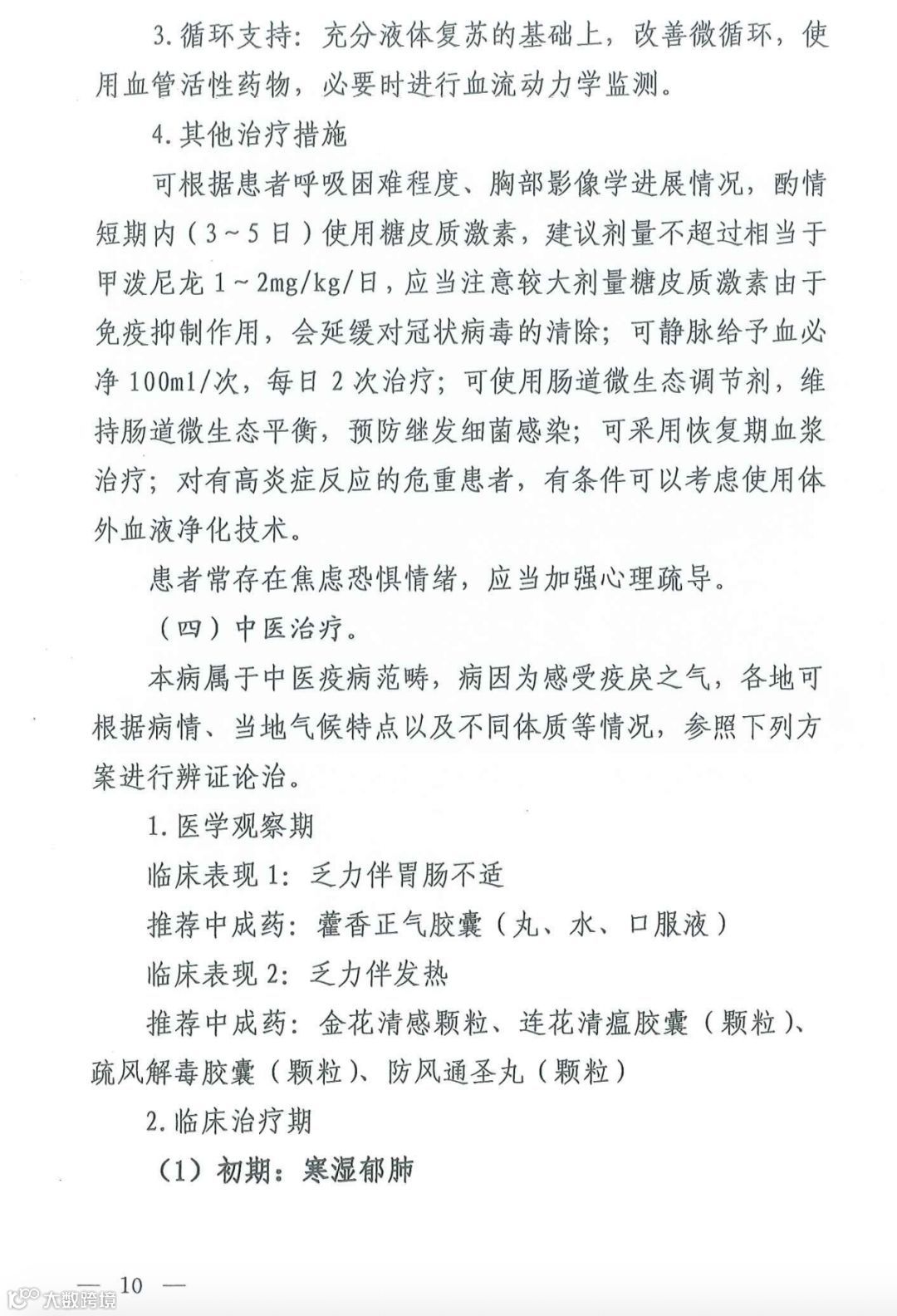
要避免盲目或不恰当使用抗菌药物,尤其是联合使用广谱抗菌药物。抗病毒治疗增加“目前没有确认有效的抗病毒治疗方法。” 重症、危重症病例的成功治疗是降低病死率的关键。
病情监测,增加“有条件者,可行细胞因子检测。”
关于中医治疗。本病属于中医疫病范畴,病因为感受疫戾之气,病位在肺,基本病机特点为“湿、热、毒、瘀”;各地可根据病情、当地气候特点以及不同体质等情况,可参照推荐的方案进行辨证论治。
在“体温恢复正常3天以上、呼吸道症状明显好转”基础上,增加“肺部影像学显示炎症明显吸收”,连续两次呼吸道病原核酸检测阴性(采样时间间隔至少1天),可解除隔离出院或根据病情转至相应科室治疗其他疾病。
来源:央视新闻
《中国周刊》是由共青团中央主管的综合新闻杂志。全国发行,每月5号出版。邮发代号2-11 。
合作&订阅:微信ywb775521
中国周刊
微信号 : chinaweekly
新浪微博:@中国周刊

