升学季已经来临,天府新区小学、初中、升学政策复杂又关键,如何让孩子顺利入学?
👉这篇推文帮你理清思路,掌握升学关键点!🙋
📍录取规则
⭐公办只有一个学位:一旦被录取,后续批次自动失效。
⭐专项招生:针对重点企业员工子女、学历落户人才子女等,符合条件可报名,未录取不影响后续批次;一旦被录取,后续批次机会自动取消。
⭐录取顺序:专项招生 → 第一批次 → 第二批次 → 第三批次。
💡温馨提示:公办和民办是两条线,互不影响。
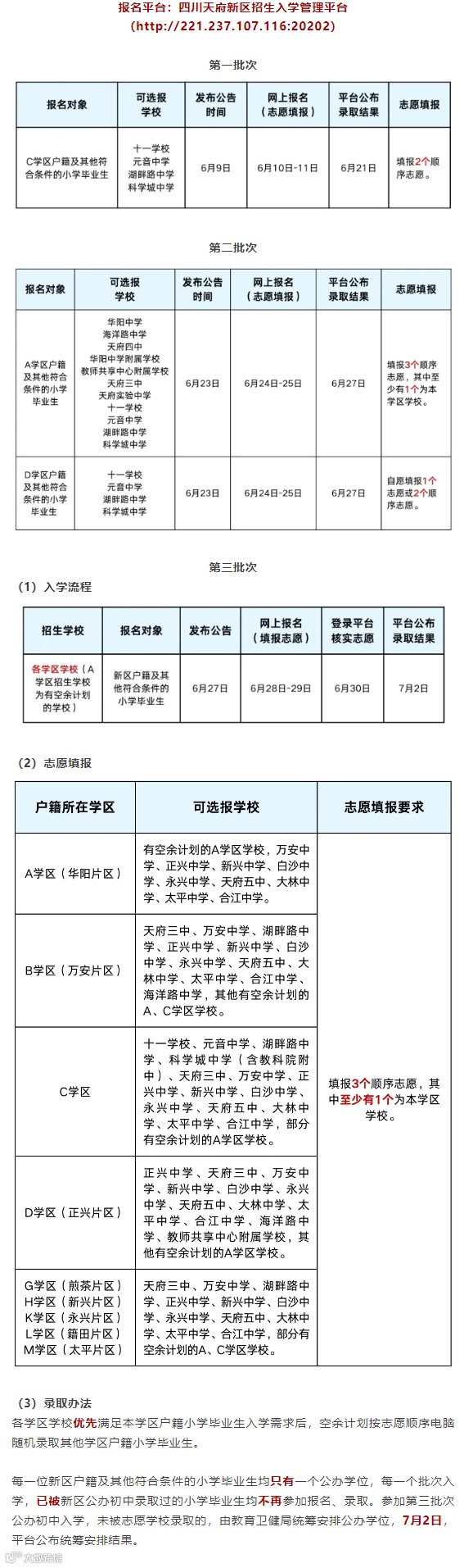
- 第一批次:C、E学区户籍优先,可报两个志愿。
- 第二批次: 可视为“捡漏批次”,CE区学校名额较少。A学区家长若非特别需要,可忽略,F、G片区家长可尝试。
- 第三批次:户籍对口学区,多校划片,可报4个志愿(1个全区摇号+3个顺序志愿)。
A
公办学校录取批次
B
公办专项招生入学
向上滑动查看更多
📍学校推荐
🔍天府四中小学部、天府实验中学小学部、十一学校小学部(3选1):全区摇号,可冲刺。 (天府四中小学部等3个面向全区摇号的学校,可看成独立的志愿,没中不影响后面3个志愿,中了就去读。)
🔍新学校亮点:海洋路中学(小学部)可直升初中;天府十二小新增初中部;华阳中学附属学校(小学部),由华中附小变更为九年一贯制学校。
📍升学原则
⭐生源决定学校质量:初中阶段,生源质量至关重要,学霸云集的班级是首选。
⭐公办与民办独立:公办和民办互不影响,可同时参与摇号,但需二选一。
图 | 天府新区报名时间表汇总
图 | 天府新区各学区划片可报名汇总表
📍升学流程
⭐录取顺序:专项招生 → 第一批次 → 第二批次 → 第三批次。
- 专项招生:部分学校如香山中学、科学城中学(七中育才分校)、部分C区学校,可报名。
- 第一批次:C、E学区户籍优先,名额充裕,元音中学和科学城中学可以优先考虑。
- 第二、三批次:按户籍填报,A学区家长可优先考虑天府四中、海洋路中学、教师共享中学附属学校以及C区元音中学等学校。第三批次,基本属于捡漏批次,尽量去报新体制学校。
A
公办学校录取批次
B
公办专项招生入学
向上滑动查看更多
📍摇号解析
🔍大摇号:成都市直属大摇号学校(含七中高新、石室北湖、树德光华、树德外国语、成都二中)面向中心城区学生开放报名,中签率约2-3%。若中则自动失去小摇号和民办摇号资格。
🔍小摇号:区内户籍或学籍学生参与,按划片范围随机派位,结果不可更改。
🔍小小摇号:也叫特例摇号,是只针对部分区域的摇号。通俗来说,就是各区把比较好的初中学位拿出来,其他片区的孩子都可以报名摇号,摇中概率非常低;高新区的七中初中、石室天府、市教科院附中、省教科院附中等学校;天府新区的七中育才科学城、元音中学、天府四中、天府八中等;双流区棠湖中学初中、双流中学初中都是小小摇号的典型!
📝问:学籍与户籍不一致怎么办?
⭐答:若本区允许“二选一”,可按户籍或学籍升学;若不允许,则按户籍升学。
💡特别提醒:此类情况可以咨询就读小学班主任本区是否还有二选一政策,以本区实际情况为准。
📝问:想要跨区域升学?
⭐答:
- 方式一:参加公立大摇号,摇中后可跨区就读。
- 方式二:报名目标区域的民办学校摇号。
- 方式三:提前迁户口至目标区域。
📝问:我的孩子小学是以随迁子女的方式入学,请问小升初入学具体办法是怎样的?
⭐答:需要进行随迁子女入学申请,并审核通过。在四川天府新区、成都高新区、锦江区、青羊区、金牛区、武侯区、成华区小学就读的随迁子女,若居住地未跨区(市)县变更,随就读小学划片范围内学生升学;在成都市其他区(市)县就读的随迁子女,若居住地未变更,居住证(地)教育行政部门可参照以上办法制定实施细则,详询居住证(地)教育行政部门。
如果您家庭居住地跨区(市)县变更的,由居住证(地)教育行政部门统筹安排就学,还可参加市直属学校报名电脑随机录取。
随迁子女的办理:需要提供居住证(或大成都范围非成都主城区身份证或房产证)及社保证明,如果没有成都房产的非大成都户籍还需提供房屋租赁备案。
💡特别提醒:申请了随迁子女入学的成都市户籍学生不再参加户籍地的划片入学或划片电脑随机录取。
📝问:多子女入学可以申请同校吗?
⭐答:因划片调整导致子女不同校,可申请未入学子女与在读子女同校!双胞胎(多胞胎)子女网上申请绑定电脑随机录取。
但是需满足:
✅ 在读子女符合政策入学;
✅ 申请子女符合2025年入学条件;
✅ 学校有空余学位。
💡特别提醒:如果您的孩子就读的学校是单校划片的学校,未入学子女的户籍仍在该校划片范围内,您不需要进行本项申请,孩子们按照户籍都就读同一学校。
小学时间线
向上滑动查看更多
初中时间线
向上滑动查看更多
升学之路虽复杂,但只要了解政策、合理规划,就能为孩子争取到最合适的教育资源。
关注我们,获取更多升学资讯,让孩子的升学之路更加清晰、从容!

