在孩子成长的关键阶段,升学规划至关重要。无论是中考还是高考,了解多种升学途径,能为孩子争取更多机会,助力其迈向理想学府!
以下是一份涵盖中考与高考的升学攻略,供家长们参考。
成都中考概况:成都中考全市统考,总分 710 分,涵盖语文、数学、英语、物理、化学、体育等科目,以及道德与法治、历史、生物、地理的毕业成绩等级折算。考试时间通常在 6 月 13 日、14 日。
考区与身份划分:全市设 17 个考区,“5+2” 区域高中质量高、选择广但分数线也高。考生身份分为统招生和调剂生,户籍在 “5+2” 考区的是统招生,仅学籍在则是调剂生,统招生可报考统招计划和调剂计划,调剂生只能报调剂计划。
升学途径:主要有指标到校、中考、艺体特长和项目班四种。指标到校是校内竞争,成绩优可关注市级、区内头部高中指标,成绩优势不太明显的学生可关注区内指标,民办学校学生则主要关注校内指标;成绩拔尖或不符合指标申请条件的学生可选择中考;艺体特长生可凭特长和相同中考分进更好高中;在数学、物理等有单科优势的学生可关注项目班,借助优势学科分数实现升学。
// 思维导图:初升高升学途径 //
经历了成都初升高的家长肯定知道,中考并不是现在升学的唯一途径,只是八大升学途径中的一种。
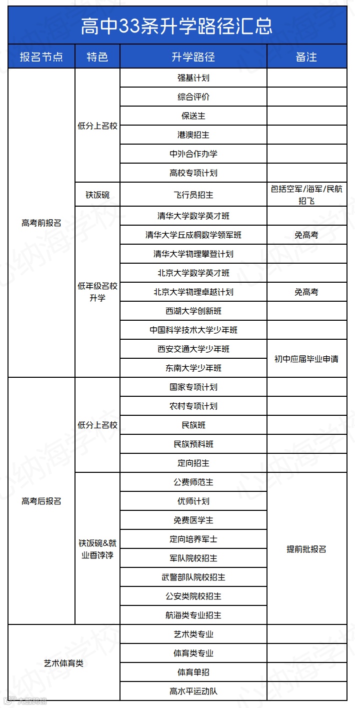
同样在四川,高考也不是唯一的升学方式,在高升大这个阶段,一样有多元的升学路径为不同分数段、不同特长的学生提供更多机会。
强基计划:39 所试点高校招生,聚焦关键领域和人才紧缺专业,高考成绩占综合成绩比例不低于 85%,建议 580 分以上考生报考,招生流程包括简章发布、网上报名、参加高考等。
// 强基计划试点高校名单 //
综合评价:2025 年四川有7所高校通过综合评价招生,依据高考成绩、学业水平、校测成绩和综合素质评价择优录取,考生需网上报名、高考、参加校测等。
// 2025年七所学校汇总 //
港澳高校招生:香港、澳门共 21 所高校面向内地招生,其中香港中文大学、香港城市大学参加内地高考统招,其余多为自主招生,对高考成绩和英语单科成绩有要求。
中外合作办学:基于高考和综合评价招生,部分学校考察学生多方面素质,对英语成绩有单独要求,高中平时成绩或会考成绩也纳入考虑。
三大专项计划:包括国家专项计划、地方专项计划和高校专项计划,面向农村和贫困地区学生,由不同高校承担招生任务,为特定地区学生提供升学机会。
保送生:中学生学科奥林匹克竞赛国家集训队成员等 4 类人员具备高校保送资格,公安英烈子女只能保送至公安类院校。
少年班、英才班等:中国科学技术大学、西安交通大学、东南大学等有少年班招生,清华大学、北京大学有数学英才班、物理卓越计划等,西湖大学创新班面向浙江高二及以上学生。
其他升学途径
公费师范、优师计划:公费师范生报考教育部六所直属师范大学后有条件接受公费师范教育,优师计划为中西部欠发达地区培养优秀教师,均在本科提前批次录取,学生毕业后需到指定地区任教。
免费医学生:全国部分高等医学院校招收,为重点为乡镇卫生院及以下培养全科医疗卫生人才,分 5 年制本科和 3 年制专科,考生需参加全国统一高考,在提前批次录取。
军队、武警部队院校和公安类院校招生:军事院校学生在校享受军人待遇,毕业后面向军队安排工作;公安院校招生有特殊选拔要求,考生需参加面试、军检和政治审核或体能测试等。
定向培养军士:经全国普通高校招生统一考试选拔,依托普通高等学校定向培养,毕业后到部队担任军士,入伍后享受学费补偿等优惠。
航海类专业招生:主要包括航海技术、轮机工程和船舶电子电气工程,对身体条件要求极高,一般不适宜女生报考。
艺术类、体育类招生:考生需通过艺术专业考试或体育专业统考,取得合格证后参加高考,按相应录取原则录取,被体育专业录取的考生入校后不得转入其他普通专业。
升学之路并非只有一条,家长和学生应充分了解各种升学途径,结合自身情况提前规划,助力孩子在成长道路上迈出坚实步伐,实现学业目标。

