点击蓝字关注我们
导读
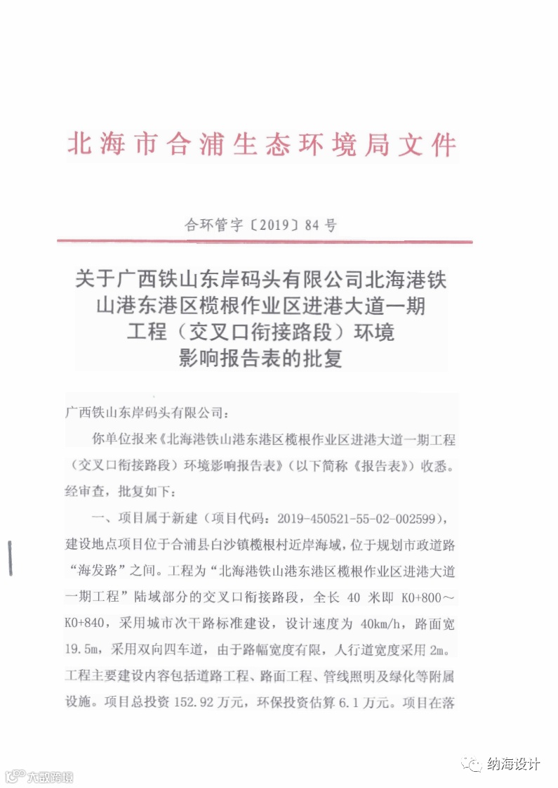
取消环评机构资质是国家推进“减放优”的大势所趋,是生态环境领域服从“放管服”改革的必经之路。公司也乘着这一利好政策东风,引进大量技术骨干,踏实严谨地拓展环评业务,在充分发挥公司承接各项建设工程前期工作总包业务的优势下,公司环评业务近一年来取得了良好的成绩:6项环评报告书取得批复或通过技术审查待报批、4项环评报告表取得批复,涉及危险品码头工程、普通货运码头工程、高速公路工程、跨海桥梁工程等多个交通领域,均得到建设单位和审查专家组的肯定。
象州港中间村作业区一期工程环评审查会
玉林至横县高速公路环评审查会
来宾港奇山作业区(危险品码头)环评审查视频会
来宾港四安林场作业区1号2号泊位工程环评审查视频会
▲点击图片可查看大图
在环评领域,公司凭借前期工作总体打包优势,从讨论项目设计方案开始即对接设计和建设单位,从产业政策及规划环评符合性,到项目选址、选线避让环境敏感区,再到环保措施的可行性、具体落实措施的可操作性等方面强调环保重要性,以确保后期的环境影响评价工作顺利开展,且评价过程能做到全面、细致、到位。
同时,在各项工程环评报告编制过程中,我们也将主要环保措施、监测计划等评价成果及时与建设单位沟通,并解释有关环保政策要求,充分响应了修改后《环境影响评价法》中的突出特点,即建设单位对其建设项目环境影响报告书承担主体责任,促使建设单位切实把环评文件的编制、相应环保措施的制定和落实放在心上。
公司承接的桂林外环高速公路、桂林-恭城-贺州高速公路(桂林至钟山段)项目、横县至南宁段高速公路、玉林至珠海高速公路(玉林至容县段)、北流至高州高速公路、来宾象州中间村二期作业区、来宾武宣四安6#泊位作业区、来宾武宣草鱼塘作业区、百色田东县永平作业区等多个交通工程项目环评正在陆续送审报批,各项工作均在有条不紊地开展中。
桂林-恭城-贺州高速公路(桂林至钟山段)项目
路线涉及桂林漓江风景名胜区开展的专题论证
横县至南宁段高速公路项目路线
纳海设计将持续秉承“诚信、创新、高效、卓越”的服务理念,致力于为客户分忧,为社会经济发展和生态环境保护作出新的贡献!
供稿|范常艳 农静
编辑|朱梦妮
审核|石兴勇

