



[摘 要] 2017年,《关于加强和改进新形势下高校思想政治工作的意见》及2018年“新时代高等教育40条”都强调指出,要着力推动高校“课程思政”建设,使各类课程与“思政课”同向同行。本文首先进行了“课程思政”的理论基础及可行性分析,然后以数字信号处理课程为例,研究了“课程思政”的教学方法。从实际的教学情况来看,“课程思政”有利于促进专业课教学和思政教育的渗透与融合,在传授知识的同时,体现了专业课的育人价值,实现了专业课教学和思政教育同向同行。
中共中央、国务院印发了《关于加强和改进新形势下高校思想政治工作的意见》强调指出,要充分发掘和运用各学科蕴含的思想政治教育资源,促进思政教育与专业课教学的相互结合。
中宣部、教育部联合发布了《普通高校思想政治理论课程建设体系创新计划》,在该计划中明确要求,坚持思想政治理论课与专业课相结合,注重发挥所有课程的育人功能。
2018年6月召开的新时代全国高等学校本科教育工作会议指出,要着力推动高校全面加强“课程思政”建设,科学合理设计思想政治教育内容。
在国家教育大政方针的引领下,针对当前高校普遍存在的“传道”与“授业”相互分离,“德育”与“智育”各司其职的现状,研究促进专业课教学和思政教育的交叉融合的方法,已成为各高校教学研究的重点和热点。以上海大学为代表,“课程思政”的“上海经验”逐渐成为“课程思政”的实践基础。理工科的“课程思政”实施,由于自身学科的原因,存在较大的难度,目前,信号处理类“课程思政”研究比较少,在理工类课程进行“课程思政”改革探索具有更高的难度与创新性。
本文对“课程思政”理论基础及可行性进行了分析,并以数字信号处理课程为例,研究了理工科专业课“课程思政”的教学方法,充分发掘和运用专业课教学中蕴含的思想政治教育资源,在传授专业知识的同时,体现专业课的育人功能。
一、“课程思政”的理论基础及可行性分析
————
“课程思政”反映了教育工作的客观规律,是对教育基本理念和教育目标的回归。思政教育与专业课教学在一定程度上体现了教育的目的与手段的关系。思政教育主要是针对的是“德”,专业教育主要针对的则是“智”。赫尔巴特教育性教学思想指出,道德教育与教学相互分离,就是目的与手段的相互脱节,只有道德教育和教学相互结合,目的与手段才能和谐统一。“课程思政”兼顾了智育与德育,是赫尔巴特教育性教学思想中教育工作客观规律的具体体现。
“课程思政”体现了价值理性和工具理性的和谐统一。德国著名哲学家马克斯韦伯认为理性作为人类认知的高级阶段,是人的本质特征的体现。工具理性和价值理性是理性的两大重要内容。价值理性和工具理性共同推动着世界文明的进程。高校中的思政课教学属于价值理性范畴,专业课教学属于工具理性的范畴,“课程思政”在一定程度上促使工具理性的运用过程中,体现并活化了对价值理性的思考和感悟,所以,“课程思政”体现了价值理性和工具理性的相辅相成与和谐统一,是对育人的教育终极目的的追求。
“课程思政”体现了科学的直接意义与间接意义。爱因斯坦说过,“科学的教育性看起来并不明显和直观,但科学的教育作用和其改变人类生活的作用一样锐利。”所以通过“课程思政”,学生在学到专业知识的同时,世界观、价值观和人生观得到了培育和塑造,既成材,又成人。
“课程思政”是国家教育大势与现实需求的综合体现。大学不仅仅传承着知识,也传承着文化与精神。特别是经济全球化背景之下的理工科院校,思政教育和人文浸润显得尤为重要。2017年《关于加强和改进新形势下高校思想政治工作的意见》及2018年《关于加快建设高水平本科教育全面提高人才培养能力的意见》都强调指出,要把社会主义核心价值观教育融入教育教学全过程各环节,在每一门课程中有机融入思想政治教育元素。由此可见,“课程思政”得到了党中央的高度重视。
“课程思政”是科学与哲学的辩证统一。这在理工科的专业课程中表现得尤为明显。专业课与思政课有着天然的联系,哲学的世界观和方法论,是建立在自然科学和社会科学两大科学基础上的。马克思主义哲学的物质观、运动观、规律观、矛盾观、量变质变观等,是在对自然科学现象、社会科学现象分析之后得出的认知。在这个意义上,专业课完全有条件在课程本身体现认识世界认识社会基本的世界观和方法论等马克思主义哲学思想。这些哲学思想,反过来又有利于我们对专业知识的理解。
专业课在受众面、时间分配、价值传播方面具有优势。专业课作为高校的主要教学内容及传输知识的主要阵地,本身蕴含着丰富的思政隐性教育资源,而且专业课在受众数量,时间分配等方面有一定优势,为思想政治教育育人功能的实现搭建了良好的育人平台。专业课的思政资源依托于专业知识,在传授专业知识的同时进行思政育人教育,可以增强价值引领的力量和可信度,同时也增加知识传授的温度和厚度,更容易使专业知识植入人心。
專业课教师本身在亲和力、信任度、育人时间、人员数量及方法形式上有优势。专业课教师在传授专业知识的同时,以本身的人格魅力及严谨认真的精神,发挥榜样的力量,对学生进行精神层面的感染,引导学生积极向上向善,教会学生做人做事,引导学生树立正确的世界观、人生观和价值观。
二、理工科“课程思政”教学模式探索
————
“课程思政”是系统工程,需要自上而下的探索与推动。首先,要把对学生的思想政治培养作为课程教育的首要目标,思想理念先行,提高对“课程思政”的认识高度。高校要从教育理念、管理制度建设及教育方法入手,做好“课程思政”的顶层设计、中层担纲与基层创新。在顶层设计上,要切实贯彻全国教育大会精神,紧紧围绕着“德智体美劳”国家人才培养的目标、“立德树人”的原则、成人与成才的关系、思想政治理论课同向同行等要求,整合学校资源,协调各个职能部门及院系,自上而下构建规范的“课程思政”协同育人体系,搭好“课程思政”改革框架;在中层担纲上,各部门要更新理念,领悟“课程思政”的内涵,发挥职能部门的作用,让思政元素贯穿育人链条,落实到具体的人才培养上,落实到学院、专业、人才培养方案、人才培养目标上,抓准体现学校专业特色的课程主线,推进“课程思政”教学方法改革;在基层创新上,每一门课程,每一位老师,都可以在自己的课程中推进“课程思政”的改革,对课程内容进行拔高,提炼课程的思政元素,在授课及第二课堂的过程中,提炼文化基因和价值范式、传递正能量,上出专业课的温度,提升教学的感染力和效果。使得专业课在传播专业知识的同时,成为社会主义核心价值观、科学精神、传统文化、爱国情怀教育的生动教学载体。
找准专业课教学环节中思政教育的着力点,有利于凸显价值认知、增进价值认同、强化价值实践。抓住专业课教学中的绪论课、各章节知识点及第二课堂的学术讲座与汇报及學生活动等,通过提高专业课教师的政治素养及信息素养、打造师生学习共同体、教学方法改革、新媒体新信息技术的应用及党员活动等方式方法,把无形的思政魂,注入有形的教学活动中,在理工科专业课程传递的科学思维、学术思维和工程思维的同时,渗透浸润爱国主义,思想品德、道德情操、三观教育、理想信念及就业创新教育,促进专业课教学和思政教育的深度融合,最终提升高等教育的教学质量及人才培养水平。图1给出了理工科专业课教学与思政教育相结合方式方法示意图。
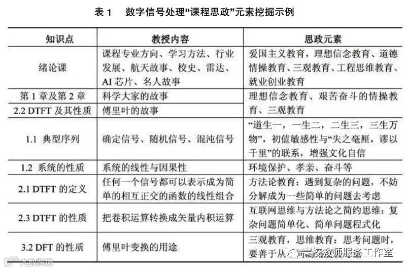
“课程思政”的设计,要和课程的文化背景联系起来,工程技术类、医学类应当结合本学科本专业对于人才的要求,围绕“国家与民族”“职业理想与职业道德”“担当与奋斗”等进行内容设计;工科的课程,可以把课程置于学校发展特色与背景之中挖掘思政元素,用学科发展中的知名人物,产业发展中的事件,激励学生刻苦学习、不断创新;也可以选择知名的校友创业、报效国家的家国情怀为内容,还可以从科学上升到哲学,提炼方法论、折射人生观、价值观与世界观。在深刻理解课程内容和精髓的基础上,对教学内容进行拔高,用讲义、教案、教学课件的形式固化专业课中的隐性思政资源,同时进行“课程思政”教学案例库建设,这些案例库可以在实际教学中进行移植并使用,实现专业知识与思政资源的无缝衔接与自然过度。“课程思政”案例库的建设有利于“课程思政”的文化基因和价值范式的传承与更新,也有利于其他课程的借鉴与推广。表1给出了以数字信号处理为例的思政资源挖掘示例。通过“课程思政”教学案例库的建设,使得“智育”与“德育”的两条线交叉融合,最大能效地发挥专业课的育人功能,切实提高教学质量。
“课程思政”并不是简单而生硬的在专业课中嵌入思政元素,如果生硬地把专业课讲成了思政课,学生往往会有逆反心理。“课程思政”应该是能动地认知、认同和内化,更应该是一种在专业知识层面的提升,是科学向哲学的升华,也是教师的人格魅力层面的润物细无声的渗透。这就需要专业课教师不断加强自身修养,率先垂范,用自己的人格魅力、思想行为和言行举止来影响学生,成为学生学习的榜样;也要求教师对专业知识不断的积累、更新和感悟,提升驾驭知识的高度,努力成为先进思想文化的传播者、做到以德立身、以德立学、以德施教,在专业课的教学中才能做到引人入胜中潜移默化,和风细雨里润物无声,使课堂成为弘扬主旋律、传播正能量的主阵地,把真善美的种子不断播撒到学生心中。
三、“课程思政”的试试效果

-------END-------
打造有“温度”的金课:课程门门有思政,教师人人讲育人--课程思政示范课程申报暨课程思政建设的教学设计理念与实施方法高级研修班
行程安排和主题内容以4月23日西安为例



来源自网络 侵删



