


线上线下同步课堂
线下培训时间:3月25日-28日
(25日全天报到) 济南
线上培训时间:3月26日-27日
每天9:00-12:00 14:00-17:00

01
诚挚邀请
SINCERE INVITATION
职业院校(中高职)、应用本科院校、技工院校相关领导,教务处、科技处(高教研究所)、教学院系负责人、教研室、专业带头人、骨干教师、青年教师,各省市教育研究机构的骨干人员等。
02
课程亮点
COURSE HIGHLIGHTS
03
时间/形式
Time / form
线上线下同步
线下培训时间:
3月25日-28日(25日全天报到) 济南
线上培训时间:
3月26日-27日每天9:00-12:00 14:00-17:00
04
培训专家
Training experts

武友德,二级教授,国家高层次人才特殊支持计划领军人才(万人计划)教学名师,国家级教学名师,国家级教师教学创新团队负责人,国家级数控技术高水平专业群建设负责人,数控技术“1+X”职业能力评价标准(数控维修)参与制定者,教育部新一轮数控技术专业标准、精密机械技术专业标准修(制)订小组成员,全国机械职业教育教学指导委员会数控技术类专业委员会秘书长,四川省学术和技术带头人,四川省天府名师,四川省教书育人名师,四川省高温合金切削工艺技术工程实验室主任,四川省中职加工制造类教学指导委员会主任,四川省机械设计制造类专业“双师型”名师工作室主持人,四川省职业教育培训专家及培训督导专家,四川工程职业技术学院机电工程系主任。
05
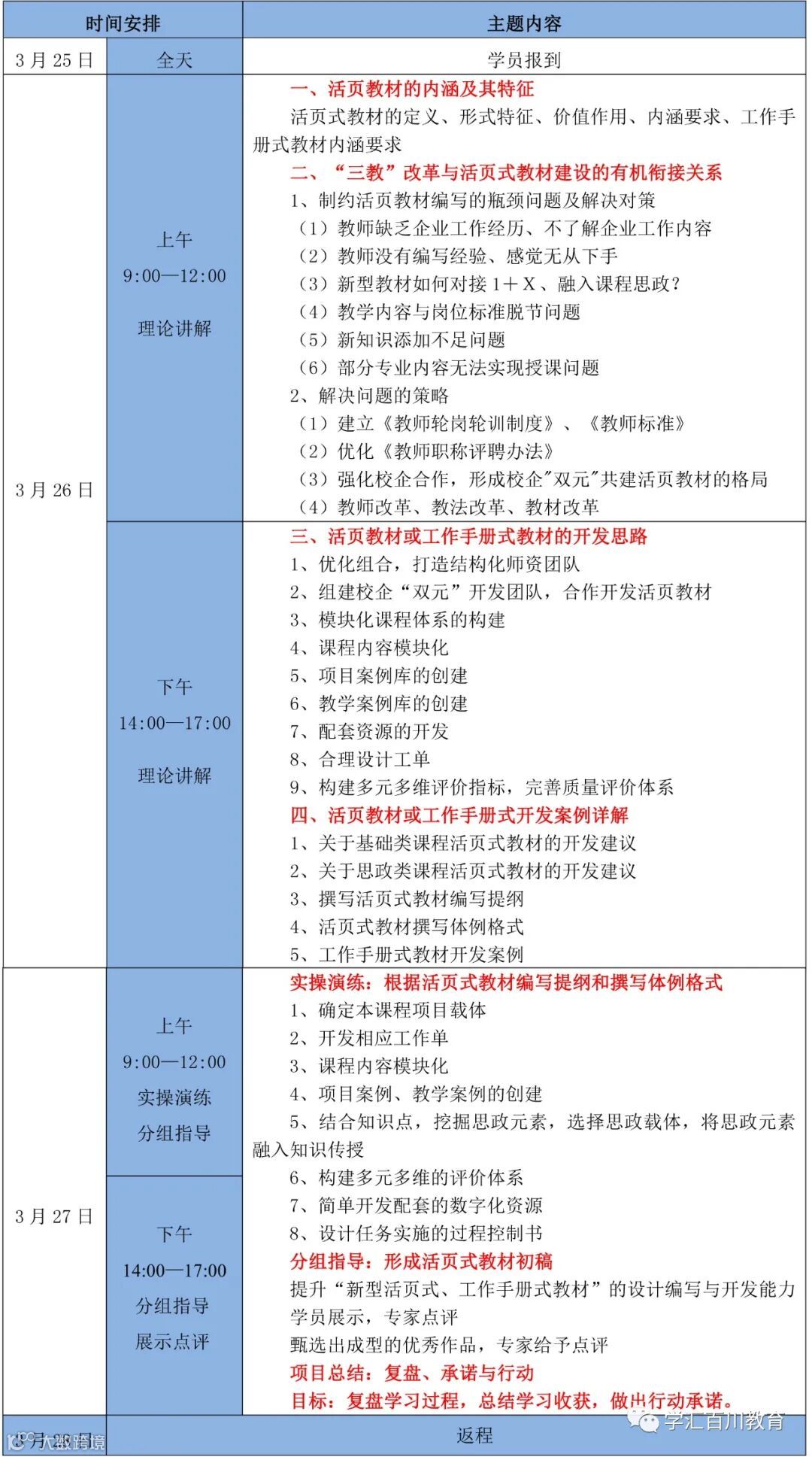
日程安排
Daily schedule

06
参训要求
Registration
1、
建议每所单位每门课程不低于5人参加,届时将分组实操指导;
2、
参训学员提前准备好本门课程的相关项目,了解熟悉项目任务的工作过程;
3、
参加线下学习的学员,每所参会单位至少准备笔记本电脑一台。如有活页式教材相关初稿更好,带到会场,专家分组一对一现场指导;
4、
参加线上学习的学员,可将初稿发给课程顾问,提供给专家。
联系人:韩熙老师
电话:13641117699(同微信)

学汇百川教育
您的成长是我们唯一的价值
为确保授课质量,
“学汇百川教育”特邀著名专家,
精心设计此次讲座。
其所授课程广受学员欢迎,
被认为“接地气,可操作”。
此次讲座理念独特,
创意新颖,案例贴切,方法实用,
一定能让学员大有收获!
免责声明:转载旨在分享,版权归原作者所有
如涉及版权问题请及时联系我们,我们将第一
时间处理。感谢您的阅读
热 活页式教材相关分享

