点击图片 即可查看课程详情
为了提高教学效率和教学质量,小编为大家精心整理了关于教学设计系列分享。内容包括教学设计的概述、教学设计的理论基础、国际教学设计的研究热点、教学设计的模式、教学设计过程的要素之学习需要分析、教学设计过程的要素之学习内容分析、教学设计过程的要素之学习者分析、教学设计过程的要素之教学目标的确定、教学设计过程的要素之教学策略的选择与制定、教学设计过程的要素之教学评价的设计。感谢大家的每一份关注、分享和转发。(干货满满,建议大家收藏学习)
01 国内外学者对教学设计的定义
国内外学者对于教学设计(亦称教学系统设计)的定义有很多观点,以下主要列出几种:
①加涅认为:“教学是以促进学习的方式影响学习者的一系列事件,而教学系统设计是系统化规划教学系统的过程。”(加涅,1992)
②肯普提出:“教学系统设计是运用系统方法分析、研究教学过程中相互联系的各个部分的问题和需求,确立解决它们的方法和步骤,然后评价教学成果的系统计划过程。”(肯普,1994)
③史密斯等的观点:“教学系统设计是指运用系统方法,将学习理论与教学理论的原理转换成对教学资料、教学活动、信息资源和评价的具体计划的系统化过程。”(史密斯、雷根,1999)
④梅瑞尔在其发表的《教学设计新宣言》一文中,将教学系统设计界定为:“教学是一门科学, 而教学系统设计是建立在教学科学这一坚实基础上的技术,因而教学系统设计也可以被认为是科学型的技术( science based technology)教学的目的是使学习者获得知识与技能,教学系统设计的目的是创设和开发促进学习者掌握这些知识与技能的学习经验和学习环境。”(梅瑞尔,1996)
⑤帕顿在《什么是教学系统设计》一文中提出:“ 教学系统设计是设计科学大家庭中的一员,设计科学各成员的共同特征是用科学原理及应用来满足人类的需要。因此,教学系统设计是对学科业绩问题的解决措施进行策划的过程。”(帕顿,1989)
⑥乌美娜等认为:“教学系统设计是运用系统方法分析教学问题和确定教学目标,建立解决教学问题的策略方案,试行解决方案、评价试行结果和对方案进行修改的过程。”(乌美娜,1994)
⑦何克抗等在《教学系统设计》第2版中总结:“教学系统设计是以促进学习者的学习为根本目的,运用系统方法将学习理论与教学理论等相关原理转换成对教学目标、教学内容、教学方法和教学策略、教学评价等环节进行具体计划,并创设有效的教与学系统的“过程”或“程序”。教学系统设计是以解决教学问题、优化学习为目的的特殊的设计活动,既具有设计学科的一般性质,又遵循教学的基本规律。”(何克抗,2016)
02 教学设计的层次
①以“产品”为中心的层次
教学设计的最初发展是从以“产品”为中心的层次开始的。它把教学中需要使用的媒体、材料、教学包等当成产品来进行设计。教学产品的类型、内容和教学功能常常由教学设计人员和教师、学科专家共同确定。有时还吸收媒体专家和媒体技术人员参加,对产品进行设计、开发、测试和评价。
②以“课堂”为中心的层次
这个层次的设计范围是课堂教学,它是在规定的教学大纲和教学计划下,针对一个班级的学生,在固定的教学设施和教学资源条件下进行教学设计。其设计工作的重点是充分利用已有的设施,选择或编辑现有的教学材料来完成目标,而不是开发新的教学材料(产品)。如果教师掌握教学设计的有关知识与技能,整个课堂层次的教学设计完全可由教师自己承担完成。当然,需要时,也可由教学设计人员辅助进行。
③以“系统”为中心的层次
这一层次的设计通常包括系统目的、目标的确定,实现目标方案的建立、试行、评价和修改等,涉及内容面广,设计难度较大,而且系统设计一旦完成就要投入范围很大的特定场合使用和推广。因此这一层次的设计需要由教学设计人员、学科专家、教师、行政管理人员,甚至包含有关学生组成的设计小组来共同完成。
①以教学系统为对象的层次—教学设计
教学设计首先要进行需求分析,拟定培养目标;然后根据培养目标制定课程方案,包括课程计划和课程标准,具体到教学中,即我们通常所说的教学计划和教学大纲;接着选择或开发教学资源,以保证教学过程的顺利进行;最后在教学实践中实施,并进行评价和修正。教学设计一般比较复杂,所以通常由相关的专家小组来完成。
②以教学过程为对象的层次—教学过程设计
教学过程设计是指教师依据一定的教育思想和自己对教育、教学过程的理解,以各种方式、方法对于一门课程或一个单元,甚至一节课或某几个知识点的教学全过程,进行规划和安排的教学设计,是广大教师开展最多的教学设计活动。
③以教学产品为对象的层次—教学产品设计
教学产品设计一般根据教学设计和教学过程设计所确定的产品使用目标,考虑教材的安排、教学媒体的选取,需要经过分析、设计、开发、制作、集成、评价、修改等开发步骤,形成如教材、课件、网络课程(Web 课件)等产品。
简单的教学产品通常是指一般的教学媒体、课件等;复杂的教学产品是指大型教学系统、计算机软件等。对于复杂的教学产品,有必要先进行必要性和可行性分析,然后完成产品的设计、开发等一系列步骤。
①以“教”为中心的教学设计
以“教”为中心的教学设计也被称为传统的教学设计,20 世纪 60 年代开始逐渐发展的教学设计理论大多都是以“教”为中心的,其理论基础是系统论、学习理论、教学理论和传播理论。此类教学设计关注的焦点是教师的“教”,强调教师在教学中的主导作用,具有循序渐进、按部就班、精细严密、系统性等特点。
②以“学”为中心的教学设计
以“学”为中心的教学设计以建构主义为主要理论基础,以现代信息技术为物质支持,强调以学生为中心、“情境”对意义建构的作用、学习环境而非教学环境的设计、学习资源与协作的作用。以“学”为中心的教学设计把学生的“学”作为设计的焦点,注重发挥学生的主动性与创造性,教师则起到指导学习与促进学习的作用。
③以“资源”为中心的教学设计
学习资源是指能够支持学习的一切要素的总和,包括支持系统、教学材料、环境和人员。基于“学习资源”的教学设计是对学习资源进行的教学设计,通过对教学目标、学习者、学习行为等要素进行分析来设计学习资源。
基于“资源”的教学设计关注对学习环境(目前主要包括真实课堂环境和网络环境)的设计,注重学习者与外界环境的交互,重视资源的即时性、互操作性、弹性和经济性,促进资源的合理利用和对学习的有效支持。同时它强调学习资源不只局限于学习过程中“物”的因素,人力资源也是学习资源中重要的一部分,因此,应重视对人力资源的开发利用。
接下来专业理论会以教学设计为主要推文主题,主要包括教学设计概述、教学设计理论基础、国内外教学设计状况、教学设计的模式、教学设计过程的要素、信息化教学设计、教学设计师等内容,这一期内容主要介绍教学设计概述。
教学系统设计是植根于多学科的理论和技术应用的土壤而发展起来的,关注“怎么教”的问题。关于教学系统设计的理论基础相对比较集中的观点是“四基础”论,即学习理论、教学理论、系统论和传播理论。

学习理论与教学系统设计
学习理论是探究人类学习的本质及其形成机制的心理学理论,而教学系统设计则是为学习而创设环境,根据学习者的需要设计不同的教学计划,在充分发挥人类潜力的基础上促使人类潜能的进一步发展。因此,教学系统设计要广泛了解学习及人类行为,以学习理论作为其理论基础。
学习理论的任务是探索人类学习的内部机制,着重研究学习者学习的内部心理因素,它关心的是“学习是如何发生的,学习机制是什么”的问题。
行为主义对教学设计的影响
行为主义学派认为学习是有机体在一定条件下形成刺激与反应的联系从而获得新经验的过程,强调外在刺激对行为的影响和强化作用。把环境看作刺激,把伴随有机体的行为看作反应。
行为主义学派重视控制学习环境,重视外显行为与强化的思想,以及尊重学习者自定步调的个别化学习策略对教学系统设计具有指导意义。
行为主义学习理论对教学设计的启示:
1.行为主义学习理论的逻辑延伸就是要形成塑造或矫正行为的方法。
2.教师要安排环境中的刺激,以有利于学习者做出恰当的反应,并对其进行强化。
3.教师应该评估学生的行为,以确定什么时候开始教学。
......
信息加工理论对教学设计的影响
美国教育心理学家加涅提出了一个“由学习与记忆理论所假设的信息加工模型”,即学习过程的一般模式。
图2-1中的“环境”,实际上就是学习的情境。模型所给出的信息处理程序是:
环境→感受器→感觉记录器→短时记忆→长时记忆→反应发生器→效应器→环境...的循环。
从该模式中可以看到,学生从自己所处的环境中接受信息的刺激,这些刺激首先作用于感受器,并在生理动作水平上得到编码,转化为神经信息。这些信息再传递到感觉记录器,一般在百分之几秒钟内就可以把来自各感受器的信息记录完毕,产生视觉、听觉或触觉效应,从而使学习者对某些信息产生注意。
注:由于篇幅原因,信息加工理论不能在此详细介绍,读者可阅读参考书目相关章节详细了解。
加涅的这一学习的信息加工模型得到心理学界的普遍认可。它从宏观上描述了学习进行的大致过程,但对于各阶段的具体细节没有进行论述。
上述信息加工理论为教学设计提供了依据和方向。学习过程和教学过程毕竟是很复杂的,人们在各自的实践中积累的经验不尽相同,这些不同的经验通过总结和提炼,又形成了多种多样的信息加工的教学设计模式。
建构主义对教学设计的影响
建构主义知识观:
建构主义认为知识不是对现实纯粹客观的反映,任何一种传载知识的符号系统也不是绝对真实的表征。它只不过是人们对客观世界的一种解释、假设或假说,它不是问题的最终答案,它必将随着人们认识程度的深入而不断地变革、升华和改写,出现新的解释和假设。
所以,教学不能把知识作为预先决定了的东西教给学生,不要以我们对知识的理解方式来作为让学生接受的理由,用社会性的权威去压服学生。学生对知识的接收,只能由自己来建构完成,以自己的经验为背景,来分析知识的合理性。在学习过程中,学生不仅理解新知识,而且对新知识进行分析、检验和批判。
建构主义学习观:
学习不是被动接收信息刺激,而是主动地建构意义,是根据自己的经验背景,对外部信息进行主动的选择、加工和处理,从而获得自己的意义。
学习过程同时包含两方面的建构:一方面 是对新信息的意义的建构,另一方面是对原有经验的改造和重组。
学习意义的获得,是每个学习者以自已原有的知识经验为基础,对新信息重新认识和编码,建构自己的理解。在这一过程中,学习者原有的知识经验因为新知识经验的进入而发生调整和改变。所以,建构主义者关注如何以原有的经验、心理结构和信念为基础来建构知识。
建构主义学习理论对教学设计的启示:
1.建构主义学习理论认为“情境”、“协作”、“会话”和“意义建构”是学习环境中的四大要素或四大属性。
2.建构主义提倡在教师指导下的、以学习者为中心的学习,也就是说,既强调学习者的认知主体作用,又不忽视教师的指导作用。教师是意义建构的帮助者、促进者,而不是知识的传授者与灌输者。学生是信息加工的主体、是意义的主动建构者,而不是外部刺激的被动接受者和被灌输的对象。
人本主义对教学设计的影响
人本主义思想强调学习中的情感作用,强调建立和谐的师生关系,强调充分发挥学生的能动性。把培养“学会怎样学习的人”,“学会怎样适应和变化的人”作为教育目标,注重培养学生学会学习和适应变化的能力。
人本主义教育家以“健全的人格”和“自我实现”作为教学设计的出发点和归宿,注重人的全面发展,教育由以前的知识本位转向以人的发展为本位。
多元智能理论对教学设计的影响
加德纳教授提出人类的智能是多元化的,每一个人都拥有语言文字智能、数学逻辑智能、视觉空间智能、身体运动智能、音乐旋律智能、人际关系智能和自我认识智能七种智能。每一种智能在人类认识世界和改造世界的过程中都发挥着重大的作用,而且具有同等重要性。加德纳还认为每一个人与生俱来都在某种程度上拥有这七种以上的智能,环境和教育对于能否使这些智能得到开发和培育有重要的作用。
多元智能理论对教学设计的启示:
1.课程应该以培养学生多元智能为重要目标,以培养创新精神为重点
2.树立新的学生观
3.树立多元多维评价
教学理论与教学系统设计
教学理论是为解决教学问题而研究教学一般规律的科学。 教学设计是科学地解决教学问题、提出解决方法的过程,为了解决好教学问题就必须遵循和应用教学客观规律,因此教学设计离不开教学理论。
斯金纳的程序教学理论
斯金纳在操作性学习理论的基础上认为,教学目标是对学生学习结果的一种预期。所有的教学都应该具有一定的教学目标,教学以教学目标的确定为开始,以教学目标的完成而结束。教学目标越具体越有利于学生的学习,所以教学目标越精细越好。
程序教学具有如下特点:
小步子的逻辑序列。(强调了教材难度增加的渐进性和从一个项目过渡到下一个项目的自然性)
积极的反应。(要求学生和程序间相互影响)
信息的及时反馈。(避免学生一错再错)
自定步调。(以学习者为中心,鼓励学生以适合自己的速度进行学习)
减少错误率。(程序教材需不断修订,以使学习者产生的错误降低到最低限度)
程序教学的关键是编制程序化教材。程序不只是教材内容的简单排列,而是要根据一定的学习理论,针对教学内客和学生的特点,来确定教材的排列顺序。
布鲁纳的结构教学理论
1.教学目标:布鲁纳认为学习的过程和本质不是被动地形成刺激一反应的联结,而是主动地形成认知结构。布鲁纳认为认知结构是人对外部物质世界进行感知和概括的一般方式,是在过去经验的基础上形成的,并在学习过程中不断变化的。认知结构形成后是进一步学习和理解新知识的重要内部因素和基础。
布鲁纳视学习为认知结构的组织与重新组织,教学的目标就是在促进学生认知结构的形成过程中推动智力的发展。
2.教学内容:学科的基本结构就是该学科的基本概念与基本原理。布鲁纳认为学生掌握了学科的基本结构,一是有利于理解和掌握整个学科,二是有利于对整个学科的记忆,三是有利于学习迁移,四是有助于缩小“高级”知识与“低级”知识的差距。
3.教学过程:布鲁纳认为教学程序的教学和步骤,主要涉及教材的呈现方式、学生的认知特点和学习方式,它直接影响学生的知识获得和能力发展。因而,教学教学理论必须探明如何设计最佳教学程序。
布鲁纳提出了设计最佳的教学程序的三条基本要求:
(1) 教材的呈现顺序要与学生的认知发展相适应。
(2)教学程序的设计要考虑经济有效的观点。
(3) 教学程序的设计要促进学生的智力发展。
布鲁纳指出,学习的最终目的是促进学生大踏步地前进,并具有尝试将新知识迁移到新学习情景中的能力,因而教学程序的安排就要提供机会促进学生智力的发展。
4.重视反馈的运用
5.倡导发现学习
奥苏泊尔的有意义学习理论
有意义学习是指以实质性的和非人为的方式将潜在有意义的信息与学习者已知内容联系起来的过程。
有意义学习发生的必要条件:
第一,学习者必须对任何学习任务采取一种有意义学习的心理倾向。
第二,要学习的材料必须是潜在有意义的。
第三,学习者已经知道如何将正在学习的内容与已知的知识联系在一起。
有意义学习理论对教学设计的指导:
激活原有知识
使教学材料更有意义
情景教学理论对教学设计的指导
情景教学理论的基本观点:
学习是学习者主动建构内部心理表征的过程。
学习者以自己的方式建构对事物的理解
学习要和实践社会联系起来
情景式教学对教学设计的影响:
以学习者为中心的情境
以知识为中心的情境
以评价为中心的情境
系统方法与教学系统设计
教学系统设计以系统方法为核心思维方法,其目的是要设计一个有效的教与学系统。教学系统设计的系统观就是强调要从整体性来看待影响教学成效的各种条件,强调要将各个部分有机结合起来构成一个整体,使各个环节相互关联。
所谓系统方法,就是运用系统论的思想、观点研究和处理各种复杂的系统问题而形成的方法,即按照事物本身的系统性把对象放在系统的形式中加以考察的方法。它侧重于系统的整体性分析,从组成系统的各要素之间的关系和相互作用中去发现系统的规律,从而找到解决复杂系统问题的一般步骤、程序和方法。无论是宏观教学系统设计,还是微观教学系统设计,都强调系统方法的运用。
系统科学对教学设计的指导:
1.教学系统设计首先把教育教学本身作为整体系统来考察,并运用系统方法对其进行设计、开发、运行和管理,即把教学系统作为一个整体来进行设计、实施和评价,使之成为具有最优功能的系统。
2.教学系统设计综合了教学系统的各个要素,将运用系统方法的设计过程模式化,并提供一套实施教学系统设计的可操作的程序与技术。
3.系统思维理论的发展便人们开始重新审视教学系统 将教学系统作为一个子系统,使之置身于整个社会大系统之中,从而大大拓宽了教学系统设计研究的视野:不但关注教学系统内部的结构,而且将教学系统与具有提供学习资源潜在可能性的社会系统联系起来。
传播理论与教学系统设计
传播理论对教学系统设计的一大贡献是它的信息传播模式,从该信息传播模式可以看出教学传播过程所涉及的要素以及各要素之间的动态关系,表明教学过程是一个复杂的双向动态过程,所以传播过程中教师学习者、媒体(传播通道)的设计也就构成了教学系统设计过程的基本要素。
从传播的角度来看,教学系统设计人员要能够预见可能存在的干扰,并利用有效手段消除传播过程中的干扰。
教育传播理论对教学设计的指导:
1.正确认知教师的作用
2.正确认识学生的地位
3.合理安排教学内容
4.正确采用教学方法
5.选择最优的教学媒体
教学系统设计是综合多种学科理论和技术研究成果而发展起来的学科,其主要基础理论有学习理论、教学理论、系统论和传播理论,每一种理论都从不同的角度对教学系统设计的形成和发展产生了重要的影响。
一、方法介绍
以科学引文数据库Web of Science中的三个子数据库Science Citation Index Expanded、Social Science Citation Index、Art&Humanities Citation Index为文献来源,选取了2004年至2014年11月30日发表的以“教学设计”为研究主题的3135篇论文为研究对象,运用文献计量法、社会多元统计法、可视化方法等,客观分析了十年间国际视角下“教学设计研究”的热点区域、热点主题以及核心作者等。
二、研究热点区域分析
国外教学设计研究的热点大致分为以下三个区域:
1.以荷兰、德国、英国为首的欧洲国家。十年间,随着经济的不断发展,各类开放大学逐渐兴起,三国学者以学科教学为“主战场”进行了大量的探索与试验,强调教学设计与学科教学的结合,引用频次较高的论文多数为研究者和一线教师的合力创作,对教学设计潜力挖掘至极的程度远远超出我们的想象水平,其成果的引用频次远高于世界上其他国家,逐渐成为教学设计的研究中心。
2. 澳大利亚。其研究成果年均被引用频次为 133.2 次,仅次于荷兰居第二位,可以看出澳大利亚学者有关教学设计的研究成果在每年的累积引用较多,其研究成果也影响范围也较广。认知负荷理论自从上世界 80 年代由澳大利亚学者Sweller John 提出后,该国学者以认知负荷为中心进行了大量的理论和应用的尝试,其对认知负荷与教学设计关系的研究,有效推动了教学设计的发展。
3.美国。教学设计自上世纪 60 年代于美国诞生以来,美国一直走在教学设计研究的前列,研究领域较广,由发文量可以看出,十年间美国有关教学设计的研究成果占世界总量的 55.74%,研究成果占世界总量的 55.74%,而篇被引用频次居第 6 位。
三、热点研究领域分析
高频词热点话题分析
在近十年国际教学设计研究可以分为七个方面,纵观这七个主流研究领域可以发现在过去十年间教学设计关注的领域依然主要在教学方面,其中特殊学习者研究、教学模式研究、在线学习、网络学习、认知负荷理论、教学设计在具体学科的应用是国际教学设计研究领域的关注的热点话题。
热点研究领域分析
学习者作为教学设计前端分析一个部分,一直是教学设计研究领域中的关键问题,而特殊学习者作为学习者的一个特殊群体在国外研究中较为重视。自闭症学习者会表现出不同程度的言语发育障碍、人际交往障碍,其兴趣一般较为狭窄,行为方式也较为刻板。而教学的本质属性是师生的交往活动,借助技术、理论,根据学习者认知水平进行干预指导,引导他们正常的理解和思考必然是一种新型的应用研究领域。
2.基础理论研究
该研究领域主要包括认知负荷理论研究和理论完善研究。认知负荷理论自上世纪末开始提出之后,一直都是近年来研究的热点,而理论完善研究以文献回顾为主要方式,采用元分析(meta-analysis)方法,对实证文献再次分析,在综合对比分析的基础上,对前人的研究主题进行再研究,找出前人研究的不足,以更加全面性的证据支持或拒绝某一主题研究的假设,对理论进行完善,该领域属于理论和应用的结合。
3. 具体学科的虚拟现实教学设计研究
虚拟现实是近年来出现的高新技术,利用电脑模拟产生一个三维空间的虚拟世界,可以及时、没有限制地观察三度空间内的事物,可以帮助教师根据具体的课程目标、性质,利用虚拟现实技术为学生提供生动、逼真的学习、练习环境,感同身受的去接受、理解知识。同时,虚拟现实技术也为通用教学设计模式、评价体系和标准的建立提供了一种新思路。
4.教学设计与具体学科结合的研究
教学设计在具体学科中才能发挥出具体作用,在国外医学教育和科学教育是教学设计研究的沃土。医学学科学习内容较为复杂,精密,强调理论联系实际、学以致用;科学教育包含领域较广,是物理、化学、生物等学科的启蒙教育,学科地位也较为特别,近来年随着科学技术的发展需要,科学教育的重心逐渐开始转移,逐渐由基础科学教育转向应用科学教育,这两门学科都有着无法比拟的特殊性,也必将是教学设计研究的重点。
5.教学模式和策略设计研究
教学策略是与具体学科相结合的一种应用,其选择也是教学设计的关键,随着各种技术不断被扩展和应用于教育领域,如何依托教育技术,激发学生动机,以更加合理的教学模式与有效的教学策略实现最佳的教学效果。目前,在国外相关研究领域,教学设计研究已经日趋成熟,逐渐形成了以“基于问题的学习”和“协作学习”为代表的一些固定教学模式,这些教学实践都可以为教师在不同的情景下的教学提供了多种选择。
6.网络环境下的教学设计研究
随着 Internet 的广泛使用,尤其是微课、慕课等数字化教育资源的突起,远程教育、数字化学习、在线学习越来越受到人们的重视,由于网络环境下的学习者活性较大,年龄、学历、职业分布较广,如何顾及所有学生的具体需要,网络化环境下的教学设计、探索具体的设计策略就显得较为重要。
7.多(超)媒体支持下的课堂教学优化研究
教学设计的发展与媒体技术密切相关,教学的最终目标是促进学习者认知、情感以及态度等方面发生变化,而多媒体将文本、图形、图像、声音、动画、视频等多种信息集合在一起,教学设计将多媒体与教学目标创造性、艺术性结合在一起,通过多媒体的交互性和对刺激呈现的富任务环境,为教学服务,并最终优化课堂教学。
四、热点作者
下表是十位热点作者十年间的研究结果统计表,可以看出每位作者研究跨度有所不同,但均有其学术高峰期。
五、国际教学设计研究热点的借鉴性分析
1.从过去十年国际教学设计的研究热点主题来看,研究热点主题的多领域化逐渐成为发展趋势,教学设计与医学领域的相结合也逐渐成为热点之一;从热点作者的学科背景来看,十位作者中有七位心理学的学科背景,两位医学背景,一位计算机背景;从研究的热点区域来看,虽然美国在科研数量上仍然“独大”,但荷兰、德国、澳大利亚的逐渐成为“后起之秀”,来自于这些国家的作者和机构的科研成果在世界范围内也更加受到关注和认可。因此我国学者在进行教学设计的相关研究时,有必要再次将研究视野拓宽,改变原有单一的研究视野,多关注医学、计算机领域这些教学设计的新增长点,为学科发展奠定坚实的基础。
2.医学与教学设计结合的论文《Internet-based learning in the health professions - A meta-analysis》,其单篇引用频次达到 313 次,在所有高频词期刊中的引用率最高,该文采用历史研究法收集1990至2007年间Web of science、多伦多大学研究基地等医学数据库中收录的有关训练护士、牙医、药剂师、医师等卫生保健人员的数据资料,之后对相关数据进行筛选,采用元分析方式对所有数据进行再次分析,深化了以往的研究结论,丰富了教学设计研究的方法思路,这种研究模式也为国内学者今后的研究提供了借鉴。
教学设计的模式概述
教学设计的一般模式

图1-1教学设计模式的基本构成要素

图1-2教学设计的一般模式
代表性的教学设计模式
1.狄克—柯瑞模型
图1-3狄克—柯瑞模型
2.史密斯—雷根模型
主要特点:
(1)把“学习者特征分析”和“学习任务分析”合并为“教学分析”模块,并对这一模块补充了“学习环境分析”;
(2)该模型中明确指出应设计三类教学策略,即教学组织策略、教学内容传递策略和教学资源管理策略;
(3)以前的教学设计模型并未把教学的“修改”放在评价模块中,这是不合理的,因为修改必须以评价所得到的反馈为依据。

图1-4史密斯—雷根模型
总结
1.学习需要的含义
在教学设计中,学习需要是一个特定的概念,是指学习者学习方面的当前状况与被期望达到的状况之间的距离,或者说是学习者已经具备的水平与期望学习者达到的水平之间的差距,如图1所示。
图1 学习需要的概念
期望达到的状况或应该达到的状况是学习者应当具备的能力、素质。能力是指人才具有应付现实社会的职业、社会生产活动、科学研究活动、社会生活中需要的知识、智力技能、动作技能及相应的态度和情感;素质是指人才具备适应社会发展的学习技能、知识组织技能、认知策略及相应的态度、情感和价值观念。对于学校教育来说,这种期望体现在教学大纲中。目前的状况是指学习者群体在能力、素质方面已达到的水平。
差距指出了学习者在能力、素质方面的不足,指出了教学中实际存在和要解决的问题,这正是经过教育或培训可以解决的学习需要。可以说没有差距就没有需要,差距正是教学中要解决的问题。例如,某一教育机构希望自己学生中的95%以80分以上的成绩通过功能性识字标准测验,而目前的记录表明只有81%的学生通过了考试,这样就有了14%的学生还没有达标的差距,指出了对学生集体而言的学习需要,也正是教学中要解决的问题。
2.学习需要分析的含义
学习需要分析是教学设计前端分析中的一个重要组成部分,是系统思想运用于教学设计实践的结果。学习需要分析是一个系统化的调查研究过程,这个过程的目的就是要揭示学习需要从而发现问题,通过分析问题产生的原因确定问题的性质,论证解决该问题的可能性。其核心是发现问题,而不是寻求解决问题的办法,具体包括三方面的工作:
一是通过调查研究,分析教学中是否存在要解决的问题。例如,在学校教学中,学生成绩达不到教学大纲的要求;在职业教育中,由于企业设备更新,对操作工人及技术人员提出了新岗位技能的要求等问题。
二是分析存在问题的性质,以判断教学设计是否是解决这个问题的合适途径。出现在教学或培训中的问题的原因往往是多方面的,如学生成绩未达标可能是由于学生人数太多而导致教学质量的下降,也可能是由于学生本人缺乏学习的动机或教学管理混乱等原因造成的。
三是分析现有的资源及约束条件,以论证解决该问题的可能性。
总之,学习需要分析是教学设计过程的基础,有助于理顺问题与方法、目的与手段的关系。
3.学习需要和学习需要分析的关系
学习需要是指学生目前的学习状况与期望他们达到的学习状况之间的差距。要找到学习需要,就必须分别确定期望学生达到的学习状况和他们目前的学习状况,这个分析过程就是学习需要分析。
4.学习需要分析的步骤
学习需要分析可以分为三个步骤:首先,把期望值的调查结果经过归纳整理,用学生的行为术语表述出来,形成一个具体的指标体系。其次,根据这个指标体系进行现状调查,再把这项调查的结果也用学生的行为术语描述出来。最后,把两种行为术语所描述的结果加以分析比较,找出其中的差距,就得到了学习需要,同时也明确了总的教学目标。要注意,总的教学目标也需要用学生的行为术语描述出来。
在具体的设计项目中,学习需要分析的步骤如下:
做出教学设计的决定
做出这一决定是出于感觉到教学中有问题需要解决,或者提出了新的教学要求。例如,新课程改革的全面推进,信息技术教育的全面普及,需要大量数字化教材,这类教材如何设计与开发,就成了新形势下教学设计的重要任务。
教学问题症状需要甄别
尽管感觉到了问题但对症状是什么尚不清楚,因此要求做学习需要分析。例如,用人单位对毕业生有很多不满意的地方,但是究竟毕业生有哪些地方不符合需要并不清楚;又如某一新的行业究竟需要多少数量和什么样规格的人才?
确定问题解决后适用的范围
例如,如果只限于小学教师应用信息技术的能力,这样做学习需要分析的调查就可限定在一定范围内,从而为培训小学教师应用信息技术的教学活动的设计确定了依据。
鉴别可使用的工具和操作程序
鉴别可以使用的学习需要分析的工具和操作程序,并选择确定最佳方案,而且做好工具的准备及动员社会、教育者、学习者等各方人员的合作与参与。
确定期望的状况
主要是指期望学习者达到的状况,要注意用可测量的行为术语来描述。例如,教学大纲是对学生学习某门课程要达到的目标的集中体现,可作为确定期望状况的参考依据。
协调以形成统一的期望
协调所有合作者之间存在的差异,形成对学习者较为统一的期望。对学习的期望,不同的人有不同的价值观念,以及每个人对教育的认识、对事物的看法均会产生对学习期望的差异。因此必须予以协调,否则将影响整个分析工作的顺利进行。
确定现状
主要是指学习者能力素质的现状,也应注意学习者的体力和发展特征及发生变化的来龙去脉,也要用可测量的行为术语来陈述,确定现状的一个有效办法是把前面已得出的期望具体化,形成具体可用的调查指标体系,并编制成调查表进行调查分析。同时也要善于捕获调查表以外的有用信息。
论证解决问题的必要性
对得出的差距即问题产生的原因及性质进行分析,论证解决问题的必要性。
分析资源和约束条件
即确定当前教学设计具备的可行性与问题及困难,明确这些困难可以解决的程度。
阐明总的教学目标
清晰地阐明已定课题的总的教学目标,使所有参与者都能明确教学目标,在总的教学目标指导下进行教学设计。
总结
学习需要是指学习者的差距与需要,而不是教师的差距和需要,更不是对教学过程、手段的具体需要。学习需要分析要避免从“感觉”入手,获取的数据必须真实、全面可靠。学习需要分析是一个永无止境的过程,所以在实践中要经常对学习需要的有效性提出疑问和做出检验,及时调整和确定新的学习需要。
1.学习内容分析的含义
学习内容是指为了实现终点能力,要求学习者系统学习的知识、技能和行为经验的总和。分析学习内容的工作以前面的学习需要为基础,旨在阐明学习者满足学习需要所需的知识、 技能、行为经验,规定学习者需要学习内容的深度和广度。
2.学习内容分析的步骤
学习内容分析是有一定的步骤的,按照这些步骤可以保证教学设计者完成具体的学习内容分析,这些步骤如下。
组织和选择单元
设计一门课程,必须考虑学习者必须学习哪些内容,对这个问题的考虑一般是从单元层次开始的。单元是一门课程的划分单位,不同的学科进行不同的单元划分,如语文课程的一个单元是一组体裁相同的课文。通过单元的选择可以确定一门课程的基本框架。
确定单元目标
单元目标是指通过学习本单元后学生所能获得的知识、技能、行为经验的总的要求。确定了单元目标,课程体系就开始了具体化过程。
确定学习任务
学习任务是学习的具体内容,在确定的单元内进行学习任务分析有效地保证了单元目标的完成。确定了明确的学习任务之后,还要对学习任务进行分类。如许多教师习惯上把学习内容分成认知、情感、动作技能三大领域。
分析学习任务
对列出的学习任务进行更加详细的分析,对不同的任务选择不同的任务分析方法。如确定学习内容的层次、难易程度、需要显现的方式等。
评价
对上面的所有分析过程进行评价,找出不足,删除与学习需要无关的内容,增补不足的内容。
3.学习内容分析的基本方法
学习内容分析的基本方法包括归类分析法、图解分析法、层级分析法和信息加工分析法。
归类分析法
归类分析法主要是对相关信息进行分类的方法,旨在鉴别为实现教学目标而需要学习的知识点。例如,人体外表各部位的名称可由上向下按头、颈、躯干、上肢、下肢等分类。确定分类方法后,或用图示、或列提纲,把实现教学目标所需要学习的知识归纳成若干方面,从而确定学习内容的范围。
图解分析法
图解分析法是一种用直观形式揭示学习内容各要素及其相互联系的分析方法,用于对认知类学习内容的分析。图解分析的结果是一种简明扼要地从内容和逻辑上高度概括的一套图表或符号。例如在历史教学中,可以用几条带箭头的线段及简单的数字来剖析一次著名战役的全过程,其事由、时间、地点、参战各方人数、结果等都用图解来表示。这种方法的优点是分析者容易觉察学习内容的残缺或多余部分及相互联系中的割裂现象。
层级分析法
层级分析法是用来揭示为了实现教学目标所要掌握的从属技能的分析方法。这是一个逆向分析的过程,即从已确定的教学目标开始分析,要求学习者获得教学目标规定的能力,他们必须具有哪些次一级的从属能力;要培养这些次一级的从属能力,又需具备哪些更次一级的从属能力。
信息加工分析法
信息加工分析法由加涅提出,是将教学目标的心理操作过程揭示出来的一种内容分析方法。这种方法的特点是能够清楚地揭示达到终点目标所需的心理操作过程或者步骤。这种心理操作过程及其所涉及的能力构成了学习内容。
4.学习内容分析举例介绍
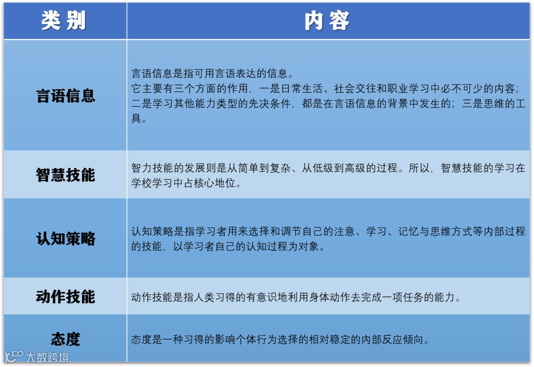
加涅根据学生的学习结果提出了以下的学习分类,包括言语信息的学习、智慧技能的学习、认知策略的学习、动作技能的学习、态度的学习。接下来会以加涅的学习分类为基础,对各类学习内容分析进行具体的介绍。
言语信息的学习
对言语信息学习内容的分析,一般可采用归类分析和图解分析两种方法。言语信息分析中的图解分析法揭示了实现教学目标所需学习的知识点,通过归类分析法获得了有关信息的最佳分类。学习者获得言语信息后,通常是以一定组织形式储存的,所以,通过内容分析对信息进行分类,加以系统组织,有利于学习者记忆。信息加工分析方法也可帮助分析言语信息的学习内容。
智慧技能的学习
加涅关于智慧技能的层级学说为分析智慧技能学习内容提供了具体的方法。各类智慧技能的复杂程度不同,从较简单的辨别、具体概念、定义概念、规则使用到高级规则的运用,它们是相互依存的。掌握好较简单的智力技能是学习复杂的智力技能的先决条件。各类智力技能的层级关系如图所示。

认知策略的学习
认知策略与具体的学科内容无关,但它的培养却以具体学科内容的学习为基础,也就是说,认知策略这些心理操作必须有某事作为工作对象,它们不能在真空中得到练习。例如,培养写有关教学设计论文的认知策略,需要回忆大量已学的教学知识,学习者无法脱离具体 的学科内容去凭空练习撰写具有独创性论文的认知策略。系统的研究表明,单独地对一般的认知策略进行训练,即形式训练的观点是不能成立的。认知策略的学习必须与教材内容相结合,与解决问题的技能的学习相结合。
动作技能的学习
动作技能也称运动技能,是一种习得能力,以此为基础的行为结果表现为身体运动的迅速、精确、力量或连贯等方面、如演奏、绘图、实验操作、游泳等。在学生的学习中,认知学习对动作技能的学习有重要作用。在动作技能的学习中,知觉因素和协调能力具有重要的作用。依据动作技能的这些特点,对动作技能学习内容的分析,不仅要分析教学目标所要求掌握的各项从属动作技能,还要揭示它们之间的联系,列出学习这些动作技能所需掌握的相应的知识,包括某种技能的性质、功用、动作的难度、要领、注意事项及进程等。
态度的学习
态度是对于事情的看法和采取的行动,作为一种学习结果,在心理学中被定义为习得的、影响个人对某一对象做出行为选择的有组织的内部准备状态。某一对象包括事物、人和活动。当教学目标是使学习者形成先前未有的态度、或改变现存的积极的或消极的态度,这意味着 我们要求学习者进行态度的学习。从学习内容分析的角度来看,要研究的是为了达到使学习者形成或改变一定态度的教学 目标,学习者应学习什么。心理学研究认为态度包括认知成分、情感成分和行为倾向成分。据此,在目前的教学设计实践中,一般从两方面分析态度的学习内容。
(1)当学习者形成或改变态度后,应能做什么?
(2)为什么要培养这种态度?
对第一个问题的考虑,实质是智慧技能或动作技能学习内容的分析。第二个问题则要求学生了解培养某特定态度的意义。显然,这与言语信息的学习有关。
总结
由于学习需要的范围、大小不同,学习内容分析就有了不同的层次。这里主要介绍学校领域微观层次的教学设计的学习内容分析。此外,学习内容分析处于教学设计一般模式图的前端,学习内容分析是整个教学设计必不可少的内容。
参考文献:陈晓慧.教学设计[M].北京:电子工业出版社,2009:83-95.
1.学习风格分析
学习风格的概念
我国有学者对学习风格做出如下界定:
学习风格是学习者持续一贯的带有个性特征的学习方式,是学习策略和学习倾向的总和。
学习策略是指学习者为完成学习任务或实现学习目标而采取的一系列步骤,其中某一特定步骤称为学习方法。而每一个体在学习过程中会表现出不同的学习倾向,包括学习情绪、态度、动机、坚持性,以及对学习环境、学习内容等方面的偏爱。有些学习策略和学习倾向可随学习环境、学习内容的变化而变化,而有些则表现出持续一贯性。我们认为那些持续一贯地表现出来的学习策略和学习倾向,构成了学习者通常所采用的学习方式,即学习风格。
学习风格的分类
(1)考泊(Kolb)根据学习风格的知觉和加工动力特征,将学习风格划分为善于想象的、善于吸收的、善于逻辑推理的、善于调和的。
(2)劳特斯(Lotas)根据心理的类型,将学习风格划分为情感Ⅰ、认知Ⅱ、认知Ⅰ、情感Ⅱ四种类型。
(3)费舍(Fischer etc)等人把学习风格划分为情感的(两种类型)、增量的、感知通才——专才的、直觉的。
(4)麦卡锡(McCarthy)的理论是综合了前面的研究者关于学习风格的分类方法,形成了一种新的学习风格划分方式。麦卡锡认为学习风格可分为创新的、分析的、常识的和动力的四种类型。
(5)格莱高克(Cregorc)为了测定学习者的学习风格,设计了一种自我报告的工具。在这个测定中,把学习风格划分为具体的序列、抽象的序列、抽象随意、具体随意。
(6)托兰斯(Torrance)是根据左右半脑思考知识的方式不同对学习者的学习风格进行分类的。
学习风格的构成要素
(一)认知风格
认知是个体获取并加工外在信息的主要途径。认知风格表现为个人对外界信息刺激的感知、注意、思维、记忆和解决问题的一贯方式。它也是学习风格在心理层面上的核心内容。
(1)知觉风格:分为场独立型与场依存型
(2)记忆风格:趋异与趋同是记忆的两种方式
(3)思维风格:分析与综合,发散与集中
(4)解决问题风格:沉思型与冲动型
(二)成就动机
成就动机是一个人力求获得成就的倾向,对人的学习、工作起着定向和推动作用。成就动机在每个学习者身上表现出不同的结构、倾向和水平,从而使他们的学习行为表现出不同的动力色彩。奥苏伯尔等人通过研究,将成就动机的结构分为三个部分:认知内驱力、自我提高内驱力和附属内驱力。这三部分在成就动机结构中所占的比重,受年龄、性别、人格特征及成长环境和经历等因素的影响,从而反映出学习者的学习倾向和特征,构成学习风格的一个重要方面。
(三)内外控制点
(四)焦虑水平
所谓焦虑,在心理学上是指某种实际的类似担忧的反应,或者是对当前或预计对自尊心有潜在威胁的任何情境具有的一种担忧的反应倾向。按焦虑的性质,可分为正常焦虑和过敏性焦虑。
(五)学习坚持性
学习坚持性是指学习者为完成学习任务而持续地克服困难的能力,通常以学习者每次学习活动所持续的时间长短为标志,这是学生学习风格的意志特征。
2.学习者起点能力的分析
1.学习者认知起点能力的分析
皮亚杰将人的认知发展分为四个阶段:感知运动阶段、前运算阶段、具体运算阶段、形式运算阶段。
判断学习者认知结构的两种主要方法
(1)概念图
所谓概念图就是一种认知结构的表现方式。知识可被看做是由各种概念和这些概念所形成的各种关系构成。由于每个人在感知事物及其规律时存在差异,所以所绘制的概念图也各不相同。教学过程就是使这个概念图不断完善的过程,教学者和学习者可以通过不断地构建寻求达成一致认知结构的机会。教学设计者或教学实施者根据学习者绘制出的概念图可以了解到学习者对概念及其关系的理解,也可以了解学习者的知识结构缺陷。
(2)卡片排列
卡片排列是另一种探查学习者的知识结构的方法,它的基本思想是让学生对写有各种概念的卡片进行分组排列,如果学习者将某些概念放在一起,这就意味着这些概念在其知识结构中具有更密切的联系。
2.学习者技能起点能力的分析
在具体的课堂教学设计中,一般将学习者技能起点能力的分析分为对学习者先决能力的预估和对目标能力进行预估。
先决能力是指在先前学习所获取并为后续学习必备的行为能力,学生只有具备这些行为能力才足以面对新的教学活动。
目标能力是指学生已经部分掌握的教学目标中要求达成的能力,它决定某些学生是否可以省略某些教学内容。
3.学习者态度起点的分析
学习态度是指学习者对学习活动的基本看法及其在学习活动中的言行表现。
学习态度是由认知成分、情感成分和行为倾向持久系统三个部分组成的。认知成分是指学习者对学习活动的观念和信念;情感成分是指伴随学习态度的认知成分而产生的情绪或情感,被认为是学习态度的核心;行为倾向是指学习者对学习活动企图表现出来的学习行为意图,它构成了学习态度的准备状态。
研究证明,情感成分与行为倾向成分之间相关系数较高,而认知成分与另外两种成分之间相关系数就比较低。
4.教学起点设计
“先行组织者”比较适用以下两种情况:
一是新旧知识之间的可辨别性不是很强,学生学习新知识时容易产生新旧知识意义上的混淆时,那么教师在教学开始时就应该先给学生呈现一种能对新旧知识一同比较的材料,以提高新旧知识的可辨别性,保证新知识学习的顺利进行;
二是学生原有认知结构中缺乏适当的上位概念可以来同化新知识时,那么教师应该先为学生设计呈现一个包容概括水平高于要学习的新材料的先行组织者,让学生先学习这一组织者,以便获得一个可以同化新知识的认知框架,使新的学习任务得以完成。
3.学习者一般特征的分析
学习者一般特征是指对学习者学习有关学科内容产生影响的心理的和社会的特点,它们与具体学科内容虽无直接联系,但影响教学设计者对学习内容的选择和组织,影响教学方法、教学媒体和教学组织形式的选择和运用,是教学设计工作中的重要一环。
一、小学生智能和情感发展的一般特征
小学生的思维具备初步逻辑的或言语的思维特点,这种思维具有明显的从具体形象思维到抽象逻辑思维的过渡性。低年级学生思维具有明显的形象性,同时也具有抽象概括的成分,二者相互关系随着年级高低和不同性质智力活动而变化。到小学高年级时,学生逐步学会区别概念中本质和非本质的属性、主要和次要的属性,学会掌握初步的科学定义,学会独立进行逻辑论证。但是这些都离不开直接和感性的经验。
因此,在小学生教学中要注意引导学生思维从以具体事物表象为主要形式逐步过渡到以言语概念的逻辑思维为主要形式,而且对小学生来说,逻辑思维在很大程度上,仍然是直接与感性经验相联系,带有很大成分的具体形象性。但也要注意到不同的学习对象、不同的学科,上述的一般发展趋势也常表现出很大的不一致性。要关心思维由具体形象到抽象逻辑过渡的“关键年龄”,一般认为出现在四年级前后(约 10~11 岁),若教育条件适当,也可能提前到三年级。
小学生在情感方面的自居作用、模范趋向和自我意识有较快的发展,学习动机多倾向于兴趣型,情绪发展的主要矛盾是勤奋与自卑的矛盾,意志比较薄弱、抗诱惑能力差,需要更多外控性的激发、辅助和教导。
二、中学生智能和情感发展的一般特征
在中学阶段,学生思维能力迅速得到发展,他们的逻辑思维处于优势地位,表现出以下五个方面的特征:
①通过假设进行思维。能按照提出问题、明确问题、提出假设、检验假设的途径,经过一系列抽象逻辑过程来实现解决问题的目的。
②思维的预计性。在复杂的活动前事先采取诸如打算、计谋、计划、制定方案和策略等预计因素。
③思维的形式化。中学生思维成分中形式运算思维已逐步占了优势。
④思维活动中,自我意识或监控能力明显增强。中学生能反省和自我调节思维活动的进程,使思路更加清晰、判断更为正确。
⑤思维能跳出旧框。中学生的创造性思维发展迅速,追求新颖、独特的因素,追求个性色彩和系统性、结构性。初中生抽象逻辑思维虽占优势,但很大程度上还属经验型,需要感性经验的直接支持。而且,他们能够用理论作指导来分析、综合各种事实材料从而不断扩大自己的知识领域。他们还能掌握一般到特殊的演绎过程和特殊到一般的归纳过程。从经验型水平向理论型水平转化是从初二年级开始的,这是一个关键年龄,到高二思维则趋向定型、成熟。和小学生一样,中学生的智力与能力发展也存在着不一致性。
在情感方面初中阶段和高中阶段有不同的特征。初中学生自我意识逐渐明确;他们富于激情,感情丰富,爱冲动,爱幻想;他们开始重视社会道德规范,但对人和事的评价比较简单和片面;他们在对知、情、意的自我调控中,意志行为日益增多,抗诱惑能力日益增强,但高层调控仍不稳定。高中阶段,独立性、自主性日益增强,成为情感发展的主要特征;学生的意志行为越来越多,他们追求真理、正义、善良和美好的东西;高层自我调控在行为控制中占主导地位,即一切外控因素只有内化为自我控制时才能发挥其作用;另外从初中到高中学习动机也由兴趣型逐渐转向于信念型。
三、大学生智能和情感发展的一般特征
大学生在智能发展上呈现出进一步成熟的一系列特征。他们的思维有了更高的抽象性和理论性,并由抽象逻辑思维逐渐向辩证逻辑思维发展;他们观察事物的目的性和系统性进一步增强,并能掌握事物本质属性的细节特征;思维的组织性、深刻性和批判性有了进一步的发展,独立性更为加强;注意更为稳定,集中注意的范围也进一步扩大。
大学生在情感方面已有更明确的价值观念,社会参与意识很强,深信自己的力量能加速社会的进步与发展;学习动机倾向于信念型;自我调控也已建立在日趋稳定的人格基础上。
四、成人学习者的一般特征
一般认为,成人学习者有如下特点。
(1)学习目的明确
(2)实践经验丰富
(3)自学能力较强
(4)参与教学决策
(5)注重教学效率
总结
在实际的教学设计工作中,以上几个方面的分析往往是结合在一起的,作为教学设计的基本要素之一,学习者分析是保证教学具有特定针对性和有效性的重要环节。
作者|潺潺
参考文献:陈晓慧.教学设计[M].北京:电子工业出版社,2009:99-114
一、教学目标的概念
二、确定教学目标的类型
(一)布鲁姆的分类
表1 布鲁姆等人对三个领域中不同学习水平的描述
(二)加涅的分类
表2 加涅学习结果分类系统

三、教学目标的陈述
(一)三因素法
表3 马杰的目标结构理论
(二)四因素法(ABCD模式)
四、教学目标的编写
(一)教学目标系统
(二)教学目标的编写方法
总结
思考
尝试通过以上内容,思考以下实例
【实例1】根据参考手册,学生能用正确的格式书写求职信函,无语法和拼音错误。
分析以上实例,请问哪些内容构成四因素法。
【实例2】新课程教学目标的编写,提倡知识与技能目标、过程与方法目标、情感、态度与价值观目标三种维度的有机融合,以初中物理课程中电功率实验为例,请编写本节课的教学目标。
1.教学策略的分类
按教学策略的形成分类
(一)生成性教学策略
所谓生成性策略,即“鼓励或允许学生通过生成教育目标、内容的组织、细化、排列和强调、理解的检验,以及向其他方面的迁移,从教学中建构他们自己特有的意义”。
(二)替代性教学策略
相对生成性策略,教学的替代性策略(supplantivestrategies)“倾向于通过提供全部的或部分的教育目标、教学内容的组织、细化、排序和强调、理解和检验,以及迁移的建议,较多地代为学生加工信息”。
(三)指导性教学策略
前两种教学策略适合于不同的学生,在具体的教学情境中,应该根据教学目标的要求有所侧重,而指导性教学策略则是一个偏于“中性”的、适用范围较广的教学策略。
教学步骤如下:
(1)导入阶段
(2)主体阶段
(3)结尾阶段
(4)评价阶段
按获得的学习结果的类别分类
心理学家加涅把学习结果分为言语信息、智力技能、认知策略、动作技能和态度五种类型。所以教学策略也可以根据学习结果的类别分为以下五类。
(一)言语信息的教学策略
首先提供先行组织者,用逻辑的顺序、或根据有意义的上下文组织言语信息,然后用概念图、记忆术等方式讲授新课。
(二)智力技能的教学策略
1.教学概念的具体教学策略
教学概念的具体教学策略包括引起学习兴趣,提高学习动机;确定教学目的;预习课文;回忆原有知识;加工信息和实例;集中注意;练习;评价反馈;运用学习策略;总结和复习;迁移知识;再激发和结束;评估作业;评估反馈和寻求补救等策略。
注意:要用准确的语言,揭示概念本质;突出关键特征,并控制无关特征;正例和反例的交叉利用;运用变式和比较;具体运用概念;规则学习的设计。
2.教学规则的具体教学策略
教学规则包括关系规则和程序规则。关系规则是指描绘两个或多个概念之间的关系,如“如果——那么”、“原因——结果”;程序规则是指为了达到某个特定目标而产生的一系列步骤,如求平均数。
教学规则的具体教学策略包括:引起注意;确定教学目的;提高兴趣和动机;预习;回忆已有的相关知识;加工信息和实例;集中注意;运用学习策略;练习;评价反馈;总结和复习;迁移知识;再激发和结束;评估作业;评价反馈和寻求补救。
(三)认知策略的教学策略
认知策略是指学生用来监控自己的认知过程的那些技能。加涅认为有两种基本的认知策略,即学习的认知策略和思考的认知策略。学习的认知策略是一种集中注意、组织信息、细化内容、熟悉使用和检索知识的智慧策略;思考的认知策略是一种导致发现、发明或创造的理智技能。
认知策略教学的基本方法有:①发现和引导发现;②观察用图像或文字提供虚拟的符号模型等;③指导的参与;④课本和课堂中的策略教学;⑤直接解释;⑥配对教学;⑦自学的训练。
(四)动作技能的教学策略
动作技能也是一种需要通过获得的能力,表现在迅速、精确、流畅和娴熟的身体运动之中。它实际上有两个成分,一是描述如何进行动作的规则;二是因练习和反馈而逐渐变得精确和连贯的实际肌肉运动。
动作技能的教学策略包括:吸引注意和确立目的;激发兴趣和动机;预习技能;回忆原有的相关动作;加工信息;集中注意;运用学习策略;练习;反馈;评估和总结;迁移和再激发动机。
(五)态度的教学策略
态度的教学策略的具体实施过程的步骤包括:由榜样任务演示某种行为;让学生练习这种行为;对学生的行为提供反馈等。
2.教学活动程序
教学程序即某个教学策略所展开的步骤序列,它是教学策略的骨肉。教师要明确执行此策略时先做什么,后做什么,再做什么,这就涉及程序的问题。
教学活动设计:
1.引起注意;2.告诉学习者学习目标;3.刺激对先前学习的记忆;4.呈示刺激材料;5.提供学习指导;6.诱引行为;7.提供反馈;8.评定行为;9.增强记忆与促进迁移。
我国常用的教学程序有传递—接受程序、引导—发现程序、示范—模仿程序、情境—陶冶程序等。
传递—接受程序:它的基本过程是:激发学习动机→复习旧课→讲授新课→巩固运用→检查。
引导—发现程序:它主要是根据杜威、布鲁纳等人先后倡导的问题→假设→推理→验证→结论的过程而提出的。
示范—模仿程序:它的基本过程是:定向→参与性练习→自主练习→迁移。
情境—陶冶程序:它主要适用于情感领域的教学目标,基本过程是:创设情境→参与各类活动→总结转化。
3.教学方法
教学方法是教师和学生为了达到教学目标,完成教学任务,由教学原则作为指导,借助一定的教学手段(工具、媒体或设备),而进行的师生相互作用的活动。
教学方法分类
教学方法的选择
(一)教学方法与教学目标、学科特点的关系
一般教学论或教育学著作对选择教学方法的标准问题均有过论述,认为应该根据教学目标、学生特征、学科特点、教师特点、教学环境、教学时间、教学技术条件等因素选择教学方法。
(二)教学方法的选择依据与选择程序
选择教学方法的依据主要有五个方面:一是依据教学的具体目的和任务(教学方法要服从和服务于教学目的和任务);二是依据教材内容的特点(要符合教学内容的特点);三是依据学生的实际情况(要符合学生的生理特征和心理特征,还要考虑学生所处的文化背景,并能促进其心身全面发展);四是依据教师本身的素养条件(要符合教师的实际情况,能扬长避短);五是依据各种教学方法的职能、适用范围和使用条件。
4.教学组织形式
集体授课
集体授课是目前学校教育中最通用的一般教学形式,其主要特征是教师通过自己的讲授(包括介绍、解释、演示、板书、表演等)把教学信息传递给一个班(一个组或几个班)的学生。教师可以单纯口头面授,也可以借助教学媒体(无线电广播、电视、电影、投影等)配合讲课。这种组织形式目前广泛应用于我国的大、中、小学校。
集体授课的使用要点
①这种教学组织形式适用于导入新课题的目标和要求、介绍或讲解相关知识等情况;②在正式授课之前,需要创设一定的学习情境,唤起学生的兴趣,使其头脑处于接受状态;③在授课过程中,要利用有关学习策略和动机原理来保持学生的注意力;④在授课过程中,教学内容的呈现既可以完全通过教师的讲解、表演来完成,也可以借助幻灯、电视、计算机等教学媒体来完成。
个别化学习(自学)
个别化学习是以学生自身独立学习为主的教学活动形式。当代学习理论认为学习主要是一种内部操作,必须由学生自己来完成。当学生按照自己的进度学习,积极主动地完成课题并体验到成功的快乐时,就能获得较好的学习效果。
个别化学习的使用要点
①针对学生已有的认知水平和能力存在差异,教师可以设置各种能力水平目标以适应不同的学生;②根据教学目标为学生提供相应的学习资源;③根据教学目标,把教学内容划分成包含较少知识点的独立步骤,并认真安排每个步骤的学习程序;④给学生的反馈要及时,必须让学生知道自己每一步的学习结果,获得成就感,并勉励自己继续学习,以达到教学目标的要求。
小组相互作用
现代教学理论越来越强调培养学生健全人格、促使学生个体社会化的重要性。而小组相互作用这种教学组织形式给予了教师和学生面对面密切接触和相互了解的机会,在完成其他教学目标的同时,还可以培养学生与人交往的能力,促进学生的全面发展。
小组相互作用的使用要点
①为了充分发挥小组内每个学生的作用,小组人数一般控制在 12 个人以内,理想人数视具体内容及活动方式而定;②要把握好小组活动的时机,以便发挥其应有的作用;③在整个活动中,教师始终都应该是活动的指导者和参与者,并要防止自己“讲”的过多;④小组活动应是多样化的,在活动(特别是讨论、个案研究等活动)结束后,一般都应做小结,针对疑难问题和有争论的问题,教师要阐明自己的看法。
5.教学媒体的选择和运用
以采集、传递、存储和加工教学信息为最终目的的工具和载体被称为教学媒体。
教学媒体的分类
1.根据表现教学内容的需要分类
视觉媒体:印刷品、图片、黑板……
听觉媒体:口头语言、录音机、广播……
视听觉媒体:电影、电视、计算机……
这种分类方法从教学内容出发,清楚地表明了教学媒体的信息表现能力与特点。根据这一分类的结果,教师可以有目的地选择教学媒体来展示教学内容。
2.根据适应教学组织形式的需要分类
课堂展示媒体:投影、录像、黑板……
个别化学习媒体:印刷品、录音带、多媒体课件……
小组教学媒体:图片、投影、白板……
远程教育媒体:广播电视、计算机网络……
选择教学媒体的依据
①根据教学目标;②根据教学内容;③根据学生的需要和水平;④根据媒体的特性分类及功能进行选择。
选用教学媒体又必须考虑学习者的年龄特征。
①根据一定的教学条件;②根据教学媒体自身功能和特性、策略、目标、内容、对象等方面。
总之,教学媒体选择依据的基本思路是使用系统方法,对教学目标、学习内容、学生的需要和水平、一定的教学条件、教学媒体的特性和功能、经济性与适用性等各方面进行整体协调,选择恰当的、最优化的教学媒体。
媒体选择的模型
1.问题表
问题表是列出一系列相关的问题要求媒体选择者回答,通过对这些问题的逐一回答,来比较清楚地发现适用于一定教学目标(或一定教学情境)的媒体。
2.矩阵选择表
矩阵选择表是两维排列的,将教学媒体的种类作为一维,教学功能和其他考虑因素做另一维,进行列表,然后再用一种评价尺度反映两者之间的关系。
3.算法型
算法型是指通过模糊的数值计算决定媒体的取舍。基本思想是尽可能选择低价、高功能的教学媒体,计算公式为:媒体的选择=媒体的功能/需要付出的代价
4.流程图
流程图法的应用基于问题表模型,它将选择过程分解成一套按序排列的步骤,每一步骤都设有一个相应的并标有“是”与“否”的问题,在使用者选择回答“是”或“否”后,根据问题逻辑被引入不同的分支步骤,回答完最后一个问题就会至少有一种或一组媒体被确认为是最适用(于特定情景)的教学媒体。
6.教学策略选择与制定的依据和原则
教学策略选择与制定的依据
第一,依据教学目标与学习任务。
第二,依据教学内容。
第三,依据学生的实际情况。
第四,依据教学策略的适用范围和使用条件。
第五,依据教师本身的素养。
第六,依据教学条件和教学效率的要求。
教学策略的选择与制定原则
1.学习准备;2.学习动机;3.目标范例;4.内容组织和分块;5.适当指导;6.积极反应;7.重复练习;8.及时反馈;9.个别差异。
7.几种具体的教学策式
认知策略教学的基本方法
1.发现和引导发现
在策略教学的初级阶段,大多数学生通常是以发现的方法学习认知策略的。引导发现法涉及教学技术的运用,如教师通过提问技术,引导学生去发现一种具体的策略。
2.观察
这是源自班杜拉社会学习理论的一种演示认知策略运用的技术,根据普雷斯莱等人的观点,演示认知策略的传递系统可以包括:学生同伴之间的协同运用认知策略、教师的示范、用图像或文字提供虚拟的符号模型等。
3.指导的参与
教师主要通过在日常的教学活动中运用策略程序来指导学生。当遇到学习任务时,学生和教师一起鉴别该任务的特点,选择完成学习任务的策略,并明确有效运用这一策略的方法。这类活动一般不直接涉及有关认知策略的教学。
4.课本和课堂中的策略教学
这类策略被称为“预先包装好的(prepackaged)”关于教学的策略。普雷斯莱等人认为它的不足之处为:学生对体现在课本上或课程中的学习策略材料缺少应用方面的练习,并且往往不能把这类学习材料迁移到各种必须运用它们的情境中去。
5.直接解释
教师不仅告诉学生某些认知策略的程序,而且告诉学生在什么时候和什么地方应该运用这些策略。由教师指导的直接教学还包括具体实例、典型示范和练习等。这类方法被认为是课堂情境中最成功、最适用的教学认知策略的方法。
6.配对教学
这种教学是指学生与有经验的成人之间一对一的相互作用和互相学习,双方如同师徒关系。成人可通过多种方式向学生演示学习策略,使学生尽可能清楚地了解认知加工过程。这种方法也包含由学生通过向成人演示所习得的策略,做出模仿反馈,成人则对此提出建议和进行监督。
7.自学的训练
除了一般意义上的自学,这种方法还包括学生与教师之间的积极的相互作用,教师之间的相互作用,教师也能向学生示范认知策略的运用和提供反馈。但是,作为一种自学范畴的方法,其主要特点是鼓励学生进行个人的表述(private speech),这种表达起初可以是公开的,后来可以是隐蔽的。
教学认知策略的具体策略:
1.吸引学生注意,确立教学目的;2.提高学习兴趣,增强学习动机;3.预习策略;4.复习相关的原有知识;5.提供加工信息的例子;6.集中注意;7.运用学习策略;8.练习;9.反馈;10.评价作业;11.迁移策略。
问题解决教学的具体策略
关于问题解决的教学,在学校课堂环境中可以采取多种具体的方式方法,如范例式、发现式、实验式、讨论式等。其中以讨论式比较简单易行,它的实际做法如下。
1.讨论问题的提出
2.讨论活动的组织
总结
教学策略的选择是解决“如何教”的问题,恰当的教学策略能促进教学目标的实现。好的教学策略应是高效低耗,能够使学生在规定的时间内实现教学目标,并能使教师的教和学生的学都能愉快地进行。这就要求教师在教学策略的制定、选择与应用中要从教学活动的全过程入手和着眼,要兼顾教学目的、任务、内容,教学的状况和现有的教学资源,灵活机动地采取措施,保证教学的有效有序进行。
教学评价是教学设计的重要因素之一,教学设计包括对解决教学问题的预想方案进行评价和修正的内容,评价是修改和完善教学的基础。
一、教学评价的概念和意义
1
教学评价的概念
教学评价是指按照一定的教学目标,运用科学可行的标准和方法,对教学活动的过程及其结果进行测量和价值判断的过程。
教学评价的内容包括对教学目标指定情况的评价、教学设计中的教学策略是否正确地体现了相应的学习原理和教学原理、所设计的具体教学方案是否得到顺利实施。
1.教学目标标准评价
(1)是否清晰地反映了某类知识的特定领域和层次。
(2)是否在进行某一具体目标的学习中兼顾了其他领域或层次的教学目标要求。
(3)是否符合学生身心发展水平的要求,即难易、复杂程度与学生的认知风格,一般特性的关系。
(4)是否具备专门的学习内容(教材或活动)来支持教学目标的实现。
2.教学策略符合理性的评价标准
(1)符合教学内容的特点。
(2)符合学生的能力水平。
(3)体现教学特殊认识活动的规律。
3.教学设计方案有效性的评价标准
(1)考虑教学设计是否充分分析了学生的原有知识技能基础,教学实施步骤是否清晰、明确,使学生有能力参与相应的活动,同时又有一定的启发性,给学生提供了发展能力的空间。
(2)考虑所设计的教学方案应具有充分的针对性,即是否针对学生原有认知图示中的观念,思维定势,生活经验等与新知识之间的联系与矛盾,设置了有效的问题情境。所取得的认识成果是否揭示了新知识与学生原有认知图式的联系与区别。
(3)考察教学设计方案的可操作性。
2
教学评价的意义
(1)是在教学中落实教育方针体现教育目的的重要措施。
(2) 是推动教学改革的巨大动力。
(3)是加强教师队伍管理科学化的重要手段。
(4)有利于引导教师按照教学规律进行教学。
二、教学评价的依据和功能
1
教学评价的依据
教学评价的依据是指开展教学评价活动所根据的教育方针与教育目的、教学规律,教学对象的若干项目的总和。一般包括以下几个方面。
(1)依据教育方针与教育目的
(2)依据教学大纲
(3)依据学生的身心特点

