点击图片 即可查看课程详情
.........





















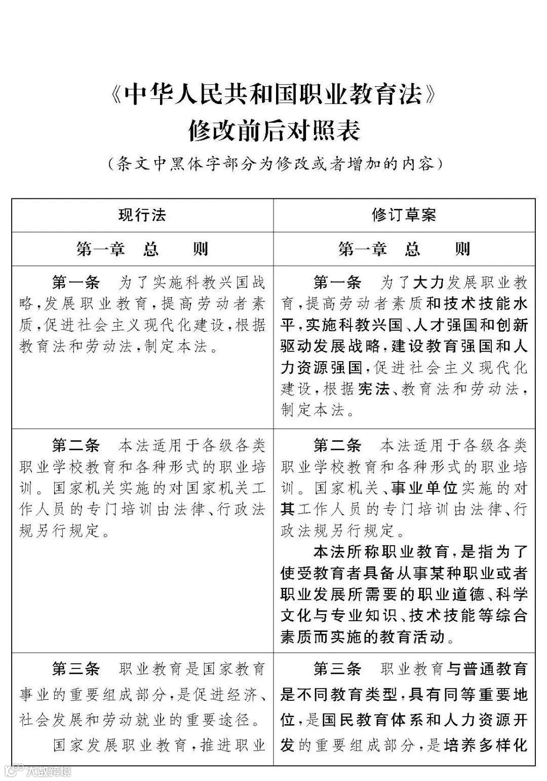
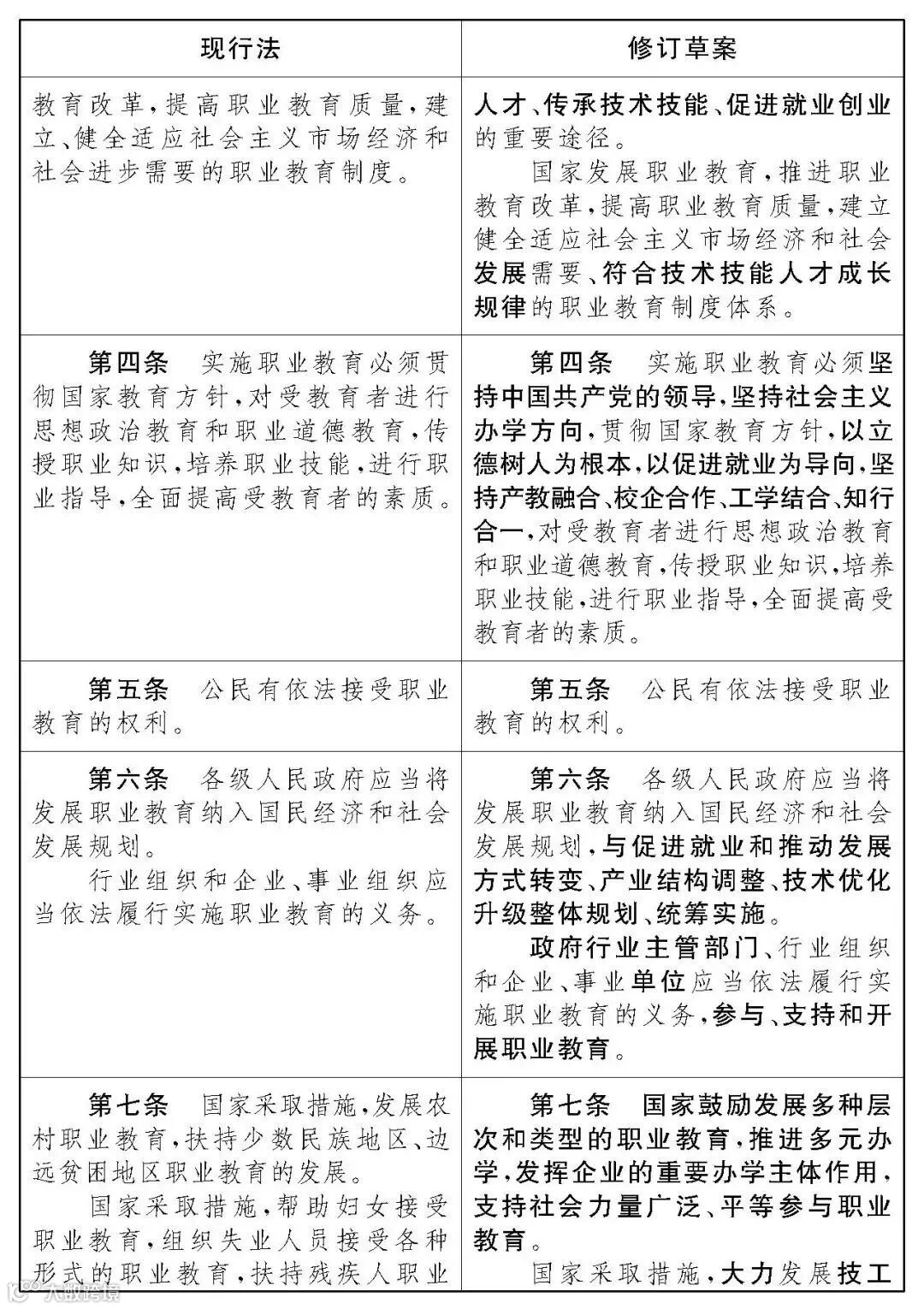
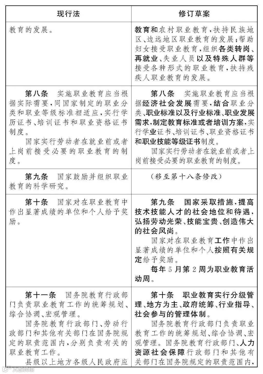
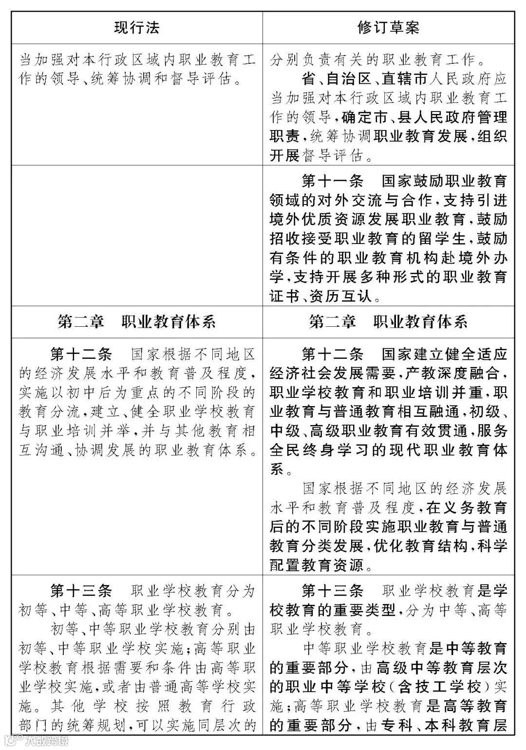
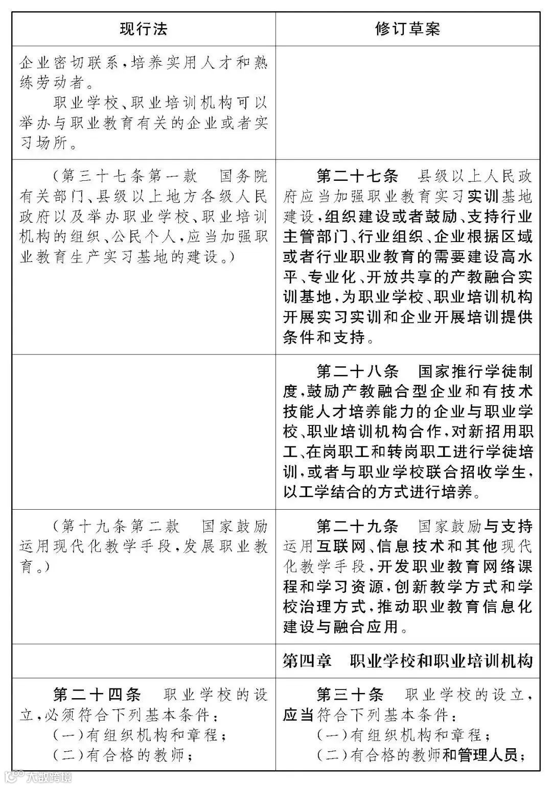
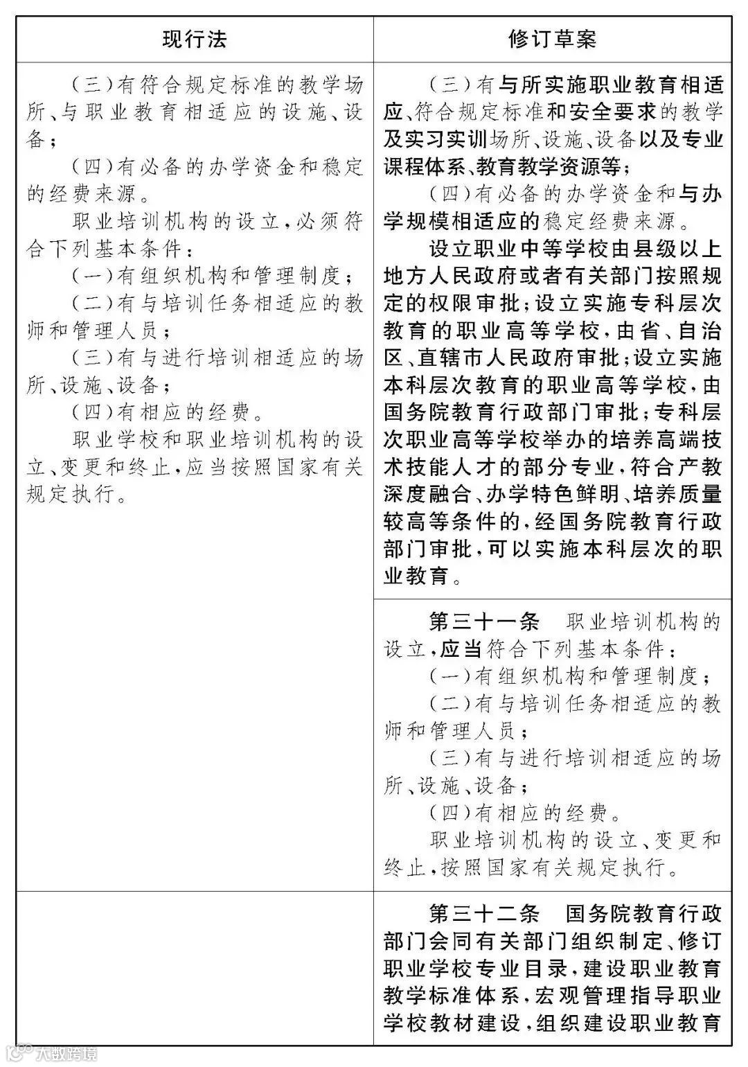
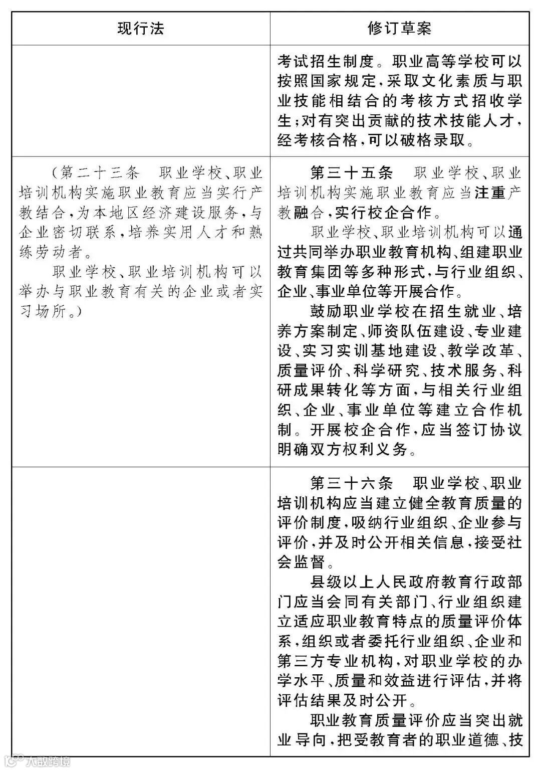
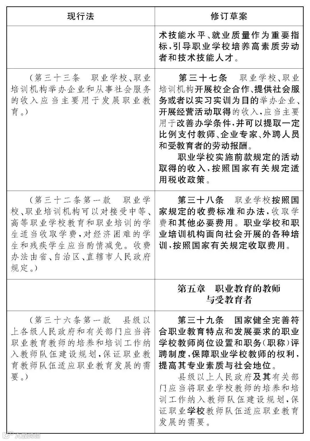
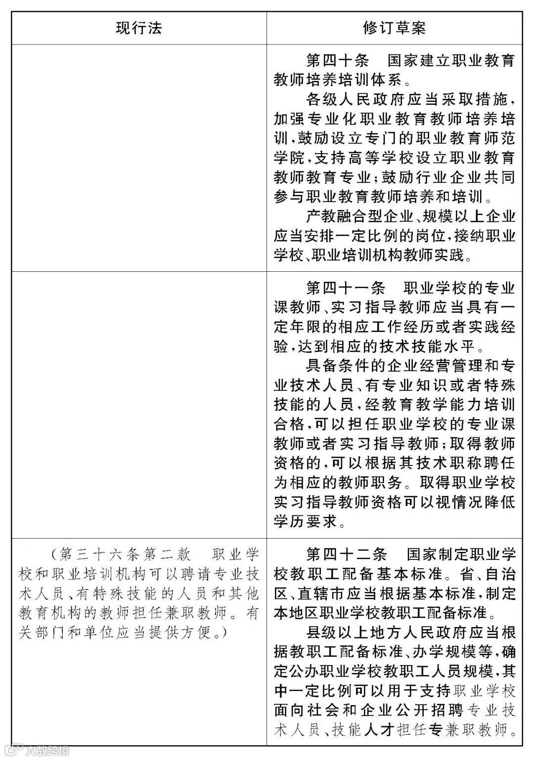
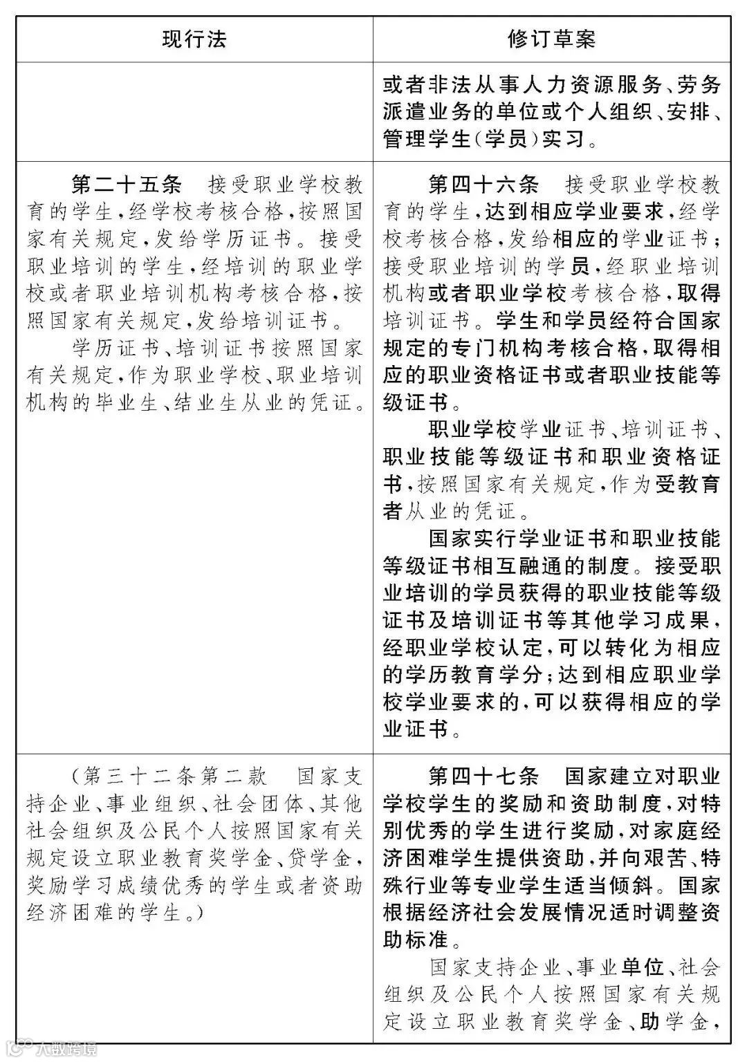
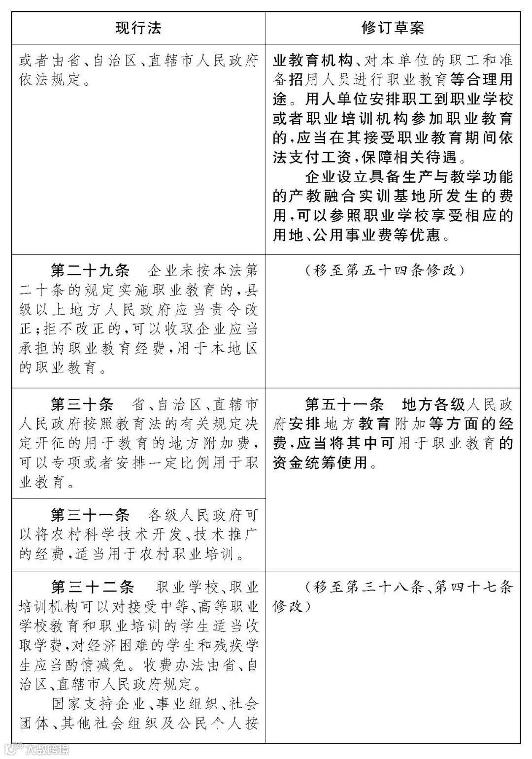
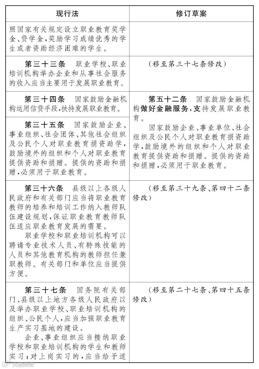
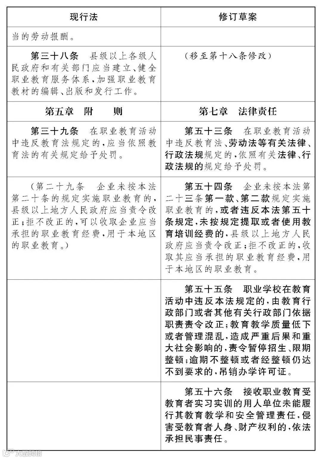
附《中华人民共和国职业教育法》原文:
中华人民共和国职业教育法
(1996年5月15日第八届全国人民代表大会常务委员会第十九次会议通过 2022年4月20日第十三届全国人民代表大会常务委员会第三十四次会议修订)
目 录
第一章 总 则
第二章 职业教育体系
第三章 职业教育的实施
第四章 职业学校和职业培训机构
第五章 职业教育的教师与受教育者
第六章 职业教育的保障
第七章 法律责任
第八章 附 则

免责声明:转载旨在分享,侵删
热 在线开放混合教材类
-
【PPT精选】上海交通大学:混合式教学案例集锦 -
PPT | 线上线下混合式教学实践(实训说课) -
一图读懂|混合式教学,你不得不知道的重点 -
第三届混合式教学设计创新大赛特等奖案例分享--C语言程序设计 -
混合式课堂的12条教学设计原则! -
混合式课程思政典型案例 -
《微生物学》混合式教学获奖案例


