点击图片 即可查看课程详情
温馨提示:本文篇幅较长,建议收藏以便后期查看。可根据关键词建议,进行项目计划书的修改。
“互联网+”大学生创新创业大赛是由教育部主办、目前中国最前沿、最重要的大学生创新创业大赛。旨在激发同学们的创造力,培养造就“大众创业、万众创新”的生力军。

经过前期长时间的准备,相信同学们对比赛都有了比较详尽的认识。那么,在此基础上,我们应该如何做才能力争上游呢?首先,一份规范且自带闪光点的项目计划书,必不可少!好的创意更需要好的展示,同时,审时度势的参赛项目,也能让你抢占先机!

(第六届中国国际“互联网+”大学生创新创业项目类型)
一年一度的“互联网+”大学生创新创业大赛,总体来说对于创业项目类型要求变化不大,但是我们也要结合实际出发,有所侧重。如何在成千上万的参赛项目中,历经大浪淘沙,依然光鲜夺目,是我们每一位参赛者需要考虑的。避免雷区,不落俗套是第一步。
两大俗:二手交易平台、校园社交平台;
互联网方向:平台性质,必死; 工具软件,半死;
三大忌:财务分析明显错误; 团队结构上来就有财务官、人事官、行政官;企业管理内容靠百度。
PPT制作:直接套模板;动画花里胡哨;
路演:恶俗空洞与项目无关;微电影;
对于参赛项目来说,我们始终要秉持着一种稳中求进的态度,不可标新立异,过分追求“创新”。一份好的项目计划书,一定是平衡好了项目各要素的要求之后再增加创新点和吸睛点。以下为大家整理了一份完整框架的项目计划书,具体内容可根据自己的实际情况进行调整。

参与大赛的项目计划书需要满足以上的编写要求及规范,特殊的参赛领域需要申报相关的证明材料。综上所述,接下来我们具体来了解下项目计划书的操作流程。



项目计划书结构主要是围绕着项目本身、发展战略、市场营销、财务分析及团队管理来开展。撰写的时候需要多站在评审、投资人的角度出发,不可泛泛而谈,顾客、市场、竞争、收入等分析应该确保数据的相对真实性。

最后我们还需要了解,每个环节下关注度较高的关键点。尽管参赛项目种类不尽相同,细分要求也比较多样,但是通过参考这些注意点,也能管中窥豹,为你的计划书润色并增加竞争力。
内容要点:项目或企业背景、项目描述(产品与服务)、市场分析(市场细分与产品定位)、行业竞争分析、管理团队和管理组织情况、财务分析、风险分析等。
1:切记不要太长,不宜超过3页。
2:切忌追求多而全,不能简单地理解为浓缩的章节摘要,而应该既能大概了解整体内容,又有吸引读者的亮点(电影预告片) ;突出创新能力、产品与服务为客户创造的新价值,项目的盈利能力。
3:文笔生动,风格要开门见山,以求一目了然,以便让阅读者能在最短的时间内了解你的企业项目。
4:虽然放在项目计划书最前面,但却不是最先完成的,而应该先完成其他所有部分之后,对整体内容深入理解、高度提炼成执行总结。
5:重点文字要标注突出。
内容要点:公司基本信息、价值观与战略规划、组织结构、历史经营状况、各项资源情况等。
1:简明扼要,尽量体现与项目紧密相关的信息,尽量控制在2页以内。
2:注意与后面内容的衔接,例如团队成员、技术创新能力等方面的重要内容介绍,在本部分可简洁描述,后面章节中再突出描述即可。
3:关于公司发展历程,需要列出关键发展期及公司是如何实现转折、跨越式发展的。
4:关于历史经营业绩,主要描述公司过去的经营业绩状况、所建立的营销基础。
5:关于公司的战略规划,要求尽可能突出公司未来可完成的里程碑(关键阶段)的信息(公司战略规划内容,也可以在后面再详细描述,即作为项目其它计划的统领性内容,并分阶段详细阐述)。
内容要点:项目基本性质、项目的历史及现状、产品或服务及其所创造的价值、市场前景、发展目标等。
1:快速了解项目的性质及其背景情况、项目的商业模式及其商业理念、创业者对项目的热情以及创业者获取成功的承诺与能力。
2:注意与摘要部分内容的衔接以及协调安排,避免过多的重复。
3:发展目标描述简明扼要,不要与战略规划内容重复。
内容要点:产品或服务的基本信息特征、优势及其独特的客户价值以及影响产品和服务的关键成功要素(获取成功的承诺与能力)。
1:主要是对项目计划中产品和服务内容及其创造的客户价值进行详细的阐述(一些技术含量高或者需要特别说明的产品和服务,可根据需要设立独立的章节进行描述)。
2:多使用图表展示,例如产品和服务介绍中,主要产品的分类、名称规格、型号、产量、价格等信息。
3:部分重要内容,尤其是体现产品和服务的关键成功要素,可以以附件形式体现,例如与产品和服务特色有关的质量管理体系、售后服务体系、成本控制体系等。
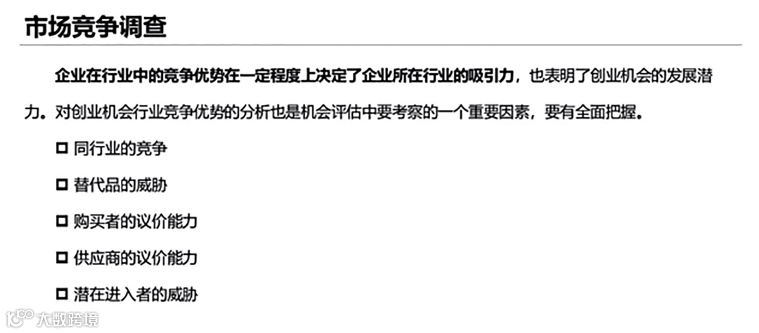
内容要点:1:行业分析:行业发展历史、现状与趋势、行业准入与政策环境分析、对产品利润及利润率影响较大的行业发展因素。2:市场分析:目标市场定位说明(细分市场定位)、细分市场现状及需求预测、选择该目标市场的理由。3:竞争分析:行业垄断性、主要竞争对手、竞争策略对比分析。4:SWOT分析:总结性的项目优势劣势机会、威胁分析及结论。





1:撰写该部分内容, 一定要做好充分的准备,具体包括三个方面:一是明确行业及市场分析的内容要点;二是掌握必备的行业及市场分析工具;三是搜集充分的数据与信息。
2:明确你的主要目的,即向读者表明在这个行业及其市场中该项目的商业机会如何,因此,应紧紧围绕这根主线来撰写相关内容。
3:多用数字、图表展示,例如行业发展相关数据、细分市场潜在客户量数据、竞争对手比较分析表等。
4:注意与“执行总结"、“项目背景" 中相关内容的协调,在前文中可能会涉及到行业及市场分析内容,但前文中主要是摘取行业及市场分析的主要结论及内容精华,本部分内容则是详细剖析了整个分析过程。
内容要点:公司愿景与使命、近期总体战略目标及规划。
1:要有远期及近期明确的发展方向及目标。例如远期日标,通常是指公司的愿景与使命;近期目标,通常是指近3-5年的财务目标或者业绩目标,关键包括销售额利润增长、产品创新、市场占有率、行业地位、品牌影响力、上市计划等。
2:注意内容的逻辑性,切忌随意罗列各类型的战略目标。例如,首先提出公司的愿景与使命,然后提出明确的阶段性财务目标(业绩目标),再阐述支撑愿景与使命。业绩目标的关键职能(能力)战略目标,例如研发、生产财务(资本市场)。营销品牌、企业文化、社会责任等方面战略目标,最后再提出具体的实施进度计划。
3:在战略规划描述中,应突出项目的关键成功要素,不一定非得按照各职能项目内容撰写,而且不同企业关键成功要素都不尽相同。例如:研发方面的技术创新、生产能力的保障,产品质量的保障,市场占有率的发展、营销渠道的拓展、组织能力的提升等。
4:特别说明:关于详细的财务计划、研发与生产计划、营销计划、经营管理计划(包括盈亏平衡点控制、组织机构管理、人才规划、知识产权管理、企业文化管理、生产质量管理、成本控制管理等),可以将其理解为实现公司战略目标的关键职能、战略规划及具体实施方案,因此,这几部分内容通常都是以“独立篇章”的形式出现在项目计划书中。
内容要点:目前研发能力及技术资源优势以及未来研发计划与管理;目前生产条件及生产能力优势以及未来生产制造计划与管理。
1:文中位置安排及内容篇幅控制的原则是:是否是项目成功的关键因素。
2:重点阐述研发实力以及拥有的生产条件及生产制造能力。
3:若研发成果较多,可以用表格形式将其与项目相关的突出成果进行陈列。
4:注意与文中“知识产权,专利发明”相关内容的协调,避免过多的重复。
5:注意与文中“经营管理计划”内容的协调,因为研发管理、生产管理有可能涉及的研发投入计划、生产计划、管理策略等内容,也可以列入“经营管理计划”范畴。
6:注意与文中“产品竞争优势”内容的协调,因为研发内容所强调的技术团队等优势,有可能是项目的核心竞争力,因此在文中应避免过多的重复,不过可以在本部分详细阐述其研发优势。
7:请选择影响项目成功的关键因素内容、突出项目的优势或者吸引读者的亮点内容,切忌面面俱到。
内容要点:营销目标、营销策略(产品、价格、渠道、促销策略)、客户服务、营销管理、公共关系等内容。
1:撰写之前有必要开展营销调研分析工作,例如细分市场分析与预测、消费者分析、竞争者分析、产品分析、价格分析、渠道分析、促销分析等。
2:根据目前所掌握的最精准、最客观、最新的信息资料来制定营销计划。
3:聚焦顾客。营销计划是如何满足顾客需求的,是如何为顾客创造价值的,你又是如何让顾客接受你的产品或者服务。
4:突出策略组合。详细阐述你的产品策略、价格策略、渠道策略与促销策略,并明确你的执行进度表。
5:注意与上文"市场与竞争分析”内容的衔接,例如营销策略,是基于行业与市场分析、竞争分析、SWOT分析而提出的。
内容要点:组织结构及公司治理、人力资源管理、企业文化管理、知识产权管理、研发与生产管理(略作说明)。
1:经营管理计划部分,应该突出描述其中那些支撑项目获取成功的关键因素,即影响为利益相关方创造经济价值回报的重要因素。
2:要与“公司概况”部分中的经营管理内容区分开来,公司概况中内容是指公司当前或者近期的状态,而这里所列相关经营管理内容,是指未来支撑商业计划所需要的管理团队、组织结构以及配套的人力资源制度、薪酬方案、股权激励机制等。
3:要与其它相关章节内容协调好,切忌过多重复。
内容要点:1:历史财务状况:公司过去的经营财务状况,并突出经营成果。2:财务预测:假设说明财务预测与分析(利润表、资产负债表、现金流量表分析、财务报表综合分析及结论,即关键财务指标实现情况)3:投资分析:投资效益评价(含投资净现值内含报酬率获利指数分析评价) 及主要结论。4:盈亏平衡点分析:项目在何时并且在什么销售水平条件下,才能达到盈亏平衡点。5:融资计划:融资需求、资本结构、投资回报、偿还计划、投资方监督与管理权限、投资者退出说明。




1:要求进行详细的结论性财务分析说明,包括假设的条件、损益预估、现金流预估、资产负债预测、盈亏平衡分析等方面内容,其中以损益预估为重点。同时,应该给出未来3-5年的财务数据预测,(可以用图表在附件中呈现)。
2:注意整个项目计划书中数据的一致性。例如战略目标与规划、营销计划中涉及的财务目标数据,应与财务计划中相关数据保持一致; 同时也要注意附件中,不同类别财务数据表格中相同项目数据的一致性。
内容要点:1:风险分析:资源风险、市场不确定性风险、研发风险、生产不确定性风险、 成本控制风险、竞争风险、政策风险、财务风险、管理风险、 破产风险等分析。2:机遇分析:项目面临的行业及市场发展机遇与良好前景;项目为投资者带来的财务收益与其它回报。3:风险与机遇综合分析项目:面临的机遇以及为投资者带来的收益与回报,相对风险概率的投资价值分析。
1:如实的描述项目可能存在的风险以及你的风险控制策略,建立对项目发展的信心。
2:项目的风险描述,最好是选择可控的风险内容,除非是众所周知无法控制的风险内容。
3:风险通常是与机遇并存的,因此,在描述风险的同时,也有必要描述项目将迎来的良好发展机遇,例如行业与市场增长空间、有利政策等。
4:要让读者感觉到你的项目所面临的机遇以及稳定获取高额投资回报的概率,远远大于项目风险系数。
5:注意与项目计划书中其它部分内容的协调。例如风险分析中可能涉及到财务计划中的财务风险分析;机遇描述可能与行业及市场分析中相关内容是一致的。
内容要点:突出团队核心成员的个人特长、相互弥补的整体优势以及已经取得的合作成就。
1:关于个人介绍,应该突出个人成员的工作经历、知识与技能、历程成就、业界影响力、创业态度及动机。
2:关于团队整体介绍,应该突出表达团队的组合力量(知识、技能组合,相互弥补)、管理团队的文化管理机制、团队历史合作业绩。
3:关于成员介绍,很有必要附上简历,便于读者深入了解你的团队。
4:注意与整篇项目计划书中相关内容的协调,例如在执行总结、公司概况、经营管理计划、竞争优势等描述过程中,即使没有展开描述,但是都有必要突出管理团队的优势。
关于“互联网+”大学生创新创业大赛的项目计划书的写作内容,就介绍到这里了。本文所介绍的是项目的主要内容要素,建议务必在各自项目材料中进行体现。至于每部分的具体样式,仅供参考和说明使用,各项目可自行发挥。

免责声明:转载旨在分享,侵删
热 教学创新相关分享


