点击图片 即可查看课程详情
一、西方经济学课程思政教学具体设计
“大学专业课程的教学首先要保证对学生知识能力及素养的培养。”课程思政教学设计的前提应该是课程专业教学,然后是思政,即要在保证课程专业教学目标和效果不缩减、不弱化的情况下,结合课程知识点的拓展和延伸进行思政教学。因此,如何在兼顾专业和思政目标的前提下组织教学,设计整个教学过程,合理安排课程理论知识和思政内容,并将两者有机结合起来就非常重要。
从西方经济学课程特点来看,思政教学将渗透整个教学过程。从教学法和教学技巧的角度来看,抓住主要核心点,采用合适的案例,结合现实社会经济中的热点灵活进行思政教学,会起到事半功倍的效果。因此,在对多年课程教学内容和经验进行总结分析的基础上,教师利用当前国际国内经济政治热点事件,对课程主要的思政教学点的思政素材、专业教学目标、思政教学目标、教学过程进行教学设计,具体见下表和图。
二、西方经济学课程思政教学案例
1、西方经济学课程思政教学目标达成的主要教学形式及具体做法
西方经济学这门课程可以说自带思政特征,其有关资源配置、福利经济、国民收入、效率与公平、公共物品的西方经济学理论是培养学生价值观、政治观和社会观的理论基础,在解释社会热点问题方面具有不可忽视的作用。“西方经济学的力量就在于它对现实问题的应用。”经过多年教学实践,教师发现社会热点问题讨论即“Hot topic”这一形式适合西方经济学课程思政教学实践。
具体做法是: 在开学之初将学生按照学习兴趣分组,一般每个班分成5个小组,每组5到6 人,“Hot topic”讨论通过小组讨论的形式来完成。这种教学方式的效果主要取决于问题的设定,即讨论主题的选择。问题的选择有两个大的原则,一个是热点,即一定要是“Hot topic”,另一个是一定要跟教学进度高度吻合。
2、西方经济学课程思政教学具体案例
(1)结合热点社会问题的讨论案例
如在开篇讲西方经济学对资源配置需解决的五个基本问题,即“生产什么”“为谁生产”“生产多少”“如何生产”“谁做决定”时,时间是2020年3月上旬,此时新冠肺炎疫情在我国的发生已经进入了武汉疫情防治的攻坚期,全国各地医生护士驰援武汉,“雷神山”“火神山”也正在抓紧修建之中。学生也因为疫情无法回校,都通过网络进行学习。在讲到西方经济学资源配置中的“谁做决定”,是“市场”还是“政府”,结合我国的“具有中国特色的社会主义政治经济体制”,组织学生对政府的功能以及服务对象进行了讨论。
讨论题目: 新冠肺炎病毒在全球的传播,因为各个国家政治体制和国民自身特点的不同而产生了不同的后果。请以你认为有特点的几个国家为例,说明你对国家政府在资源配置中的作用的理解。
此时我国新冠肺炎疫情防控正进入关键时期,因为疫情,学生不能如期返校,很多不必要的外出均被限制,虽然国内的工厂企业正在有序逐步恢复生产,但是国家的整个经济仍基本处于停滞期。学生因为封闭在家,感触深刻,讨论也非常热烈。很多学生不仅对这件事情发生的过程及真实情况进行了认真调查和分析,而且对美国、英国、意大利以及瑞士等国对疫情的处理方式和效果进行了对比分析。学生在结合这一事件进行西方经济学分析的同时,不仅更为深入和全面地了解了政府在资源配置方面的重要作用、不同情况下经济发展和民生需求对政府的要求,同时也理解了各国采取不同应对措施的背景原因,在不同的政治体制中,单纯依靠市场是无法达到资源的最优配置的,必须采取科学合理的政策和制度建设才能获得最佳的效果。
这次讨论在课程开始之后两个星期左右进行,虽然学生只是刚刚学习了最基本的西方经济学知识,但是通过这一热点问题的全方位讨论与分析,学生已经可以应用西方经济学的逻辑思维和发展规律来分析实际问题,讨论效果非常好。好几个小组学生的发言,均认为中国和国外资本主义国家对待新冠肺炎疫情的态度差别的根本原因是: 在资本主义国家,自由市场中资本是最具权威性的力量,政府的政策归根结底是为资本服务的,当疫情的防控与资本和市场发生冲突时,资本主义国家政府会更多考虑资本家的利益,无法做到强有力的社会管控。而我国是社会主义国家,我们党和政府的执政目标是为人民服务,为了人民的生命和健康,政府可以做到牺牲短期的经济利益而以人民的生命价值为重。我国的社会主义制度相对于国外的资本主义制度具有更明显的优越性。这个结论是学生自己通过事实的搜集、理论的推理分析得出来的。这正好印证了前面提出的该课程思政教学的第一个目标,让学生通过学习认识到资本主义制度的局限性和社会主义制度的优越性。
(2)结合热点经济问题的讨论案例
当课程内容进行到宏观西方经济学国民收入分配和国民收入循环理论的时候,学生对课程总体的理论知识已经有了比较全面的理解和掌握,这一时期面对新冠肺炎疫情,各国出现了一些新的变化。这时候又组织学生进行了第二次讨论。
讨论题目1:2020年4月12日,多家媒体证实,白宫国家经济会议主席库德洛再次呼吁,所有在中国的美国公司全部撤离。消息说,对于从中国迁回的美国企业的搬家费,美国政府给予 100% 直接报销,包括厂房、设备、知识产权、基建、装修等所有费用。日本政府也宣布政府出资 22 亿美金( 人民币 158 亿) 协助日本企业撤离中国,避免对中国产业链的过度依赖。你如何看待这个问题? 是什么样的原因导致美国和日本做出这样的决定? 这将对中国的经济产生什么样的影响? 又会对美国、日本和世界经济产生什么影响? 我们该怎么做?
讨论题目2: “经济全球化是各国在长期的经济发展中逐渐形成的,可以说是各国的共同选择,但是新冠肺炎疫情的爆发对经济全球化产生了很大的冲击。很多国家关闭国境阻止疫情蔓延,部分国家宣布暂停粮食出口。这些对经济全球化会产生什么样的影响? 未来的国际贸易与合作会产生什么变化? 为什么?
讨论题目3:如果美国、日本还有欧洲国家逐渐减少与我国的经济贸易,会对我国的经济产生什么样的影响? 我们该怎么做?
讨论题目4:新冠肺炎疫情直接导致各个国家关闭国境,国际旅游基本清零,这将对我国的旅游业和国民经济产生什么样的影响? 我们该如何应对?
学生可以围绕这一热点经济问题,选择以上几个讨论题目中的某一个或几个进行讨论。因为事件的发生正好和国民收入循环、福利西方经济学以及宏观经济政策理论的讲授时间吻合,最后讨论的效果也是非常好。学生讨论的重点,也是讨论最多和最热烈的是经济全球化的原因,我国在经济全球化的地位和作用,美国和日本政府的决定能否顺利实施。有些小组更是由美日鼓励企业撤资的问题联系到了前几年特朗普政府对我国发动的贸易战,即为什么美国一再抬高中国对美出口商品关税,这些事件背后的西方经济学原因是什么。
学生对这些事件的理解程度远远超过了教师的预期。他们已经不再是仅仅关注这些事情本身的发展,而是去挖掘其背后的制度和西方经济学原因。
3、西方经济学课程思政教学“Hot topic”主要选题
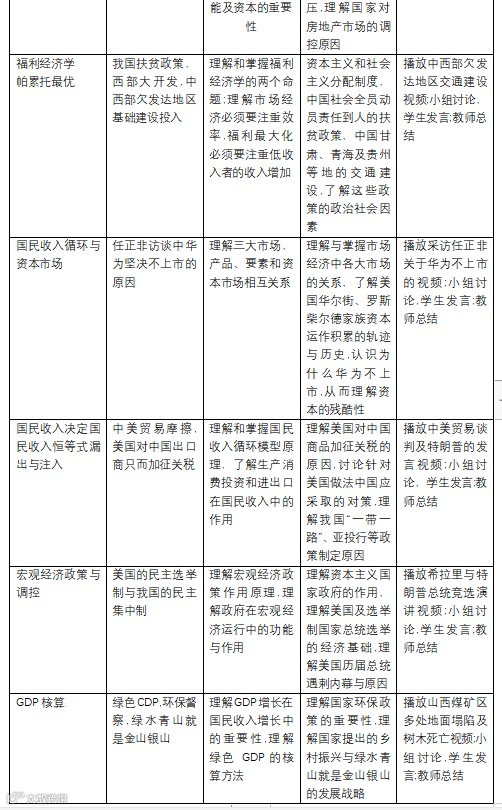
在每年的西方经济学课堂上都会进行“Hottopic”讨论,每学期会组织两到三次。以下是教师最近几年已经开展过的讨论主题:(1)中美贸易摩擦之我见;(2)从美国对华为的打压论“科技是第一生产力”; (3)从国民收入循环论我国的人口政策; (4)“一带一路”与我国经济发展; (5)从国民收入循环论国家“供给侧改革”; (6)房地产调控之我见; (7)谈谈股票的那些事; (8)我看三大市场;(9)福利西方经济学与我国扶贫政策;(10)从西方经济学角度论共产主义的实现。
这些讨论题目每次都会跟国内外的某个热点事件或者上课期间我国或其他国家出台的某个重要政策相联系。因为这些讨论一定是当时当期发生而且一定与当时的教学内容高度吻合,所以每次学生的发言和讨论都非常热烈和精彩。学生基本上都能自主得出比较正确的结论,讨论并没有出现一些过激的言论,反而通过讨论学生更加理解国家的政策和方针,更加坚定了对党的领导的认同和对社会主义制度的信心。
三、西方经济学课程思政教学反思
基于多年的西方经济学课程思政教学的实践经验发现,西方经济学的确是一门自带思政属性的课程,值得在高校乃至其他社会经济培训中进行推广和普及。教师对该门课程思政教学进行了深刻反思,得出以下结论:
1、用好时事要闻可凸显西方经济学思政教学效果
西方经济学课程是基于社会、经济和政治的基本规律和特点,西方西方经济学家解释西方市场经济的学科。很多经济、政治乃至军事事件的发生均可从西方经济学基本理论找到支撑点,反过来,西方经济学的基本理论又可以从现实发生的时事热点问题中得到验证,两者是互为支撑、互为验证的关系。而西方经济学思政教学可以通过教师的理论讲解和合适的教学方法组织,将两者有效结合起来,培养学生更为真切、客观和全面的经济政治观。
2、课程思政教学要致力于激发学生学习的主动性和能动性
思政教学要培养学生正确的价值观和世界观,在培养学生世界观的时候,尽可能“摆事实”而不是“讲道理”。即教师在教学过程中要更加注重将事实呈现给学生,将基本的理论知识交给学生,而最终的道理由学生自己通过应用理论知识来分析客观事实而获得。这种“道理”的获得是其深刻思考之后发自内心的获得和认同,而非通过教师讲道理进行灌输,其效果自然是达到了“润物细无声”的境界。
“西方经济学不是教条,而是一种方法、一种智力工具、一种思维方法,有助于拥有它的人得出正确结论。”“改造世界,非西方经济学所长; 但改造世 界 观,却是西方经济学的强项。”西方经济学在帮助学生正确认识世界,培养和改造学生的世界观方面具有重要作用。西方经济学课程思政教学改革在发挥西方经济学塑造学生的世界观、经济观,帮助学生更为清晰地认识世界方面的探索才刚刚开始,希望随着西方经济学课程教学改革的不断摸索、实践与推进,能取得更多的成果,为中华民族的伟大复兴做出教育工作者应有的贡献。
转自 福州理工学院商学院

免责声明:转载旨在分享,侵删
热 课程思政优秀案例分享


