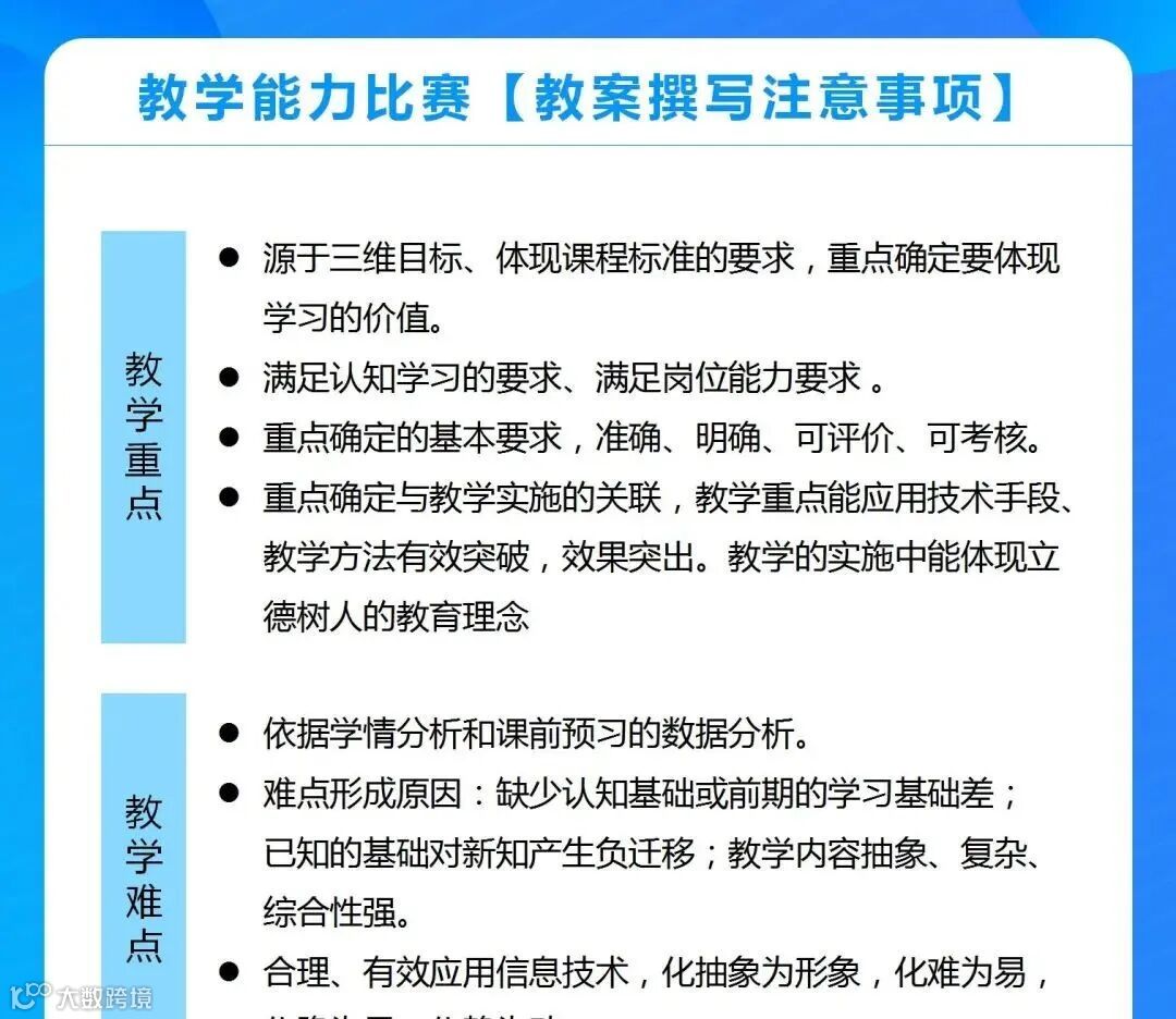
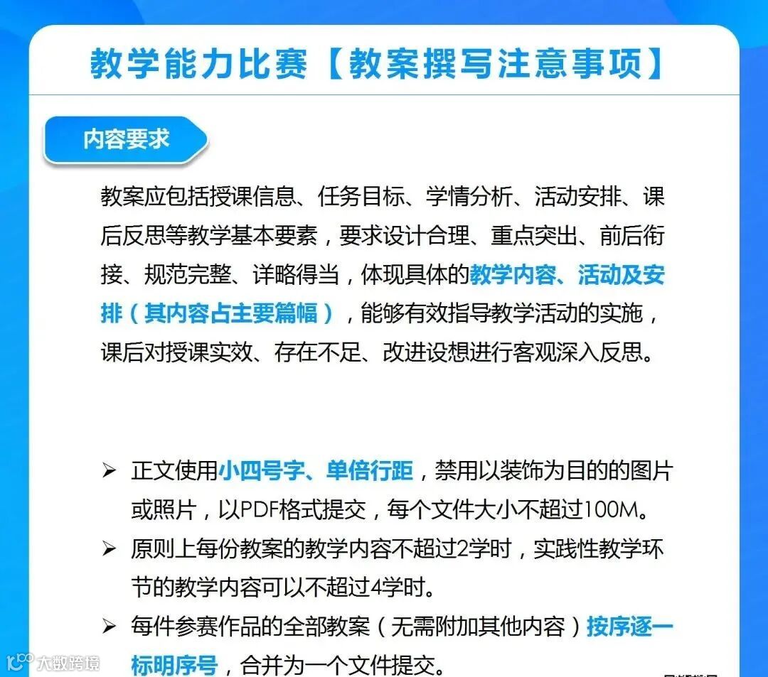
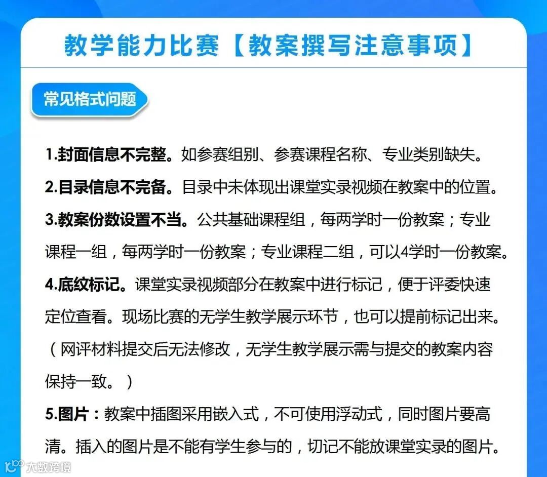
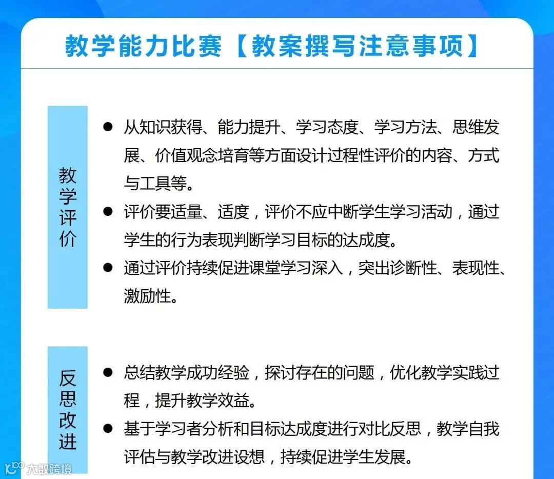
点击图片 即可查看课程详情

免责声明:转载旨在分享,侵删
热 教学创新相关分享
-
PPT下载‖11月27日吴岩司长最新报告·抓好新基建 迈向高质量——大力推动慕课与在线教学创新发展 -
第六届西浦全国大学教学创新大赛获奖视频汇总 -
首届全国高校教师教学创新大赛——“新工科”创新成果报告汇编 -
PPT课件 || 陕西第三届高校课堂教学创新大赛获奖教师教学分享 -
大连理工大学丨教学创新大赛获奖教师说课视频 -
杭州师范大学丨教师教学创新大赛获奖作品汇总(申报资料&教学视频)


