点击图片 即可查看课程详情

教案框架图
填写要点
一、教学目标
【教学重点】
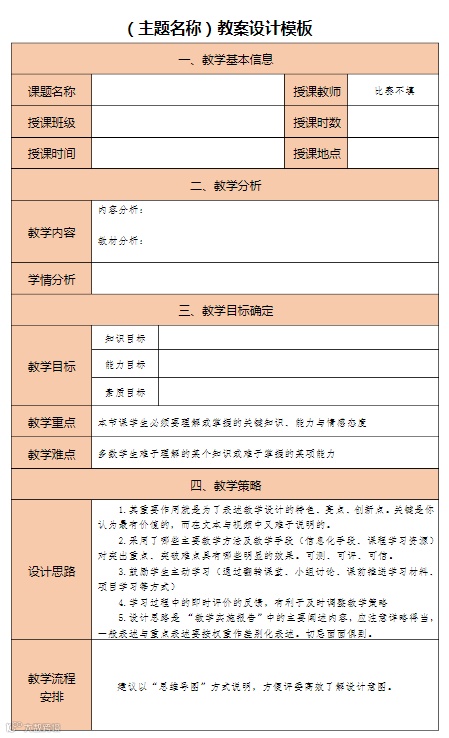
本节课学生必须要理解或掌握的关键知识、能力与情感态度。
【教学难点】
多数学生难于理解的某个知识或难于掌握的某项能力。
二、教学策略
【设计思路】
1.其重要作用就是为了表述教学设计的特色、亮点、创新点。关键是你认为最有价值的,而在文本与视频中又难于说明的。
2.采用了哪些主要教学方法及教学手段(信息化手段、课程学习资源)对突出重点、突破难点具有哪些明显的效果。可测、可评、可信。
3.鼓励学生主动学习(通过翻转课堂、小组讨论、课前推送学习材料、项目学习等方式)。
4.学习过程中的即时评价的反馈,有利于及时调整教学策略。
5.设计思路是“教学实施报告”中的主要阐述内容,应注意详略得当,一般表述与重点表述要按权重作差别化表述。切忌面面俱到。
【教学流程安排】
建议以“思维导图”方式说明,方便评委高效了解设计意图。
三、教学评价与反馈
教学评价与反馈是教学设计的重要环节,是教师依据教学规律在教学活动发生后对教学设计作出的主观评价,更多关注在宏观层面。主要评价对象包括:教学分析、教学目标确定、教学策略运用以及教学设计特色等四个方面。比如 ;
1.教学分析:教学内容的选取符合学生的认知水平,教学容量恰当,......
2.教学目标确定:多数学生能够掌握XXX知识,能够形成运用XXX知识解决XXX问题的能力,……
3.教学策略:运用XXX教学方法,激发学生的学习热情,促进学生进一步提高主动学习的能力、思辨能力、分析能力、动手能力。运用XXX教学手段,有助于突破教学重点,易于学生掌握复杂知识的学习规律,形成解决问题的思路与有效方法。……
4.教学特色:教学设计中,通过案例教学、情景表演,将学生置身于高度接近现实的虚拟环境,学习效果明显提升,……
四、教学反思
教学反思是教师针对以往教学中出现的一两个具体问题,以课题研究的方式在教学过程发生后进行的深刻思考,更多关注在微观层面。比如:某个设计环节,为什么没有得到应有的效果,问题的原因可能是什么,改进的具体方法又是什么,教师在后来的教学活动中是如何改进教学设计的,最终取得了什么样的成果等等。表述教学反思的内容一定要避免空乏,越具体,越个性化(心得体会)越有说服力。
⚪来源:教学能力大赛
⚪以上图文,贵在分享,版权归原作者及原出处所有。
线上培训 • 推荐
【11月16-19日】全面打造‘金课’暨在线精品课程建设与申报专题研修班
【11月19-20日】新时期高素质教学队伍建设与教学管理模式改革创新研修班
【11月23-25日】思政课教学专题培训班
【11月26-27日】疫情常态化下 | 高校教师信息技术与教学创新暨融合式教学能力提升专题培训班
【11.29-12.1】新时代高校辅导员核心素养提升暨辅导员素质能力大赛备赛辅导培训班
【12月3-4日】深化课程思政教学设计新思路专题培训班
【12月3-4日】赛训一体,以赛促建 | 全国中职班主任能力比赛赛点解析暨班主任能力专业化发展专题培训班
【12月10-11日】战疫进行时 | 校(院)疫情防控常态化教职工心理健康疏导专题培训班
【12月13-16日】备战2023年教学能力比赛——全国职业院校2022年教学能力比赛解析与获奖教师现场决赛经验分享高级研修班
【1月7日-8日】备战2023年全国高校教师教学创新大赛——全赛道备赛指导高阶研修班
【1月7日-8日】2023年职业院校教师综合素质提高计划——青年教师教学能力提升培训班
免责声明:转载旨在分享,侵删
热 各种教学能力相关分享
-
教学能力大赛课件PPT的制作技巧 -
基于教学能力大赛“教案”的误区分析 -
选题、教学策略、教学过程、教学语言、总体效果、赛前演练备赛攻略 -
全国职业院校教学能力比赛PPT模板 -
教学能力备赛:详实、完整的教学实施报告格式和模板(案例) -
94个全国职业院校教学能力比赛一等奖课堂实习视频 -
参加教学比赛必须掌握的教学设计模板 -
教学能力比赛 | 2021全国职业院校如何对标备赛


