关于2022年职业教育国家级教学成果奖推荐成果的公示
2022年职业教育国家级教学成果奖推荐工作已经结束,共收到各省级人民政府教育行政部门推荐成果1387项、军队系统推荐成果29项,共计1416项。经资格审查共有1415项推荐成果符合要求,予以受理。根据《国务院教学成果奖励条例》,现对受理成果进行公示(军队系统推荐的29项成果在军队相关平台进行公示),公示期自2023年1月4日起至2023年4月3日止。公示期内任何单位和个人可对教学成果权属提出异议,提出异议的单位或者个人应以书面方式提出,并提供必要的证明材料及有效联系方式。以单位名义反映的应加盖公章,以个人名义反映的应署真实姓名、身份证号,否则恕不受理。我们将对反映的问题进行调查核实,并为反映人保密。反映情况的书面意见务请于2023年4月3日前送达教育部职业教育与成人教育司。
联系电话:010-66096266;传真:010-66020434;电子邮箱:jxjc@moe.edu.cn;邮寄地址:北京市西城区西单大木仓胡同37号(教育部职业教育与成人教育司);邮政编码:100816。
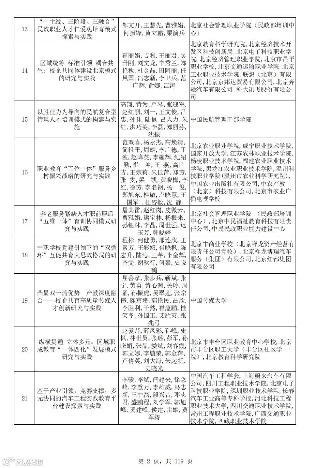
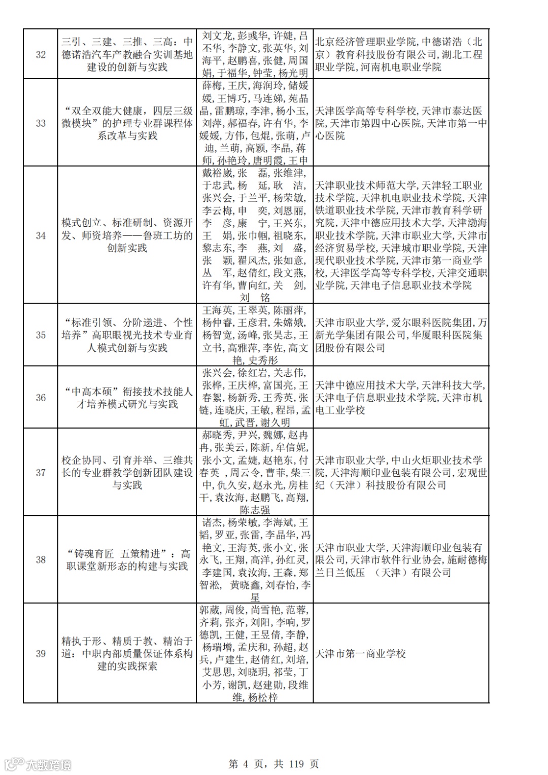
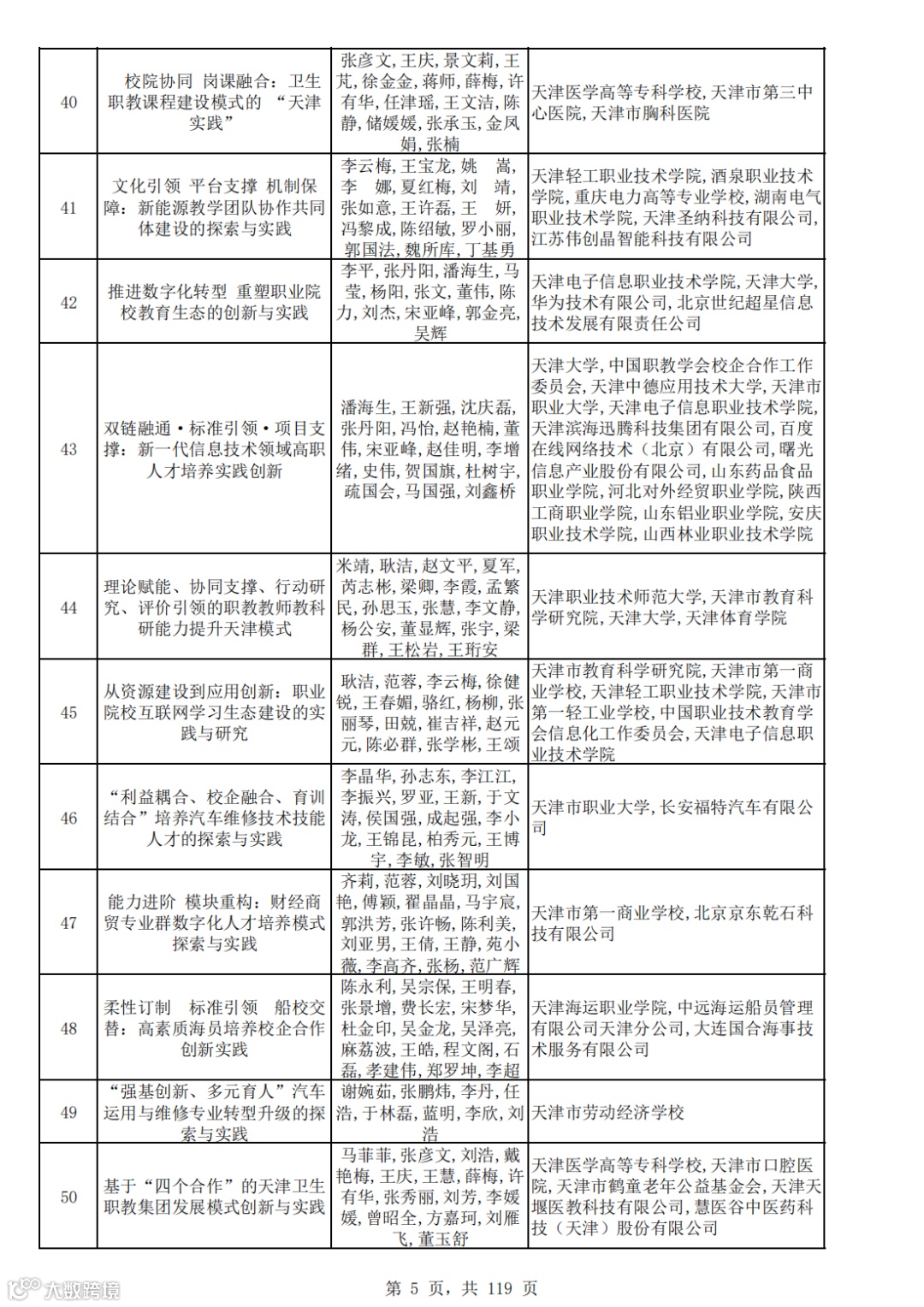
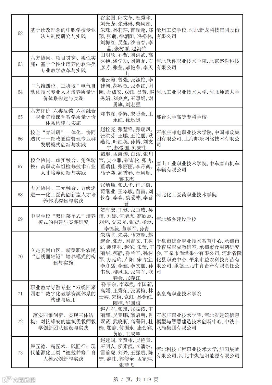
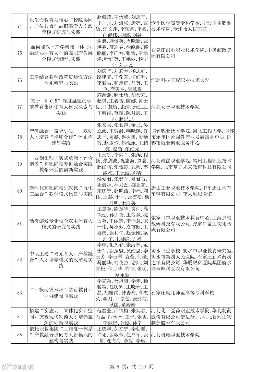
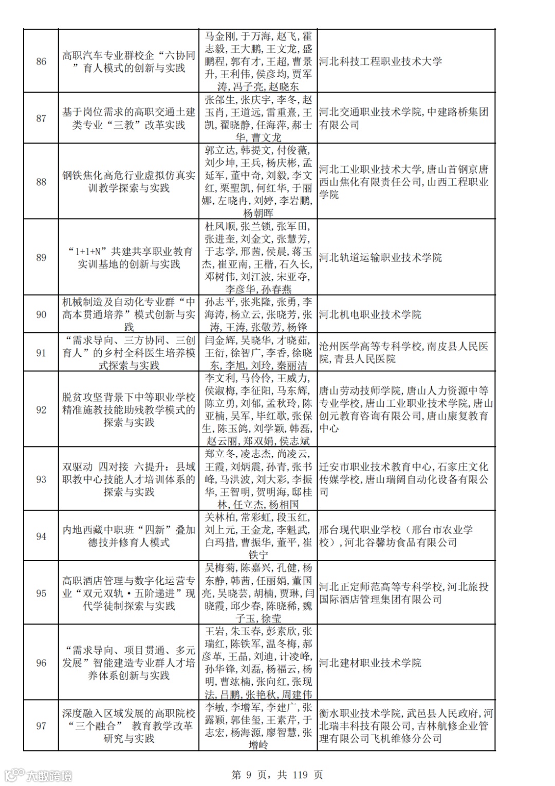
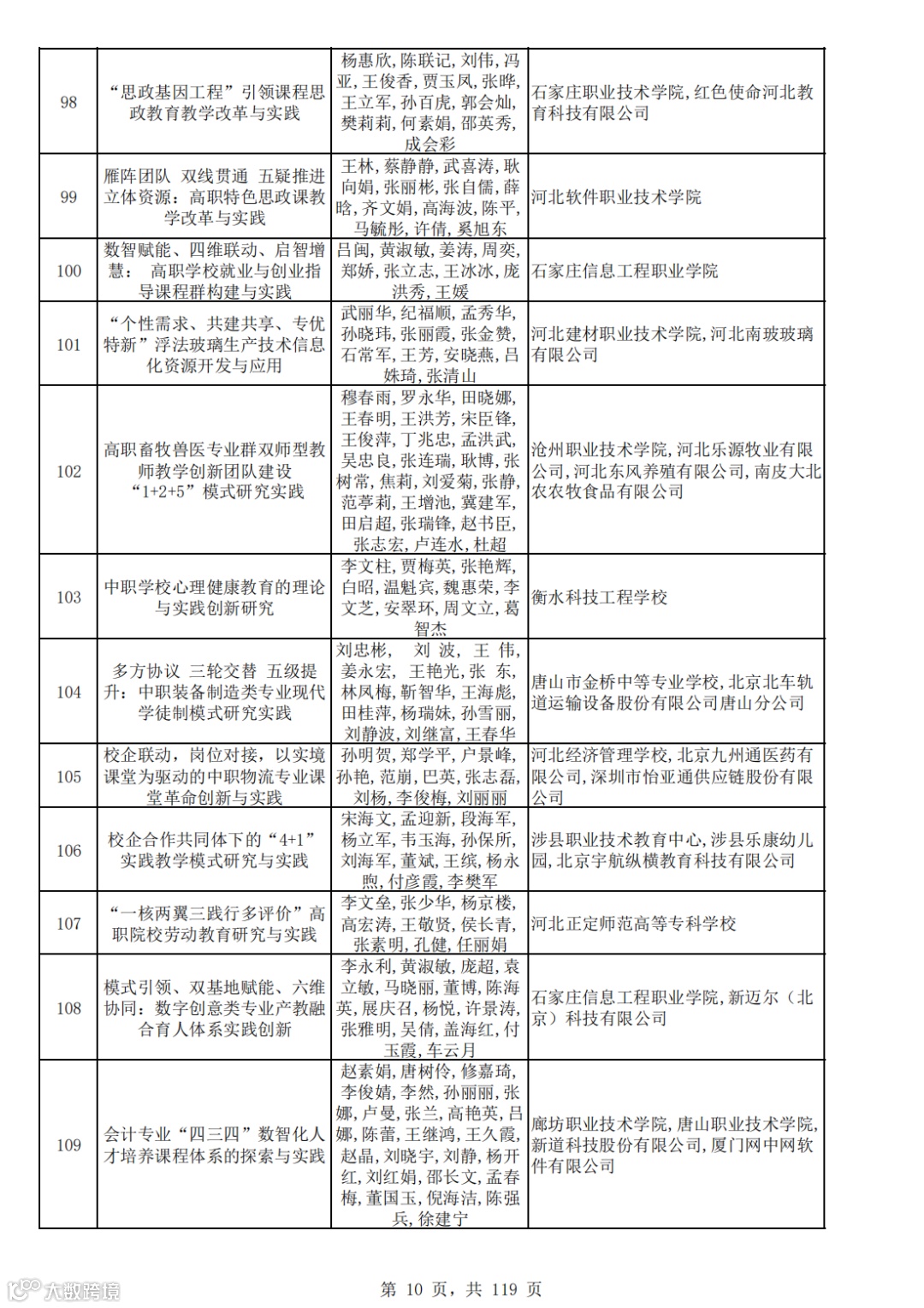
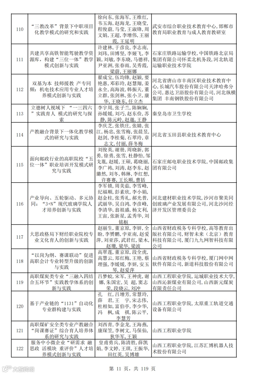
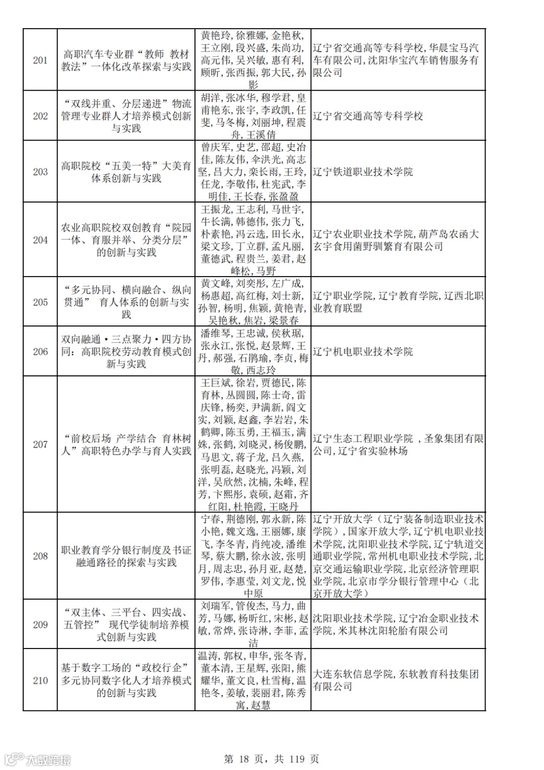
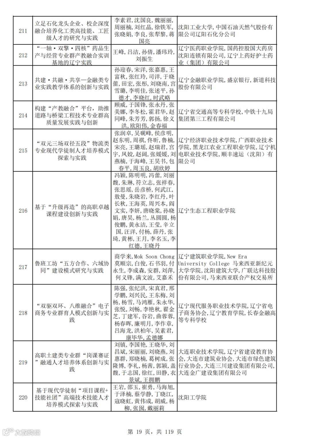
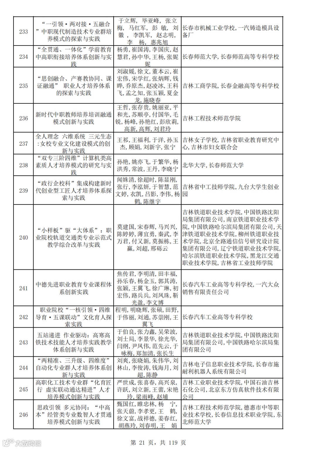
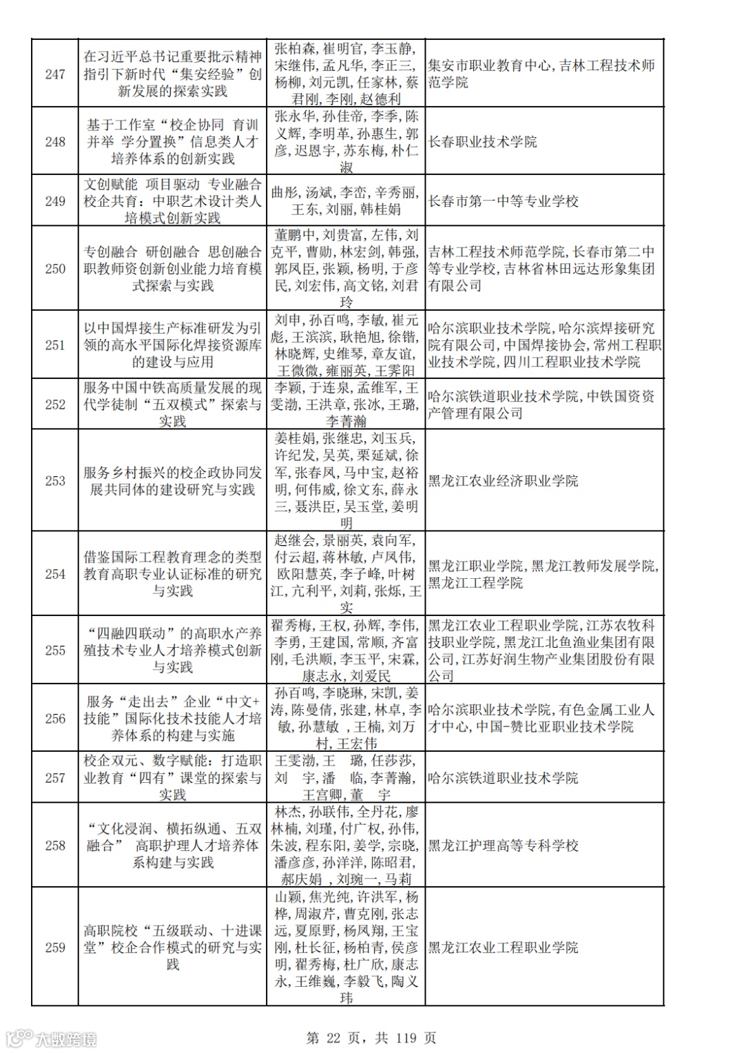
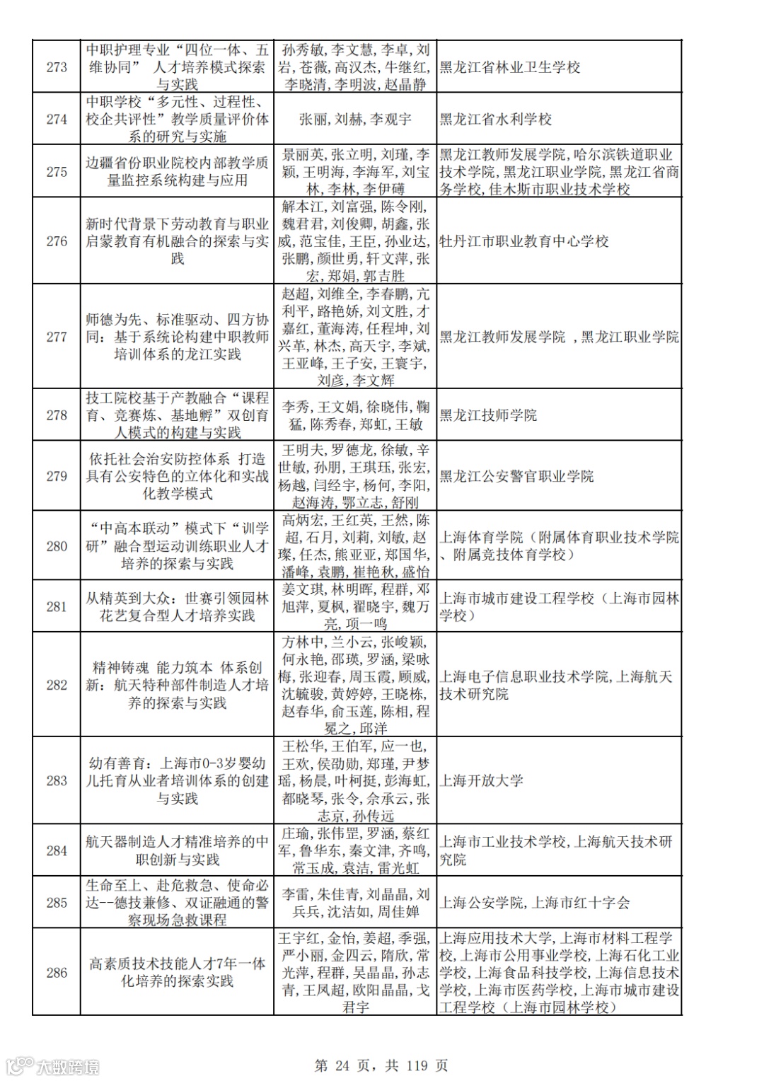
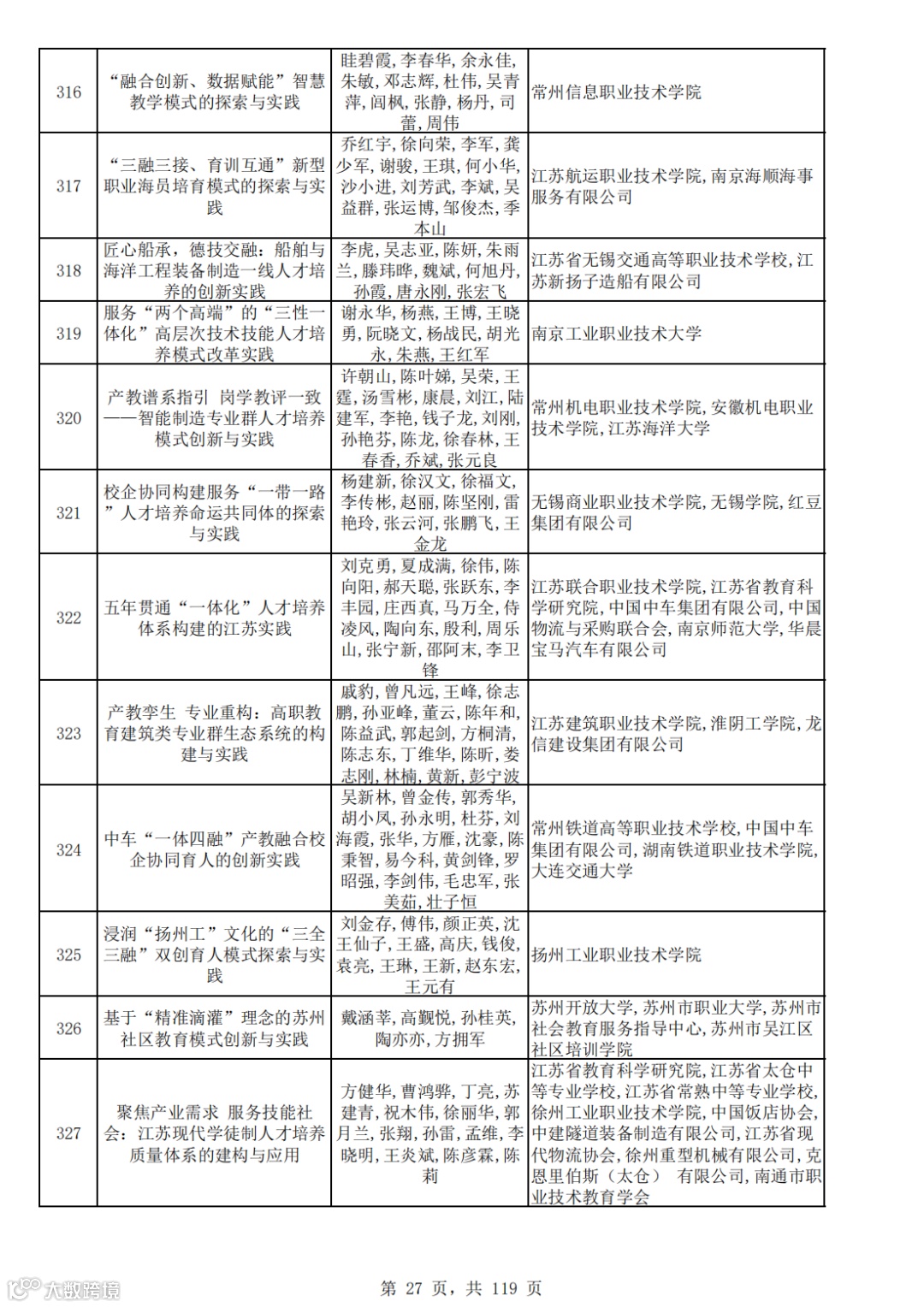
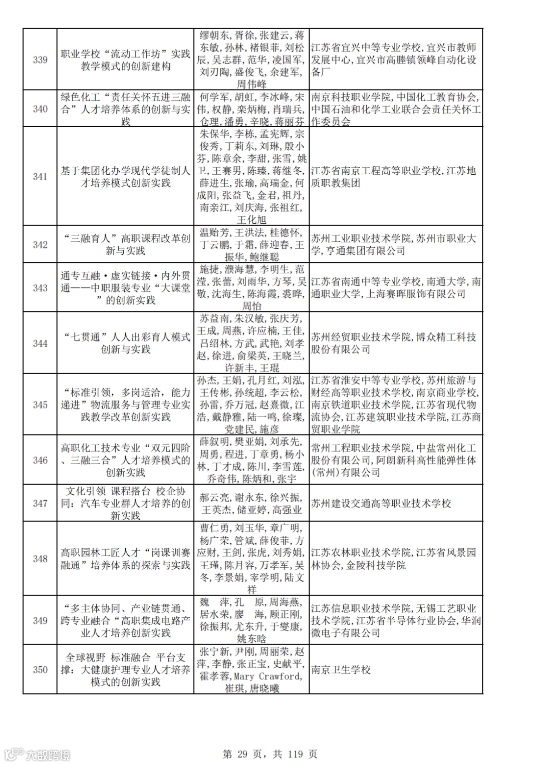
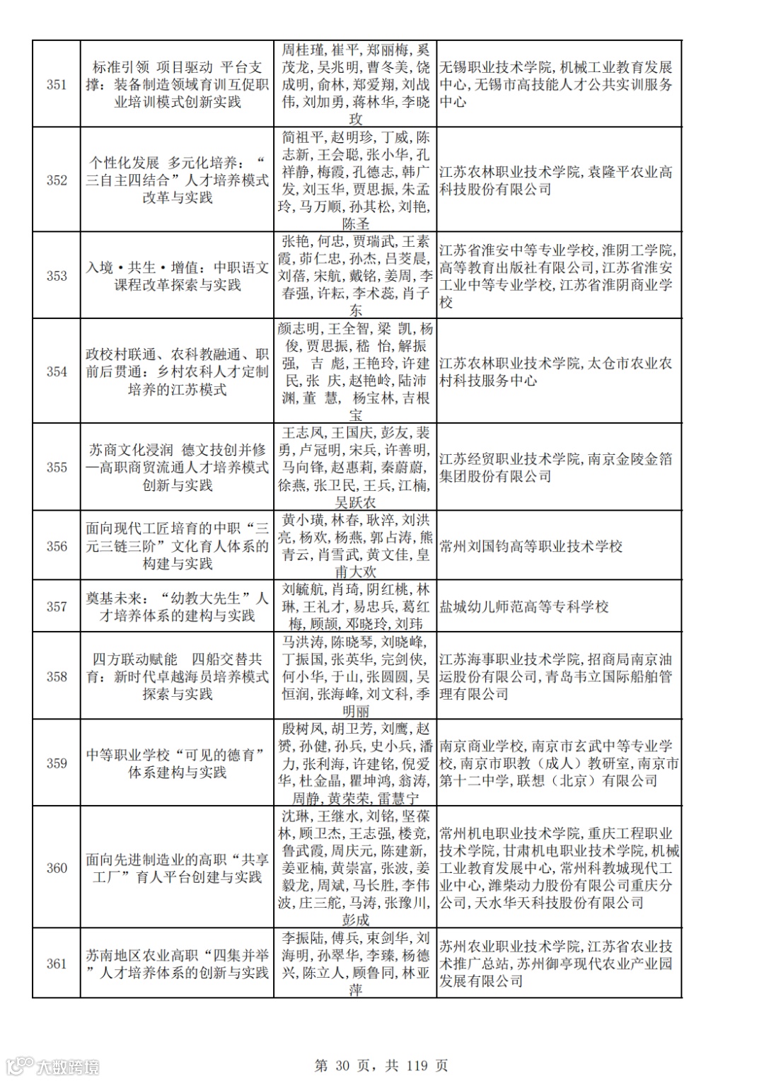
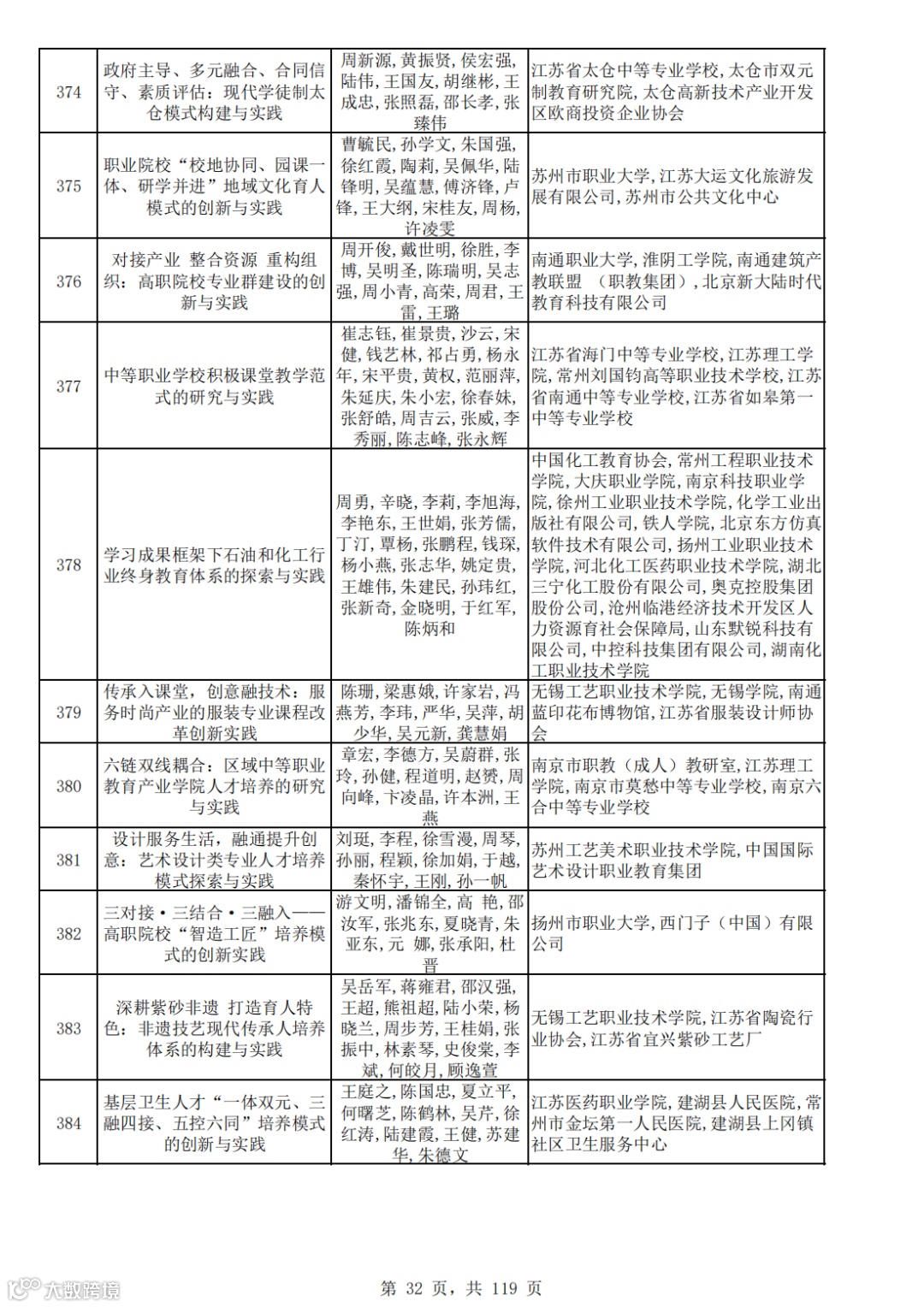
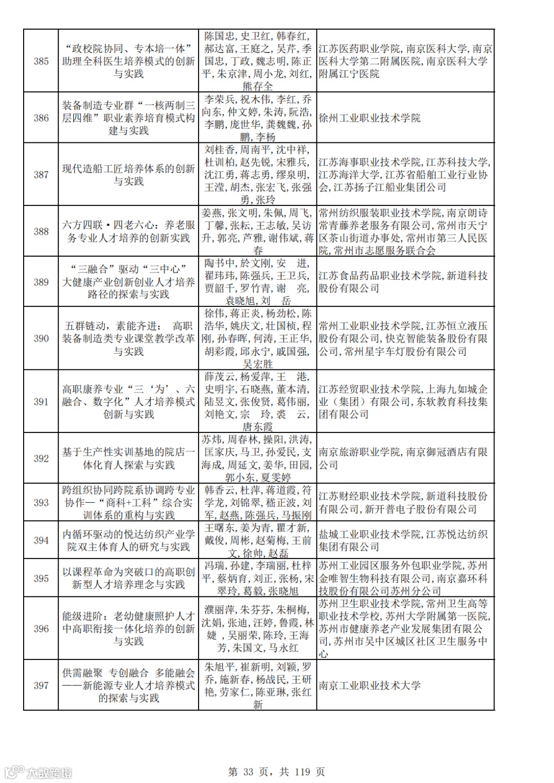
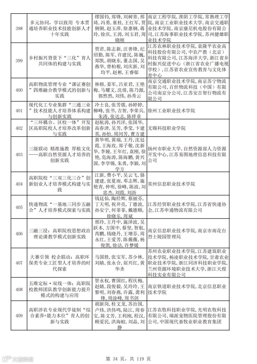
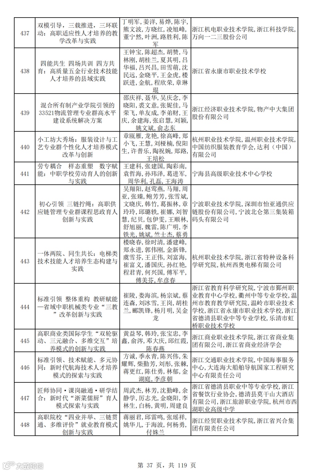
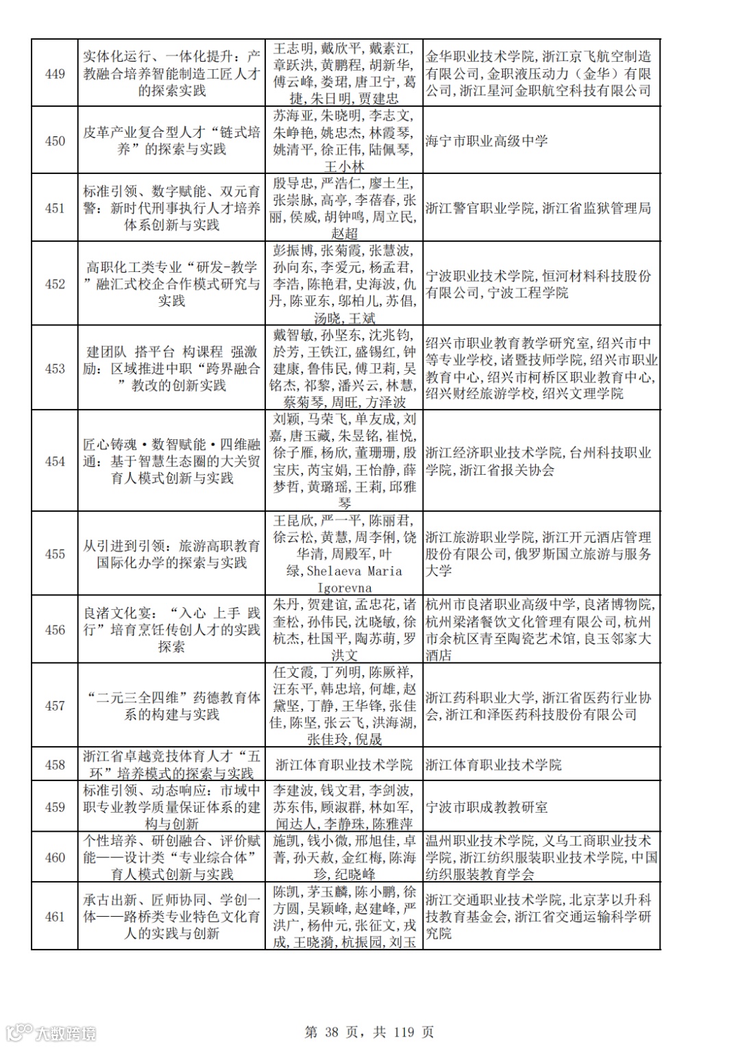
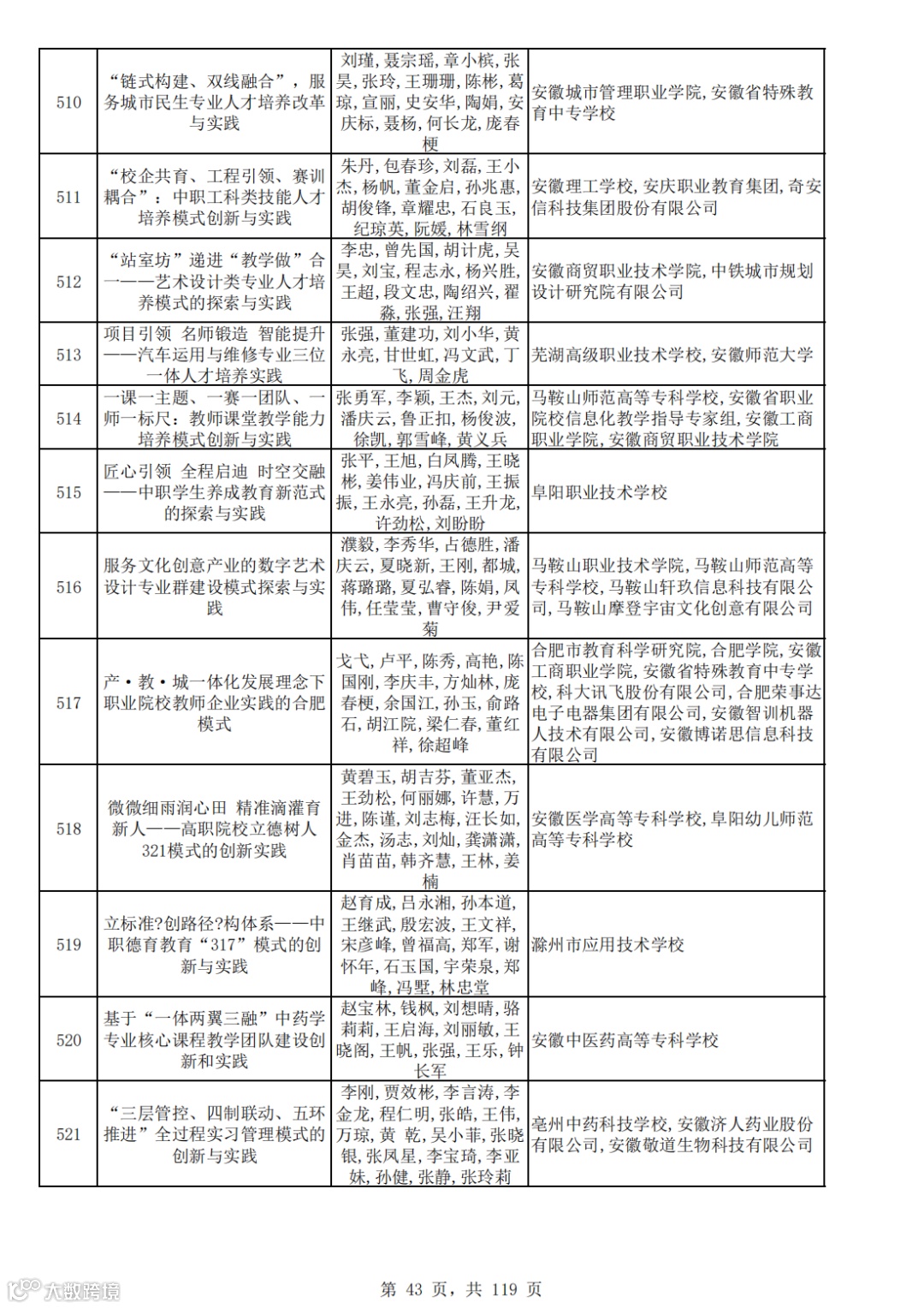
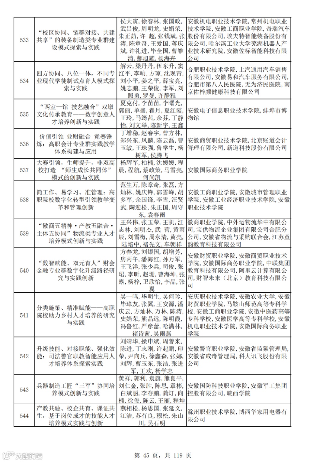
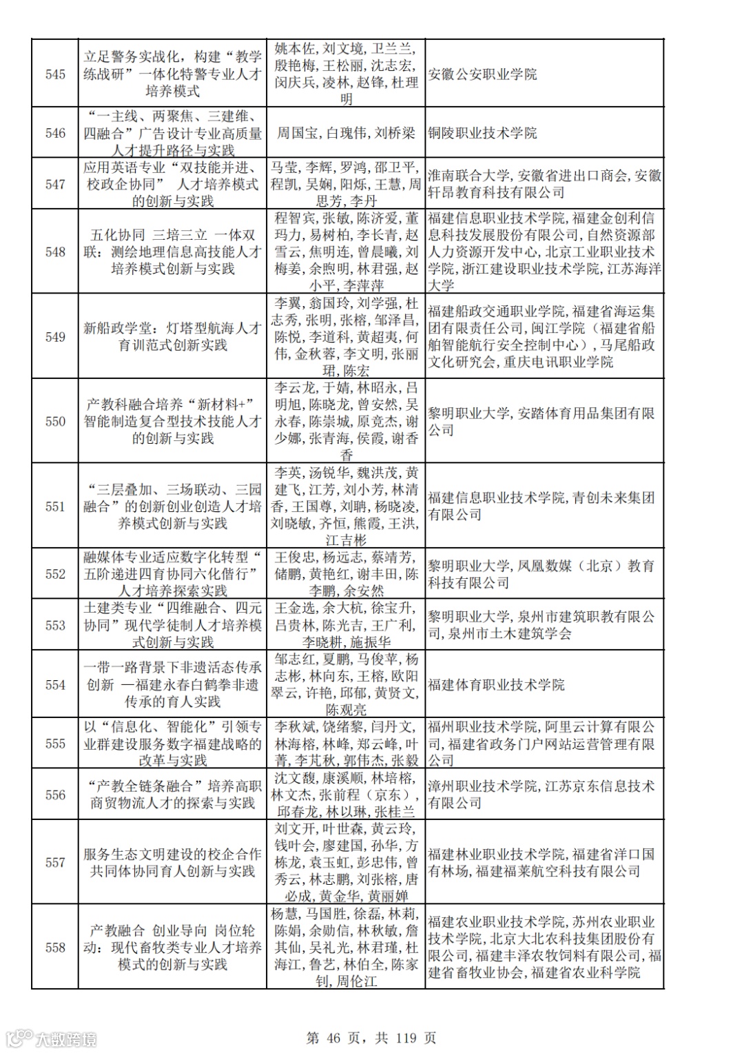
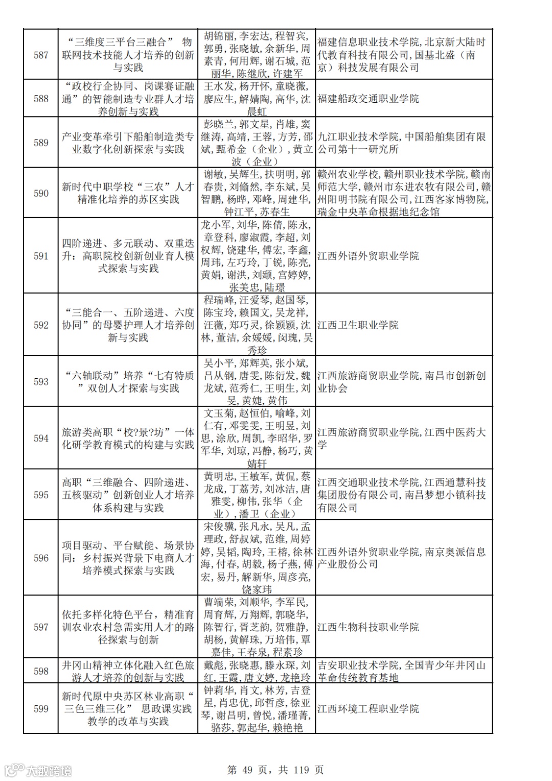
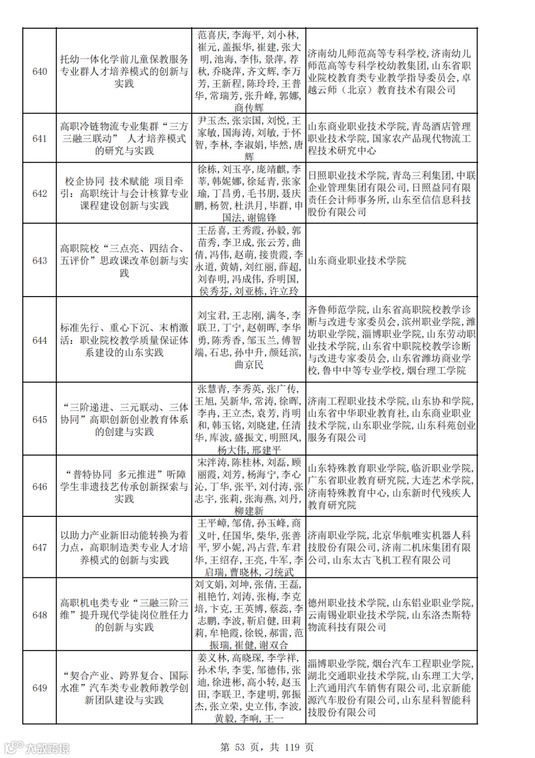
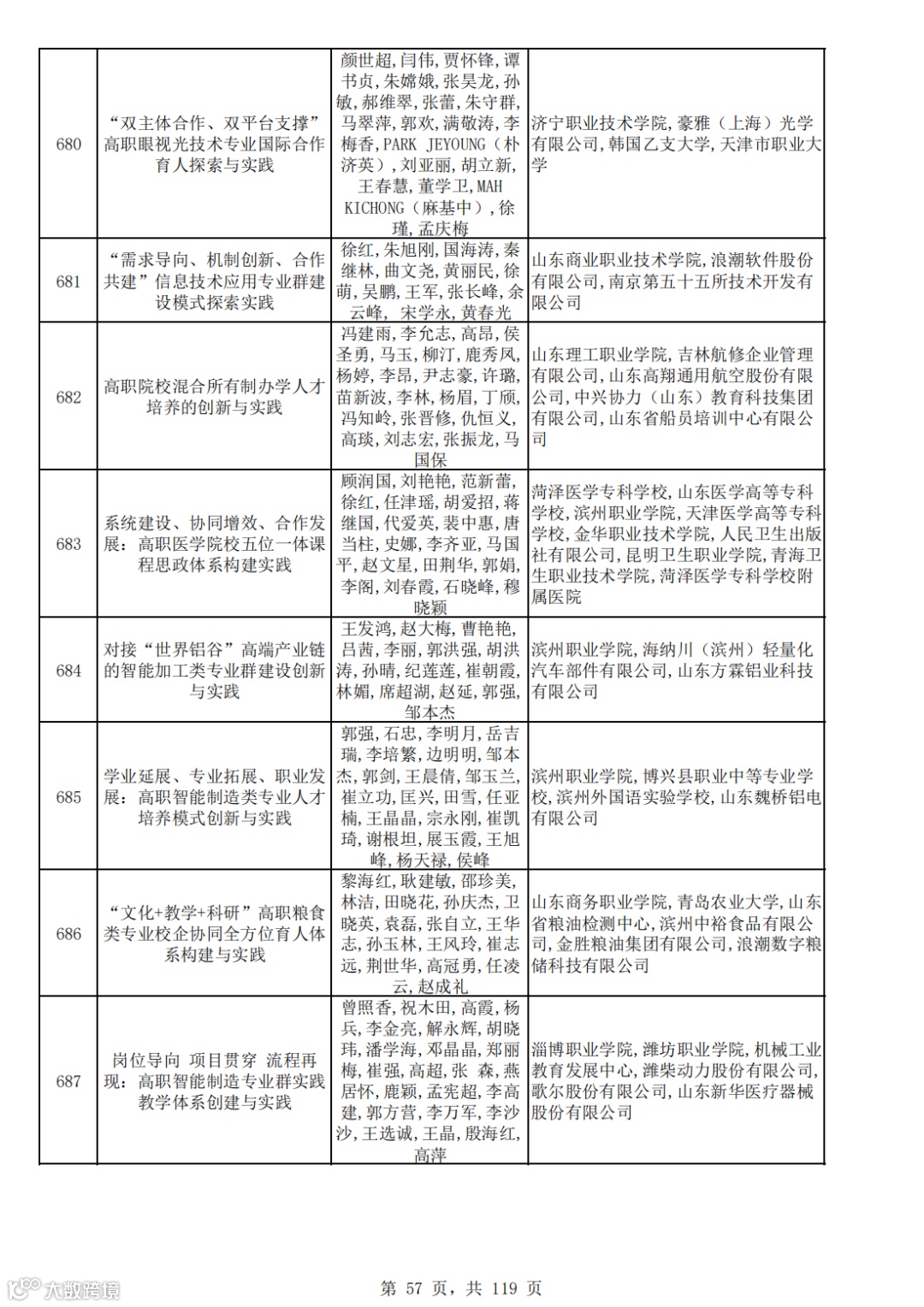
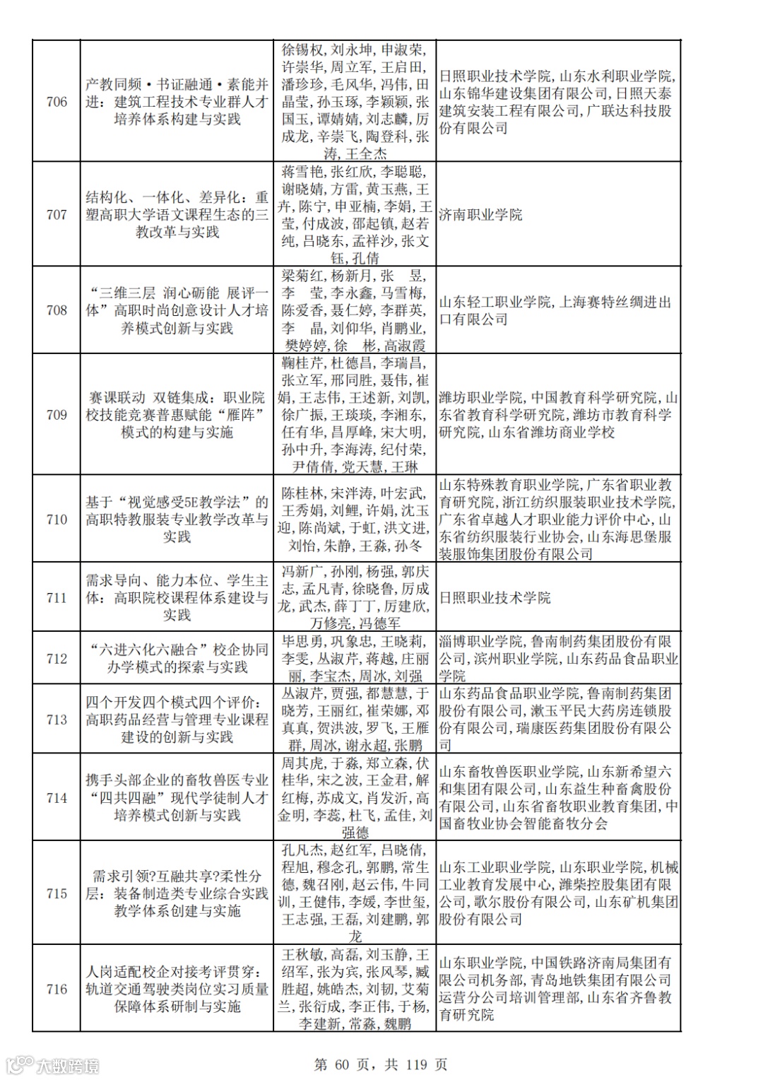
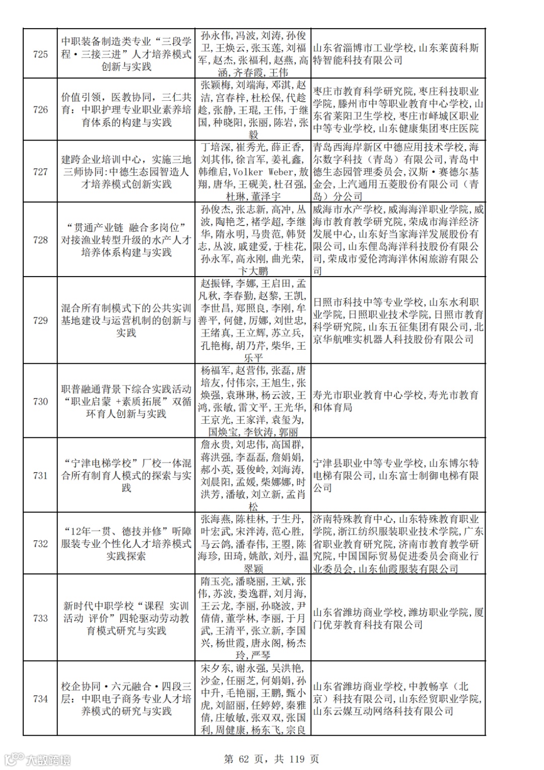
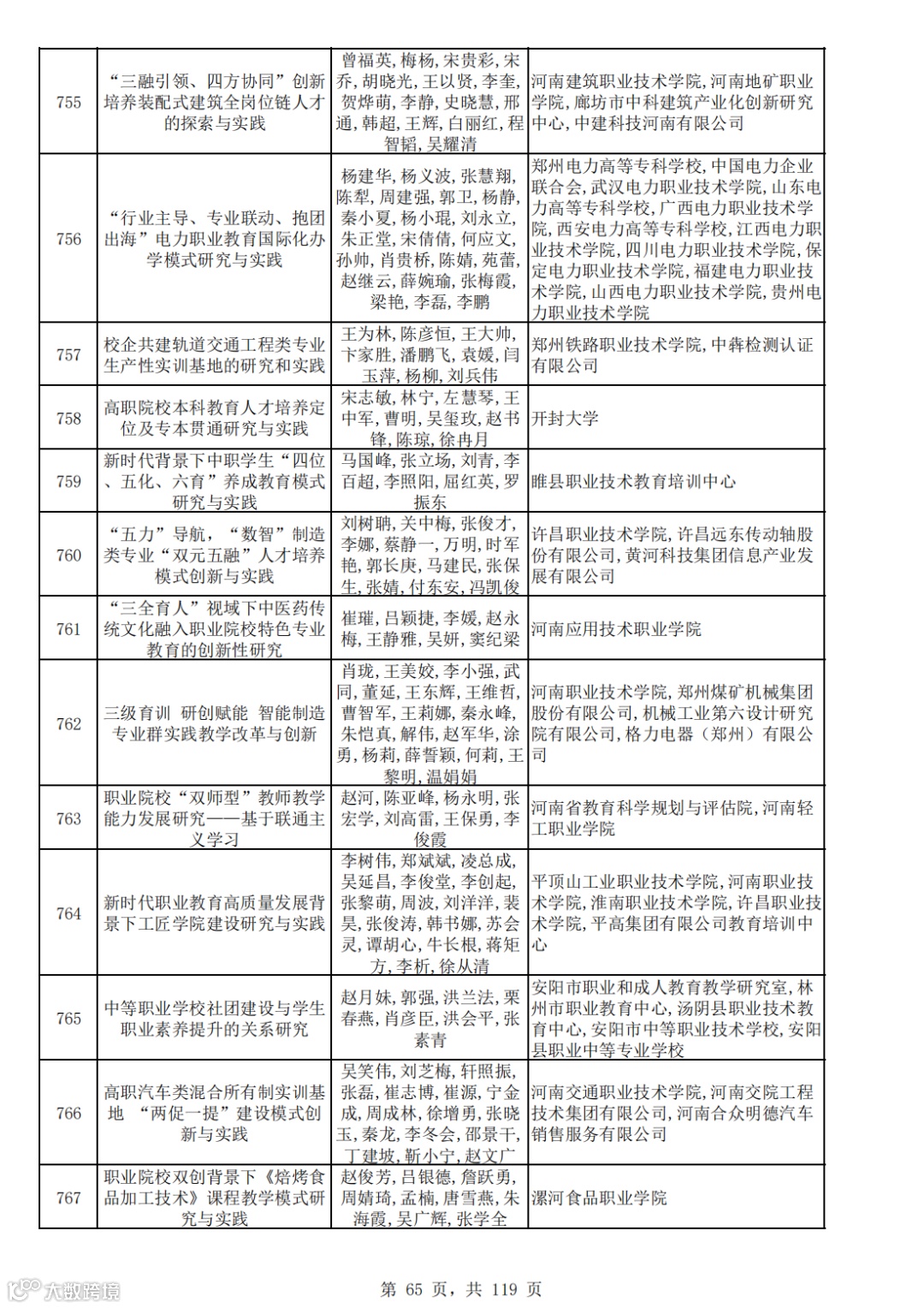
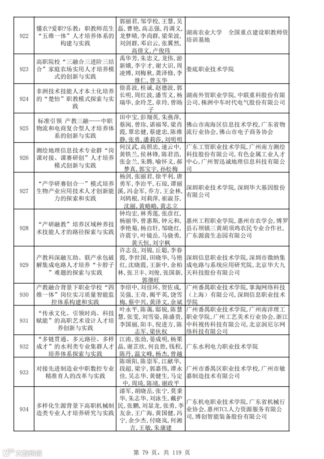
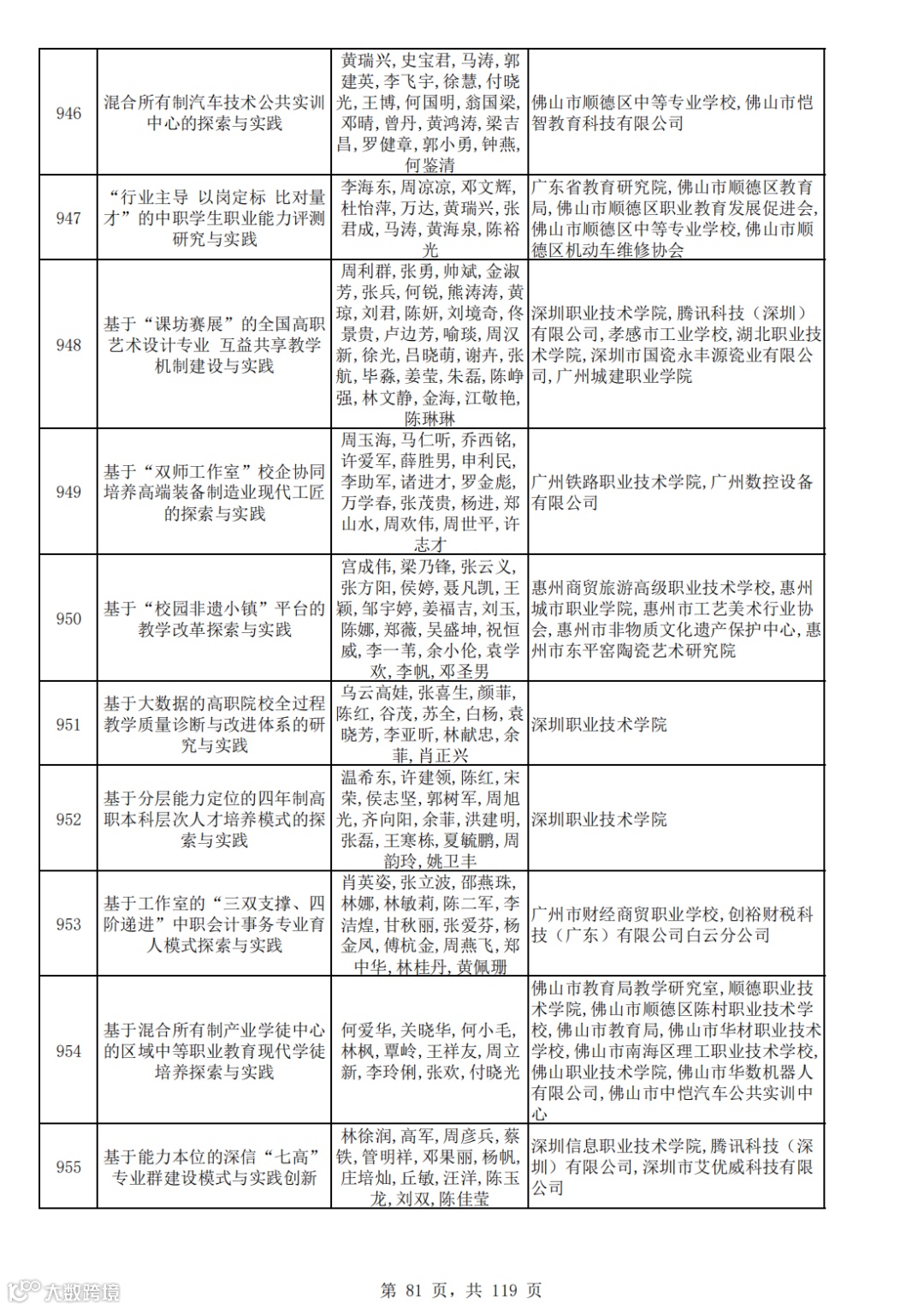
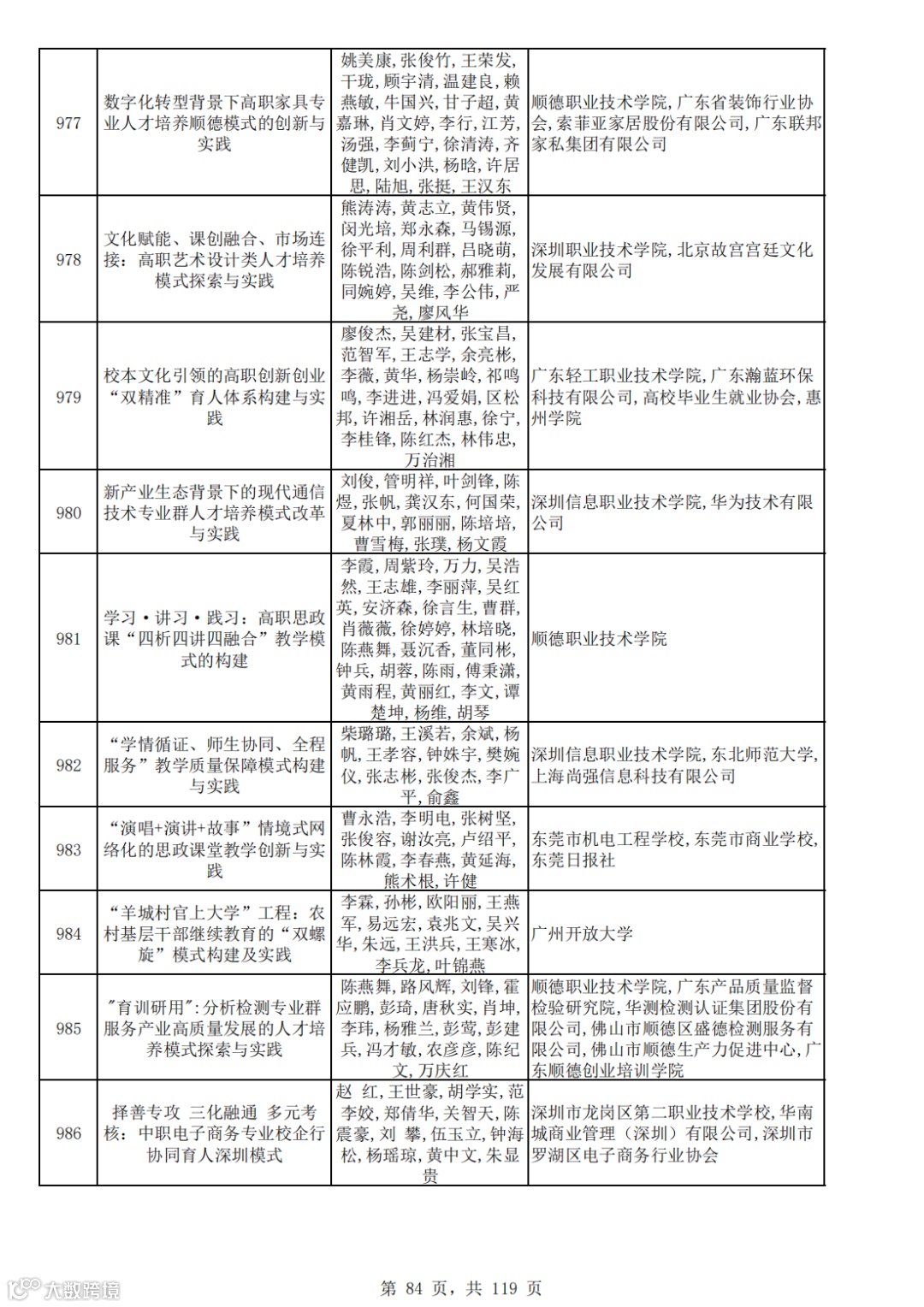
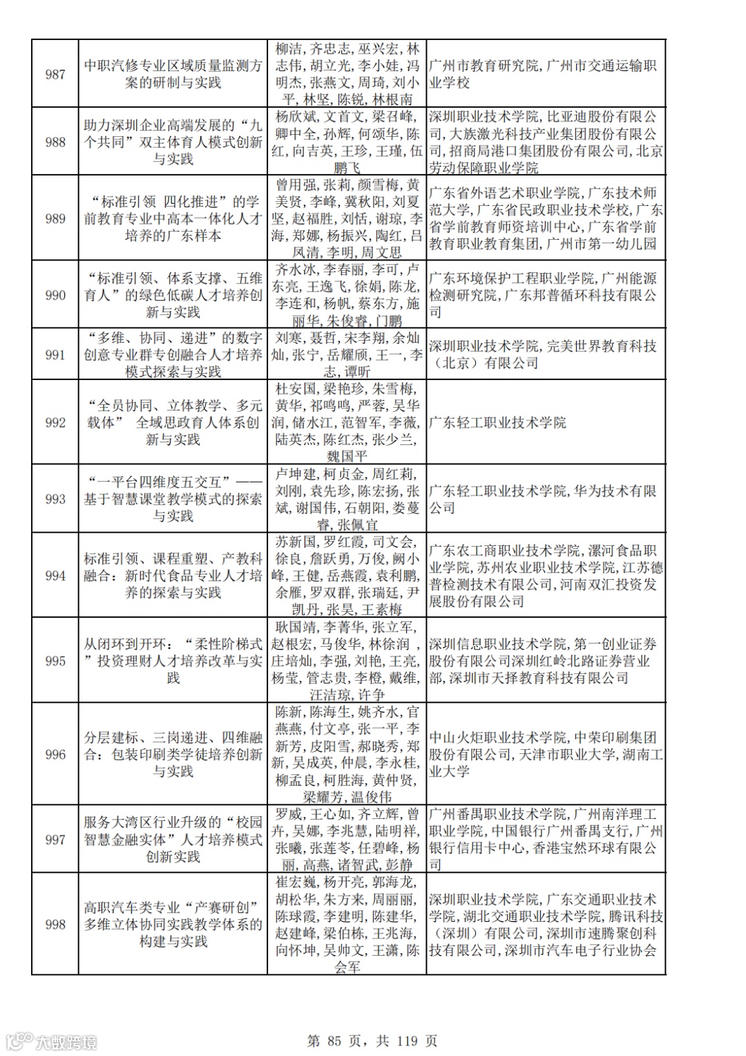
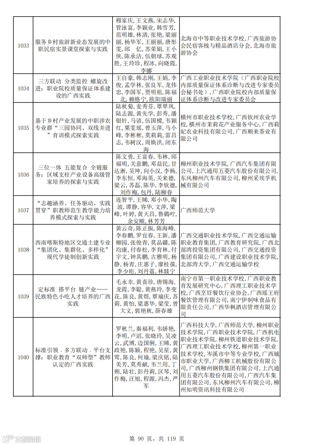
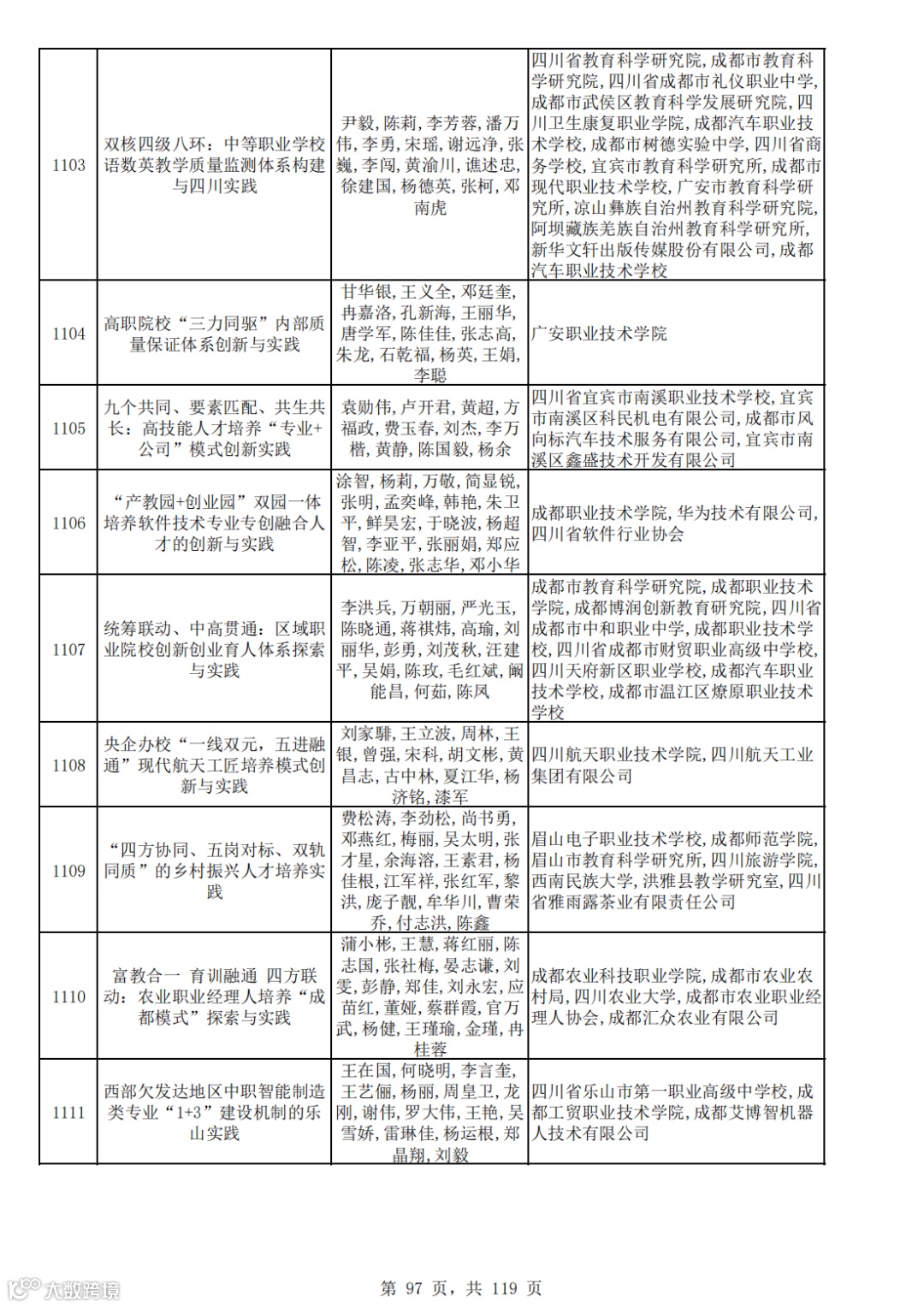
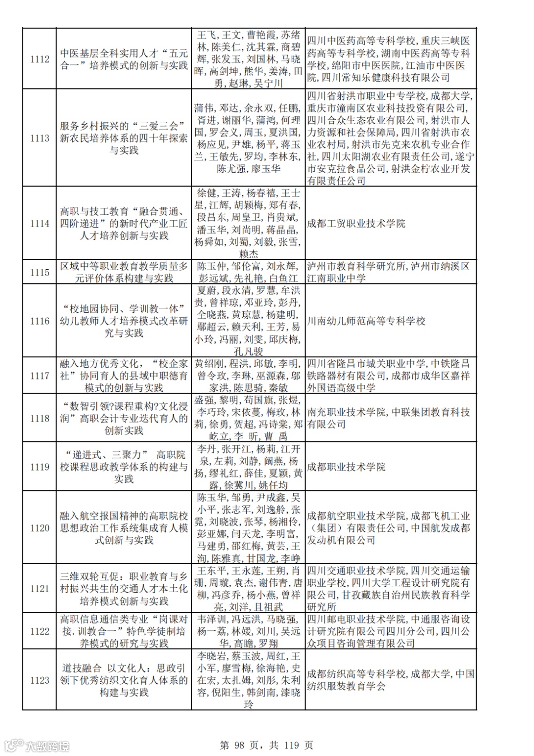
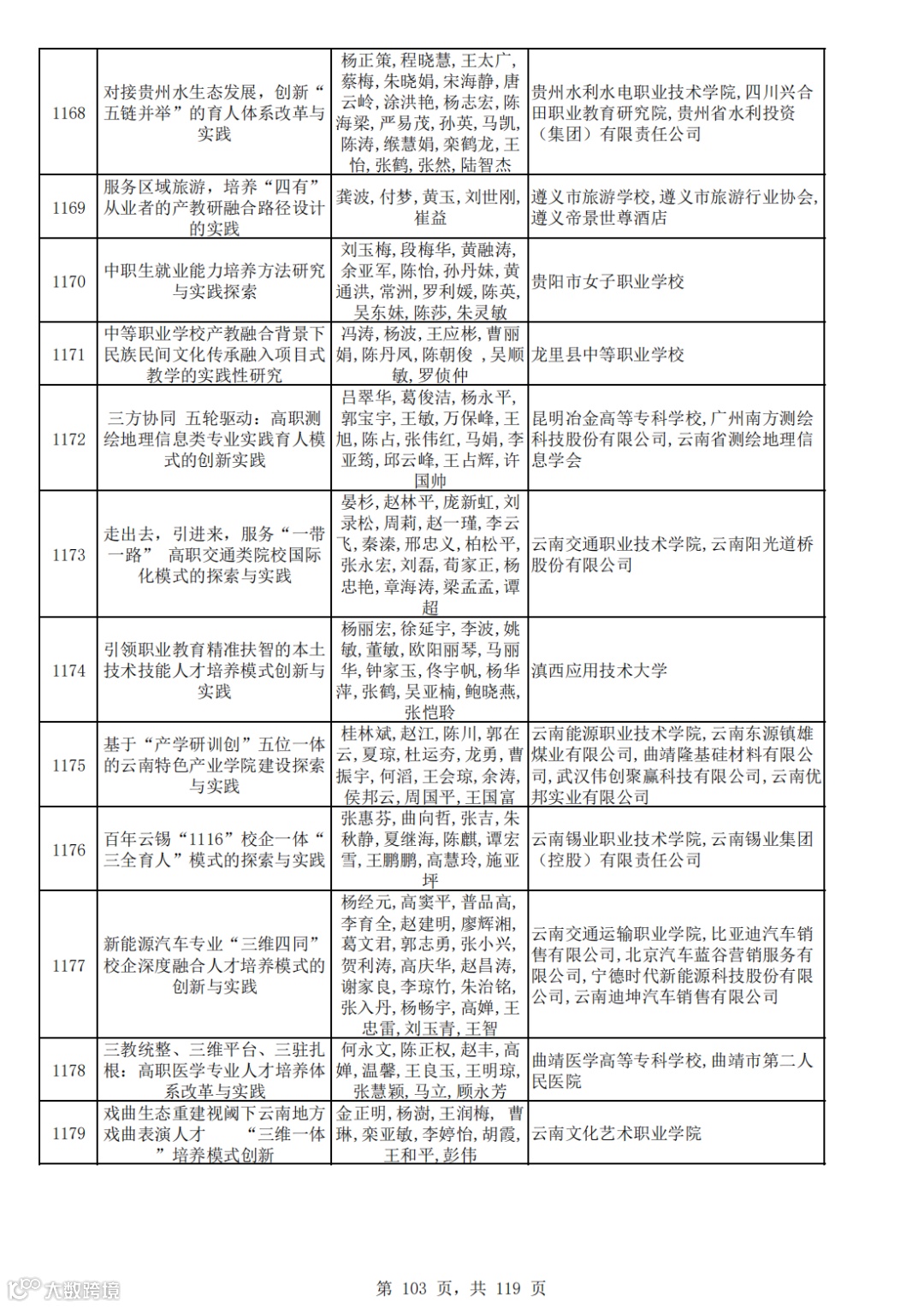
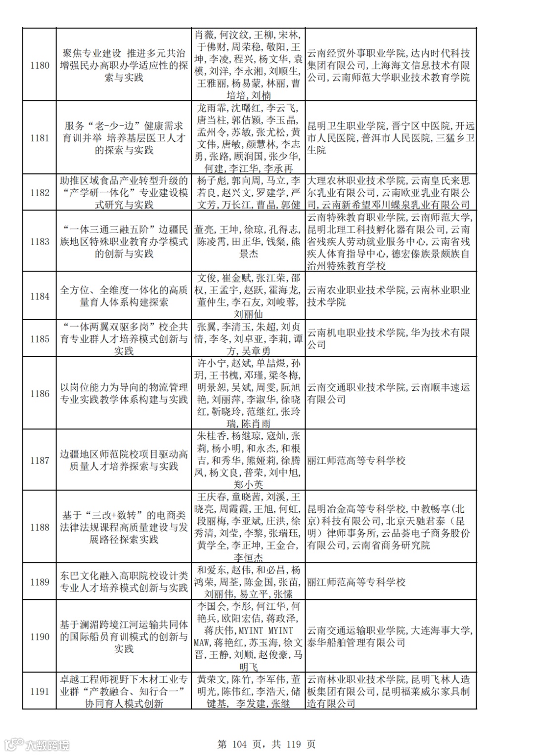
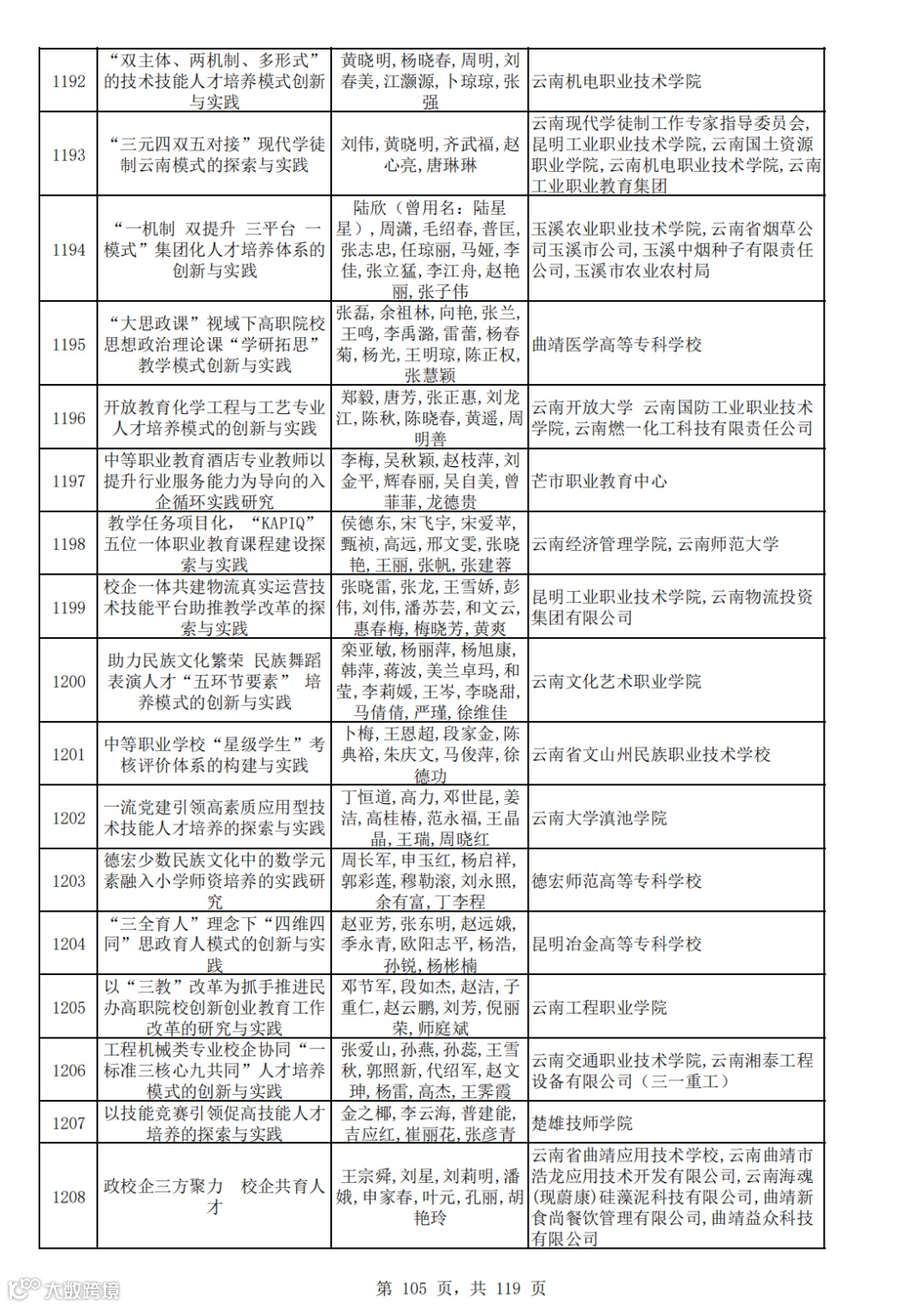
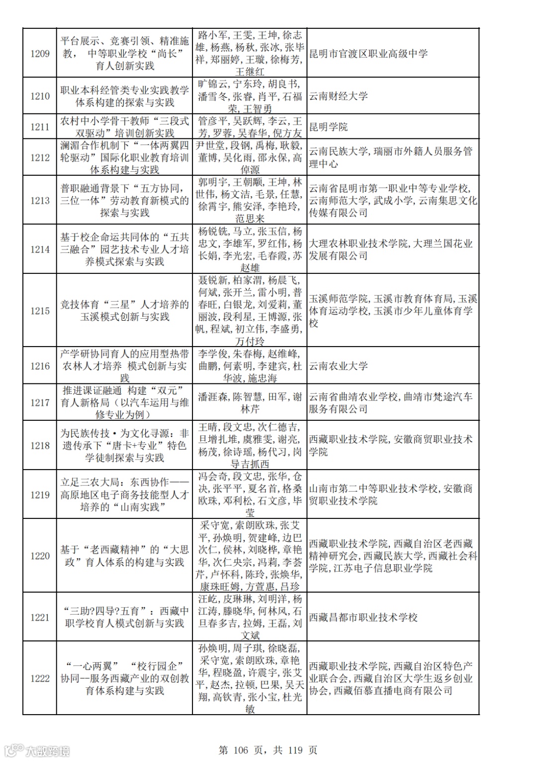
附件:2022年职业教育国家级教学成果奖推荐成果
教育部职业教育与成人教育司
2023年1月4日




















































































⚪来源:衡水学院
⚪以上图文,贵在分享,版权归原作者及原出处所有。
线上培训 • 推荐
【11月16-19日】全面打造‘金课’暨在线精品课程建设与申报专题研修班
【11月19-20日】新时期高素质教学队伍建设与教学管理模式改革创新研修班
【11月23-25日】思政课教学专题培训班
【11月26-27日】疫情常态化下 | 高校教师信息技术与教学创新暨融合式教学能力提升专题培训班
【11.29-12.1】新时代高校辅导员核心素养提升暨辅导员素质能力大赛备赛辅导培训班
【12月3-4日】深化课程思政教学设计新思路专题培训班
【12月3-4日】赛训一体,以赛促建 | 全国中职班主任能力比赛赛点解析暨班主任能力专业化发展专题培训班
【12月10-11日】战疫进行时 | 校(院)疫情防控常态化教职工心理健康疏导专题培训班
【12月13-16日】备战2023年教学能力比赛——全国职业院校2022年教学能力比赛解析与获奖教师现场决赛经验分享高级研修班
【1月7日-8日】备战2023年全国高校教师教学创新大赛——全赛道备赛指导高阶研修班
【1月7日-8日】2023年职业院校教师综合素质提高计划——青年教师教学能力提升培训班
免责声明:转载旨在分享,侵删
热 教学创新相关分享


