点击图片 即可查看课程详情


填写要点
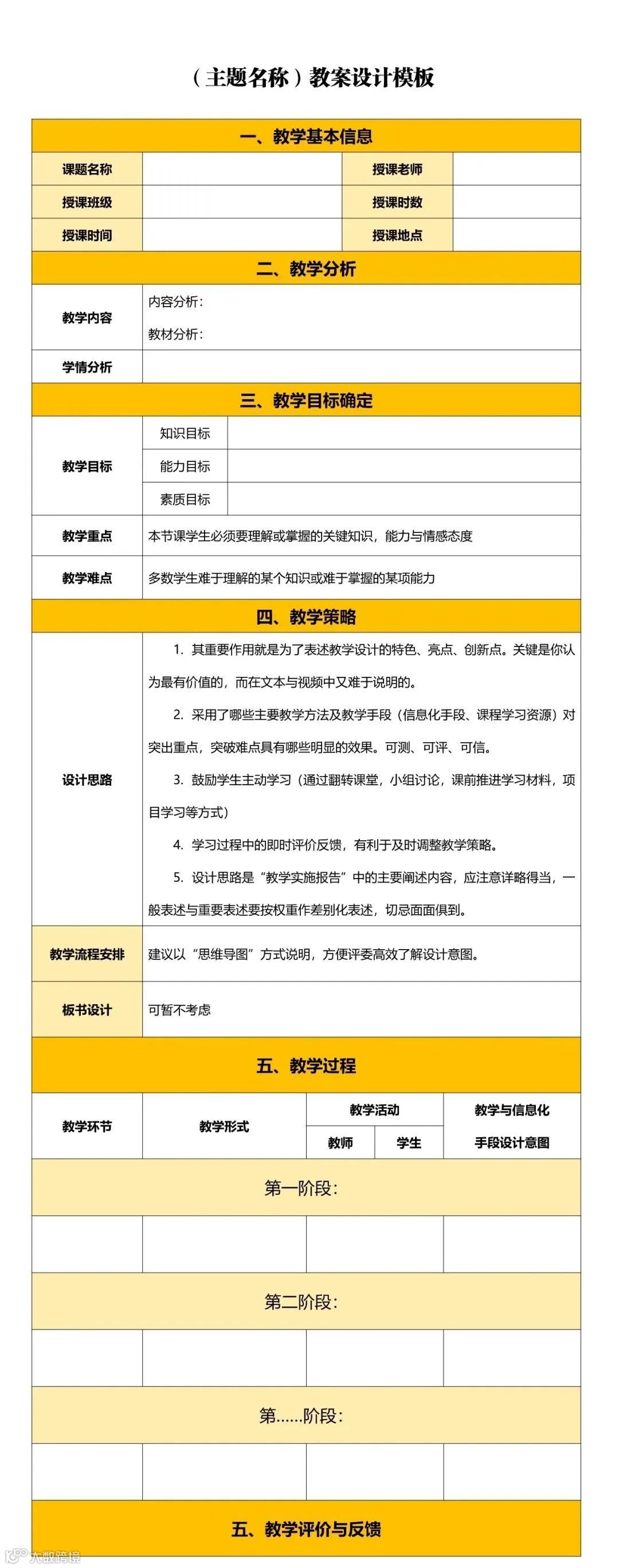
一、教学目标
【教学重点】
本节课学生必须要理解或掌握的关键知识、能力与情感态度。
【教学难点】
多数学生难于理解的某个知识或难于掌握的某项能力。
二、教学策略
【设计思路】
1.其重要作用就是为了表述教学设计的特色、亮点、创新点。关键是你认为最有价值的,而在文本与视频中又难于说明的。
2.采用了哪些主要教学方法及教学手段(信息化手段、课程学习资源)对突出重点、突破难点具有哪些明显的效果。可测、可评、可信。
3.鼓励学生主动学习(通过翻转课堂、小组讨论、课前推送学习材料、项目学习等方式)。
4.学习过程中的即时评价的反馈,有利于及时调整教学策略。
5.设计思路是“教学实施报告”中的主要阐述内容,应注意详略得当,一般表述与重点表述要按权重作差别化表述。切忌面面俱到。
【教学流程安排】
建议以“思维导图”方式说明,方便评委高效了解设计意图。
三、教学评价与反馈
教学评价与反馈是教学设计的重要环节,是教师依据教学规律在教学活动发生后对教学设计作出的主观评价,更多关注在宏观层面。主要评价对象包括:教学分析、教学目标确定、教学策略运用以及教学设计特色等四个方面。比如 ;
1.教学分析:教学内容的选取符合学生的认知水平,教学容量恰当,......
2.教学目标确定:多数学生能够掌握XXX知识,能够形成运用XXX知识解决XXX问题的能力,……
3.教学策略:运用XXX教学方法,激发学生的学习热情,促进学生进一步提高主动学习的能力、思辨能力、分析能力、动手能力。运用XXX教学手段,有助于突破教学重点,易于学生掌握复杂知识的学习规律,形成解决问题的思路与有效方法。……
4.教学特色:教学设计中,通过案例教学、情景表演,将学生置身于高度接近现实的虚拟环境,学习效果明显提升,……
四、教学反思
教学反思是教师针对以往教学中出现的一两个具体问题,以课题研究的方式在教学过程发生后进行的深刻思考,更多关注在微观层面。比如:某个设计环节,为什么没有得到应有的效果,问题的原因可能是什么,改进的具体方法又是什么,教师在后来的教学活动中是如何改进教学设计的,最终取得了什么样的成果等等。表述教学反思的内容一定要避免空乏,越具体,越个性化(心得体会)越有说服力。




⚪来源:网络
⚪以上图文,贵在分享,用于学术教育之用,版权归原作者及原出处所有。
线上线下 • 9-11月
【9月15日-18日 • 太原】基于学科体系的知识图谱助力教学改革与教学模式创新研修班
【9月22日-25日 • 济南】课程思政示范课申报设计暨课程思政教学设计工作坊
【9月22日-25日 • 厦门】锻造金师 打造金课——以全国高校教师教学创新大赛为引领的教学竞赛作品培育工作坊
【9月22日-25日 • 济南】职业教育一流核心课程申报及精品在线课程建设专题培训班
【10月13日-16日 • 青岛】探索未来教学新路径:以ChatGPT为代表的AI技术在教学资源制作中的创新应用实操训练营
【10月13日-16日 • 沈阳】职业院校新一轮双高专业群申报及建设方案的设计与撰写实战研修班
【10月13日-16日 • 济南】班级游戏化管理创新大课堂暨班主任工作室建设培训班
【10月20日-23日 • 郑州】新时代职业院校辅导员(班主任)综合素质能力提升训练营暨辅导员素质能力大赛赛前辅导专题培训班
【10月20日-23日 • 合肥】高校/职业院校课程思政比赛、示范课程申报与建设专题培训班
【10月27日-30日 • 成都】高等院校“四新建设”背景下基于OBE理念的人才培养方案及教学大纲修订专题培训班
【11月14日-17日 • 线上】“数字化时代高校虚拟教研室建设及教育教学创新”培训班
【11月24日-27日 • 西安】备战第十届“互联网+”大学生创新创业大赛--赛项解读与专家指导研修班
热 一流课程相关分享

