点击图片 即可查看课程详情
1. 课程:《电路分析基础》
负责人:南京邮电大学 谢娜老师






















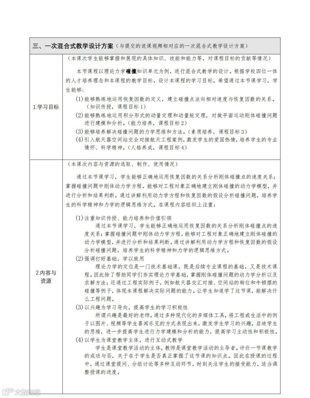
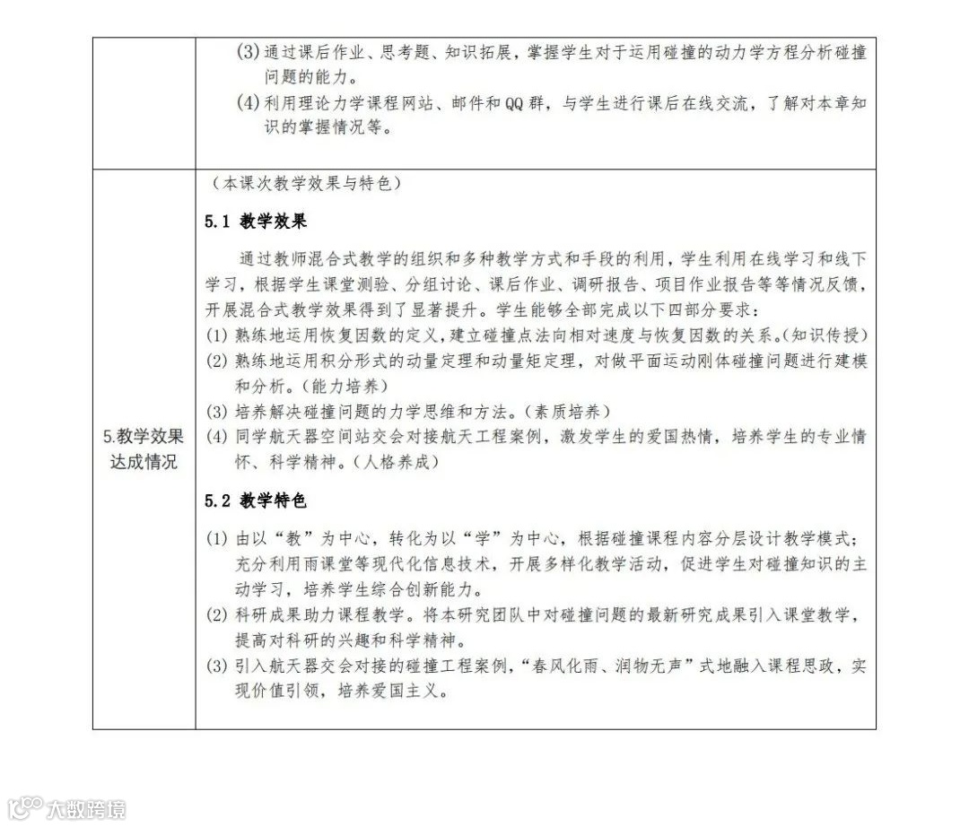
2. 课程:《理论力学》
负责人:上海交通大学 刘铸永





















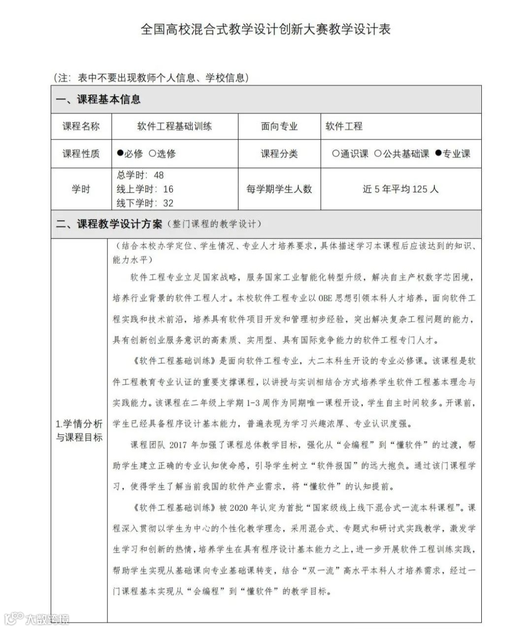
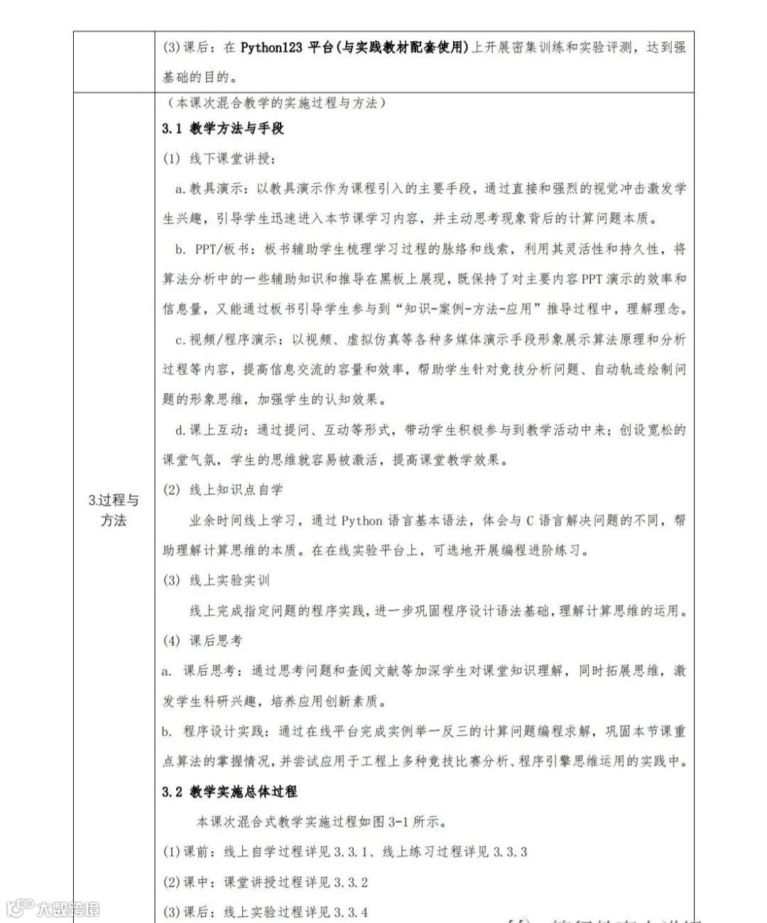
3. 课程:《软件工程基础训练》
负责人:北京理工大学 黄天羽


























4. 课程:《计算机程序设计基础》
负责人:清华大学 马昱春









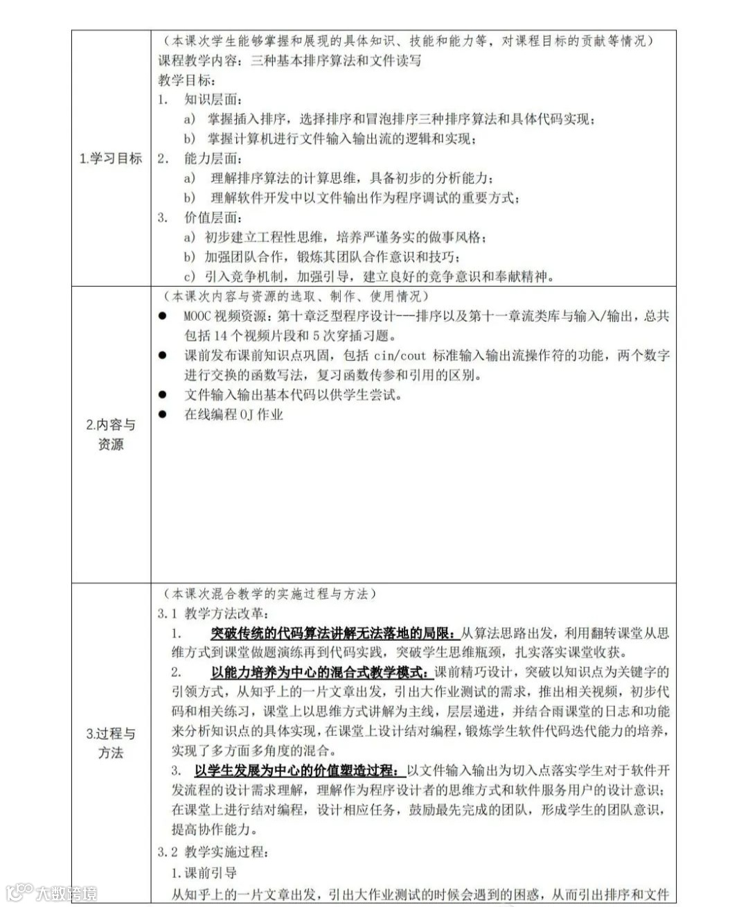
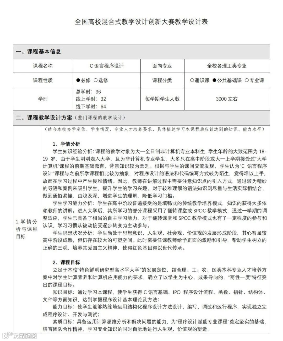
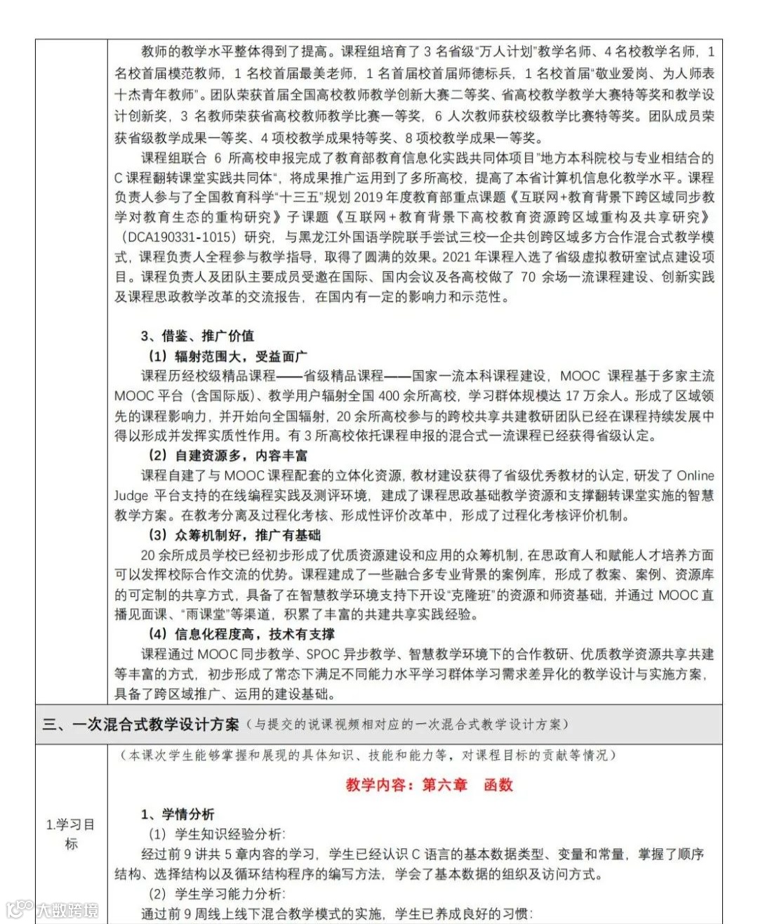
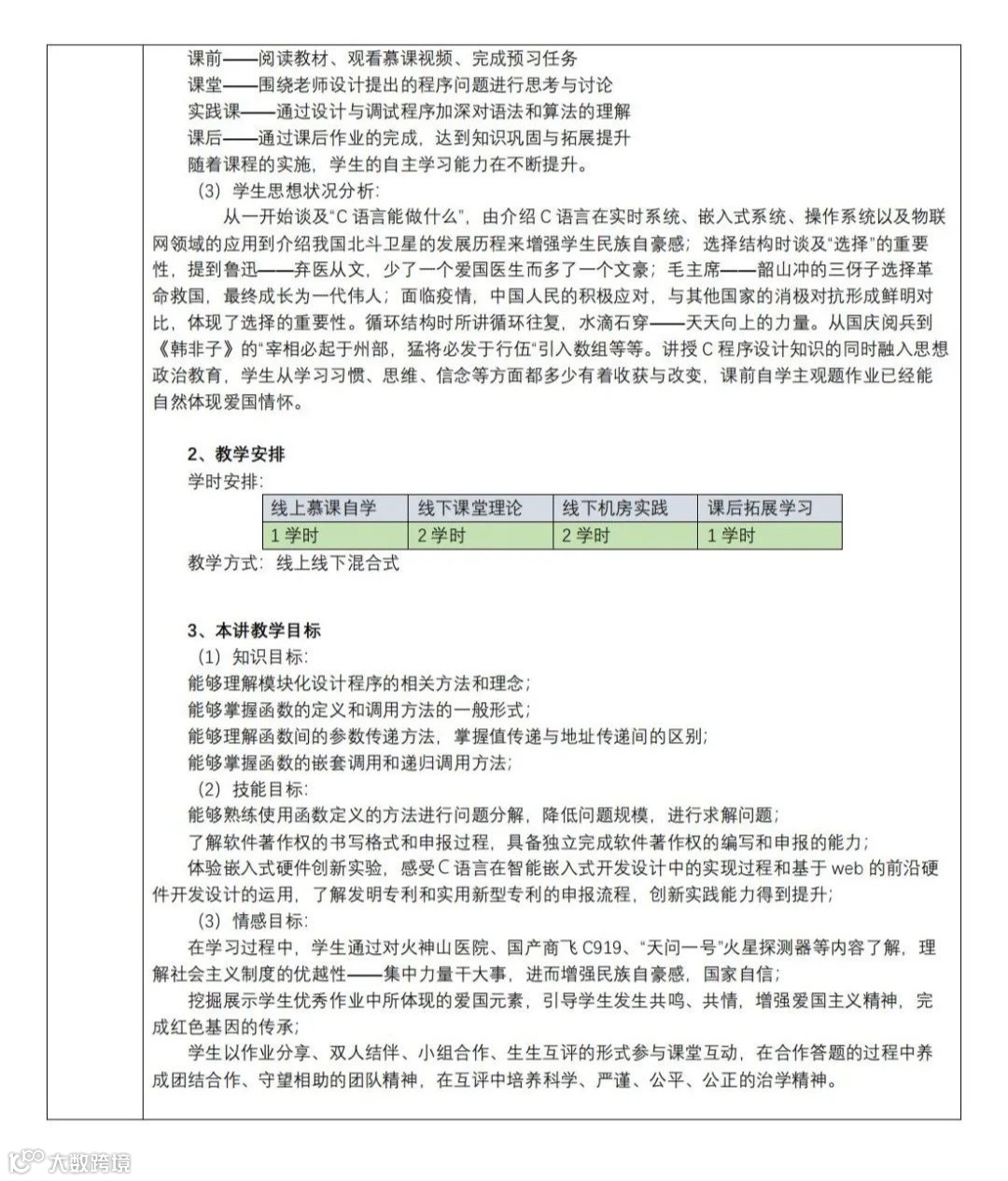
5. 课程:《C语言程序设计》
负责人:昆明理工大学 方娇莉





















⚪来源:伯苓云学堂
⚪以上图文,贵在分享,用于学术教育之用,版权归原作者及原出处所有。
【9月15日-18日 • 太原】基于学科体系的知识图谱助力教学改革与教学模式创新研修班
【9月19日-23日 • 线上】新入职教师岗位适应与教学能力提升在线训练营
【9月22日-25日 • 济南】课程思政示范课申报设计暨课程思政教学设计工作坊
【9月22日-25日 • 厦门】锻造金师 打造金课——以全国高校教师教学创新大赛为引领的教学竞赛作品培育工作坊
【9月22日-25日 • 济南】职业教育一流核心课程申报及精品在线课程建设专题培训班
【10月13日-16日 • 青岛】探索未来教学新路径:以ChatGPT为代表的AI技术在教学资源制作中的创新应用实操训练营
【10月13日-16日 • 沈阳】职业院校新一轮双高专业群申报及建设方案的设计与撰写实战研修班
【10月20日-23日 • 郑州】新时代职业院校辅导员(班主任)综合素质能力提升训练营暨辅导员素质能力大赛赛前辅导专题培训班
【10月20日-23日 • 合肥】高校/职业院校课程思政比赛、示范课程申报与建设专题培训班
【10月27日-30日 • 成都】高等院校“四新建设”背景下基于OBE理念的人才培养方案及教学大纲修订专题培训班
【11月14日-17日 • 线上】“数字化时代高校虚拟教研室建设及教育教学创新”培训班
【11月24日-27日 • 西安】备战第十届“互联网+”大学生创新创业大赛--赛项解读与专家指导研修班
热 教学创新相关分享
-
PPT下载‖11月27日吴岩司长最新报告·抓好新基建 迈向高质量——大力推动慕课与在线教学创新发展 -
第六届西浦全国大学教学创新大赛获奖视频汇总 -
首届全国高校教师教学创新大赛——“新工科”创新成果报告汇编 -
PPT课件 || 陕西第三届高校课堂教学创新大赛获奖教师教学分享 -
大连理工大学丨教学创新大赛获奖教师说课视频 -
杭州师范大学丨教师教学创新大赛获奖作品汇总(申报资料&教学视频)


