点击图片 即可查看课程详情
第一部分:单元整体设计









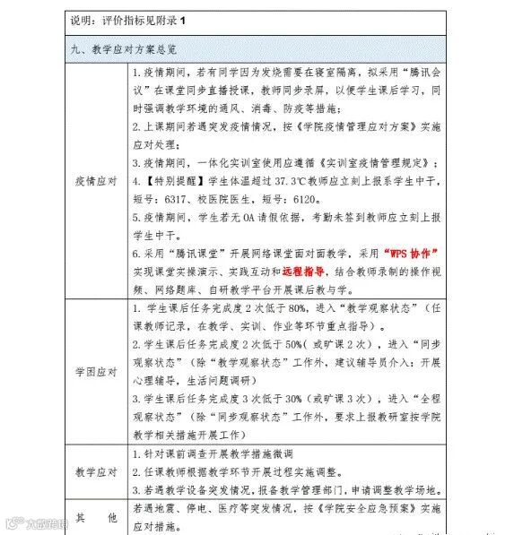
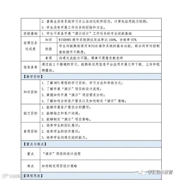
第二部分:参赛教案详情













⚪来源:网络
⚪以上图文,贵在分享,用于学术教育之用,版权归原作者及原出处所有。
⚪免责声明:转载旨在分享,侵删
线上线下 • 2023年12-2024年1月
【12月4日-7日•线上】以创新思维打造金质PPT讲稿课件的神操作精进深度进阶班
【12月8日-11日 •重庆】课程思政示范课申报设计暨课程思政教学设计工作坊
【12月8日-11日 •南京】备战2024年教学能力比赛——全国职业院校2023年教学能力比赛解析与获奖教师现场决赛经验分享高级研修班
【12月22日-25日 •长沙】高校教育科研课题申报与研究科研论文撰写与发表及教学成果奖申报技巧培训班
热 各种教学能力相关分享
-
教学能力大赛课件PPT的制作技巧 -
基于教学能力大赛“教案”的误区分析 -
选题、教学策略、教学过程、教学语言、总体效果、赛前演练备赛攻略 -
全国职业院校教学能力比赛PPT模板 -
教学能力备赛:详实、完整的教学实施报告格式和模板(案例) -
94个全国职业院校教学能力比赛一等奖课堂实习视频 -
参加教学比赛必须掌握的教学设计模板 -
教学能力比赛 | 2021全国职业院校如何对标备赛

