点击图片 即可查看课程详情
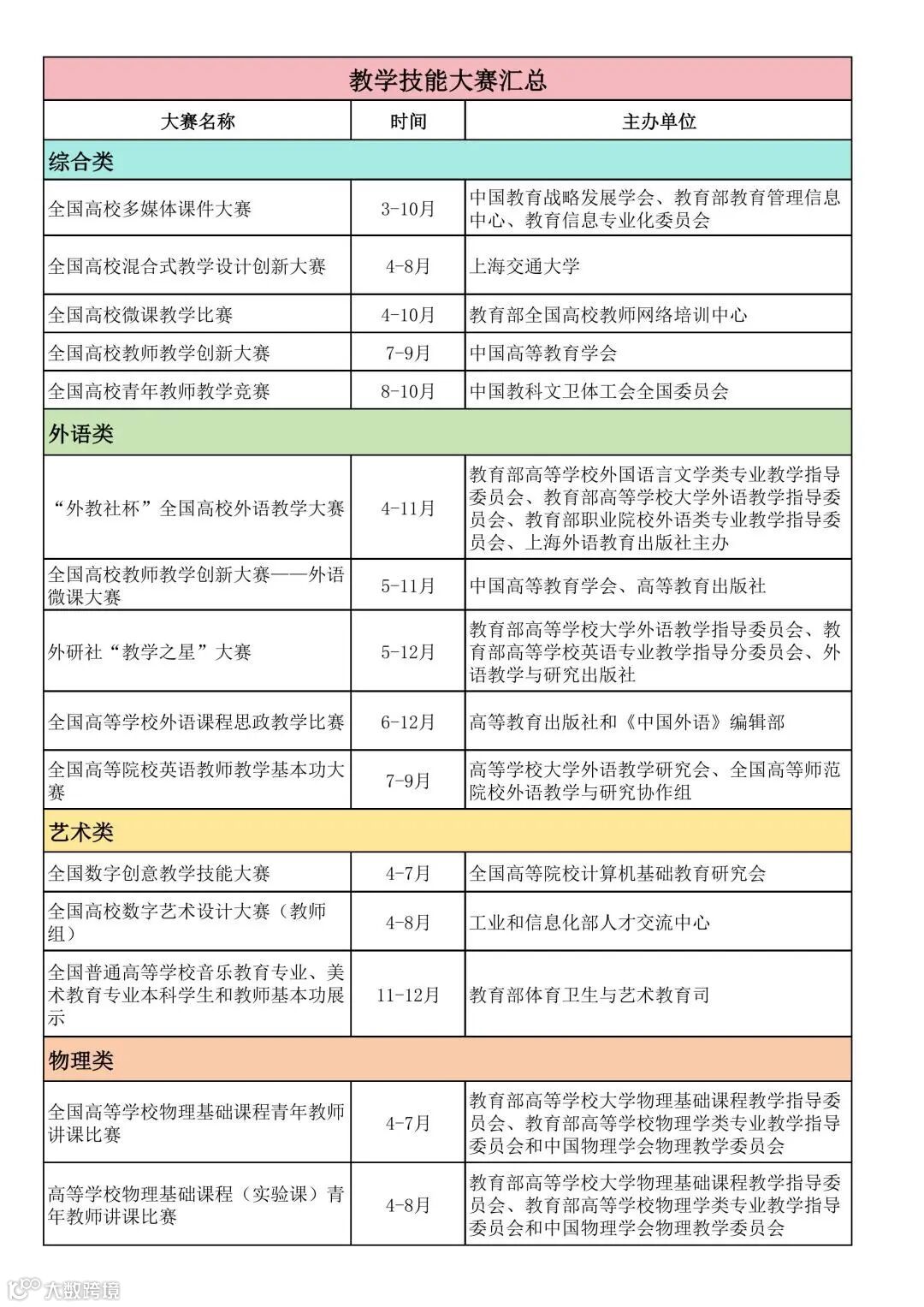
老师在学校入职之后,就不得不面对各种教学技能竞赛,今天给大家整理了一年里各种含金量高的教学技能竞赛类别和时间,希望对大家有所帮助。



上述竞赛为全国性竞赛,纳入“全国普通高校教师教学竞赛分析报告”高校排名,具体比赛时间仅供参考,最终以赛事组织部门为准,参赛者可以通过网络查询具体赛事相关事宜。
⚪来源:网络
⚪以上图文,贵在分享,用于学术教育之用,版权归原作者及原出处所有。
⚪免责声明:转载旨在分享,侵删
线上线下 • 2023年12月-2024年5月
【12月4日-7日•线上】以创新思维打造金质PPT讲稿课件的神操作精进深度进阶班
【12月8日-11日 •重庆】课程思政示范课申报设计暨课程思政教学设计工作坊
【12月8日-11日 •南京】备战2024年教学能力比赛——全国职业院校2023年教学能力比赛解析与获奖教师现场决赛经验分享高级研修班
【12月22日-25日 •长沙】高校教育科研课题申报与研究科研论文撰写与发表及教学成果奖申报技巧培训班
【1月5日-8日 •厦门】数字化转型背景下全面推进课程思政核心教学能力提升研修班
【1月15日-18日 •海口】新时期教师数字化教学创新能力提升及应用专题研修班
【2月25日-29日•线上】2024年春季开学——数字化时代高校教师课堂教学创新能力与五大核心素养提升研修班
【3月8日-11日•成都】新形态数字化背景下知识图谱建设与AI教学应用创新研修班
【3月22日-25日•武汉】新时期教师数字化教学创新能力提升及应用专题研修班
【3月22日-25日• 济南】备战2024年教学能力比赛——全国职业院校教师教学能力比赛备赛暨教学能力提升高级研修班
【4月12日-15日• 厦门】高校教学成果奖培育、凝练与申报实务培训班
【4月12日-15日• 广州】第十届“互联网+”大学生创新创业大赛项目培育和指导实战培训班
【4月26日-29日•长沙】数字化时代课程思政建设、申报暨教师课程思政教学能力提升研修班
【4月26日-29日•杭州】提升教师数字素养:激发教师信息化教学创新力量实操工作坊
【5月17日-20日•西安】2024年高校工程教育专业建设与认证专题研修班
【5月31日-6月3日•重庆】新时代高校基层教学组织建设与管理创新实践专题培训班
热 干货分享相关分享
3.【教学干货】如何上好公开课?这些隐藏的技巧名师名校都爱用

