点击图片 即可查看课程详情
导读
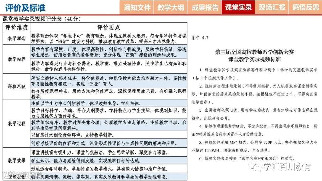
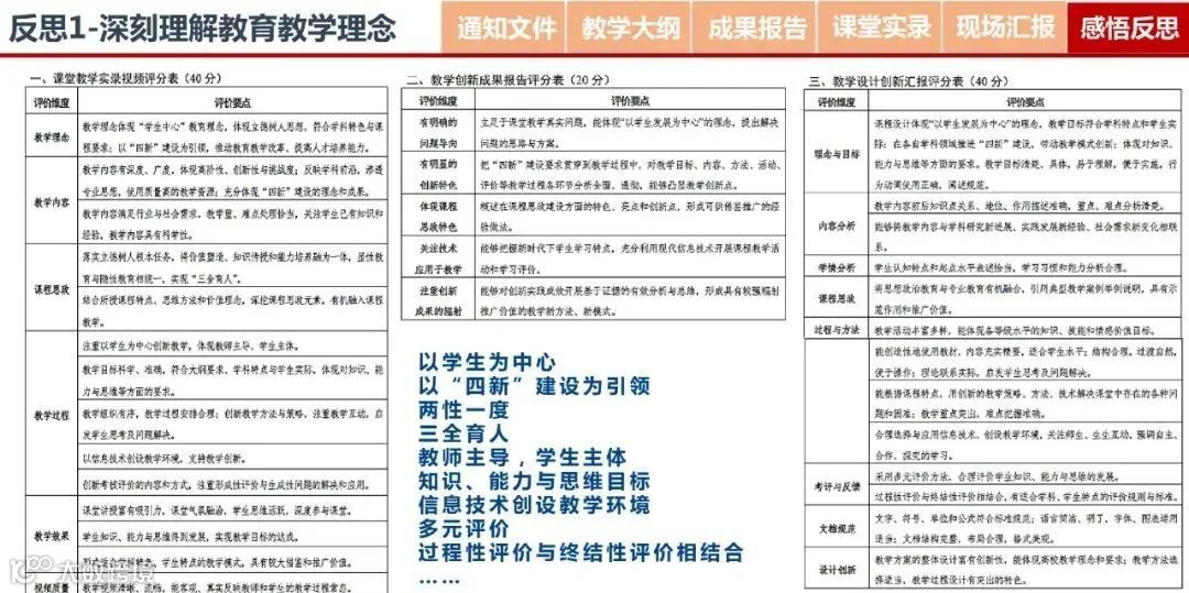
陕西科技大学林营教授在第二届全国高校教师教学创新大赛获得了一等奖(全国地方高校正高组第一名)。本文为林营教授参加大赛的经验分享,内容包括:大赛内涵的解读、材料科学基础课程的创新设计、实录视频、创新成果报告、决赛现场汇报PPT等。
作者丨林营 陕西科技大学材料科学与工程学院教授









































































































⚪来源:《高校教学创新100人》|逍遥思维
⚪以上图文,贵在分享,用于学术教育之用,版权归原作者及原出处所有。
⚪免责声明:转载旨在分享,侵删
线上线下 • 2023年12月-2024年5月
【12月4日-7日•线上】以创新思维打造金质PPT讲稿课件的神操作精进深度进阶班
【12月8日-11日 •重庆】课程思政示范课申报设计暨课程思政教学设计工作坊
【12月8日-11日 •南京】备战2024年教学能力比赛——全国职业院校2023年教学能力比赛解析与获奖教师现场决赛经验分享高级研修班
【12月22日-25日 •长沙】高校教育科研课题申报与研究科研论文撰写与发表及教学成果奖申报技巧培训班
【1月5日-8日 •厦门】数字化转型背景下全面推进课程思政核心教学能力提升研修班
【1月15日-18日 •海口】新时期教师数字化教学创新能力提升及应用专题研修班
【1月21日-24日•广州】备战2024年第四届教学创新大赛赛前指导工作坊
【2月25日-29日•线上】2024年春季开学——数字化时代高校教师课堂教学创新能力与五大核心素养提升研修班
【4月26日-29日•杭州】虚拟现实环境下,以H5融媒体技术配合翻转课堂的创新应用实操工作坊
【1月20日-23日•哈尔滨】高校教务教学管理创新与教学秘书综合能力提升研修班
【1月22日-25日•西安】备战2024年全国职业院校教师教学能力比赛研修班
【3月8日-11日•成都】新形态数字化背景下知识图谱建设与AI教学应用创新研修班
【3月22日-25日•武汉】新时期教师数字化教学创新能力提升及应用专题研修班
【3月22日-25日• 济南】备战2024年教学能力比赛——全国职业院校教师教学能力比赛备赛暨教学能力提升高级研修班
【4月12日-15日• 厦门】高校教学成果奖培育、凝练与申报实务培训班
【4月12日-15日• 广州】第十届“互联网+”大学生创新创业大赛项目培育和指导实战培训班
【4月26日-29日•长沙】数字化时代课程思政建设、申报暨教师课程思政教学能力提升研修班
【5月17日-20日•西安】2024年高校工程教育专业建设与认证专题研修班
【5月31日-6月3日•重庆】新时代高校基层教学组织建设与管理创新实践专题培训班
热 教创赛相关分享
1.【干货分享】超全教学创新大赛课件、获奖视频、成果报告案例汇总
6.第一届混合式教学设计创新大赛一等奖《大学计算机》教学设计

