点击图片 即可查看课程详情
编者按
在教育部高等教育司指导下,中国高等教育学会坚持立德树人根本任务,落实“以本为本、四个回归”的要求,以“新工科、新农科、新医科、新文科”建设理念为引领,打造高校教学改革的风向标,全力推进高等教育“质量革命”,于2021年主办了首届全国高校教师教学创新大赛,本次大赛评出个人(团队)奖一等奖30项、二等奖69项、三等奖99项;教学活动创新奖、教学学术创新奖、教学设计创新奖等专项奖19项。小编将获奖教师教学创新大赛成果报告摘编,以飨读者。(新工科、新文科、新医科、新农科)
新工科
01 基于“建构性教学观”,打造“五充满”的高效物理课堂- 普通物理(1)创新成果报告
参赛团队:中国矿业大学 石礼伟 王洪涛 张荣 唐军
获奖类别:部属高校正高组一等奖
【成果简介】
本课程秉承“德育为先、学生中心、研学融合、持续改进”的教育理念,基于“建构性教学观”,渗透“互联网+”思维,构建师生学习共同体,开展线上线下、课内课外深度融合的混合式教学。
【课程痛点】
传统物理教学痛点
课程示例
【创新之处】
【应用效果】
教学效果好,学生学业成绩优良,高阶能力有效提升。
教师教学能力显著提升,教师教学竞赛成绩优异,师德师风建设成效显著,课程建设和教学团队建设成果丰硕。
课程创新成果推广效果好。
新工科
02 基于共同构建法的燃烧学创新与实践
参赛团队:西安交通大学 周屈兰 李娜
获奖类别:部属高校正高组一等奖
【成果简介】
燃烧与发电厂、内燃机、航空发动机、火箭发动机等“国之重器”直接相关,对我国建设社会主义现代化强国至关重要。本专业旨在培养能源动力工程领域的高端工程和科研人才。
组织“6+2 教学资源”,虚实结合的实验技术培养学生动手能力,引进国际高水平教学资源开阔视野,贯穿全课程的人文元素建立文化自信,实现思政内容与专业内容的协调,使用“共同构建法”引导学生进行自组织学习、主动构建案例,而学生的创新成果又纳入课程内容,促进教学迭代优化。
【课程教学目标】
【创新之处】
学情分析全面深入,思政课程融入巧妙落实
方案设计:理工人文交融,认知均衡强化
全阶段教学,融入整体培养过程
组织优质教学资源,全方位提供教学支持
教学设计思路:OCAS 逆向设计法
以目标为导向,使用逆向设计法,从“教学目标”向“教学活动”各个环节逆序推进,形成 OCAS(Object - Content- Activity- Strategy)教学设计流程:先确定教学目标和思政目标(Object),然后为之选取教学内容(Content),针对教学内容设计教学活动(Activity),围绕教学活动确定课堂讲授策略(Strategy)。
教学内容组织策略:系列案例构建法
【应用效果】
本教学成果的应用效果主要表现在:
形成积极创新氛围,学科竞赛成绩优异
学生综合素养全面提高,提升了参与各种科技创新活动的积极性
课程思政建设进度加快
新工科
03 《概率论与数理统计》课程
“四合三联”教学创新实践报告
参赛团队:河北农业大学 田苗 张丽娜 陈俊英 邵洪波
获奖类别:地方高校副高组二等奖
【成果简介】
《概率论与数理统计》是数学类公共基础课,培养学生运用概率统计思想发现问题解决问题的能力,为后续专业课学习提供数学理论基础。而概率论思想与现代统计分析方法则是教学难点。获奖教师课程组遵循以学生为中心、问题导向、持续改进的教育教学理念,构建了“整合教学内容、融合教学模式、结合教学育人、混合教学形态”的“四合”创新举措,实现了概率统计与专业教育、特色育人、实践创新紧密联系的“三联”目标。
【创新之处】
“立体重构”整合教学内容,形成多维度知识结构
“概率统计+程序设计”融合教学模式,实现多课程互融共促
“概率统计+课程思政”结合教学育人,深化特色思政建设
4. “线混+BOPPPS”混合教学形态,提升学生实践创新能力
【应用效果】
本教学成果的应用效果主要表现在:学生学习效果全面提升、学生实践创新能力提升、教师教研水平明显提高、课程建设示范作用突出。
本课程经过几年“四合三联”创新的探索和实践,实现了从传统课堂向智慧课堂、知识课堂向能力课堂、灌输课堂向实践课堂、封闭课堂向开放课堂的转变。在今后的教学过程中,要充分利用现代化信息技术,引导活跃度不高、参与感不强的学生,调动其自主学习的积极性。教学改革创新需要进一步提炼、深挖、扩展,发挥国家级一流课程的优势,以“唤醒-赋能-成长-成才”的理念促进学生的全面发展。
新文科
01创研一体、能力进阶、德业兼修—基于高阶能力培养的比较文学教学创新与实践
参赛团队:嘉兴学院 白春苏 李俐兴 向洁茹 张宇
获奖类别:地方高校中级及以下组一等奖(浙江省)
【成果简介】
参赛团队以“新文科”建设为指导,以学生为中心,以高阶能力培养为目标进行课程重建:一是构建以能力为导向的“知·能·用”教学内容,以“明·思·辨”为脉络的“文学丝路”思政内容,搭建满足差异性、多元性、高阶性需求的资源库;二是创建以能力为导向的“趣研·创研·专研”能力提升活动体系;三是建立以能力为导向的双层评价体系,实现以评促学;四是建构以能力为导向的“ABC”混合式教学模式,引入数字人文的研究方法,运用 ArcGIS 软件制作文学地图,丰富教学内容、带动教学活动、深化能力培养。
【教学目标】
激发学生自主学习的内驱力;
培养学生思辨意识和创新意识;
引导学生深度阅读,降低畏难情绪。
【创新之处】
本课改革以“新文科”建设为指导,坚持以学生为中心,从教学“痛点”问题出发,以高阶能力培养为目标,实施课程重建:
一是以能力为导向构建分阶、分层、分类的教学内容与资源;
二是以能力为导向创建能力提升活动体系;
三是以能力为导向建立双层评价体系,实现以评促学;
四是以能力为导向建构“ABC”混合式教学模式,引入数字人文研究方法,深化能力培养。
【应用效果】
教学团队以本课改革的内容先后多次开设校内公开课;以“教学创新”“小组活动 设计”为主题,在校内外举办讲座及教学沙龙;
多篇学生作业在写作比赛获奖,并在学术期刊和文学网站发表了相关作品,广受赞誉;
某教学班活动小组在创研活动中将文本改编为小型手游,兼顾原创性与趣味性,激发学生深度学习热情。
新文科
02《国际经济合作》(全英文)课程创新成果报告
参赛团队:云南大学 邓铭 胡颖 李隽
获奖类别:部属高校副高组一等奖(云南省)
【成果简介】
培养国际贸易拔尖人才是高等教育服务“一带一路”的关键,而拔尖人才的标准是具备流利的外语、高超的跨文化交流能力和扎实的经贸知识。课程适应新文科建设的需要,培养服务“一带一路”拔尖人才的目标,培养具有国际视野的应用复合型人才。课程以学生为中心,以 OBE 理念贯穿全教学过程,以全英文加线上线下混合式教学为创新手段,分析国际生产和服务合作活动及其管理工作,使学生掌握国际经济合作理论及实践,深刻理解中国企业的国际化发展,熟悉“一带一路”国际经济合作的知识与实践。
【教学目标】
突破既有课程内容窠臼,培养高素质复合型人才;
深化教学内涵,在有限学时内提升学生综合能力;
面向新文科建设,在全英文课程中讲好中国故事;
培养有中国情怀、全球视野的跨文化人才。
【创新之处】
针对教学痛点及问题,教学团队从教学内容重构、教学方法改进、教学评价改革三个方面开展了创新,拓展了“教”与“学”的维度,形成了全新的全英文线上线下混合式教学模式。
教学内容重构“四融合”
教学模式与方法创新
【应用效果】
学生学习后,专业英语成绩提升明显,跨文化工作能力增强;
通过“外引内培、以赛促教”等培养手段,本课程教师主持的“XX大学一流双语教学团队”已经成为我校一支能够驾驭现代教育技术手段、特色鲜明教研活跃的教学团队;
2020年本课程的全英文MOOC被教育部在线教学国际平台吸纳为首批128 门上线课程之一,面向全球推广,受到教育部高教司吴岩司长点名表扬。
新文科
03《习近平新时代中国特色社会主义思想概论》课程教学创新成果报告
参赛团队:中国人民大学 秦宣 宋友文 常庆欣 王衡
获奖类别:部属高校正高组三等奖(北京市)
【成果简介】
本课程是为深入贯彻党的十九大精神,落实中共中央办公厅、国务院办公厅《关于深化新时代学校思想政治理论课改革创新的若干意见》精神,用习近平新时代中国特色社会主义思想铸魂育人,培养德智体美劳全面发展的社会主义建设者和接班人,而在普通高校对青年大学生开设的一门思想政治理论课的必修课程。
【教学目标】
探索新设课程的教学体系;
适应新时代思政课的要求;
合理安排丰富繁多的教学内容;
有效避免课程之间的交叉重复。
【创新之处】
细化教学目标;
把握正确原则;
精心设计教学内容;
创新教学方式方法。
【应用效果】
本教学团队同所在教学单位其他专家集体研究撰写的新思想教学大纲,得到了中宣部、教育部的高度认可,并以内部文件的形式发放全国高校,在全国所有高校推广,为迅速推进新思想的“三进”工作作出了积极贡献;
本课程主讲教师为主并适当吸收其他教师共同录制的新思想全程视频课,已经通过北京高校思想政治理论课高精尖创新中心平台在北京高校广泛推开,同时也供全国其他高校的教师教学参考;
本课程教学得到了学生的高度认可,对本课程教学给予了较高的评价。
新医科
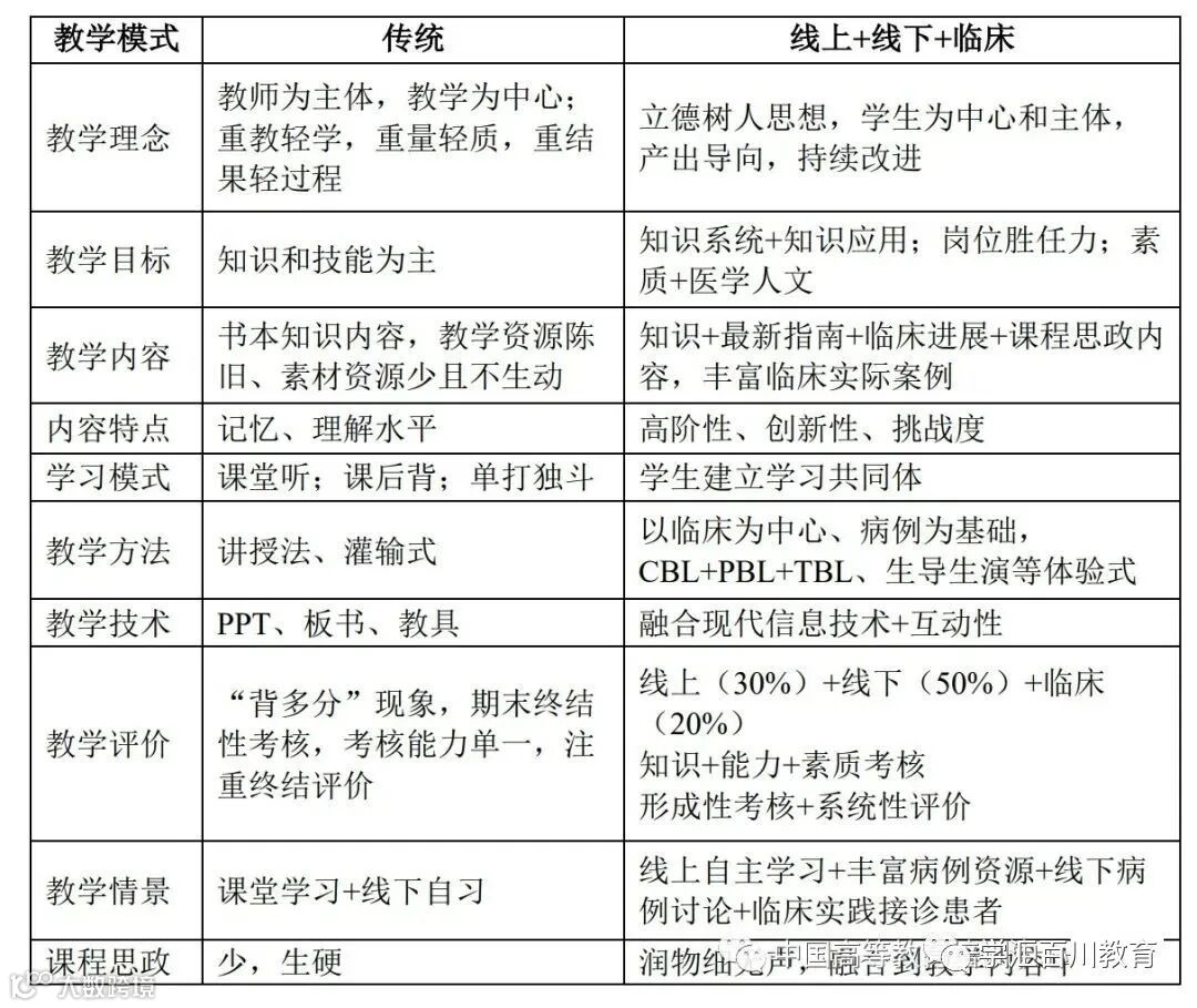
01 《神经病学》教学创新成果报告
参赛团队:哈尔滨医科大学 姜宏佺 李国忠 段淑荣 杨珊珊
获奖类别:地方高校副高组二等奖(黑龙江省)
【成果简介】
《神经病学》课程传统教学存在学生临床思维能力弱,岗位胜任力不足;思政教育不足;学时少内容多,课程难等问题。
参赛团队针对课程痛点,结合深度学习和主动学习理论,全面贯彻以问题为导向,遵循以学生为中心的教育理念,将现代信息技术与教学深度融合,经持续改进,不断完善,最终建成:以临床为核心,病例为基础,线上自主学习掌握基本理论,线下病例讨论培养临床思维,临床实践提升岗位胜任力,线上+线下+临床三位一体的医学教育新模式。
【课程教学目标】
提升学生临床思维能力,培养准医生的岗位胜任力;
培养医学生“生命至上、大爱无疆”的职业精神;
鼓励学生与患者积极沟通,降低医患心理隔阂;
克服学习《神经病学》的畏难情绪,提升课程参与度。
【创新之处】
采用线上、线下、临床的混合式教学策略;
应用 CBL、PBL、TBL 等教学方法;
融合先进的信息化教学技术和学情分析,因材施教。
【应用效果】
完善“线上+线下+临床”三位一体教学模式并推广应用;
建成神经病学“基础理论+典型病例+疑难病例”慕课群,对不同层次的学生、医生因材施教,提供优质课程;
根据疾病类别建设不同疾病数据库,为后期课程建设、提高学生岗位胜任力提供病例资源。
新医科
02 以核心胜任力为导向和建构主义理论为指导的助产学课程建设
参赛团队:四川大学 何菁菁 钱黎明 于霞
获奖类别:部属高校中级及以下组二等奖(四川省)
【成果简介】
助产士的教育和培养事关国计民生,需要引起高度的重视。
鉴于传统的助产教学中存在的知识体系陈旧、教学方法老套、人文关怀缺失的痛点问题,课程组首先打破传统课程框架,以核心胜任力为导向重构适合助产专业学生的培养目标及知识体系。
其次以建构主义理论为指导,引入“课前循证-课堂授课-仿真模拟-临床实践-科研创新-新的循证医学证据”闭环教学设计,整合信息技术,利用智慧产房下虚拟仿真教学等方法将二维知识进行三维重建,引导学生尊重自然,敬畏生命。
最后采用多元化全过程的考核方式进行科学合理的教学评价。
【课程教学目标】
夯实专业基础,整合助产学的相关理论知识并灵活应用,完成知识从理论到实践的过渡;
引导学生应用所学知识正确评估、辅助、陪伴孕妇分娩,并给予人文关怀;
鼓励学生坚定职业信仰,秉承“以家庭为中心”的服务理念,携手孕妇家庭敬畏生命。
【创新之处】
以建构主义理论为指导,以核心胜任力培养为目标重组学生知识结构,为高知识储备打下基础;
融合闭环教学设计与信息技术,采用多元化创新教学方法,提升学生的临床综合能力及医学创新思维;
强化课程思政和人文艺术学科学习的结合,培养学生的临床高关怀性。
【应用效果】
实现了“三高”型助产人员的培养目标,分别解决知识、能力和 情感价值层面的三个痛点问题;
学生在团队教师指导下发表了相关学术论文、并有多项发明专利正在孵化;
教学团队成员参与的校级教学改革研究项目已经顺利立项并积极参与省级教改研究课题申报;出版国家规范化教材或专著七部(主编或参编);申报并授权专利八项,其中发明专利四项;发表教学论文十余篇。
课程团队成员积极参加各级教学比赛并斩获重要奖项。
本课程的创新理念和实践目前取得了一定成效,在本省市的兄弟院校广泛开展交流并得到一致认可和好评。
新医科
03《器官捐献与器官移植——生命的接力与延续》课程教学创新成果报告
参赛团队:浙江大学 徐骁 郑树森 陈周闻 卫强
获奖类别:部属高校(含部省合建高校)正高组三等奖(浙江省)
【成果简介】
本课程以器官捐献与器官移植为基础,理论实践融入立德树人,器官移植专家领衔授课,运用多种教学方法和创新评价形式,培养学生知识、能力与素养,塑造正确的价值观与人生观。
解决了通识课程普遍存在的师资力量薄弱、专业性过强、授课形式及考核方式单一、教学资源共享性差等难点、痛点问题。
【课程教学目标】
通过对世界器官移植与捐献的现状及发展态势的介绍,结合中国自身国情和特点,展开深入讨论和辩论。讲课内容与时俱进,具有鲜明时代特色。
本课程将引导学生改进和加深对我国人体器官捐献与移植工作现状认识,重点突出医学、社会与伦理之间的密切联系,提高本科生的综合素养、健康意识和国民意识,为构建学校“知识—能力—素质—人格”四位一体(KAQ2.0)的人才培养体系打下坚实的基础。
【创新之处】
交叉融合之美:科学性和人文性的统一;
理论实践结合:知识性与探索性的平衡;
教学思政贯通:智力教育与德育教育的融合。
【应用效果】
教学创新深受学生喜爱,校内反响热烈;
教学创新启迪学生思考,育人树人铸魂;
教学创新成果推广应用,社会辐射广泛;
教学创新凝练论文教材,成绩硕果初显;
新农科
01 药见奇效,植入人心—有意义学习教学模式的创建与实践 药用植物学课程教学创新成果报告
参赛团队:延边大学 周微 孙金凤
获奖类别:地方高校副高组二等奖(吉林省)
【成果简介】
基于“健康中国”理念和“新医科”背景下对新型药学人才的培养要求,本课程旨在让学生了解药用植物的形态学特征,掌握药用植物分类与鉴别的基本方法,通过探究植物与药物的内在联系与逻辑,构建植物来源的天然药物研发思维体系。
面向药学大类(药学专业、药物制剂专业)一年级本科生开设的专业选修课。也为《生药学》《中药学》等专业核心课程以及中药材标准化、中药现代化和国际化发展奠定扎实的专业基础。
【课程教学目标】
增强课程的前沿性、与社会生活与实际生产紧密相连;
提升学生自主学习意识和学习倾向;
改善课程评价存在主体单一,内容单调的两单问题。
【创新之处】
采用美国著名教育心理学家奥苏贝尔的“有意义学习”理论,针对课程学习的痛点和难点,以旧知识与新知识之间建立有意义联系为主要抓手,使新知识得以同化内化,纳入学生的认知结构系统,再经由拓展、迁移、应用等环节对旧知进行重构改进,循环往复形成一个完整闭环。

【应用效果】
学生学习效果与教学目标达成度显著提升;
团队教师解锁有意义学习教学模式并熟练运用。
新农科
02 《园林植物造景》知行同构“三景”育人课程教学创新探索与实践
参赛团队:阜阳师范大学 耿秀婷 偶春 丁晓浩 隋娟娟
获奖类别:地方高校中级及以下组二等奖(安徽省)
【成果简介】
《园林植物造景》是连接园林植物学、工程制图学、景观美学与工程施工、综合设计之间的重要纽带。
基于新农科人才培养目标,本团队坚持景蕴、景能、景情的“三景”理念,通过重构内容、项目驱动、线上线下和三三评价,对本课程进行了系统的创新与实践,改善了传统教学重理论轻实践、 重线下轻线上、重输入轻输出、重结果轻过程,“看、说、练、悟”的机会少,学生园林绘图水平较低、植物季相空间感弱、沟通协作能力不足、绿化设计思维欠缺,望图生畏、害怕设计的困境,取得了有效的育人成效。
【课程教学目标】
提升学生园林绘图水平,改善畏难情绪;
学习搭配设计,营造植物季相空间感;
融合多学科知识,综合景观设计思维。
【创新之处】
“三景育人”理念的提出在实现乡村振兴、构建生态文明、建设美丽中国的时代大背景下,为社会培养“爱农、懂农、践农”的农林人才是高校农林类专业的人才培养要求。本课程组经过长期探索与实践,提出了景蕴、景能、景情的“三景育人”理念,用于指导本课程教学改革。
景蕴---植物造景的文化底蕴。
景能---植物造景的设计能力。
景情---植物造景的家国情怀。
【应用效果】
学生的综合素质得到培养;
学生的绿化设计和施工能力得到提升;
创新改革后学生对本专业认可度提高,就业相关度提高。
新农科
03 “五融合五重塑”混合式教学路径探索 ——《普通植物病理学》课程教学创新成果报告
参赛团队:吉林农业大学 刘淑艳 欧师琪
获奖类别:地方高校正高组二等奖(吉林省)
【成果简介】
《普通植物病理学》课程长期存在价值引领、内容创新、学习动力等方面的“痛点”问题。
本团队以教研立项为先导,借鉴 FD-QM在线教学质量标准,开展线上线下混合式教学的理论与实践研究,坚持“守正固本,智慧创新”原则,本着立德树人、学生中心、成果导向、持续改进的理念,充分发挥课程思政的感染力、价值力、吸引力,探索形成了“五融合五重塑”的教学创新路径,即通过“五融合”,重塑“多维一体”的课程目标,“螺旋递进”的教学内容、“主动参与”的教学策略、“同步+异步”的学习空间、“全程嵌套”的评价体系。
【课程教学目标】
重塑学生专业自信,鼓励学生学农爱农;
沟通理论与实践,切实提升解决实际病害问题能力;
增强学习内驱力,引导持续和深度学习。
【创新之处】
课程组通过研究-实践-反思-研究的思路,重点突破自主学习激励机制、课程思政、考核评价模式、线上资源及教材建设等问题,建立了“五融合五重塑”的课程创新路径。
【应用效果】
课程建设成果显著;
课程设计全面优化;
学生学习更加投入;
建成教学资源宝库;
创新成果受业界赞誉。
⚪来源:网络
⚪以上图文,贵在分享,用于学术教育之用,版权归原作者及原出处所有。
⚪免责声明:转载旨在分享,侵删
线上线下 • 1月-5月
【1月15日-18日 •海口】新时期教师数字化教学创新能力提升及应用专题研修班
【1月21日-24日•广州】备战2024年第四届教学创新大赛赛前指导工作坊
【1月22日-25日•西安】备战2024年全国职业院校教师教学能力比赛研修班
【2月25日-29日•线上】2024年春季开学——数字化时代高校教师课堂教学创新能力与五大核心素养提升研修班
【4月26日-29日•杭州】虚拟现实环境下,以H5融媒体技术配合翻转课堂的创新应用实操工作坊
【1月20日-23日•哈尔滨】高校教务教学管理创新与教学秘书综合能力提升研修班
【3月8日-11日•成都】新形态数字化背景下知识图谱建设与AI教学应用创新研修班
【3月22日-25日•武汉】新时期教师数字化教学创新能力提升及应用专题研修班
【3月22日-25日• 济南】备战2024年教学能力比赛——全国职业院校教师教学能力比赛备赛暨教学能力提升高级研修班
【4月12日-15日• 厦门】高校教学成果奖培育、凝练与申报实务培训班
【4月12日-15日• 广州】第十届“互联网+”大学生创新创业大赛项目培育和指导实战培训班
【4月26日-29日•长沙】数字化时代课程思政建设、申报暨教师课程思政教学能力提升研修班
【5月17日-20日•西安】2024年高校工程教育专业建设与认证专题研修班
【5月31日-6月3日•重庆】新时代高校基层教学组织建设与管理创新实践专题培训班
热 教创赛相关分享
1.【干货分享】超全教学创新大赛课件、获奖视频、成果报告案例汇总
6.第一届混合式教学设计创新大赛一等奖《大学计算机》教学设计

