点击图片 即可查看课程详情
1.教学选题——“三注重”
教学选题是教师参加教学能力大赛首先要考虑的问题,虽然比赛是随机抽取内容,但是教师在赛前演练时一定要注重选题的技巧。
1、注重教学内容难易适度
比赛的时间是限定的,太简单和太复杂的内容都不适宜,在考虑难易适度的同时也要注重容量适中,教师若选取一个教学单元时建议以4~6学时为宜,不得超过6学时。
2、注重能力训练
无论是公共基础课、课堂讲授型专业课,还是理实一体型专业课,都要突出能力训练这条主线,主要能力点的选择也不能太多太分散,重在一课一得,要突出主要能力点的学习效果。
3、注重信息化手段的介入
信息化运用能力还是其中的重要组成部分。有些教学内容所对应的信息化资源丰富,平台和载体多元,教师选取轻松快捷,信息化手段介入容易。
但也有些纯概念、纯理论的教学内容,生硬运用云课堂、雨课堂等信息化媒介就变成了形式主义,效果也不会理想。在同等条件下,教师要尽量考虑信息化手段容易介入的选题,这样参赛获奖几率会更高。
2.教学策略——“三原则”
教师要提升教学能力,一定要在教学策略或设计思路上多下功夫,思路决定出路,这句话对教师提升教学能力同样是适用的。
一般在教学策略或设计思路上要遵循3种原则:
1、以学生动起来为起点
学生动起来是指动脑、动眼、动口、动手、动身体等,只有学生动起来了,课堂才能活起来。教师要在如何让学生动起来上多动脑筋,学生动起来了,课堂形态自然就产生了变化。
2、以重难点突破为关键
重难点是一次课设计中必须解决的问题,并且重难点解决的时间要占较大比重,要在重难点突破的方式方法和途径上多下功夫,这是课堂结构设计的需要,也是学生能力培养的需要,关键问题解决不好,课堂质量自然不会高。
3、以三维目标有效达成为准绳
当教学目标确立后,教学过程的设计必须服务目标的实现,设计教学环节、选用教学方法、采用教学载体、运用课堂教学评价等,都要紧紧围绕如何有效实现教学目标,要在实施的有效性上深入探究,实施的效度也是教学评价的重要观测点。
3.教学过程——“三要领”
教学过程是教学设计中的核心,教学过程可以因教学对象而异、因教学内容而异、因教学环境而异,设计教学过程要掌握3个要领。
1、教学环节设计独具匠心
教学环节是教学过程的具体步骤,设计教学环节要有教师独到见解,要把教学过程拎出一条主线来,不管师生如何互动,都能做到收放自如,教学环节要环环相扣,层层推进,且教学环节的名称要高度提炼,尽量做到对仗工整。
2、方法手段选用合理高效
一次课或一个单元教学任务,教学方法手段不要追求多,切忌花哨,重在合理高效,不同的材料可以用不同的方法手段展现,教师可以在实践中不断尝试,不断总结,有比较才能有鉴别,最终选用最高效的。
3、各类标准渗透自然贴切
教师在实施教学中要自然渗透行业标准、专业教学标准、课程标准、课堂教学标准等,各类标准的渗透要自然贴切。总之,教学过程的设计要突出以学习者为中心,体现“做中教、做中学”。
4.教学语言——“三要求”
精彩、幽默、富有感染力的教学语言,更受学生欢迎。教师平时就要有意识地磨练自己的教学语言。
1、表达要简洁精准
教学语言要尽量使用书面语言、专业术语,要准确精当、简洁明快,不能拖泥带水,松散拉杂。
2、节奏要张弛有度
教师在语言的表述中要张弛有度,快慢高低自然得体,有时要有意识地预留一些空白,让讲授者和评委有更多思维碰撞的时间,不能是背稿子式平铺直叙,要有温度和感染力,始终能牵动评委和观众的注意力。
3、态势语要大方得体
教学设计、模拟无学生上课和现场答辩3个环节都要展现教师良好的风貌,眼神、手势等态势语要自然运用,多方面展示教师风采。
5.总体效果——“四特性”
湖北省教师教学能力大赛包括教学设计、模拟无学生上课和现场答辩3个环节,由AB2个教师共同完成。教师参赛主要是要讲出“四性”。
1、要讲出逻辑性
逻辑性包括总体与各部分之间的逻辑性、各部分之间的逻辑性。教师一般要弄清这样几种逻辑关系,如
教材分析、教学对象分析和确定教学目标之间的逻辑性;
整体三维教学目标和重难点选取的逻辑性;
课程教学内容和本次课教学内容选取的逻辑性;
教学策略选用和实施的逻辑性,课前、课中和课后等教学过程内在的逻辑性;
教学实施和教学特色提炼的逻辑性。
这里强调的逻辑性是要求教师对教学设计进行深度理性思考,也就是不仅要“知其然”,还要“知其所以然”。
2、要讲出职业性
根据岗位开课程,每门课程对应不同的职业岗位,每门课程都有各自不同的特质,教师在讲述中要自然融入职业特色,且将职业的工匠精神有机渗透,立足岗位的最前沿,以岗位标准来规范教学要求,体现教学过程和生产过程对接、教学标准和职业标准对接。
3、要讲出创新性
教师要在创新方面尝试的内容很多,如
片头教学动画的引入;
标题由富有创意的主标题和具体明确的副标题组合呈现;
教学设计总体框架体系重构;
教学过程的独到设计等等。
只有敢于创新,不受评分标准体系的拘泥,出彩的几率才会增加。
4、要讲出一致性
教学设计和模拟无学生上课的2位教师要配合默契,教学设计中提到的教学方法、教学手段、教学环节等要在模拟无学生上课环节中充分展现和印证,可以理解为一个重在理性设计和一个重在实践呈现,不能出现两张皮或相悖的现象。
6.赛前演练——“三准备”
教师赛前演练,眼光不能只盯着PPT课件,还要拓宽视野,做好3个方面准备。
1、准备现场答辩
教师要多搜集一些评委现场提问素材,结合高等职业教育理论和最新的职业教育改革文件精神,反复演练,做到答辩环节不怯场,不出现硬伤。
2、准备获奖选手视频
教师要反复研学历届获奖选手视频,组织教师集体讨论,运用头脑风暴的方式,提炼优点和亮点。
3、准备信息化制作技术
教师要根据比赛的需要,尽量熟练掌握多种视频剪辑、PPT制作、动画制作技术,也可从微课和慕课的制作中寻找灵感。
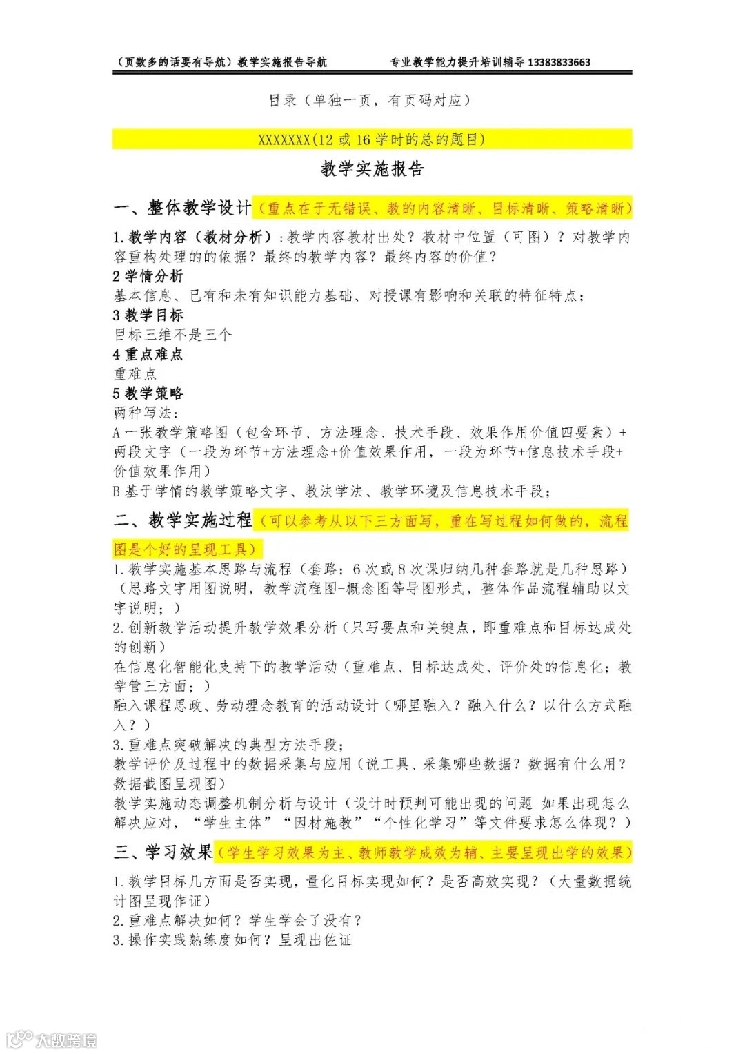
教学实施报告模板



决赛答辩问题



⚪来源:网络
⚪以上图文,贵在分享,用于学术教育之用,版权归原作者及原出处所有。
⚪免责声明:转载旨在分享,侵删
线上线下 • 1月-5月
【1月15日-18日 •海口】新时期教师数字化教学创新能力提升及应用专题研修班
【1月21日-24日•广州】备战2024年第四届教学创新大赛赛前指导工作坊
【1月22日-25日•西安】备战2024年全国职业院校教师教学能力比赛研修班
【2月25日-29日•线上】2024年春季开学——数字化时代高校教师课堂教学创新能力与五大核心素养提升研修班
【4月26日-29日•杭州】虚拟现实环境下,以H5融媒体技术配合翻转课堂的创新应用实操工作坊
【3月8日-11日•成都】新形态数字化背景下知识图谱建设与AI教学应用创新研修班
【3月22日-25日•武汉】新时期教师数字化教学创新能力提升及应用专题研修班
【3月22日-25日• 济南】备战2024年教学能力比赛——全国职业院校教师教学能力比赛备赛暨教学能力提升高级研修班
【4月12日-15日• 厦门】高校教学成果奖培育、凝练与申报实务培训班
【4月12日-15日• 广州】第十届“互联网+”大学生创新创业大赛项目培育和指导实战培训班
【4月26日-29日•长沙】数字化时代课程思政建设、申报暨教师课程思政教学能力提升研修班
【5月17日-20日•西安】2024年高校工程教育专业建设与认证专题研修班
【5月31日-6月3日•重庆】新时代高校基层教学组织建设与管理创新实践专题培训班
热 教学能力相关分享

