点击图片 即可查看课程详情
“十四五”实验室发展规划中提到要加强教学实验室建设的科学性、连续性,充分发挥实验室在应用型人才培养、实验教学改革、科学研究方面的作用。本文将以某大学实验室项目为例,对教学实验室设计进行思路分享。
本案针对某大学校区,打造全新的教学实验室和配套空间,以满足该校扩建、翻新的需求。根据“教学优先、共享优先、效益优先”的原则,以创新的设计理念,促进老师及学生们在推进研究过程中实现新的目标。
Laboratory Design
01 功能分区工艺设计
各楼层功能分区工艺设计满足人流、物流、污物流不交叉原则,充分考虑该实验大楼不对周围建筑物及环境构成污染;同时,在满足基本功能需求情况下,还做到功能完善、布局合理、分区明确、工艺科学、使用方便、高效共享、无缝衔接;实验室涉及大型仪器实验室、分子生物学实验室、蛋白组学实验室、细胞培养实验室、小动物病理实验室、各类科室实验室、教育部重点实验室等。
通过空间重构,设计将空间价值由实用和美观转向为空间赋能,重新划分功能分区后梳理纵向交通流线,打破原建筑层级间壁垒,强化空间的科研属性及教学属性;在计划教室和学生协作区之间取得了谨慎的平衡,为小组合作提供了宽敞的空间,并灵活地允许学生相互学习、相互交流和相互了解。
Laboratory Design
02 教学实验空间设计
教学实验空间分为有净化要求的实验室和非净化常规实验室。
· 有净化要求的实验室
有净化要求的实验室充分发挥装配式标准化设计,根据模块化布局进行吊顶以及墙面模块化设计,地面采用高性能水性环氧树脂地坪;此部分实验室强调功能,弱化装饰;选用材料具备出色的耐候性以及耐众多化学品、溶剂和着色剂的腐蚀,耐沾污、易清洁,防火性能优异,而且安全环保。同时实验室洁净等级以色彩进行区域划分,按照洁净级别从高到低(百级、千级、万级)从蓝绿色、黄色、橙色原则配色。
· 非净化常规实验室
非净化常规实验室按照学科单元进行了划分,为学科调整提供了更多的灵活空间。此外,对装修、实验家具系统和机电系统进行了升级,利用明亮的玻璃窗最大程度地利用自然光,结合节能照明、环保地面材料以及优化通风等措施,打造了一个舒适和高效的空间,为绿色可持续发展做出贡献。
其中实验示范课室主要功能区约50㎡,应满足40-50人/次实验课示范教学,利用智能化教学系统可进行可视频教学与示范教学,在净高充裕的教学空间内,任课老师能非常方便地总览和指导学生们操作实验。
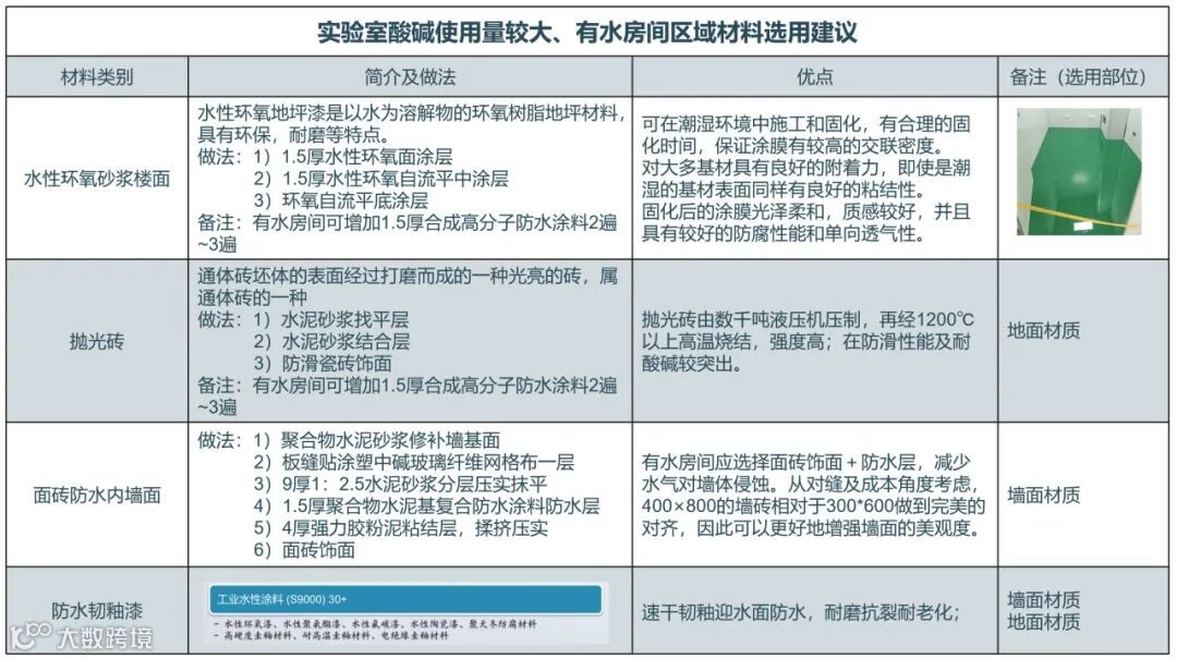
材料的选择上考虑实验室酸碱使用量较大,有水房间区域,推荐使用具备抗腐蚀性、化学稳定性和防水性材料。
色彩的大量使用、对自然和人工照明质量的重视以及设备的精心设置,共同营造了一个富有吸引力的教学实验室,使其创造出功能强大的研究实验室,拥有充足的基础设施和配套空间,彰显了高校对研究、舒适度人文设计的愿景。
Laboratory Design
03 设计过程
项目初期,设计人员可通过计算机CAD辅助设计和BIM建筑信息模型在虚拟环境中精确模拟,从而降低设计的变更和成本。BIM运维管理平台相配套APP的应用,可全面实现信息化管理,将建筑智能控制系统、电梯控制系统、入侵报警系统、视频监控系统、出入口控制系统、弱电防雷系统、暖通空调设备智能控制系统、智能化系统集成等,结合三维模型快速定位、快速获取解决方案。
本着经济适用的设计理念、以人为本的设计思想,本项目用简洁统一的设计手法,最终创造出一个交叉融合、强调共享的教学实验室载体。
⚪来源:中科建设计院
⚪本公众号所转载的文章、图片、信息等,其版权均归原机构或原作者所有,不代表本公众号观点,仅做分享交流
⚪转载出于非商业性目的,旨在分享,如涉及版权等问题,请立即联系我们(18003348638同微),我们将予以更改或删除相关文章,以保证您的权利。
线上线下 • 4月-8月
【4月12日-15日• 广州】2024年中国国际大学生创新大赛项目培育和指导实战培训班
【4月12日-15日• 扬州】教育数字化转型背景下AI赋能数字化教学深度实训工作坊
【4月26日-29日•杭州】虚拟现实环境下,以H5融媒体技术配合翻转课堂的创新应用实操工作坊
【5月17日-20日•长沙】数字化时代课程思政建设、申报暨教师课程思政教学能力提升研修班
【5月31日-6月3日•重庆】新时代高校基层教学组织建设与管理创新实践专题培训班
【5月31日-6月3日•成都】基于OBE理念的审核评估、专业认证核心技能提升工作坊
【7月25日-7月28日•大连】教育数字化转型背景下高校教师AI创新能力提升工作坊
【6月21日-6月24日•青岛】Al时代高校教育新范式暨数智变革下教师教学创新能力提升培训班
【6月21日-6月24日•西安】面对数字化时代的教改项目申报、教研方法创新与高水平教改论文撰写深度指导研修班
【7月20日-7月23日•威海】新时代高校思政课教师核心素养培育与教学能力提升研修班
【7月22日-7月25日•成都】全国大学生职业规划大赛赛事解读与备赛指导专题研修班
【7月25日-7月28日•呼伦贝尔】新时代高校基层教学组织建设与管理创新实践专题培训班
【7月28日-7月31日•秦皇岛】新时期高校实验室、实训基地安全管理保障体系构建与实施暨创新实践研修班
【7月29日-8月1日•昆明】高校青年教师教学竞赛备赛实战与案例解析培训班
【8月8日-8月11日•秦皇岛】高校教师人工智能AI赋能教育教学暨数字素养提升高级研修班
【8月12日-8月15日•西安】面对数字化时代的教改项目申报、教研方法创新与高水平教改论文撰写深度指导研修班
【8月18日-8月21日•青岛】高校专业带头人(负责人)及专业主任核心能力提升专题研修班
热 人工智能相关分享

