点击图片 即可查看课程详情
课程教学大纲要件
课程名称:四川居民空间营造
课程类型:专业课
适用对象:环境专业、21年级、本科
学时/学分:26+64/4
1
课程简介
课程类别:培养模块课程(室内设计模块)
课程性质:必修
内容要点:本课程是环境设计专业室内设计模块开设的一门重要的专业核心课。通过对四川民居空间营造的历史发展、建筑风格、空间设计实务等的学习,学生能够了解和掌握包括汉族民居、藏族民居、羌族民居、彝族民居的设计原则、程序的设计方法,具备工匠精神、细致严谨的思维、运用理论解决设计问题的能力。
先修课程:室内陈设设计、住宅空间设计、公共空间设计。
后续课程:室内装饰工程监理、项目策划与管理、空间项目设计。
2
课程目标(知识、能力、素质)
3
教学评价和教学环节的总体设计
4
教学评价详细设计
各部分的评价方式和成绩评定的细则如下:
(1)调研报告(10%)
这一部分满分10分,体现课程目标1。
调研报告对学生来说有着重要的意义。首先,通过调研报告,学生可以深入了解四川地区的民居文化、建筑风格、历史背景等方面的知识。这有助于拓宽学生的视野,增加对地域文化的认识和理解。其次,调研报告是学生实践操作的重要环节。
在课程中,学生需要亲身参与实地调查、访谈、数据收集等实践活动,这有助于培养学生的实践能力和动手能力。另外,调研报告也是学生展示自己研究成果的重要方式。学生可以通过撰写调研报告,将研究成果进行归纳和总结,向老师和其他同学展示自己的研究能力和成果。
同时,通过调研报告的撰写,学生可以锻炼自己的文字表达能力,提高写作水平。这对于未来的学术研究和职业发展都具有重要的意义。
(2)上机与作业(15%)
这一部分满分15分,体现课程目标2。
上机与作业评价能帮助学生于巩固所学知识、提升实践能力、培养自主学习能力和增强自信心。对项目测量数据进行计算机输入。并绘制完成平面图、立面图、大样图、节点图等。在绘制的平面图基础上,手绘完成2-3套布局方案。
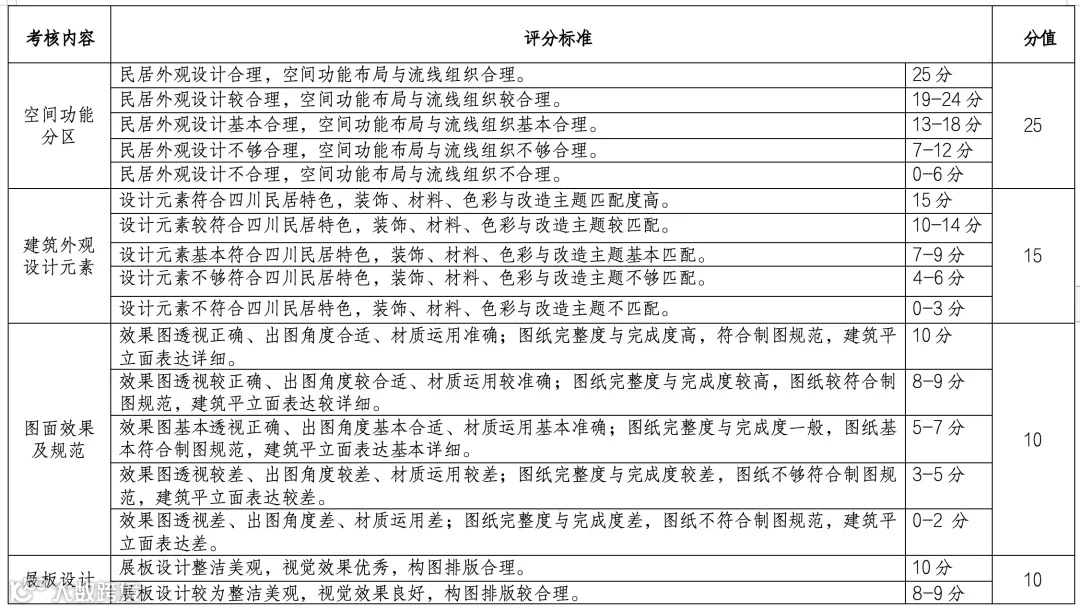
(3)期末考试(60%)
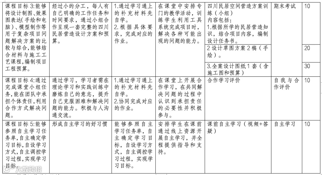
这一部分满分60分,体现课程目标3。
期末考试采用小组项目设计的形式,题目围绕课程目标1、2、3、4、5进行,共计60分。具体内容见考试评分细则。
(4)自我与合作评价(10%),体现课程目标4。
合作评价针对学生在团队中承担个人责任、利用合作方式解决问题的情况进行评价,对应课程目标4。在课堂活动开展团队活动过程中,教师通过巡视了解全班完成任务的情况,对学生开展指导,同时记录同学们的表现情况。
教师首先关注团队的整体表现,从中发现团队中的核心成员,以及需要推动参与的学生。可根据学生外在表现行为做出判断,也需要主动找学生谈论其参与团队工作的情况和想法,既对学生参与团队工作开展指导,也作为准确判断学生状态提供补充信息的手段。
(5)自主学习(10%),体现课程目标5。
学生在在线教学平台中完成课前自主学习,系统记录其学习经历,主要包括观看视频、参与答疑等行为。期末收集所有学生的学习数据,以完成所有要求的学习项目为满分,按比例折算出学生的得分。这一部分成绩满分10,体现课程目标5。
5
教学环节和教学方式详细设计
6
教学内容设计
各单元的学时分配如下:
⚪来源:四川工商学院转载自高教国培
⚪本公众号所转载的文章、图片、信息等,其版权均归原机构或原作者所有,不代表本公众号观点,仅做分享交流
⚪转载出于非商业性目的,旨在分享,如涉及版权等问题,请立即联系我们(18003348638同微),我们将予以更改或删除相关文章,以保证您的权利。
线上线下 • 5月-8月
【5月17日-20日•长沙】数字化时代课程思政建设、申报暨教师课程思政教学能力提升研修班
【5月31日-6月3日•重庆】新时代高校基层教学组织建设与管理创新实践专题培训班
【5月31日-6月3日•成都】基于OBE理念的审核评估、专业认证核心技能提升工作坊
【5月31日-6月3日•郑州】2024年高校工程教育专业建设与认证专题研修班
【6月21日-6月24日•青岛】Al时代高校教育新范式暨数智变革下教师教学创新能力提升培训班
【6月21日-6月24日•西安】面对数字化时代的教改项目申报、教研方法创新与高水平教改论文撰写深度指导研修班
【7月22日-7月25日•成都】职规赛引领下的高校“课训赛一体化”生涯教育体系构建高级研修班
【7月25日-7月28日•大连】教育数字化转型背景下高校教师AI创新能力提升工作坊
【7月25日-7月28日•呼伦贝尔】新时代高校基层教学组织建设与管理创新实践专题培训班
【7月25日-7月28日•长沙】中职班主任能力比赛解析与班级管理能力提升高级研修班
【7月28日-7月31日•秦皇岛】新时期高校实验室、实训基地安全管理保障体系构建与实施暨创新实践研修班
【7月20日-7月23日•威海】新时代高校思政课教师核心素养培育与教学能力提升研修班
【7月29日-8月1日•昆明】高校青年教师教学竞赛备赛实战与案例解析培训班
【8月8日-8月11日•秦皇岛】高校教师人工智能AI赋能教育教学暨数字素养提升高级研修班
【8月12日-8月15日•西安】面对数字化时代的教改项目申报、教研方法创新与高水平教改论文撰写深度指导研修班
【8月18日-8月21日•青岛】高校专业带头人(负责人)及专业主任核心能力提升专题研修班
热 OBE教学相关分享
-
讲座视频基于OBE理念的教学设计 -
基于OBE的线上线下混合式一流课程建设 -
OBE理念下的课程教学:目标、模式与考评——以《电子商务原理》课程为例 -
构建基于OBE的专业教学体系
-
【成果导向】基于OBE教育理念,如何利用成果导向教学 -
OBE课程改革:基于多元智能理论的综合英语课程教学模式创新实践 -
“OBE理念与实践”系列讲座视频(课程设计与评价、教学大纲编写、人才培养方案修订...... 基于OBE理念的课程大纲的撰写(模板+撰写原则)

