点击图片 即可查看课程详情
摘 要
为适应高等教育新理念的发展,学校应积极探索“以学生为中心”的教学质量保障体系构建模式。文章总结了高校建设“以学生为中心”的教学质量保障体系的新思路,强调高校人才培养理念应坚持“以学生为中心”的主导思想,突出对学生发展情况及学习效果的评价。同时,高校应采取措施调动学生参与教学质量保障的积极性,重视学生对教学质量的评价,真正发挥学生在高校质量保障体系建设中的重要作用。
关键词:以学生为中心;高校;教学质量保障体系
1951年,美国著名心理学家卡尔·罗杰斯首先提出了“以学生为中心”的教育观点。[1]他认为学习评价是学习活动的有机组成部分,应重点关注学习者的主体性与潜能发挥。这一观点向传统的“以教师为中心”的教育观提出了挑战,并引发了美国本科教育基本观念、教学方法、教学管理和评价的系列改革。
1998年,联合国教科文组织在高等教育大会宣言中提出“高等教育需要转向‘以学生为中心’的新视角和新模式”,要求各国的高等教育决策者视学生为教育改革的主要参与者,重点关注学生的发展及其需要,并预言“以学生为中心”的理念必将对21世纪世界的高等教育产生深远的影响。[2]
进入21世纪,国际教育界开始将高等教育质量保障向“学生本位”聚焦,一些学者开始尝试对学生学习成果进行测量和评估。经济合作与发展组织(OECD)所倡导的“高等教育学习成果评价项目”(Assessment of Higher Education Learning Outcomes,AHELO项目)正是基于“针对高等教育成果和高校学生学习成果进行评估”的理念,旨在国际范围内对高校毕业生毕业时学到了什么和能做什么进行评价的项目。[3]
国外教育理念的改革与更新影响着我国高等教育思想的发展和转变。学者们普遍认为传统的大学本科教学质量保障体系存在种种弊端,已不再适应当前高等教育的发展。高校需顺应时代发展,探索“以学生为中心”的教学质量保障体系的构建方式。
胡万山指出,学生作为高等教育的全程参与者、体验者,在各利益相关主体中占有最为核心的地位,全力推进学生参与高等教育质量保障理论研究和实践探索具有重要意义。[4]杨彩霞、邹晓东提出,“以学生为中心”的高校教学质量保障是指高校以促进学生发展、学生学习和提升学生学习成果为目标,推动学生学习参与、评价参与,服务学生学习过程,关注学生学习成果而建立的组织与程序系统。[5]刘献君提出,面对当前的发展形势,高校需从“课堂、教师、教材”“老三中心”,向“学生、学习、学习过程”“新三中心”转变,真正关注学生的学习。[2]
因此,学生作为高校教学的核心主体,在高校构建新型教学质量保障体系过程中应该承担重要角色。“以学生为中心”“以学生发展为中心”的理念始终贯穿于新型质量保障体系的建设过程中。
一、以学生为中心的教学质量保障体系
01“以学生发展为中心”的研究型学习制度
研究型学习制度本身是一项以学生发展为中心的人才培养制度,其核心是通过以探究问题、解决问题的学习方式,提升学生的自主学习和创新能力。研究型学习制度的建设需要转变传统的教学观念。而要推动这些转变,必须着力解决学生学习兴趣、学习自主性、学习时间安排、研究方法论以及教师教学投入、教学方式变革等关键问题。
要推广“以学生发展为中心”的研究型学习制度,则势必推动高校建立“以学生为中心”的新型教学质量保障体系。新体系应该关注学生全过程的发展,强调学生学习效果评价,引导学生积极参与教学质量保障管理,真正体现学生在质量保障体系中的核心角色。
02“以学生为中心”的教学质量保障监控点
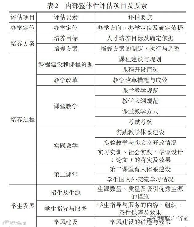
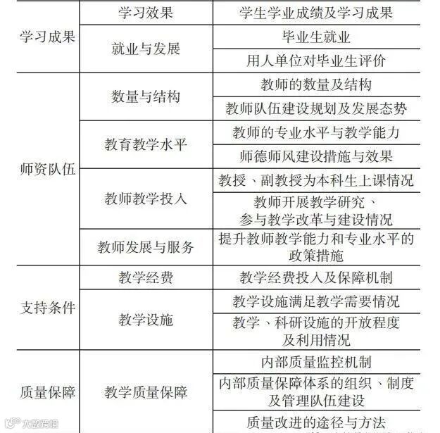
“以学生为中心”的教学质量保障体系在建立过程中应覆盖学生发展全过程,即招生-人才培养-就业。其中,人才培养是学校育人的核心任务,也是教学质量保障的关键环节。课堂是教学环节的主战场,实习实训是提高学生实践能力的保障,毕业设计是培养学生综合运用知识能力及科学研究能力的必要措施。因此,“以学生为中心”的教学质量保障体系监控点的确立应围绕学生发展各环节,以人才培养为核心,以课堂教学、实习实训、毕业设计为重点,突出关注学习效果和学习体验(表1)。

03“以学生为中心”的教学质量监控措施
(1)以课堂教学为主开展教学过程质量监控
课堂是学生获取知识的首要渠道,也是教学质量保障的主要对象。学校在课堂教学监控时,应该由传统的以教师为主的监控观念向关注学生课堂评价的方向转变。通过实施新开课程审批制度、新教师教学准入制度、教学大纲公示制度,严把课程设置和教师教学入口;同时,通过学生选课制度,根据学生选课及评价结果,打造“金课”,淘汰“水课”,逐步优化课程。
教学过程中,应改变传统的学生期末评教的形式,逐步推广实施学生上课全过程评教,便于学生随时评价并保证评价结果及时反馈授课教师,帮助教师调整授课方式,提高课堂教学质量。结课环节,学校可通过抽查的形式对课堂试卷、学生成绩等进行评估检查和统计分析,关注学生学习质量,促进课堂教学质量改进。
(2)以学生发展为本位,开展学院评估和专业评估等整体性评估
学院评估和专业评估等整体性评估是提高学校教学质量的重要措施,其目的是通过自评自建的方式促进学院、专业等确立人才培养的中心地位,提高办学质量。因此,在设计评估项目及指标时,坚持“以学生为中心”的理念,尊重学生的主体价值,是保障此类评估有效性的基础。
审核评估倡导“以学生发展为本位”,其考察重点的“五个度”完整地构成了以学生为主线、以学生发展为中心的评估思路。高校在开展学院评估、专业评估等内部评估时,可借鉴审核评估的思路,从办学定位、培养方案、培养过程、学生发展、学习成果、师资队伍、支持条件、质量保障等方面对人才培养质量进行全方位评估(表2)。


(3)实施教学质量报告制度,建设教学基本状态数据库,实时监测教学现状
教学质量年度报告和教学基本状态数据能够客观反映高校教学现状,是高校教学质量保障体系的重要组成部分。教学质量年度报告可结合人才培养目标、教学基本条件、教学建设与改革、教学质量保障、学生综合素质培养和学生学习效果等方面,对学校教学现状定期进行系统梳理。其中,学生综合素质培养部分应重点总结学校在全方位育人过程中所采取的创新性举措;学生学习效果则可通过学生日常学业成绩、参加学科竞赛情况、毕业生就业情况、用人单位对毕业生评价等方面体现。其余部分在编制过程中也应围绕“以学生为中心”的理念,着重体现本部分项目对于学生发展的具体支持作用。
教学基本状态数据是高校教学现状最为全面、直观的反映,应当包含教学资源、学科专业、人才培养、学习效果、教学管理、质量监控等所有环节数据。教学基本状态数据应该按照年度定期采集,同时形成年度化的数据分析报告。报告在展现各类教学常态、基本数据的同时,应当重点结合生源情况、学生学业学习状况、学生参加各类竞赛及社会实践情况、毕业就业情况等学生发展重点相关数据的横纵向对比分析,及时发现人才培养过程中存在的问题,实现教学数据的常态监控。教学基本状态数据库的建立,能够利用信息和网络技术,把与教学工作密切相关的基本状态数据按照一定的逻辑关系组织起来,形成能够反映高校教学现状的数据集。
二、教学质量保障体系中的学生参与
要想建立“以学生为中心”的教学质量保障体系,势必应该全程跟踪学生在整个教学过程中的发展情况,评价学生学习效果,了解学生学习体验,以学生视角的评价和信息,反思和改进学校本科教学管理工作。
01学生在校学习及发展情况评价
从新生到毕业生的转变,最能够体现学校教学的效果。学情跟踪调查便是通过构建学生视角的“教学投入-教与学过程-学业成果”的考察体系来评价高校人才培养效果的有效工具之一。该调查可通过分析与学生发展及其学业成果相关联的要素,如学生个体特征、学生的学习动机、学习习惯、学生参与、师生/同伴互动等,分年级构建评价指标体系。调查应分年级开展,并保证时间的持续性,从而能够帮助学校及时掌握学生学情数据,对学生的学习效果进行有效分析,进而确保学校真正能够“以学生为中心”,提升办学质量。
02学生评教
在学期间,所有学生每个学期对所选课程应该进行课堂教学质量评估,评价教师教学水平、助教、教材、教学环境、教学资源等。学校可根据不同的课程类别及时修改评教指标,保证学生评教的客观性和有效性。同时,应强调过程评教,即摒弃传统的期末评教的形式,保证学生可随堂评教,便于学生上课体验及时反馈教师,帮助教师提高教学水平。
03毕业生追踪调查
毕业生追踪调查是对已就业的毕业生,在其参加工作后的一定时间内,定期或不定期地了解其进入职业岗位后对所学专业知识技能的运用能力、适应能力、创新能力、职业道德等综合表现的一种系统性调查。该调查可以长期跟踪监测毕业生离校后的就业与职业发展状况,帮助学校反思人才培养方案,并不断改善内部质量保障体系,提高人才培养质量。
毕业生追踪调查的指标设计可涉及以下几方面:一是毕业生就业相关指标,如求职过程、就业状况、工作性质、职业发展等;二是个人学习经历及学习成果相关指标,如毕业生对学习条件和学校相关规定的看法,学习过程的态度和行为,学习成果等;三是个人取向及生活相关指标,如个人社会生活背景、个人兴趣、价值观等。[6]
04学生学业辅导中心
学生学业辅导中心是根据学生不同层次的需要,对学生在学业规划、学习困惑、专业选择发展等方面给予专门指导的专职机构。目前,国内少数高校已经成立了类似的辅导中心,其主要职责是:帮助学业成绩优秀的学生提高创新能力,使其更加出类拔萃;提示学业预警,关心和帮助学习困难的学生,采用“结对子”等形式落实学业帮扶措施;为有转专业、跨学科交叉学习等需求的学生进行指导,帮助学生做出合适的选择等。
专业的学生学业辅导中心能够帮助学校做到因材施教,个性化分类培养,进而提高教学质量及学生学习质量,实现“以学生为中心”的人才培养目标。因此,类似机构应当在高校普及成立,促进学校关注学生学业发展,提高人才培养水平。
三、启示
01人才培养理念坚持“以学生为中心”
教育部陈宝生部长在2018年6月21日举行的新时代全国高等学校本科教育工作会议上明确指出:把人才培养的质量和效果作为检验一切工作的根本标准。学生是高校人才培养的对象,学生的培养质量决定着高校办学水平的高低。高校应改变传统的以“教”为中心的教育观念,向“以学生为中心”的人才培养理念转变。坚持人才培养的各阶段着力于学生的发展和学习效果,全面提升学生的自主学习和创新能力,提高人才培养质量。
02强调对学生发展情况及学习效果的评价
学生的发展状况和学习效果是衡量高校人才培养质量的重要标准。学生的发展状况评价贯穿于人才培养的全过程,新生、毕业生调查、学情调查等方式可以很好地了解学生的发展状况,帮助学校及时关注学生学习现状。学生学习效果的评价主要通过学生学习成绩跟踪、学生满意度调查、学生就业质量调查等各类教学评价措施实现。各类评价指标的设定应基于学生的角度,能够充分体现学生的发展状况及学习效果。
03重视学生对教学质量的评价
学生评教是学生评价教师课堂教学质量和效果的重要手段。传统的学生评教往往指标单一,注重对教师“教”的评价,忽略了对学生自身学习效果及其满意度的评价。基于“以学生为中心”的质量保障新理念,高校应充分利用好学生评教这一措施,以学生为出发点来进一步完善评价指标,同时做好学生评教信息的整理、分析、反馈及改进工作,保证学生的评教结果、意见建议和相关诉求能够及时反馈给院系及教师,促进教学和管理改进与提升,形成学生评价与建议、学生评价与改革、学生评价与发展的良性循环。
04调动学生参与教学质量保障的积极性
学生是学校教学质量保障中的重要主体,学生的评价能够直接反映学校的教学质量。传统的教学质量保障体系往往强调学校教学管理层面的监管,忽略了学生在其中的所应发挥的主体作用。要建立“以学生为中心”的教学质量保障体系,势必应改革传统的质量保障模式,改变学校教学管理部门的核心作用,通过各类教学评价与调查、组织各类学生座谈、吸引学生组织参与教学质量保障管理等多种方式提高学生参与教学质量保障的积极性和主动性,真正发挥学生在教育教学中的主体地位和作用。
参考文献
[1]满晶,马欣川.罗杰斯“以学生为中心”的教学思想述评[J].外国教育研究,1993(3):1-5.
Man Jing,Ma Xinchuan. A Review of Rogers' “Student-centered” Teaching Philosophy[J]. Studies in Foreign Education,1993(3):1-5.
[2]刘献君.论“以学生为中心”[J].高等教育研究.2012(8):1-6.
Liu Xianjun. On the Student-centered Idea[J]. China Higher Education Research,2012(8):1-6.
[3]吴岩.国际高等教育质量保障体系新视野[M].北京:教育科学出版社,2014:243-251.
Wu Yan.New Visions of International Quality Assurance in Higher Education[M].Beijing:Educational Science Publishing,2014:243-251.
[4]胡万山.学生参与高等教育质量保障的研究与反思[J].上海教育评估研究,2019(3):57-61.
Hu Wanshan. Research and Reflection on Students' Participation in Quality Assurance of Higher Education[J].Shanghai Journal of Educational Evaluation,2019(3):57-61.
[5]杨彩霞,邹晓东.以学生为中心的高校教学质量保障:理念建构与改进策略[J].教育发展研究,2015(3):30-36.
Yang Caixia,Zou Xiaodong. Student-Centered University Teaching Quality Assurance:Theory Construction and Improvement Strategies[J]. Research in Education
Development,2015(3):30-36.
[6]包艳华,马永红,Ulrich Teichler.基于国际比较视角的高校毕业生就业跟踪调查机制探析[J].中国大学教学,2018(7):91-96.
Bao Yanhua,Ma Yonghong,Ulrich Teichler. An Analysis on the Employment Tracking Survey Mechanism of University Graduates from an International Comparative Perspective[J].China University Teaching,2018(7):91-96.
⚪来源:转载自高校教师服务工作室
⚪本公众号所转载的文章、图片、信息等,其版权均归原机构或原作者所有,不代表本公众号观点,仅做分享交流
⚪转载出于非商业性目的,旨在分享,如涉及版权等问题,请立即联系我们(18003348638同微),我们将予以更改或删除相关文章,以保证您的权利。
线上线下 • 5月-8月
【5月17日-20日•长沙】数字化时代课程思政建设、申报暨教师课程思政教学能力提升研修班
【5月31日-6月3日•重庆】新时代高校基层教学组织建设与管理创新实践专题培训班
【5月31日-6月3日•成都】基于OBE理念的审核评估、专业认证核心技能提升工作坊
【5月31日-6月3日•郑州】2024年高校工程教育专业建设与认证专题研修班
【6月21日-6月24日•青岛】Al时代高校教育新范式暨数智变革下教师教学创新能力提升培训班
【6月21日-6月24日•西安】面对数字化时代的教改项目申报、教研方法创新与高水平教改论文撰写深度指导研修班
【7月22日-7月25日•成都】职规赛引领下的高校“课训赛一体化”生涯教育体系构建高级研修班
【7月25日-7月28日•大连】教育数字化转型背景下高校教师AI创新能力提升工作坊
【7月25日-7月28日•呼伦贝尔】新时代高校基层教学组织建设与管理创新实践专题培训班
【7月25日-7月28日•长沙】中职班主任能力比赛解析与班级管理能力提升高级研修班
【7月28日-7月31日•秦皇岛】新时期高校实验室、实训基地安全管理保障体系构建与实施暨创新实践研修班
【7月20日-7月23日•威海】新时代高校思政课教师核心素养培育与教学能力提升研修班
【7月29日-8月1日•昆明】高校青年教师教学竞赛备赛实战与案例解析培训班
【8月8日-8月11日•秦皇岛】高校教师人工智能AI赋能教育教学暨数字素养提升高级研修班
【8月12日-8月15日•西安】面对数字化时代的教改项目申报、教研方法创新与高水平教改论文撰写深度指导研修班
【8月18日-8月21日•青岛】高校专业带头人(负责人)及专业主任核心能力提升专题研修班
热 OBE教学相关分享
-
讲座视频基于OBE理念的教学设计 -
基于OBE的线上线下混合式一流课程建设 -
OBE理念下的课程教学:目标、模式与考评——以《电子商务原理》课程为例 -
构建基于OBE的专业教学体系
-
【成果导向】基于OBE教育理念,如何利用成果导向教学 -
OBE课程改革:基于多元智能理论的综合英语课程教学模式创新实践 -
“OBE理念与实践”系列讲座视频(课程设计与评价、教学大纲编写、人才培养方案修订...... 基于OBE理念的课程大纲的撰写(模板+撰写原则)

