点击图片 即可查看课程详情
课程教学大纲要件
课程名称:电动力学
课程类型:专业必修课
适用对象:物理学(师范)
学时/学分:4学分/64学时
1
课程性质和课程目标
1. 课程性质
本课程是为物理学(师范)专业学生开设的专业必修课,是在大学物理课程《电磁学》的基础上,运用高等数学工具和数学物理方法,全面系统地阐述和总结电磁学普遍规律以及电磁场理论在各个方面的运用。通过电动力学课程的教学,使学生对经典电磁学,特别是电动力学的基本物理规律、基本理论和方法有比较系统的认识和正确的理解,对实际的电磁学问题中所包含的物理本质有较好的理解,并结合高等数学和数学物理方法的运用掌握处理电磁学问题的一般方法,为学生学习进一步学习新理论、新知识以及新技术打下扎实的基础。
价值塑造
根据课程的特点和教学内容,本课程以爱国主义教育、专业伦理教育、科学精神教育为主题设定思政目标,通过名人轶事、理论探究、学科前沿、学习任务等思政素材,将家国情怀、职业素养、社会责任、科学思维、求真创新、工匠精神等思政元素融入教学内容。在知识传授、能力培养的同时,渗透课程思政内涵,科学地拓展课程的广度、深度和温度,实现价值塑造、能力培养和知识传授“三位一体”的育人过程。
2. 课程目标
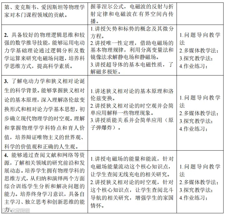
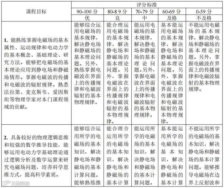
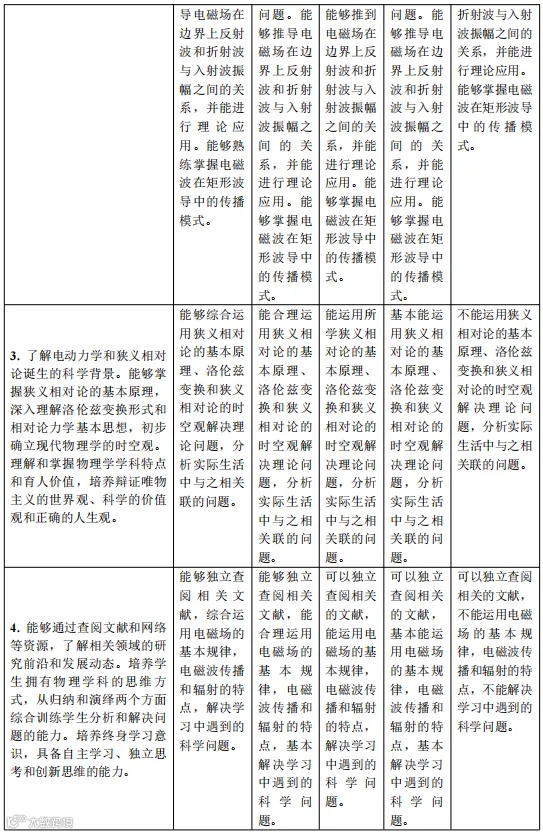
课程目标 1:能够正确写出麦克斯韦方程组的微分、麦克斯韦方程组积分形式以及电磁场的边值关系,并能应用此理论知识解决静电场和静磁场的相关问题。能够掌握电磁波在两介质界面上的传播特点和菲涅尔定律,并能够熟练运用此基础知识解决生活中的实际问题。熟悉法拉第、麦克斯韦、爱因斯坦等物理学家对本门课程领域的贡献。
课程目标 2:能具备较好的物理逻辑思维和较强的数学推导技能,能够运用电动力学基础理论通过逻辑分析及数学运算来研究电磁场问题,培养科学思维方式,提高科学素质。
课程目标 3:能够掌握狭义相对论基本原理的内容,能正确写出时空坐标间的转换关系。初步建立相对论力学基本思想和现代物理学的时空观。了解电动力学和狭义相对论诞生的科学背景。
课程目标 4:能够通过查阅文献和网络等资源,了解相关领域的研究前沿和发展动态。培养学生拥有物理学科的思维方式,从归纳和演绎两个方面综合训练学生分析和解决问题的能力。培养终身学习意识,具备自主学习、独立思考和创新思维的能力。
2
课程目标与毕业要求的对应关系
3
课程目标与教学内容和方法的
对应关系
1. 课程目标与教学内容和方法对应的关系
2. 学习内容、学习成果及学时安排
4
教学方法和学习建议
1. 教学方法建议
在教学过程中,以学生为主体,教师为主导,提倡采用多媒体教学、启发教学、问题教学、讨论教学、网络教学、翻转课堂等多种开放式教学方法。根据课程特点并结合实际的学情,引导学生积极思考、探索、参与、交流,激发学生学习的热情,鼓励学生大胆创新,勇于提出问题与挑战,促进学生富有创造性地主动学习。
在教学过程中教师要持续改进教学观念,借助网络学习平台,实现与学生线下和线上互动不停歇。通过给学生布置具有针对性和设计性的作业,鼓励学生自己解决问题。由传统的传授知识转变到以培养学生获取知识的能力为重点;由传统的学习知识转变到以运用知识解决问题为重点,不断积累教学经验,完善课程教学组织方式。
2. 学生学习建议
(1)借助网络教学平台,学生可以利用“碎片化”时间进行学习。通过观看微视频、学习交流、问题讨论、复习、资料下载等进行自主学习。
(2)重点学习电磁场的基本物理规律,静电场和静磁场的主要特征,电磁波的传播和狭义相对论的时空观,掌握处理电磁问题的一般方法,并将抽象的理论知识与现代科技技术相联系,提高自己综合运用知识的能力。
(3)端正学习态度,学会独立认真思考,能够利用现代信息技术手段学习新知识、解决问题,提高自主学习与解决问题的能力。
(4)积极参与课堂内的学习活动,如课堂讨论,小组探究等。通过相互帮助、相互启发、密切配合,培养合作交流能力。
(5)加强课后的复习,加强新旧知识之间的联系和对比,及时复习巩固,按时完成在线测试、课后作业等。
(6) 按期完成学习反思,对阶段性学习知识进行归纳总结,培养知识整合能力。
5
考核方式及成绩评定方式
1. 课程目标与考核方式的对应关系
2. 课程目标、考核内容与评价依据对应关系
3. 课程目标的评分标准
4. 考核项目的评分标准
(1)课堂表现评分标准(成绩乘以 0.1 计入总成绩)
(2)作业、在线测试评和课堂测试分标准
作业、在线测试和课堂测试主要考核学生对每个章节知识点的掌握程度,基于网络教学平台,对主要知识点进行课堂随堂测试或期中阶段性在线测试,掌握学生学习情况,成绩由网络平台提供。重视课后作业提交,对课后作业进行评定,计入平时成绩。
(3)期终考试
6
建议教材及参考书
1. 教材
郭硕鸿编:《电动力学》,高等教育出版社,2009 年出版(第三版)。
2. 主要参考书:
[1]蔡圣善编:《电动力学》,高等教育出版社,2002年出版。
[2]俞允强编:《电动力学简明教程》,北京大学出版社,1999年出版。
[3]俎栋林编:《电动力学(修订版)》,清华大学出版社,2016年出版。
[4]王友年,宋远红编:《电动力学》,科学出版社,2020年出版。
[5]J.D.Jackson编,经典电动力学(影印版):高等教育出版社,2005年出版。
⚪来源:中国高等教育培训中心 转载自高教方略EDU
⚪本公众号所转载的文章、图片、信息等,其版权均归原机构或原作者所有,不代表本公众号观点,仅做分享交流
⚪转载出于非商业性目的,旨在分享,如涉及版权等问题,请立即联系我们(18003348638同微),我们将予以更改或删除相关文章,以保证您的权利。
线上线下 • 5月-8月
【5月17日-20日•长沙】数字化时代课程思政建设、申报暨教师课程思政教学能力提升研修班
【5月31日-6月3日•重庆】新时代高校基层教学组织建设与管理创新实践专题培训班
【5月31日-6月3日•成都】基于OBE理念的审核评估、专业认证核心技能提升工作坊
【5月31日-6月3日•郑州】2024年高校工程教育专业建设与认证专题研修班
【6月21日-6月24日•青岛】Al时代高校教育新范式暨数智变革下教师教学创新能力提升培训班
【6月21日-6月24日•西安】面对数字化时代的教改项目申报、教研方法创新与高水平教改论文撰写深度指导研修班
【7月20日-7月23日•威海】新时代高校思政课教师核心素养培育与教学能力提升研修班
【7月22日-7月25日•成都】职规赛引领下的高校“课训赛一体化”生涯教育体系构建高级研修班
【7月25日-7月28日•大连】教育数字化转型背景下高校教师AI创新能力提升工作坊
【7月25日-7月28日•呼伦贝尔】新时代高校基层教学组织建设与管理创新实践专题培训班
【7月25日-7月28日•长沙】中职班主任能力比赛解析与班级管理能力提升高级研修班
【7月28日-7月31日•秦皇岛】新时期高校实验室、实训基地安全管理保障体系构建与实施暨创新实践研修班
【7月29日-8月1日•昆明】高校青年教师教学竞赛备赛实战与案例解析培训班
【8月8日-8月11日•秦皇岛】高校教师人工智能AI赋能教育教学暨数字素养提升高级研修班
【8月12日-8月15日•西安】面对数字化时代的教改项目申报、教研方法创新与高水平教改论文撰写深度指导研修班
【8月18日-8月21日•青岛】高校专业带头人(负责人)及专业主任核心能力提升专题研修班
热 OBE教学相关分享
-
讲座视频基于OBE理念的教学设计 -
基于OBE的线上线下混合式一流课程建设 -
OBE理念下的课程教学:目标、模式与考评——以《电子商务原理》课程为例 -
构建基于OBE的专业教学体系
-
【成果导向】基于OBE教育理念,如何利用成果导向教学 -
OBE课程改革:基于多元智能理论的综合英语课程教学模式创新实践 -
“OBE理念与实践”系列讲座视频(课程设计与评价、教学大纲编写、人才培养方案修订...... 基于OBE理念的课程大纲的撰写(模板+撰写原则)

