大数跨境
0
0

1图秒懂!XTransfer 30+收款账户,终于会选了!无价攻略!

1图秒懂!XTransfer 30+收款账户,终于会选了!无价攻略! XTransfer
2024-01-19
1397
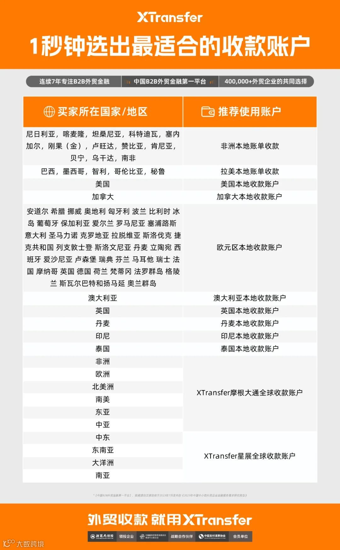
导读:根据买家所在地区选择收款账户,优先选本地收款账户~
这些年来,XTransfer已经彻底解决了外贸老板们有收款账户可以使用的问题,但现在新问题来了… XTransfer收款账户选择越来越丰富,今天搞定了一个新买家马上要收款,该用哪个账户收,一瞬间有点懵!

XTransfer收款账户该怎么选?不少老板很纠结。没关系!今天帮大家1秒钟选出最适合的收款账户!

收款账户没有“最好”,只有“最适合”!

咱们只要记住一句话:

根据买家所在地区选择收款账户,优先选本地收款账户!

大家可以根据以上表格,对照自己的买家所在的国家/地区,选择对应的收款账户。特别指出的是,XTransfer目前的4大全球收款账户,虽然都可以收全球,但不同银行因为网络能力不同提供的账户在不同地区会有不同的独特优势哦!例如,针对中东地区,咱们XTransfer星展全球收款账户最有优势!
除了0开户费0管理费0入账费,本地收款账户和全球收款账户分别还有什么优势?适合哪些外贸老板呢?咱们接着往下看!

本地收款账户适合的老板

本地收款账户的优势:

1.最快实时到账,没有调单烦恼(银行对款项审查较为宽松)!

2.买家在当地直接付本地币种,省去隐形换汇成本,避免当地银行在换汇环节加价1-3%;无需担心当地美元短缺问题;省去兑换美元的环节后,还能有效避免因为汇率大幅波动导致买家延付、少付、甚至违约弃货的风险。

3.本地清算网络不涉及中间行,中间行手续费为0元!

4.对于海外买家来说,这就是一笔境内付款,买家不必特意去银行柜台处理跨境汇款、填写诸多信息,节省买家的人力和时间。

适合以下外贸老板:

1.出口集中在某些国家/地区,买家换汇难、汇率波动大;

2.订单金额小,汇款手续费对成本影响大;

3.首次尝试XTransfer,想要快速体验XTransfer丝滑到账。举个例子:您主要出口尼日利亚,但因为美元短缺买家换汇难,您可直接使用XTransfer非洲本地收款,买家直接付尼日利亚奈拉,您直接收取美元

全球收款账户适合的老板

全球收款账户的优势:
1.除了被制裁国家/地区,全球都能安心收款!
2.全球多币种收款,可支持全球15大主流币种!
3.中外知名大行提供的贸易收款账户,账户名就是外贸人的公司名!
适合以下外贸老板:
出口市场多,1个账户收全球!
(如果出口的国家/地区,XTransfer有本地收款账户,还是首推本地收款哦!)
举个例子:
如果您主要出口在欧洲和南美,建议您开通XTransfer摩根大通全球收款账户,摩根大通是全球最大的美元清算机构,买家汇出行的美元对开清算银行包含摩根大通,资金汇款的路径将被缩短!
如果您出口众多东南亚国家/地区,则推荐使用XTransfer星展全球收款账户,星展银行立足新加坡,是新加坡第一大银行,长年深耕亚洲市场,收款更快更便捷!
当然了!咱还可以选择我全要!您可以一键同时开通多个本地收款账户+多个全球收款账户,灵活使用!全部免费开通!0元线上开通,0入账费、0账户管理费!
【声明】内容源于网络
XTransfer
XTransfer是一站式外贸企业跨境金融和风控服务公司,致力于帮助中小微企业大幅降低全球展业的门槛和成本,提升全球竞争力。公司连续9年专注B2B外贸金融服务,已成为中国B2B外贸金融第一平台,目前全球的贸易企业也都已开始使用XTransfer。
内容 814
粉丝 5
认证用户
XTransfer 上海夺畅网络技术有限公司 XTransfer是一站式外贸企业跨境金融和风控服务公司,致力于帮助中小微企业大幅降低全球展业的门槛和成本,提升全球竞争力。公司连续9年专注B2B外贸金融服务,已成为中国B2B外贸金融第一平台,目前全球的贸易企业也都已开始使用XTransfer。
总阅读268.0k
粉丝5
内容814