
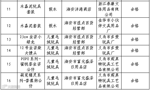
近期,海安市市场监督管理局对海安市内流通领域的儿童学生用品进行专项监督抽查。
本次共抽检儿童塑胶玩具4批次、儿童毛绒玩具4批次、假水(一种网红玩具)2批次、学生作业本6批次,共计16批次。
监督抽查依据为:
GB6675.1-2014;GB6675.2-2014;GB6675.3-2014;GB6675.4-2014;GB/T5296.5-2006;GB/T22048-2015;CCGF104.1-2015。
检测项目为:
标志和使用说明、机械与物理性能、易燃性、特定元素的迁移、增塑剂。
监督抽查依据为:
GB21027-2020;QB/T1437-2014;CCGF105-2015。
检测项目为:
纸张定量、套印偏差、危险锐利尖端、特定元素的迁移、内芯纸张亮度(白度)等。


在孩子的世界里,孩子的玩具会有很多,如何帮助孩子选择一款安全的玩具给宝宝呢?我们从以下方面来鉴别:
1.塑胶玩具、电玩具、金属玩具、乘骑车辆玩具属于国家强制性认证产品,首先看产品外包装上是否有CCC认证标示;

2.不要购买“三无”儿童玩具。这类玩具不仅质量无法保证,一旦发生伤害事故,消费者难以维权。注意产品外包装上标志和使用说明,在包装上寻找警示信息或其他安全信息,如年龄警示标语、特定危险的警示标标语、制造商或销售商的名称及地址、商标、执行标准等。对于无警示标识、无品牌型号、无适用年龄段标注、无执行标准、无使用说明、无CCC认证标示的玩具,应避免购买。

3.用手在玩具的表面上摸一摸,玩具要小心有无可能刺伤或者锐利的尖端和边缘。玩具各个部件之间的间隙是否接合,在玩的过程中有没有松动。手指可以摸到的转动机构是否对宝宝造成危险。

4.闻一闻这些玩具有没有异味和刺激性气味。尤其是塑料之类的玩具,如果有一股很大的塑料味,就说明这个玩具的质量不好。

5.尽量不要给婴幼儿购买有绳结的毛绒玩具,儿童在玩耍过程中家长最好看护,以免出现绊倒、被绳结缠绕等突发意外。

6.用手在玩具的表面上摸一摸,细看玩具的车缝线是否细密,手工是否美观牢固,观察外型是否美观,左右体位是否对称,用手积压是否柔软蓬松,各部位缝合是否牢固,玩具配件是否有划痕,残缺。

7.给低龄儿童购买或玩耍玩具时,一定要检查玩具中的小零件是否太小,以及玩具上被固定的小部件是否牢靠,以免发生误食窒息的危险。

8.儿童玩具的包装袋或薄膜存在危险,低于0.038mm的厚度的塑料薄膜,会吸附于儿童的面部,导致窒息死亡。玩具的包装袋或薄膜打开后,及时扔进垃圾桶,远离儿童,以防受到伤害。

1.消费者在购买时,要看清封底有无产品标识,包括制造厂名、地址、规格尺寸、内芯张数、采用标准编号;封面的图案和文字是否完整,视觉上有无重影感;按照封底标注的页数,查看内页是否有缺页、破损页和无格线的白页;关注内页中缝处两个钉子的钉脚尖端是否有外翘现象,是否偏离中缝线。

2.选购学生作业本注意纸张亮度(白度),目前消费者在纸张白度的认识上存在误区,认为纸张越白的质量越好。白色纸张对各种波长可见光反射相同,眼睛受到的光刺激很强,色觉功能受到抑制,而偏黄的纸张能够选择性去除长波光而反射中波光,减少眼疲劳的发生。纸张过白大多是因为在纸张中加入荧光剂所导致,而荧光剂是由多种化学物质组成的,如过量接触,对人体存在一定潜在危害。

3.学生作业本纸张质量过轻、纸张厚度过薄,书写铅笔字时容易戳破,用水笔书写则会发生渗透现象,克重偏低的纸张经不起橡皮的擦拭,对学生书写使用造成影响。

4.学生作业本的安全性会给学生的身体健康带来潜在的安全隐患,印刷过程中油墨所带来的化学危害,中小学生在使用作业本的时候,作业本上残留的重金属有害物质极有可能通过皮肤接触进入人体内,甚至直接进入口腔内,建议选购时避免色彩较鲜艳的作业本。

来源:海安市监之窗


请点个 ,扩散出去
让更多人知道 ↓↓↓


,