住在城里的人
现在该轮到你们羡慕
有珠海农村户口的人了
珠海这些村即将迎来新变化
彻底发达啦!
斗门鸡咀变凤凰
一夜之间珠海朋友圈都在传
斗 门 鸡 咀 村
鸡咀村内的横幅已经拉起

据了解,鸡咀村项目改造前用地面积约18万㎡,现建筑面积约10.9万㎡,产权属于鸡咀村内各业主,改造后项目设计条件待定。

华发进驻鸡咀旧改项目
无论是对鸡咀村民
还是对这一片区以及周边的配套
都是一个重磅好消息
每条村投入2500万 将改造升级
今年,斗门选取10个村
作为乡村振兴样板村建设对象
打造省定特色精品村
将按照2500万元/村的
标准重点推进——
井岸镇草蓢村、黄金村
白蕉镇新环村、月坑村
乾务镇湾口村、网山村
斗门镇斗门村、八甲村
莲洲镇上栏村、下栏村
井岸镇黄金村▲
白蕉镇新环村▲
乾务镇网山村(摄/崔柏就)▲
斗门镇斗门村▲
莲洲镇上栏村▲
按照规划
斗门这10个村庄将“打包”推进
雨污分流、三线整治、垃圾治理、
道路提升、风貌提升等工程
还将根据各村的自然禀赋
种植宫粉紫荆、黄花风铃、
大叶紫薇等开花植物
打造连片的花海长廊
建设乡村美丽景观
进一步丰富农村旅游资源
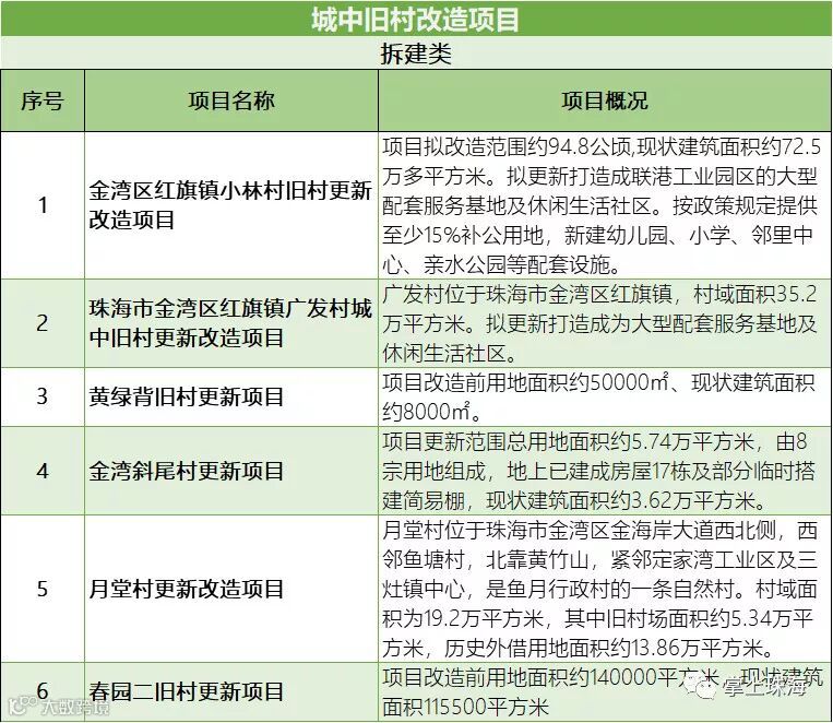
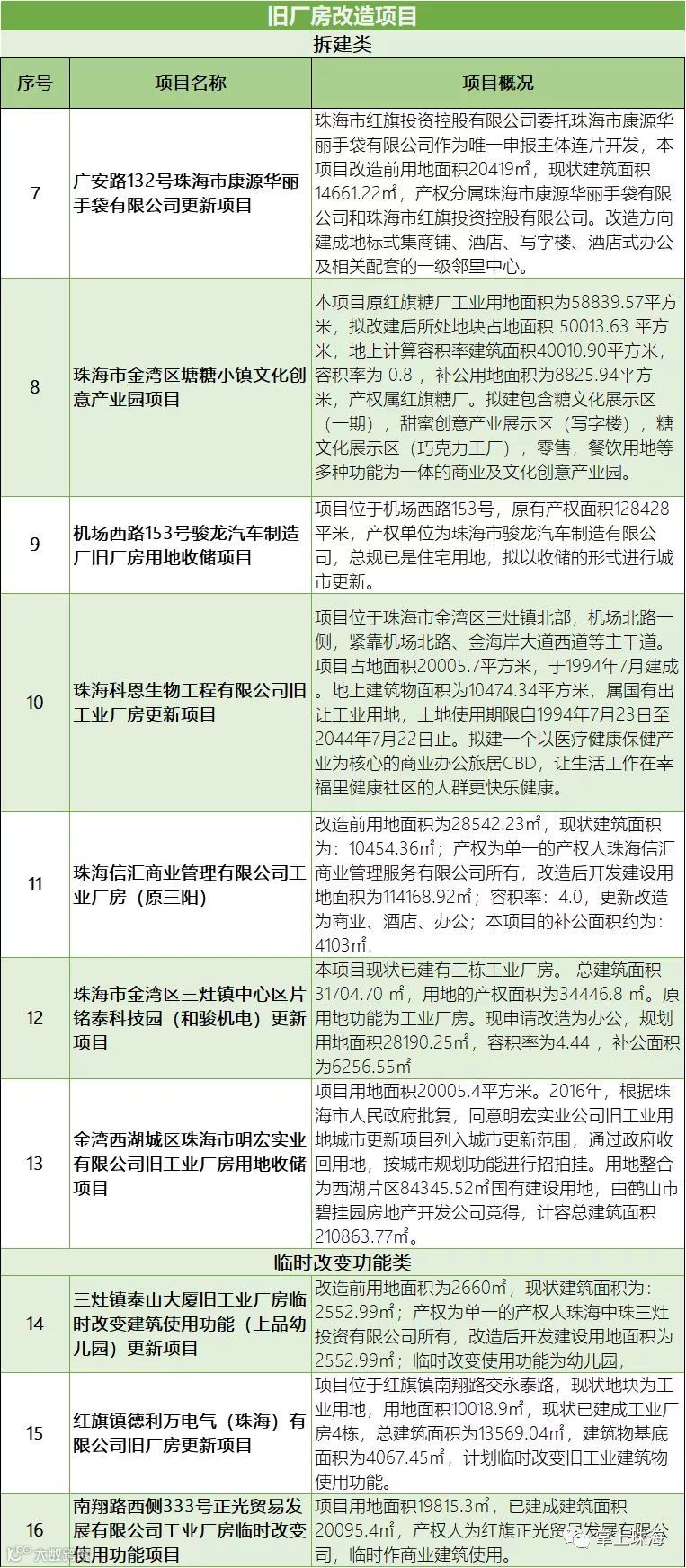
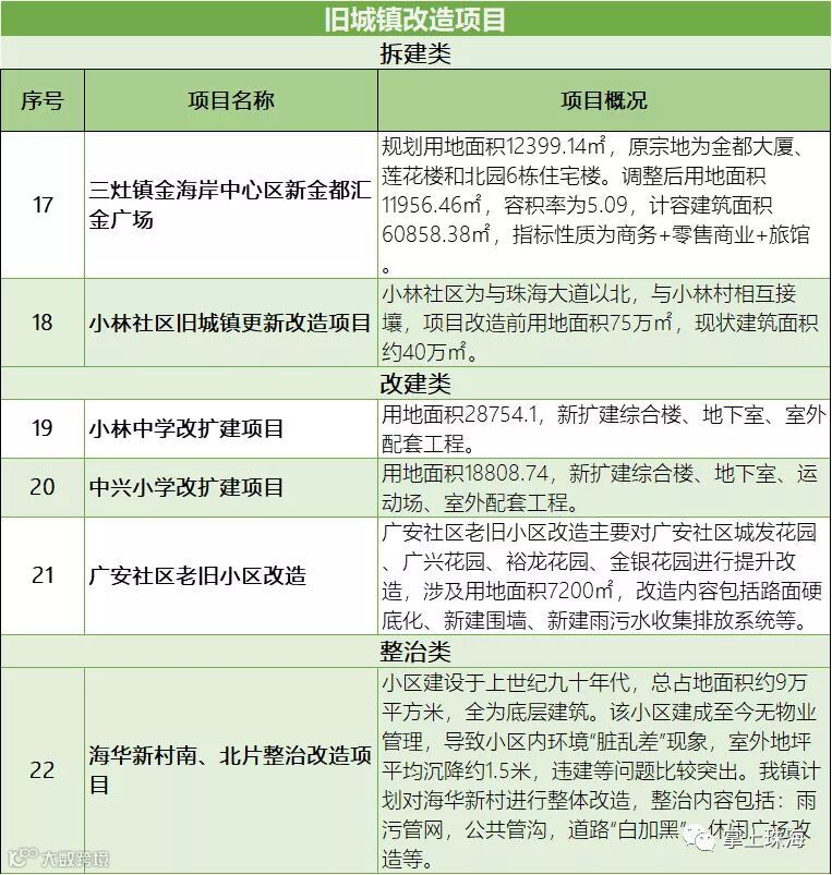
金湾未来3年拆22个旧村/厂
《金湾区城市更新中长期(2019年-2021年)
计划初步成果公示》
金湾区将在未来三年内
拆建22个旧村、旧厂!

拟改造的村落有6条
包括小林村、广发村、黄绿背村等
其中已有5条旧村通过更新意愿表决
引进了前期合作企业


值得注意的是
75万平的小林社区旧城镇
更新改造项目要改造
为拆建类更新
此外,也有两所学校要改扩建

斗门还有这些旧村/厂要拆
拟改造的不仅有鸡咀
还包括陈家村、白蕉区域村落


产业兴旺、生态宜居、
乡风文明、治理有效、
生活富裕!
期待珠海的乡村越来越好!
你羡慕拥有农村户口的人吗?
◆ 掌上珠海综合金湾区住房和城乡建设局、香山网
◆ 本号声明:如有侵权,请联系我们进行删除


