今天上午
珠海市疾控中心发布紧急提醒!
事关疫情防控
截至目前,新疆喀什共报告178例无症状感染者。喀什地区疫情防控工作指挥部立即启动了一级响应。
将喀什地区疏附县站敏乡、托克扎克镇、吾库萨克镇、萨依巴格乡疫情风险等级定为高风险,疏附县其他乡镇疫情风险等级定为中风险,其他县市疫情风险等级定为低风险。

疫情尚未结束
我们仍然不能大意!
为了认真落实
“外防输入、内防反弹”的常态化防控策略,
维护珠海来之不易的抗疫成果,
珠海市疾病预防控制中心提醒大家
要继续做好以下几项防控措施:
01
10月11日之后新疆特别是喀什地区的来珠返珠人员,请主动向所在社区报备相关情况,配合做好健康监测、核酸检测等健康管理,来(返)自疏附县的人员配合做好医学隔离观察。
02
近期如无十分必要,建议不要前往新疆喀什地区旅行及出差。确需前往的,请务必做好个人防护,从喀什地区返珠后,14天内日常外出佩戴口罩,避免前往公共场所、参与聚集性活动。
03
秋冬季佩戴口罩是预防新冠肺炎、流感等呼吸道传染病非常重要而且非常有效的措施,市民要时刻保持个人防护意识,注意科学佩戴口罩,尤其是在医院、乘坐公共交通工具和在人员密集场所活动时。
04
保持良好的个人卫生习惯和文明礼仪,经常保持手卫生、尽量避免用手接触口鼻,常通风、保持安全社交距离,聚餐使用公筷、公勺,倡导健康生活方式。
05
秋冬季节尽量减少出行和不必要的探访,减少或避免风险未知的聚会聚餐活动。饮食均衡、运动适量、睡眠充足,避免过度疲劳,不要带病上班、上学。
06
如出现发热、咳嗽、腹泻、乏力等症状,要佩戴一次性医用口罩及以上级别口罩,及时到就近的发热门诊进行排查和诊疗,就医过程尽量避免乘坐公共交通工具。
澳门更新入境防控措施!
入境前14天
曾到过山东青岛/新疆喀什地区的人士
需在指定地点接受14天医学观察!
新型冠状病毒感染应变协调中心(下称应变协调中心)表示,根据国家卫生健康委员会及新疆维吾尔自治区卫生健康委员会最新通报,2020年10月25日,新疆喀什地区对该地区疏附县站敏乡二村1例新冠肺炎无症状感染者的接触者进行追踪筛查,发现其父母所在的村工厂有137名无症状感染者。
应变协调中心已立即决定,将14天内曾去过新疆喀什地区人士的健康转为黄色,需接受自主健康管理,暂停前线服务工作,并由卫生局安排健康跟进。
有关人士在入境的口岸,需接受详细流行病学评估;
如曾到过喀什地区相关县村者需接受医学隔离观察14天;
去过喀什但未去过相关县村者需自主健康管理;
已入境者明天开始会接到电话联络追踪其健康状况,并安排核酸检测。

应变协调中心宣布,基于公共卫生考虑,自10月26日中午12时起,所有在入境前14天内曾经到过新疆喀什地区的人士,须按照卫生当局的要求在指定地点接受14天医学观察。应变协调中心提醒,违反者除可能依法承担相应的刑事责任外,尚可被采取强制隔离的措施。



如果你入境澳门前14天停留在内地
并且没有到过山东青岛和新疆喀什地区
便可凭7天内有效核酸检测阴性证明
和有效出入境证件
正常出入境澳门,不需隔离
核酸检测有没有指定的机构要求?
答:全国任何合资格的医院或核酸检测机构皆可。若选择以陆路从珠海进入澳门的话,也可考虑在珠海进行检测,但需预留充足时间等待核酸检测阴性证明生效。
入境可接受的核酸检测报告的形式?
核酸检测有效期怎么计算?
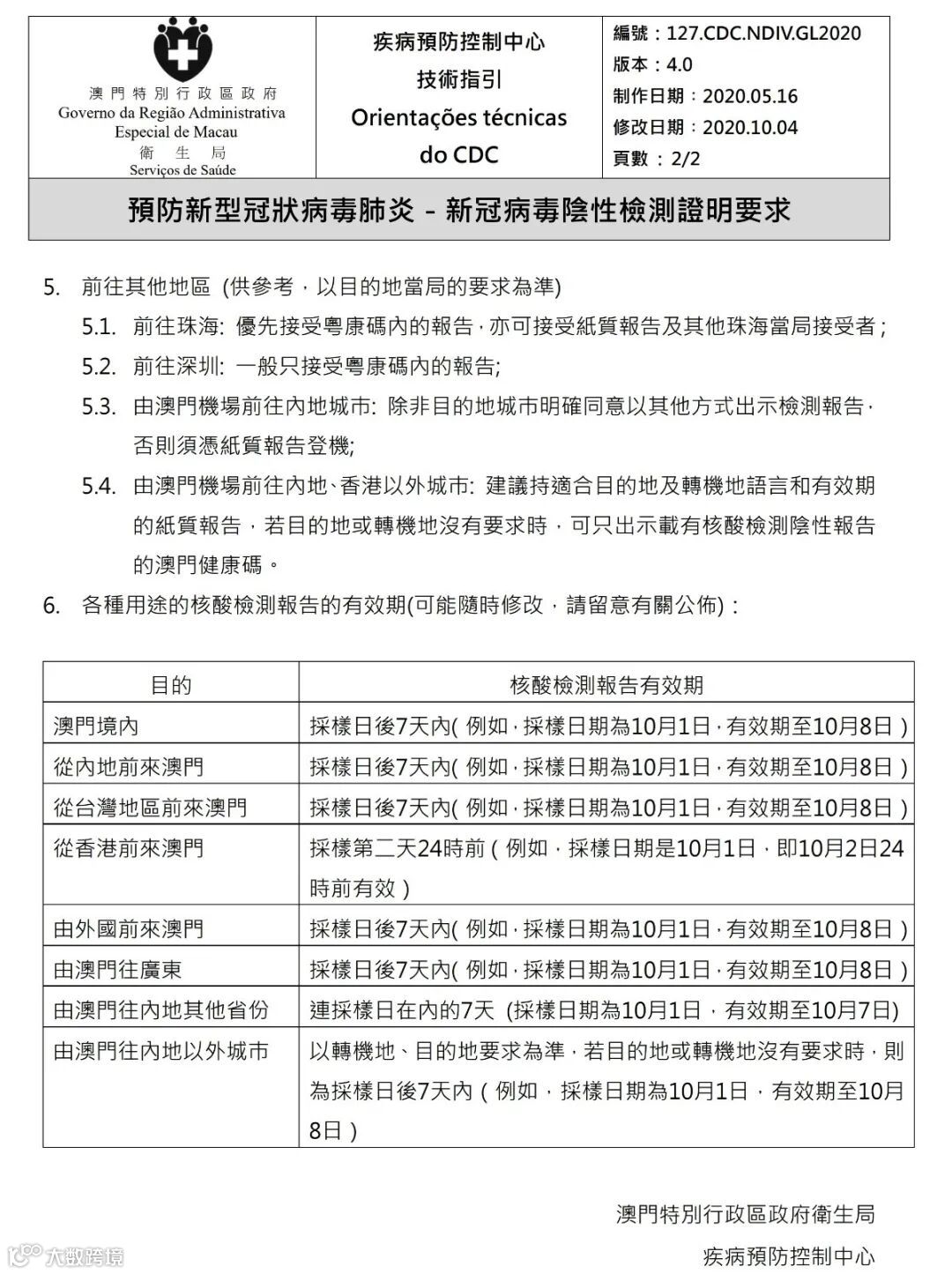
答:核酸检测阴性证明文件的7天有效期的计算方式,在不同城市可能有不同准则,请参考以下由澳门卫生局发出的指引(但请以目的地当局的要求为准)。
新冠病毒阴性检测证明要求
更新日期:2020年10月4日
澳门特别行政区政府卫生局
疾病预防控制中心


答:澳门卫生局的【新冠病毒核酸检测预约系统】提供澳门具资质的核酸检测机构的详细资讯,有需要的人士可以直接通过该系统进行核酸检测预约。

出入境政策随时有变
为确保行程顺利
请时常留意官方的最新消息!
◆ 掌上珠海综合澳門風雲、珠海发布、珠海疾控
◆ 本号声明:如有侵权,请联系我们进行删除



