好消息!
从这个时间起
内地访澳免隔离!
珠海人现在来澳门
需要准备什么?
关于核酸、签注
这些事情你要知!
澳门新型冠状病毒感染应变协调中心22日宣布,因应河北省、黑龙江省的疫情变化,根据澳门《传染病防治法》的相关规定,自2021年2月23日零时起,取消在入境澳门前14天内曾经到过河北省石家庄市全市、黑龙江省绥化市的人士须按照卫生当局的要求,在指定地点接受14天医学观察以及最少14天自我健康管理的措施。
即自2021年2月23日零时起,所有入境澳门的人士无须因曾在14日内前往内地任何地方而接受医学观察或自我健康管理。
这意味着14天内所有身处内地的朋友
入境澳门都不需要
接受隔离及自我健康管理!
而且澳门属于全国低风险地区
已经连续三百多天无本地病例报告
去完澳门回到内地也不需接受隔离

所以现在可谓是
去澳门的好时机!
那么现在来澳门
需要准备些什么资料呢?
其实也简单,只需三样东西
大家就能顺利入境澳门!
过关需要准备的相关资料

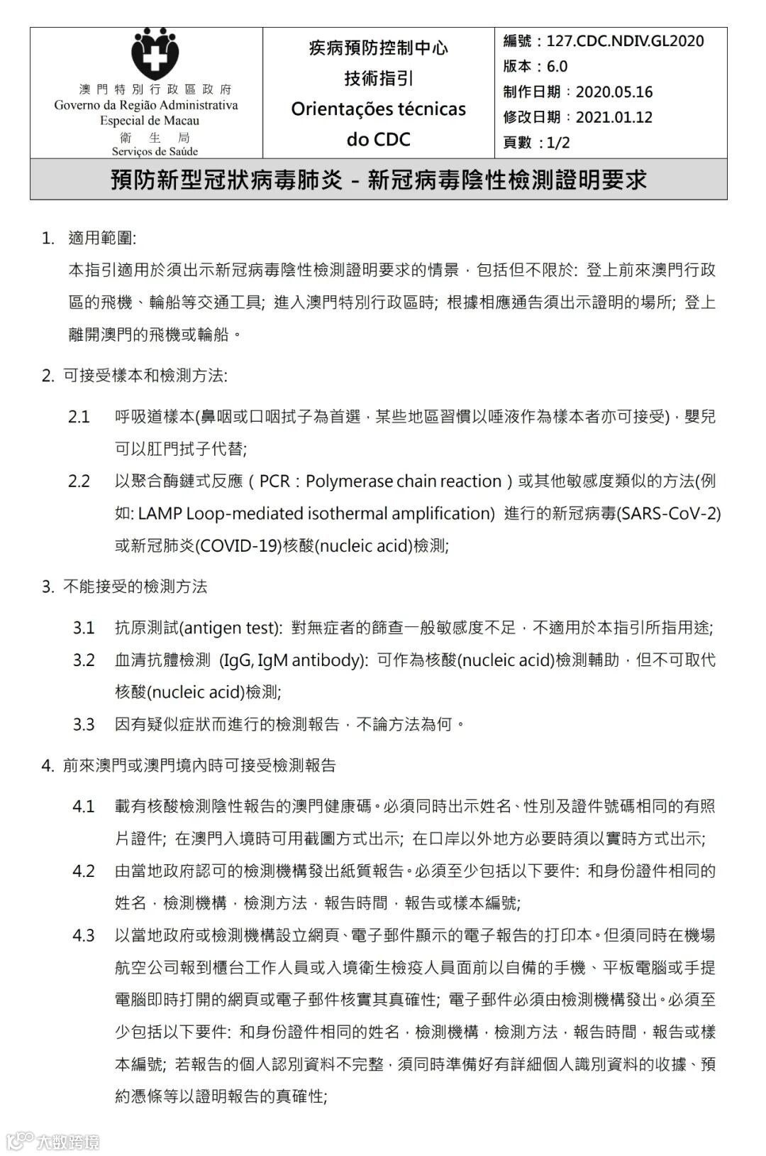
7天内有效的核酸检测阴性结果证明

有效期内的出入境证件并含有效签注

【健康码】绿码转换成【澳康码】作为通关凭证
关于核酸报告
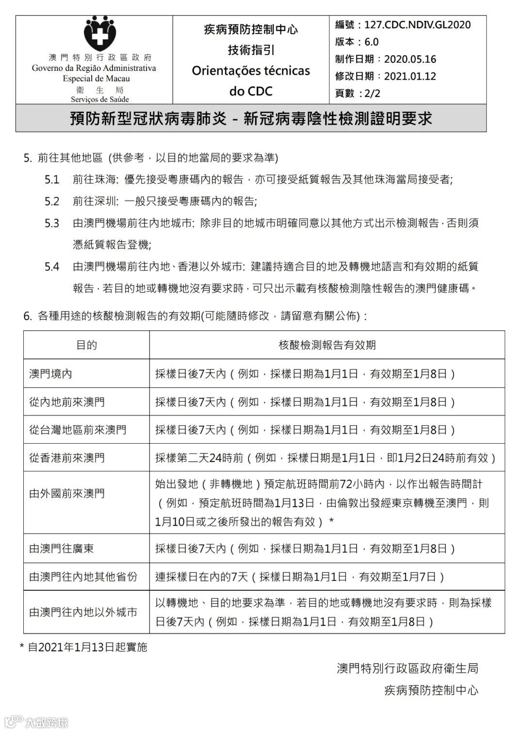
目前7天内有效核酸检测阴性结果证明仍是入境澳门必须的一样材料。大家可就近在本地有核酸检测服务的医院检测即可,各医院的检测结果等待时间不一样,通常在8~12小时就会把检测结果发到你的手机上和在你的个人健康码上更新。为了更保险,建议去医院打印纸质证明,需盖章,带备纸质版过关。

需要注意的是采样有效期 = 采样当天日期 + 7天,若大家留澳时间较长的话离境时可能就要在澳门做多次检测啦!

而关于【核酸检测阴性证明要求】,大家可以参考澳门卫生局发出的最新说明指引:


关于有效签注
内地已于去年九月,全面恢复办理内地居民赴澳旅游签注。但目前仍未恢复自助电子签注,内地居民需提前网上预约后亲身到出入境大厅办理签注,由预约开始到最后成功拿到签注整个过程约一周时间,大家要计划好时间啦。

另外,有关办理澳门旅游签注的常见问题,可参考以下Q&A内容:
Q1
恢复办理后,如何申请办理赴澳门旅游签注?
根据疫情防控需要,恢复办理后,市民申请办理赴澳门旅游签注均需提前预约。申请人可通过各市政府或出入境管理局微信公众号等渠道提交预约申请。
Q2
可以到哪些办证点申请办理赴澳门旅游签注?
各市出入境管理局办证接待大厅或区公安分局出入境办证接待大厅均可办理赴澳门旅游签注。申请人可在预约时自行选择办证地点,预约审核通过后,请按照预约时间前往预约办证点进行办理。
Q3
能否通过自助签注设备当场办理签注并取证?
根据疫情防控需要,目前赴港澳旅游自助签注当场取证业务仍继续暂停服务,自助签注设备暂停开放,申请人须前往人工窗口提交赴澳门旅游签注申请。
Q4
办理赴澳门旅游签注需要多长时间?
同时办理往来港澳通行证和赴澳门旅游签注的,办证时限约为7个工作日;单独办理赴澳门旅游签注约为5个工作日。
※仅供参考,各地区或有所不同
Q5
能否办理赴香港旅游签注或赴香港商务签注?
9月23日恢复办理内地居民赴澳门旅游签注,根据国家移民管理局部署赴香港旅游签注与赴香港商务签注恢复时间另行公告。

关于澳康码转码
健康码同样是入境澳门必不可少的一项资料,提前做好转码工作申领澳门健康码会大大节约大家通关的时间,不想过关时在通道才手忙脚乱填资料、转码就要提前做好以下这些步骤了:
通过陆路/海路进入澳门:
1. 预先取得核酸检测阴性结果
2. 申领当日粤康码(绿码)
3. 粤康码转换成澳门健康码(在粤康码申领系统可进行转换)
粤澳两地互转健康码转码操作指引
从广东进入澳门
(上下滑动浏览)
通过航空进入澳门:
1. 提供有效期限的核酸检测阴性报告
2. 直接申请当日澳门健康码

扫描二维码进入
澳门健康码
通过陆路/海路离开澳门:
粤澳两地互转健康码转码操作指引
从澳门进入广东
(上下滑动浏览)
1. 核酸检测阴性报告仍有效的情况:
(1)提供有效期限的核酸检测阴性报告
(2)重新申请粤康码转为澳门健康码后,再转回粤康码,以申领粤康码通关凭证
2. 核酸检测阴性报告已过期的情况:
(1)需在澳门重新进行核酸检测并取得阴性结果
(2)以上述方法取得粤康码通关凭证
通过航空离开澳门:
1. 旅客自行准备返回地所需的健康申明
2. 提供有效期限的核酸检测阴性报告

免隔离条件
内地、香港及台湾地区的居民,如符合以下条件,内地往返澳门都不须隔离:
入境澳门前14天内身处内地且21天内未曾到过香港或外国;
持有效入境签注;
持7天内核酸检测阴性证明(澳康码/纸本)

GO!

准备好上文提及到的所有东西后
大家就能开开心心出发去澳门喽!
最后为大家送上
最新的入境澳门卫检要求和措施
那么,我们在澳门不见不散啦!
最新入境澳门卫检要求和措施
(更新于2021年2月24日)


◆ 来源:e澳门、澳门新型冠状病毒感染应变协调中心
◆ 本号声明:如有侵权,请联系我们进行删除
北京市京师(珠海)律师事务所 提供法律支持


