. 第70届柏林电影节颁奖
当地时间2月18日,第70届柏林电影节落幕。金熊奖“最佳影片”颁给了伊朗电影《无邪》,洪尚秀获得银熊奖”最佳导演”,《从不,很少,有时,总是》获评审团大奖。
其中,导演穆罕默德·拉索罗夫由于被禁止离开伊朗,无法亲自领取金熊奖,由他的女儿代为领奖,“感谢为该片遭受生命威胁的我们的演员和剧组成员们。”
影片以四个故事聚焦伊朗的死刑,探讨专制和自由。
拉索罗夫因拍摄影片《谎言》(获2017年戛纳电影节一种关注单元最佳电影),在2017年被伊朗政府终生禁止再做电影,也没收护照,不得离开伊朗,并在2019年被判1年监禁。
第70届柏林电影节完整奖单如下:
【主竞赛单元】
最佳影片/金熊奖:《无邪》,导演穆罕默德·拉索罗夫
评审团大奖/银熊奖:《从不,很少,有时,总是》,导演伊丽莎·希特曼
最佳导演/银熊奖:洪尚秀《逃走的女人》
最佳女演员/银熊奖:葆拉·贝尔《温蒂妮》
最佳男演员/银熊奖:艾力奥·吉马诺《躲藏》
最佳编剧/银熊奖:D'Innocenzo兄弟《烂故事》
杰出艺术贡献/银熊奖:Jürgen Jürges的摄影,《列夫·朗道:娜塔莎》
70周年/银熊奖:《删除历史》,导演本诺特·德尔宾和古斯塔弗·科文
【遇见单元】
最佳影片:《The Works and Days (of Tayoko Shiojiri in the Shiotani Basin》,导演C.W. Winter和Anders Edström
评委特别奖:《出生的麻烦》,导演Sandra Wollner
最佳导演:Cristi Puiu《马尔姆克罗格庄园》
特别提及:Matías Piñeiro《Isabella》
最佳纪录片:《辐射》,导演潘礼德
纪录片特别提及:《Aufzeichnungen aus der Unterwelt》,导演Tizza Covi
最佳长片处女作:《Los conductos》,导演Camilo Restrepo
长片处女作特别提及:《Nackte Tiere》,导演Melanie Waelde
短片金熊奖:《T》,导演Keisha Rae Witherspoon
短片评审团大奖/银熊奖:《FILIPIÑANA》,导演Rafael Manuel
奥迪短片奖:《Genius Loci》,导演Adrien Mérigeau
. 《釜山行 2》暑假上映
《釜山行》的续篇《釜山行2:半岛》将于今年夏天在韩国上映,新海报曝光,定档8月12日。
前作导演延尚昊回归执导,孔刘等前作卡司不回归,改由姜栋元、李贞贤、李来等加盟。
影片背景设定在《釜山行》之后的第四年,描绘了生存于废墟之间的人们展开的最后斗争。
. 《爱乐之城》导演新剧首曝预告
达米恩·查泽雷(《爱乐之城》《爆裂鼓手》)制片并参与执导的Netflix音乐剧情剧集《漩涡》(The Eddy)首曝预告。
安德烈·霍兰德(《月光男孩》)、阿曼德拉·斯坦伯格(《饥饿游戏》)、尤安娜·库里格(《冷战》)、“夫妻档”塔哈·拉希姆与莱拉·贝蒂联袂出演。
该剧聚焦巴黎一个衰败中的爵士乐俱乐部,它的老板、乐队和所处混乱的城市。
全剧共8集,台词包括法语、英语和阿拉伯语,将在今年柏林电影节特别展映单元举行世界首映,并于5月8日上线Netflix。
. 《哆啦A梦》新剧场版日本撤档
据日媒报道,哆啦A梦系列第40部动画剧场版《哆啦A梦:大雄的新恐龙》受新冠肺炎疫情影响,将取消3月6日在日本的公映计划,这也是日本第一部受此次疫情影响撤档的影片。
今年是《哆啦A梦》原作漫画揭载50周年,此前自1980年起,每年3月份日本都会上映一部哆啦A梦动画剧场版(2005年除外)。
. 北京电影院暂不具备开业条件
2月27日下午,在第三十四场新冠肺炎疫情防控工作新闻发布会上,面对记者提问“电影院是否可以恢复开放”的问题,北京市政府副秘书长陈蓓表示,“目前还不具备开业条件,没对电影开业做出允许开业的要求”。
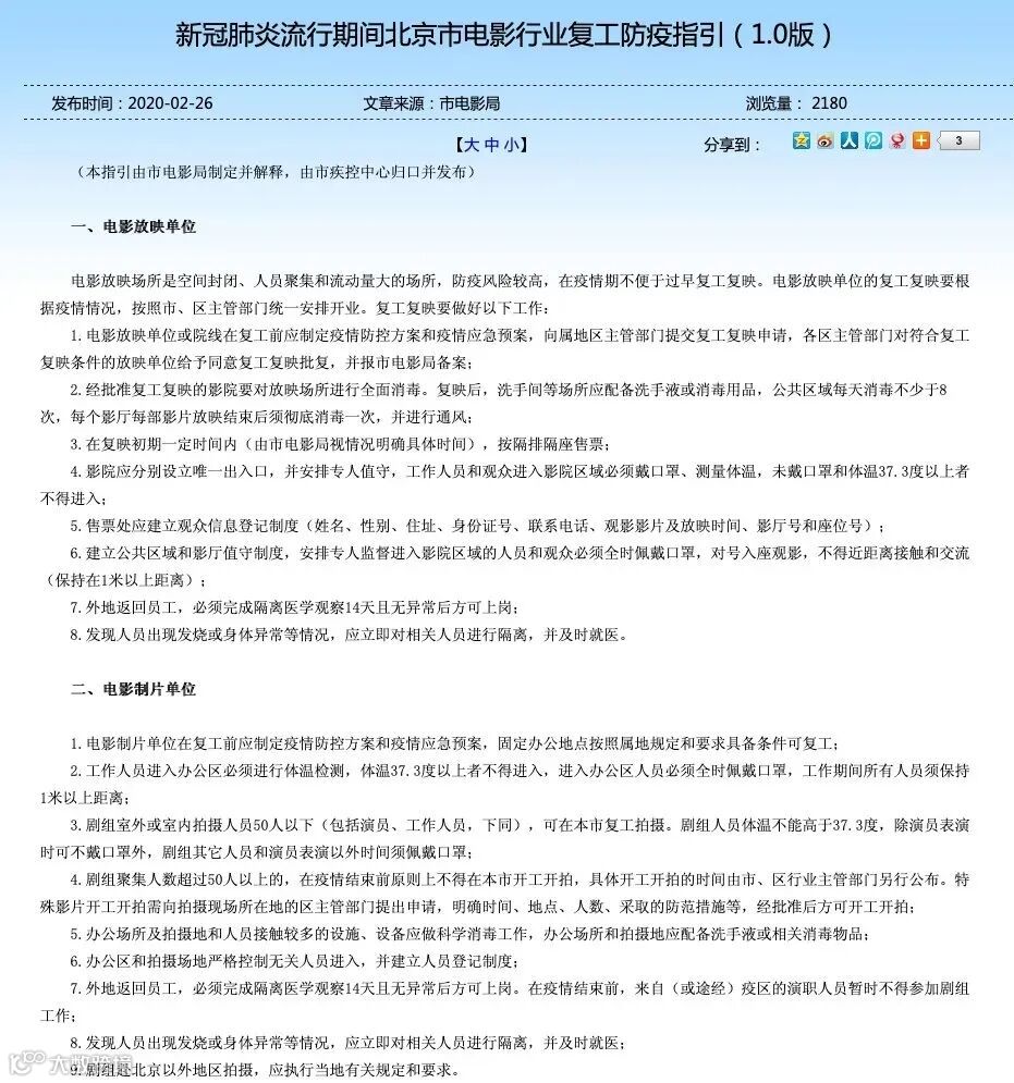
此前,北京市电影局联合北京疾病预防控制中心发布《新冠肺炎流行期间北京市电影行业复工防疫指引(1.0版)》,要求影院复工初期,要隔排隔座售票,售票处实行观众信息登记制,需登记姓名、性别、住址、身份证号、联系电话、观影影片及放映时间、影厅号和座位号等信息。
影君OS 关键时刻,电影院不管怎么管控依旧充满危险,忍耐一下,安全第一!
往期精选
博影商城特惠进行时
(点击图片进入立享优惠)

