近日
国家税务总局官网发布最新公告
2022年度个人所得税
综合所得汇算清缴
办理时间为3月1日至6月30日

公告明确
增加3岁以下
婴幼儿照护专项附加扣除
个人养老金等
可以在汇算中予以扣除的规定
并将预约办税结束时间延长至3月20日
哪些人需要办、具体怎么办
一起来看
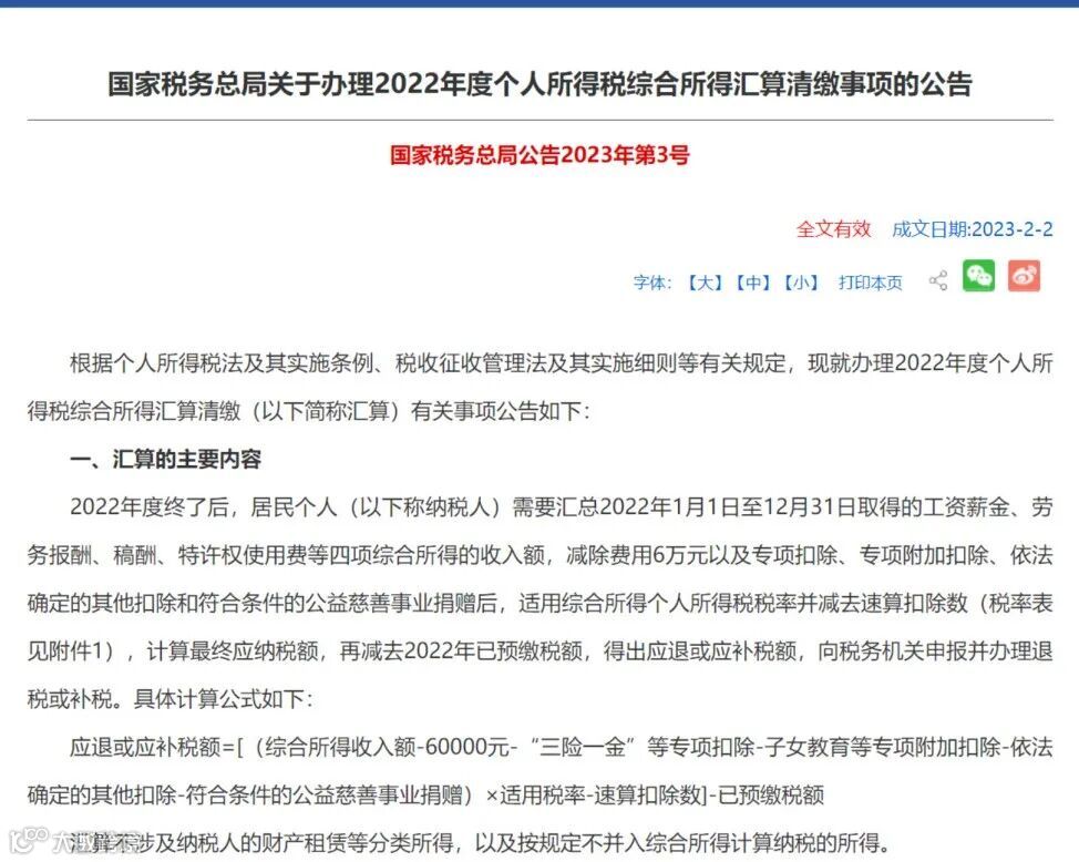
汇算的主要内容
2022年度终了后,居民个人(以下称纳税人)需要汇总2022年1月1日至12月31日取得的工资薪金、劳务报酬、稿酬、特许权使用费等四项综合所得的收入额,减除费用6万元以及专项扣除、专项附加扣除、依法确定的其他扣除和符合条件的公益慈善事业捐赠后,适用综合所得个人所得税税率并减去速算扣除数,计算最终应纳税额,再减去2022年已预缴税额,得出应退或应补税额,向税务机关申报并办理退税或补税。具体计算公式如下:
应退或应补税额=[(综合所得收入额-60000元-“三险一金”等专项扣除-子女教育等专项附加扣除-依法确定的其他扣除-符合条件的公益慈善事业捐赠)×适用税率-速算扣除数]-已预缴税额
汇算不涉及纳税人的财产租赁等分类所得,以及按规定不并入综合所得计算纳税的所得。
无需办理汇算的情形
纳税人在2022年已依法预缴个人所得税且符合下列情形之一的,无需办理汇算:
(一)汇算需补税但综合所得收入全年不超过12万元的;
(二)汇算需补税金额不超过400元的;
(三)已预缴税额与汇算应纳税额一致的;
(四)符合汇算退税条件但不申请退税的。
需要办理汇算的情形
符合下列情形之一的,纳税人需办理汇算:
(一)已预缴税额大于汇算应纳税额且申请退税的;
(二)2022年取得的综合所得收入超过12万元且汇算需要补税金额超过400元的。
因适用所得项目错误或者扣缴义务人未依法履行扣缴义务,造成2022年少申报或者未申报综合所得的,纳税人应当依法据实办理汇算。
可享受的税前扣除
下列在2022年发生的税前扣除,纳税人可在汇算期间填报或补充扣除:
(一)纳税人及其配偶、未成年子女符合条件的大病医疗支出;
(二)符合条件的3岁以下婴幼儿照护、子女教育、继续教育、住房贷款利息或住房租金、赡养老人等专项附加扣除,以及减除费用、专项扣除、依法确定的其他扣除;
(三)符合条件的公益慈善事业捐赠;
(四)符合条件的个人养老金扣除。
同时取得综合所得和经营所得的纳税人,可在综合所得或经营所得中申报减除费用6万元、专项扣除、专项附加扣除以及依法确定的其他扣除,但不得重复申报减除。
办理时间
2022年度汇算办理时间为2023年3月1日至6月30日。在中国境内无住所的纳税人在3月1日前离境的,可以在离境前办理。
办理方式
纳税人可自主选择下列办理方式:
(一)自行办理。
(二)通过任职受雇单位(含按累计预扣法预扣预缴其劳务报酬所得个人所得税的单位)代为办理。
纳税人提出代办要求的,单位应当代为办理,或者培训、辅导纳税人完成汇算申报和退(补)税。
由单位代为办理的,纳税人应在2023年4月30日前与单位以书面或者电子等方式进行确认,补充提供2022年在本单位以外取得的综合所得收入、相关扣除、享受税收优惠等信息资料,并对所提交信息的真实性、准确性、完整性负责。纳税人未与单位确认请其代为办理的,单位不得代办。
(三)委托受托人(含涉税专业服务机构或其他单位及个人)办理,纳税人需与受托人签订授权书。
单位或受托人为纳税人办理汇算后,应当及时将办理情况告知纳税人。纳税人发现汇算申报信息存在错误的,可以要求单位或受托人更正申报,也可自行更正申报。
办理渠道
为便利纳税人,税务机关为纳税人提供高效、快捷的网络办税渠道。纳税人可优先通过手机个人所得税APP、自然人电子税务局网站办理汇算,税务机关将为纳税人提供申报表项目预填服务;不方便通过上述方式办理的,也可以通过邮寄方式或到办税服务厅办理。
选择邮寄申报的,纳税人需将申报表寄送至按本公告第九条确定的主管税务机关所在省、自治区、直辖市和计划单列市税务局公告的地址。
退(补)税
(上下滑动查看)
汇算服务
>>>汇算开始前,纳税人可登录个税APP及网站,查看自己的综合所得和纳税情况,核对银行卡、专项附加扣除涉及人员身份信息等基础资料,为汇算做好准备。
>>>税务部门推出预约办理服务,有汇算初期(3月1日至3月20日)办理需求的纳税人,可以根据自身情况,在2月16日后通过个税APP及网站预约上述时间段中的任意一天办理。值得注意的是,今年在维持预约办税起始时间(2月16日)基础上,将预约结束时间延长至3月20日。3月21日至6月30日,纳税人无需预约,可以随时办理。
>>>对符合汇算退税条件且生活负担较重的纳税人,税务机关提供优先退税服务。独立完成汇算存在困难的年长、行动不便等特殊人群提出申请,税务机关可提供个性化便民服务。
转发
提醒身边人
来源:国家税务总局

