搜索
首页
大数快讯
大数活动
服务超市
文章专题
出海平台
流量密码
出海蓝图
产业赛道
物流仓储
跨境支付
选品策略
实操手册
报告
跨企查
百科
导航
知识体系
工具箱
更多
找货源
跨境招聘
DeepSeek
首页
>
有关“二阳”!江苏疾控连夜紧急提醒!
>
0
0
有关“二阳”!江苏疾控连夜紧急提醒!
海安零距离传媒
2023-05-28
2
近期有不少人
反映自己二次感染了
新冠病毒为什么会“二阳”?
“二阳”有哪些症状比“首阳”症状轻吗?
如何应对“二阳”?
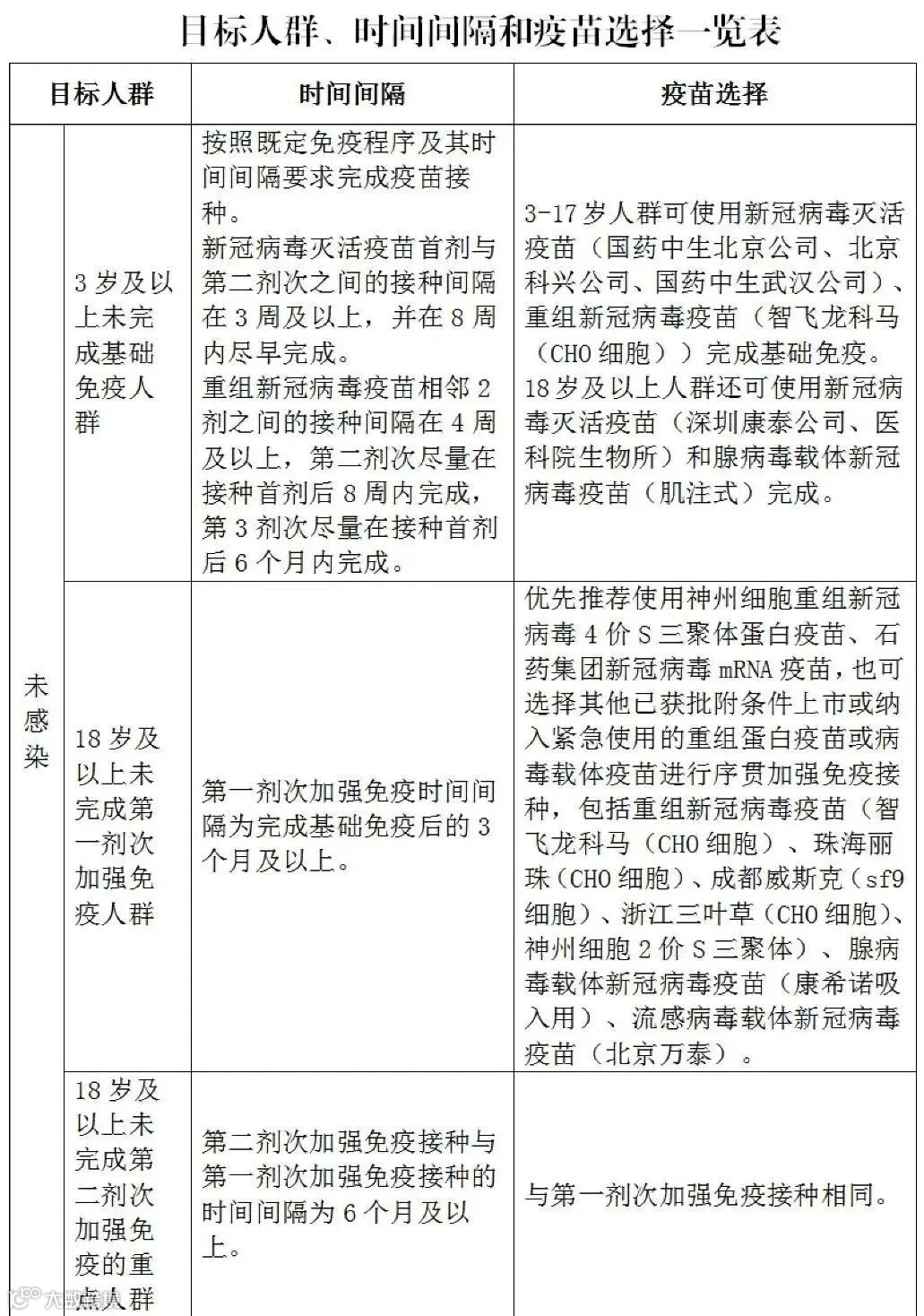
近期新冠病毒疫苗怎么打?
听说有新的新冠病毒疫苗
……
针对以上热点问题
江苏疾控权威答疑来了!
权威答疑
来源:江苏疾控
1个
1毛,
5毛
连续工作36小时的小编
需要大家的
和
↓↓
↓
【声明】内容源于网络
0
0
海安零距离传媒
生活在海安,爱上零距离。
内容
8721
粉丝
0
关注
在线咨询
海安零距离传媒
生活在海安,爱上零距离。
总阅读
3.7k
粉丝
0
内容
8.7k
在线咨询
关注