
珠海人睡觉的时候
千万别这么做!
后果很严重……
当您想睡觉的时候
旁边嘈杂的环境估计让人抓狂
武汉市民樊女士就想了一个办法
用音乐来对抗嘈杂环境
一段时间后,樊女士发现
自己听力突然下降了


武汉市民 樊女士
武汉市民樊女士今年33岁了,由于存在神经衰弱的毛病,睡眠一直不太好。特别是中午午休的时候,旁边人声鼎沸,想睡一下真的很难。为此,她想到了戴耳机,听音乐。
有音乐伴着入眠
樊女士的睡眠状况确实得到改善
然而,最近半个多月
樊女士发现自己的耳朵
总是有“嗡嗡嗡”的鸣音
同事与家人和她说话也听不清
为此她来到医院




医生介绍,樊女士突发耳聋的主要原因就是睡眠时使用耳机所导致。因为她长期戴着耳机,通过音乐睡眠,不知不觉中听力就受到了损害。
专家介绍
坐公交戴耳机、运动锻炼戴耳机、
睡觉助眠戴耳机、戴耳机高分贝听音乐
已经成为影响年轻人听力的重要原因

60-70分贝以上的声音会让听觉受损
地铁及公交等嘈杂环境
声音通常在80分贝以上
如果说你想在地铁或者公交上戴耳机
你可能觉得刚刚好
能听清楚视频或者音乐的内容
其实耳朵已经不行了
欧盟曾出具调查报告称,戴着耳机听音乐,耳机声音超过85分贝,时长超过30分钟,可能引起暂时性听力下降。如果每天超过89分贝音量听音乐,时长达一小时,持续5年就可能永久丧失听力。
成人每天戴耳机不要超过3~4小时
未成年人不超过2小时
并且每次佩戴耳机30~40分钟后
就要让耳朵得到充分休息
千万别戴着耳机睡觉。睡觉过程中姿势难以掌控,在造成噪声伤害的同时也容易压迫耳机,给脆弱的耳朵带来物理伤害!
不要在嘈杂的环境中听音乐。当你发现在嘈杂环境中音量调大到60%的时候还听不清那就该摘下耳机了,再接着听只会损伤耳朵~


使用耳机时,音量一般不要超过最大音量的60%,能调至更低最好;连续使用耳机的时间则不宜超过60分钟。
尽量用耳罩式、降噪耳机,另一方面帮助我们降低耳机音量。
除了戴耳机会造成突发性耳聋外
熬夜、压力大等原因
也会造成听力受损、突发性耳聋

小编在这里提醒各位珠海市民
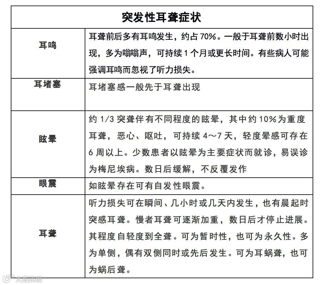
一旦发现有耳鸣、耳朵发闷、
头晕等听力受损的早期症状
一定要尽早到医院进行专科检查
及时治疗!
◆ 来源:平安保险好生活、湖北经视《经视直播》
◆ 本号声明:如有侵权,请联系我们进行删除


