


作为2023年民生实事项目之一
老
近日
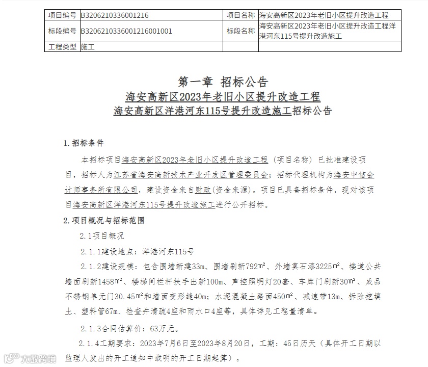
海安高新区2023年
老旧小区提升改造工程
海安高新区洋港河东115号
提升改造施工招标公告
在南通市公共资源交易网发布
同时 记者了解到
今年老旧小区改造规模最大的
是闸东花苑
预计7月下旬开工
高新区今年计划
对4个老旧小区实施改造
闸东花苑 丹凤小区
人民西路37-45号
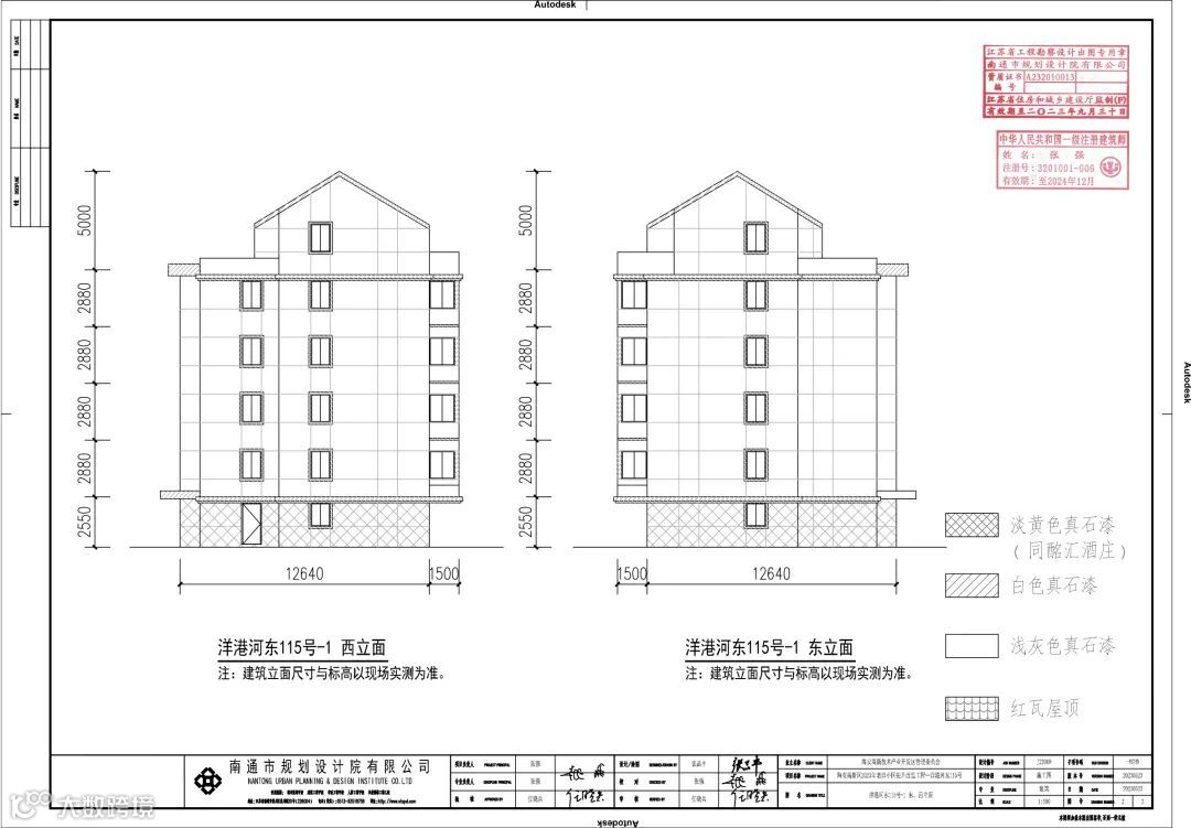
洋港河东115号
洋港河东115号
包含围墙新建33m、围墙刷新792㎡、外墙真石漆3225㎡、楼道公共墙面刷新1458㎡、楼梯间栏杆扶手出新100m、声控照明灯20套、车库门刷新30㎡、成品不锈钢单元门30.45㎡和墙面变形缝40m;水泥混凝土路面450㎡、减速带13m、拆除挖填土、塑料管67m、检查井清疏4座和雨水口4座等,具体详见工程量清单。
63万元
2023年7月6日至2023年8月20日
工期:45日历天(具体开工日期以监理人发出的开工通知中载明的开工日期起算)。
来源:海安发布


一朵
1元
小编要攒钱去旅行
大家加油给小编加把劲
↓↓↓


1元