
7月1日起
5月17日,珠海市人力资源和社会保障局网站发布《珠海市人力资源和社会保障局、珠海市财政局、国家税务总局珠海市税务局关于调整我市工伤保险行业基准费率的通告》(下称《通告》)。
根据通告,我市一类至八类行业的工伤保险基准费率将于今年7月1日起调整。

一起来看看具体调整方法
工伤保险行业
基准费率标准调整办法
目前我市一类至八类行业的工伤保险基准费率分别为0.1%、0.15%、0.2%、0.3%、0.4%、0.5%、0.55%、0.6%。
2022年7月1日起至2023年6月30日,我市一类至八类行业的工伤保险基准费率分别调整为0.11%、0.19%、0.26%、0.38%、0.47%、0.57%、0.64%、0.72%。
2023年7月1日起至2024年6月30日,我市一类至八类行业的工伤保险基准费率分别调整为0.15%、0.27%、0.40%、0.55%、0.65%、0.75%、0.88%、1.00%。
自2024年7月1日起,统一至省级统筹行业基准费率标准,即一类至八类行业的工伤保险基准费率分别调整为0.2%、0.4%、0.6%、0.8%、0.9%、1.0%、1.2%、1.4%。
市税务部门将直接从2022年7月1日起在缴费系统中调整。
珠海市工伤保险行业
基准费率调整办法▽

(点击图片查看大图△)
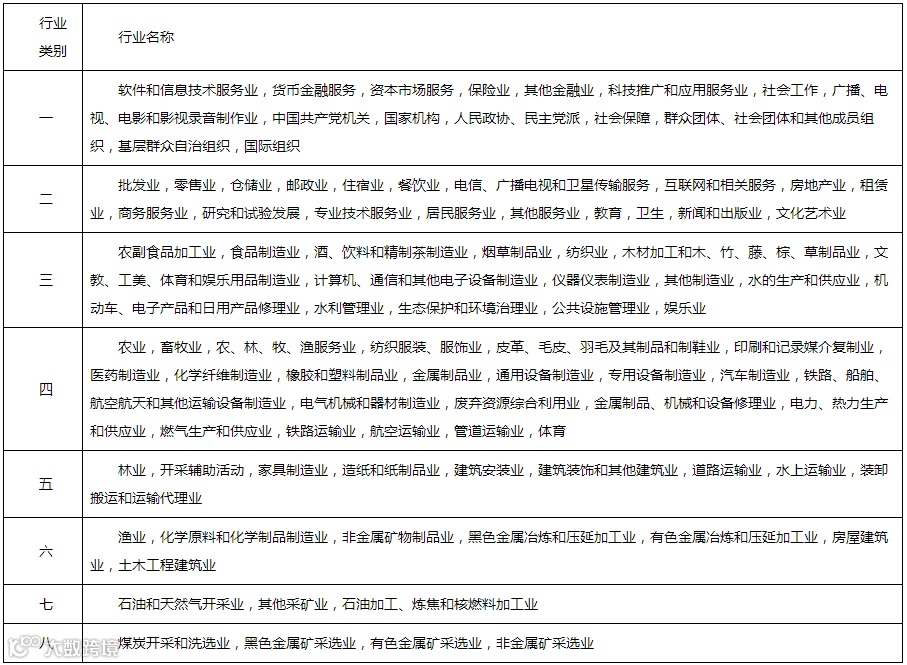
工伤保险行业风险分类▽
工伤保险行业基准费率
浮动档次及浮动办法
根据《通告》,在按照规定调整我市行业基准费率标准时仍同步执行原浮动周期所确定的各参保单位浮动费率档次,继续执行《关于印发<珠海市工伤保险浮动费率管理办法>的通知》(珠人社〔2018〕13号)有关规定,待全省统一的工伤保险费率浮动办法出台后从其规定。
珠海工伤保险
行业基准费率调整后
将为工伤保险基金增加一定收入
促进工伤保险制
更加公平更可持续发展
更好保障参保人的合法权益
北京市京师(珠海)律师事务所 提供法律支持


